Скачать презентацию Economics Is a Social Science And is the Скачать презентацию Economics Is a Social Science And is the

f53f4c85f2e61795a044b68640255889.ppt

  • Количество слайдов: 5

Economics Is a Social Science And is the sum total of Water Which is Economics Is a Social Science And is the sum total of Water Which is the sum total of Satisfaction Which is obtained by satisfying Wants Which are Unlimited in Number Which is done by consuming Good and Services Which we produce from Resources This scarcity of resources requires Choice For best buy and production Which is explained by Which are Scarce

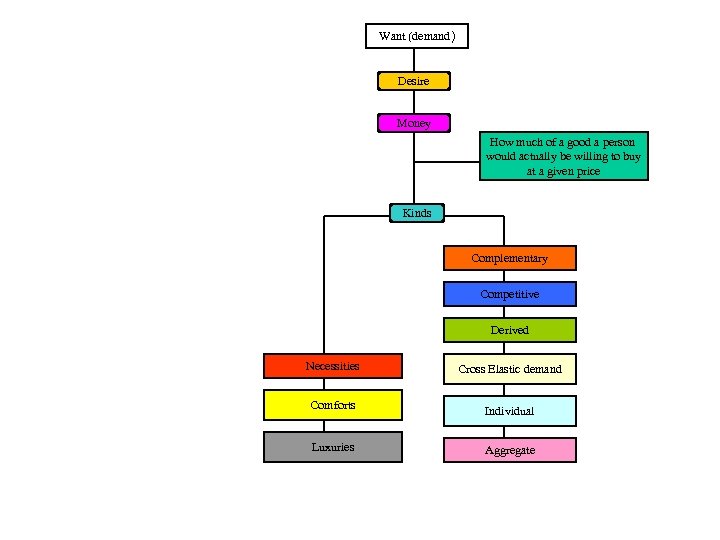
Want (demand) Desire Money How much of a good a person would actually be Want (demand) Desire Money How much of a good a person would actually be willing to buy at a given price Kinds Complementary Competitive Derived Necessities Cross Elastic demand Comforts Individual Luxuries Aggregate

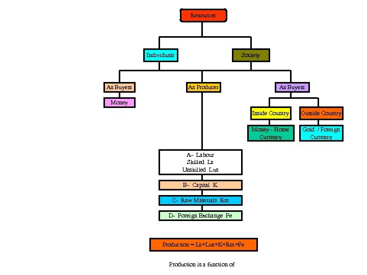
Resources Individuals As Buyers Society As Producer As Buyers Money Inside Country Money - Resources Individuals As Buyers Society As Producer As Buyers Money Inside Country Money - Home Currency A- Labour Skilled Ls Unskilled Lus B- Capital K C- Raw Materials Rm D- Foreign Exchange Fe Production = Ls+Lus+K+Rm+Fe Production is a function of Outside Country Gold / Foreign Currency

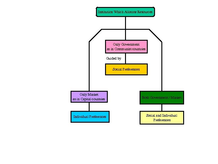
Institution Which Allocate Resources Only Government as in Communist countries Guided by Social Preferences Institution Which Allocate Resources Only Government as in Communist countries Guided by Social Preferences Only Market as in Capital countries Both Government / Market Individual Preferences Social and Individual Preferences

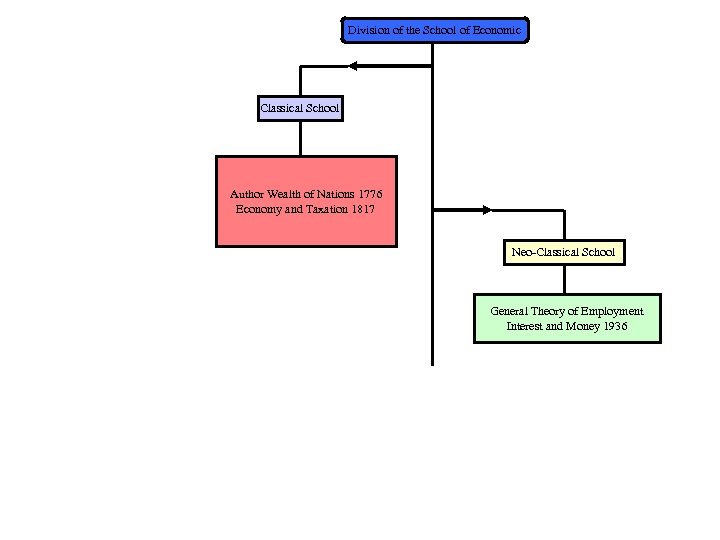
Division of the School of Economic Classical School Author Wealth of Nations 1776 Economy Division of the School of Economic Classical School Author Wealth of Nations 1776 Economy and Taxation 1817 Neo-Classical School General Theory of Employment Interest and Money 1936