c8d07daede05b24e5a61c4fdfac901cc.ppt
- Количество слайдов: 30
Early resuscitation
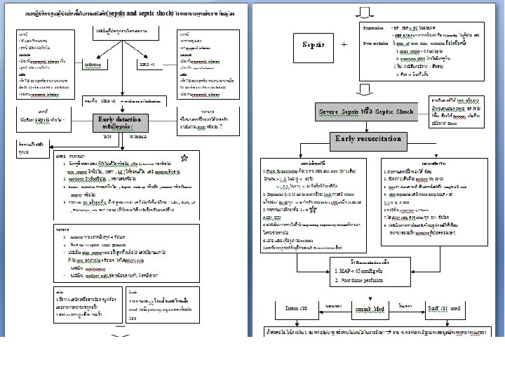
Sepsis guideline ในโรงพยาบาล
Sepsis bundle สำหรบ รพช. -take H/C 2 specimen พรอมกน จากแขนขางละ 1 specimen -เปด IV 2 เสน พรอมกน (ไมจำเปนตอง cut down) -Foley catheter (ทงปสสาวะทคางใน bladder กอนดวย) -เกบ specimen จากตำแหนงทตดเชอ culture specific treatment start antibiotic เรวทสดหลง take culture -community acquired – Ceftriaxone 2 g -สงสย melioidosis – Ceftazidime 2 g -healthcare associated infection – the most board spectrum antibiotic supportive treatment (rule of 3) - IV fluid: NSS 1, 000 ml x 2 ขาง IVF ~ 3 L - Urine output > 30 ml/hr (ไมรวมปสสาวะทคางอยกอน) - Dopamine 50 mg + 5%D/W 100 ml (0. 5: 1) 30 ml/hr - O 2 sat < 92% หรอ RR > 30/min พจารณา intubate+ respiratory support RECORD and MONITOR ระหวาง transfer
Early detection Early resuscitation
6 bundle สำหรบ ER 1. take H/C 2 specimen + เกบ specimen 2. เปด IV NSS 2 เสน พรอมกน load free flow 3. Start IV ABO เรวทสดหลง take H/C , 4. Retained Foley catheter
16 ml/min 101 ml/min 59 ml/min 31 ml/min
ตำแหนงของหลอดเลอดใ นการใหสารนำ ควรใหทาง peripheral vein มากกวาทาง central line เพราะ 1. สะดวกกวา 2. หลอดเลอดดำมคณสมบตในการร บสารนำและเลอด (venous capacitance) ไดด 3. อณหภมใกลเคยงกบ core temperature เกด cardiac arrhythmia
Normal saline เปนสารนำท นยมมากทสด ม osmolarity 308 mosmol/L ใกลเคยงกบ plasma เมอให 1000 ml อยใน intravascular ¼ อยใน interstitial ¾ ดงนน 1000 ml อยใน intravascular 250 ml ขอควรระวง. 1 volume overload 2. hypernatremia
การอานคา CVP • Zero ท mid right atrium (above tricuspid valve) Phebostatic point • ประมาณจากmid AP diameter ตดกบ imaginary line from 4 th ICS at the point where it joins the sternum
Levophed (norepinephrine) 1 amp = 4 mg =4 ml
ม 4 mg + 5%D/W 1000
Levophed (norepineprine( . 1หามผสมใน NSS 2. อตราสวนผสม กรณ peripheral + 5%d/w 250 cc กรณ central line 4 - 8 mg +
เกดเนอตาย
ถารวมยาแกไข
ลกเลยงการใหทขา
ABO
การพยาบาลผปวย sis Sep Early detection ประเมน criteria SIRSปองกน /ลด infection • Monitoring -Hemodynamic -Organ perfusion -Oxygenation -response of infection treatment • Management and Early resuscitation •
Early detection Early monitoring resuscitatio n Monitor of Hemodynamic Monitor of organ perfusion monitor of organ dysfunction monitor of response of
Hemodynamic monitoring • Acceptable BP: MAP ≥ 65 mm. Hg หรอ SBP ไมตำกวาเดม > 40 mm. Hgในผปวยทม HT • Adequate intravascular volume: CVP
Monitor of organ perfusion • • Conscious ดขน ผวหนง capillary refilling time ลดลง Urine output มากกวา 0. 5 cc/kg/hr p. H> 7. 3 , lactate level < 4 mg/dl, serum HCO 3 -เพมขน
monitor of organ dysfunction • Kidney: BUN, Cr, electrolyte • Pulmonary: Oxygenation, Pa. O 2/Fi. O 2 • Hematology: Platelet, coagulogram • GI: SGOT, SGPT, Alkaline phosphatase, Bilirubin
monitor of response of infection treatment • พจารณาจากตำแหนงทตดเชอ เชน Pneumonia ประเมนจากปรมาณและลกษณะเสมหะดข น หอบนอยลง respiratory parameter ดขน ไขลดลง เปนตน • CBC: leukocytosis ลดลง band form หายไป , , %neutrophil ลดลง • Urine output มากขน I/Oได negative balance โดยไมได diuretic
ขอบคณคะ
c8d07daede05b24e5a61c4fdfac901cc.ppt