Двойственность в линейном прог2013.pptx
- Количество слайдов: 52
Двойственность в линейном программировании. Постановка двойственной задачи
Пусть дана пара задач линейного программирования. Задача 1 – исходная Задача 2 – двойственная любая
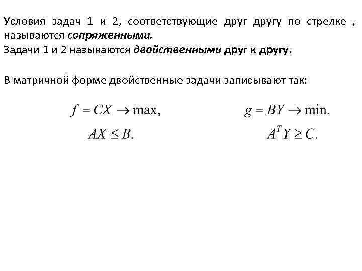
Условия задач 1 и 2, соответствующие другу по стрелке , называются сопряженными. Задачи 1 и 2 называются двойственными друг к другу. В матричной форме двойственные задачи записывают так:
Соответствие между задачами устанавливается по следующим правилам: 1. В одной задаче находят максимум линейной функции, а в другой – минимум. 2. Коэффициенты при переменных в целевой функции одной задачи являются свободными членами системы ограничений в другой. 3. Каждому ограничению одной задачи соответствует переменная другой задачи. 4. Коэффициенты системы ограничений одной задачи образуют транспонированную матрицу коэффициентов системы ограничений другой. 5. В задаче на максимум все неравенства системы ограничений должны иметь вид «≤ » , а в задаче на минимум – вид «≥ » . Если для некоторого неравенства это требование не выполняется, то его умножают на (– 1).
Пример. Построить задачу, двойственную следующей задаче:
Исходная задача Двойственная задача любая
задача. Построить задачу, двойственную следующей задаче:
Исходная задача Двойственная задача
Первая основная теорема двойственности. Если разрешима одна из пары двойственных задач, то разрешима и другая задача, причем оптимальные значения целевых функций совпадают, т. е. max f = min g. Если в одной из двойственных задач целевая функция не ограничена, то есть max f=∞ или min g =-∞ , то другая задача не имеет допустимых решений.
Вторая теорема двойственности (критерий оптимальности). Для оптимальности допустимых решений X*и Y* пары двойственных задач необходимо и достаточно, чтобы они обращали в равенство хотя бы одно из каждой пары сопряженных условий.
Пример 1. Решить двойственную задачу, если известна прямая задача и её оптимальное решение:
Исходная задача Двойственная задача
Обозначим оптимальное решение двойственной задачи Yопт =(y 1, y 2, y 3). На основании 1 -й теоремы двойственности max f = min g , то есть f(40, 0, 20)=g(y 1, y 2, y 3)=20000. Подставим Xопт в условие исходной задачи, а Yопт в условие двойственной задачи. По 2 -й теореме двойственности хотя бы одно из сопряженных условий должно обращаться в равенство. Из этого имеем:
Из полученных уравнений в системе ограничений двойственной задачи найдем Yопт :
Пример 2. Не решая задачи исследовать на оптимальность план X=(1, 0, 1, -1) Указанный план является допустимым, т. к. он удовлетворяет ограничениям данной задачи. По 1 -й теореме двойственности, если X=(1, 0, 1, -1) – оптимальный план, то двойственная задача также имеет оптимальное решение, обозначим его Y=(y 1, y 2).
любая
любая
Полученная система уравнений несовместна, что противоречит выводу о разрешимости двойственной задачи, следовательно, предположение об оптимальности плана X=(1, 0, 1, -1) ошибочно.
Двойственный симплекс-метод
Утверждение. После приведения к каноническому виду каждой из двойственных задач дополнительным (базисным) переменным одной задачи соответствуют основные (свободные) переменные другой задачи и наоборот Соответствие переменных Переменные исходной задачи Основные Дополнительные Основные Переменные двойственной задачи
Рассмотрим решение двойственных задач методом, основанным на взаимно однозначном соответствии между переменными этих задач. Для этого симплексметодом решается задача максимизации и по последней симплекс-таблице, учитывая соответствие между переменными, определяется решение двойственной задачи на минимум.
Пример. Решить задачу линейного программирования и двойственную к ней.
Исходная задача Двойственная задача
Исходная задача Двойственная задача Основные Дополнительные Основные
Последняя таблица Решим исходную задачу симплекс-методом. Выпишем последнюю симплекс-таблицу БП СП y 4 y 6 y 3 y 1 y 5 y 2 СП -x 4 БП x 1 x 3 x 6 f 125 -x 2 -x 5 200 50 Свободные члены 40 20 20 20000 По соответствию переменных добавим верхнюю строку и левый столбец переменных двойственной задачи. Учитывая, что свободные переменные равны нулю, получим:
Отбрасывая значения дополнительных переменных в каждом из , полученных решений, будем иметь
Двойственный симплекс-метод 1. Исходную и двойственную задачи записывают в каноническом виде с помощью дополнительных переменных 2. Устанавливают соответствие между переменными взаимно двойственных задач Переменные исходной задачи Дополнительные переменные Основные переменные (СП) (БП) Переменные двойственной задачи
Симплекс-методом решают одну из задач, например, задачу 1 а) если задача 1 имеет оптимальное решение X* , то читая последнюю симплекс-таблицу по строкам находим X*. Оптимальное решение Y* задачи 2 находим, читая симплекстаблицу по столбцам, используя при этом соответствие между переменными задач б) если в задаче 1 целевая функция неограниченна, то и задача 2 не имеет решений.
Экономическая интерпретация задачи, двойственной задаче об использовании ресурсов
Задача 1 Цель: Определить количество производимой продукции (P 1, …, Pn) с целью максимизации прибыли от продажи изделий при условии, что потребление сырья не превзойдет его запасов Задача 2 Цель: Установить оптимальную стоимость ресурсов (S 1, … , Sm), с целью минимизации затрат на их приобретение при условии, что выручка от продажи сырья, необходимого для производства 1 ед. продукции Pi будет не меньше стоимости готовой продукции Рi Оптимальное решение задачи 1 Количество единиц продукции Р 1 Р 2 … Рn Превышение затрат на ресурсы над ценой реализации Остатки сырья S 1 S 2 … Sm Объективно-обусловленные оценки (условная стоимость сырья) Оптимальное решение задачи 2
Исходная задача Ресурсы(сырьё) Стоимость Двойственная задача ресурсов(сырья) Доход от продажи сырья, расходуемого на производство одной единицы продукции Р 1 y 1, y 2, y 3 – условная предполагаемая цена ресурса Р 1, Р 2, Р 3
Исходная задача 40 0 Ресурсы(сырьё) Стоимость Двойственная задача ресурсов(сырья) 0 20 0 0 200 0 125 50 20 0
Свойства двойственных оценок: 10 Если y*i = 0 сырье Si не дефицитно (остаток сырья равен x*n+i) 20 Если y*i > 0 сырье Si дефицитно (используется в производстве полностью) 30 Чем больше y*i, тем более дефицитно сырье Si, и в случае расширения производства следует увеличить его объём 40 Величина y*i показывает прирост целевой функции Z при увеличении объёма сырья Si на 1 ед.
1. Двойственная оценка (y*i >0) характеризует прирост Z при увеличении объёма сырья Si на 1 ед, а соответствующий ей столбец в последней симплекс-таблицы показывает изменение количества производимой продукции. 2. Если в оптимальном плане задачи 2 дополнительная переменная y*m+i 0 продукцию типа Pi невыгодно производить и соответственно в оптимальном плане задачи 1 основная переменная x* i = 0.
Если перед производителем стоит вопрос, «выгодно ли производить новую продукцию Р 4, при условии, что затраты на 1 единицу этой продукции, составят 10, 90, 40 единиц сырье S 1, S 2, S 3 и соответственно, а прибыль от реализации равна 600 единицам? » , затраты и условные цены ресурсов известны. Затраты равны 10, 90, 40 , а цены y*1=125, y*2=50, y*3=0 Значит можно посчитать суммарную условную стоимость ресурсов, необходимых для производства одной единицы этой новой продукции: 10*125+90*50+40*0>600 НЕВЫГОДНО!
Двойственная задача к задаче оптимального использования ресурсов. P 1, P 2 , . . . Pn — виды продукции. S 1, S 2, . . . Sm — сырье B=(b 1, b 2, . . . bm) — объемы (запасы) сырья aij (i=1, 2, . . . , m; j=1, 2, . . . , n) — расход i-го сырья на производство единицы j-й продукции.
С=(c 1, c 2, . . . cn) — прибыль от реализации единицы продукции. X=(x 1, x 2, . . . xn) — объемы производства продукции.
Математическая модель ЗЛП
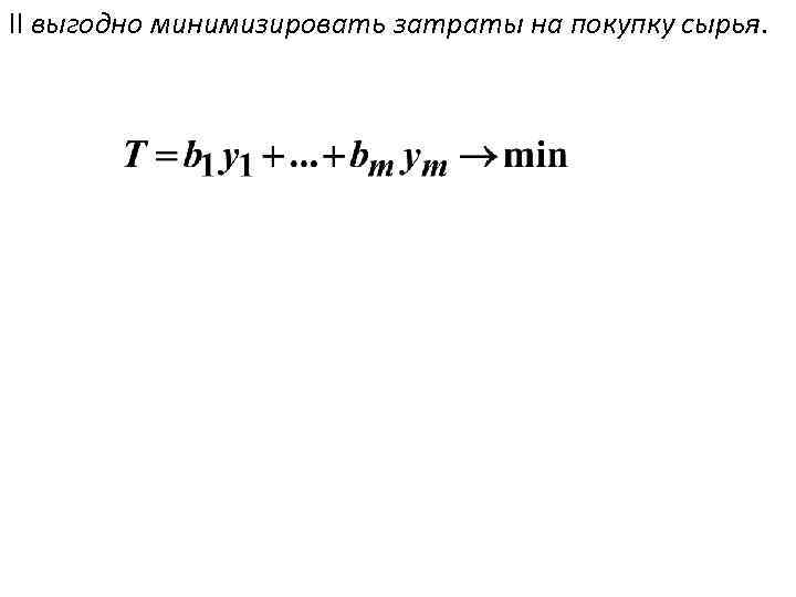
II производитель хочет перекупить сырье. Каковы оптимальные условия продажи сырья? Y=(y 1, y 2, . . . ym) — цены единицы сырья. bi yi — затраты на покупку bi единиц i – го сырья.
II выгодно минимизировать затраты на покупку сырья.
I выгодно продавать сырье, если общая стоимость сырья, расходуемого на каждое изделие не меньше прибыли от продажи этого изделия.
Задача о ресурсах Рассмотрим задачу об оптимальном использовании ресурсов , с исходными данными, указанными в табл. , . Виды ресурсов Виды продукции P 1 P 2 P 3 Запасы ресурсов P 4 R 1 5 0, 4 2 0, 5 400 R 2 0 5 1 1 300 R 3 1 0 1 1 100 Прибыл 3 5 4 5 Составим экономико-математическую модель этой задачи и двойственную к ней.
Опуская процесс решения, укажем оптимальные планы с учетом значений дополнительных переменных.
Исходная задача имеет конкретный экономический смысл: основные переменные x 1, x 2, x 3 обозначают количество произведенной продукции i-го вида, дополнительные переменные x 5, x 6, x 7 обозначают количество излишков соответствующего вида ресурсов R 1, R 2, R 3 каждое из неравенств выражает расход определенного вида сырья в сравнении с запасом этого сырья. Целевая функция определяет прибыль от реализации всей продукции.
Предположим теперь, что предприятие имеет возможность реализовывать сырье, не производя продукции. Какую минимальную цену надо установить за единицу каждого вида сырья при условии, что доход от реализации всех его запасов должен быть не меньше дохода от реализации продукции, которая может быть произведена из этого сырья. Переменные y 1, y 2, y 3 будут обозначать условную предполагаемую цену за ресурс R 1, R 2, R 3 соответственно. Тогда доход от продажи сырья, расходуемого на производство одной единицы продукции P 1 равен 5 y 1 +1 y 3 ≥ 3; так как цена продукции равна 3 ед. , то , в силу того, что интересы предприятия требуют, чтобы доход от продажи сырья был не меньше, чем от реализации продукции.
Именно в силу такого экономического толкования, система ограничений двойственной задачи принимает вид: Дополнительные переменные двойственной задачи y 4 , y 5, y 6, y 7 определяют превышение затрат на ресурсы над ценой реализации 1 единицы соответствующего вида продукции P 1, P 2, P 3, P 4. А целевая функция g=400 y 1+300 y 2+100 y 3 подсчитывает условную суммарную стоимость всего имеющегося сырья.
В силу 1 -ой теоремы двойственности f(X*)=g(Y*). Это равенство означает, что максимальная прибыль от продажи всей готовой продукции совпадает с минимальной условной ценой всех ресурсов, в этом состоит экономический смысл первой теоремы двойственности. Условные оптимальные цены yi показывают наименьшую стоимость ресурсов, при которой выгодно обращать эти ресурсы в продукцию, производить. Еще раз обратим внимание на то, что это лишь условные, предполагаемые, а не реальные цены на сырье. Этот факт вовсе не означает, что реальная цена 1 го ресурса нулевая. Равенство нулю условной цены означает лишь то, что этот ресурс не израсходован полностью, имеется в излишке, недефицитен.
Действительно, посмотрим на 1 -ое неравенство в системе ограничений исходной задачи, в котором подсчитывается расход ресурса: . Его избыток составляет ед. при данном оптимальном плане производства. Ресурс R 1 имеется в избытке и поэтому для производителя он недефицитен, его условная цена равна нулю, его не надо закупать. Наоборот, ресурс R 2 и R 3 используется полностью, причем , y 3 *=4 а , y 2* = 1 т. е. сырье третьего вида более дефицитно, чем второго, его условная цена больше.
Если производитель продукции имел бы возможность приобретать дополнительно сырье к уже имеющемуся, с целью получения максимального дохода от производства, то увеличив сырье R 2 на 1 единицу, он бы получил дополнительно доход в денежных единиц, а увеличение на 1 единицу сырья R 3. значение целевой функции увеличилось бы еще на единицы.
Если перед производителем стоит вопрос, «выгодно ли производить новую продукцию P 5, при условии, что затраты на 1 единицу этой продукции, составят 3, 1, 4 единиц сырье R 1, R 2 и R 3 соответственно, а прибыль от реализации равна 23 единицам? » , Поскольку затраты и условные цены ресурсов известны. Затраты равны 3, 1, 4, а цены , . Значит можно посчитать суммарную условную стоимость ресурсов, необходимых для производства одной единицы этой новой продукции: Значит продукцию производить выгодно, так как прибыль от реализации превышает затраты на ресурсы, в противном случае, ответ на этот вопрос был бы отрицательным.
Компоненты оптимального решения двойственной задачи называют оптимальными двойственными оценками или объективно обусловленными оценками исходной задачи. Эти оценки позволяют выявить степень дефицитности каждого ресурса, определить приращение f целевой функции исходной задачи при увеличении запаса ресурса на 1 единицу. При этом используются следующие свойства двойственных оценок: 1) Сырьё Ri недефицитное 2) сырье используется полностью, то есть оно дефицитно; 3) Чем больше , тем более дефицитным является ресурс и в случае расширения производства необходимо увеличивать его количество; 4) Величина показывает на сколько меняется значение целевой функции f при увеличении ресурса Ri на 1 единицу.


