ca55db44269a12cd77a4c3930e4df295.ppt
- Количество слайдов: 48
Drug Reactions and Interactions in Myasthenia Gravis Laurence Kinsella, M. D. , F. A. A. N. Professor of Neurology Saint Louis University
Objectives Case presentation Review meds thought to worsen MG Review P 450 drug interactions
75 yo M Presents with recurrent aspiration pneumonia to medicine service. On exam, large lower eyelid ectropia, slurred speech, trouble swallowing, generalized weakness Neurology consultant- “how long has your patient had facial diplegia? ” Tensilon test, NCS, antibodies confirm MG Begun on prednisone Developed acute respiratory failure, intubated Steroids reduced, slow steady improvement
Steroid Exacerbation Reported incidence 25 -75% Mechanism poorly understood Low dose initiation every other day has been recommended plasma exchange may limit steroid-induced weakness Neurology 1972: 22; 603 -610. Lancet 1972: 1; 765 -767. N Engl J Med 1974; 290: 81 -84. Juel VC, Massey JM. Autoimmune Myasthenia Gravis: Recommendations for Treatment and Immunologic Modulation. Curr Treat Options Neurol 2005; 7: 3 -14.
Prednisolone (Prednisone) Effective, first line immunosuppressant for MG May be assoc with worsening weakness early, esp higher doses 42% patients begun on 40 -80 mg (1 mg/kg) day developed clinical worsening Main predictors of Steroid-induced weakness are: § Older age § Severe bulbar symptoms (diff swallowing, breathing) § Low MG Severity Score Bae JS, et al. Clinical predictors of steroid-induced exacerbation in myasthenia gravis. J Clin Neuroscience 2006: 13: 1006 -10.
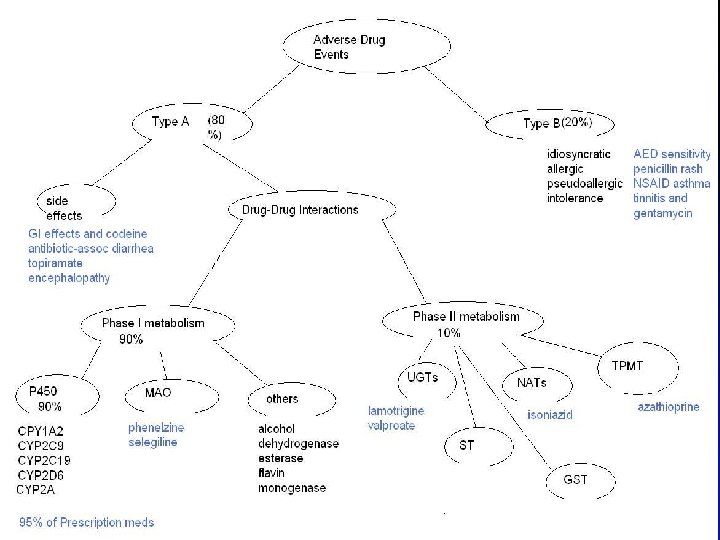
Ten Drug Reactions in Myasthenia Gravis Steroids (begun at high doses) Azathioprine (Immuran) Anticholinesterase inhibitors (mestinon, tensilon) Neuromuscular Blockers (Vecuronium) Botulinum toxin (Botox) IV Contrast Vaccinations Telithromycin (Ketek), Zithromycin (Z-Pack) Quinolones (Cipro) Aminoglycosides (tobramycin less than gentamycin) Statins
Azathioprine (Immuran) Immunosuppressant Reduces T and B lymphocytes Used as steroid sparing agent Prodrug is converted to mercaptopurine, the active drug Mercaptopurine is deactivated by Thiopurine SMethyltransferase (TPMT) Allergic Reaction within 14 days- fever, myalgia, flu-like symptoms Sahasranaman S, et al. Clinical pharmacology and pharmacogenetics of thiopurines Eur J Clin Pharmacol (2008) 64: 753– 767
TPMT, Azathioprine, and Toxicity Enzyme is reduced in 10% of Caucasians § need ½ dose Enzyme absent in. 3% (1/300) § need 1/10 dose Deficiency of enzyme may lead to bone marrow toxicity (anemia, low WBC) Other idiosyncratic (allergic) reactions- pancreatitits, hepatitis Eur J Clin Pharmacol 2008: 64: 753– 767 Rheumatology. 2004; 43: 13 -18
TPMT Screening Recommended before starting Azathioprine TPMT testing available from many commercial labs Identifies patients with deficiency at risk for toxicity Monitor with weekly CBC x 1 month, biweekly for 2 months, then monthly Clunie GP, Lennard L. Relevance of thiopurine methyltransferase status in rheumatology patients receiving Azathioprine. Rheumatology. 2004; 43: 13 -18 Black AJ, Mc. Leod HL, Capell HA, et al. Thiopurine methyltransferase genotype predicts therapy-limiting severe toxicity from Azathioprine. Ann Intern Med. 1998; 129: 716 -718
Azathioprine (AZA) and Drug Interactions Allopurinol (Zyloprim) Used for gout prevention Inhibits elimination of AZA May need lower doses of AZA N Engl J Med 1972: 286(13): 730– 731 § ACE inhibitors (Lisinopril) Anemia thought due to erythropoietin suppression Transplantation 1993: 56(3): 585– 589 § Warfarin (Coumadin) Inhibits action of warfarin Follow INR closely when stopping or starting AZA Am J Med 1992: 92(2): 217
Anticholinesterase Inhibitors Pyridostigmine (Mestinon), Edrophonium (Tensilon) reduces reuptake of acetylcholine, increasing amount available in the neuromuscular junction. May be stand-alone agent in ocular myasthenia Side effects- nausea, diarrhea, abd cramps, bronchospasm Doses >450 mg day- may worsen weakness by depolarization of NMJ- “Cholinergic Crisis” Usually seen in severe generalized MG with respiratory weakness Curr Treat Options Neurol 2005; 7: 3 -14. Lancet Neurol. 2009 May; 8(5): 475 -90.
Neuromuscular Blockers Curare, vecuronium, botulinum toxin Leads to prolonged neuromuscular blockade Worsens and prolongs anesthetic paralysis and respiratory paralysis Notify anesthesiologist of MG prior to surgery Botox should be avoided in MG (no matter how much you hate the wrinkles)
IV Contrast Single case reports of weakness and respiratory paralysis after contrast-enhanced CT scanning, etc. May occur in patients with severe generalized MG and respiratory weakness In a careful review of 136 MG patients who received contrast, the complication rate was 5. 1%, similar to non. MG patients Caution is recommended, but IV contrast is not contraindicated. NEUROLOGY 1987; 37: 1400
Vaccinations Patients with disorders of the thymus may have less protection from live (attenuated) virus vaccines Live virus vaccines should be avoided yellow fever, measles, rubella, mumps , some H 1 N 1 Flu shot, Pneumovax ok Consult your physician when travelling to Africa, other locations endemic for yellow fever. Muscle Nerve. 2009 Dec; 40(6): 947 -51.
Antibiotics Zithromycin (Z-Pack) Telithromycin (Ketek) Levofloxacin (Levaquin) Ciprofloxacin (Cipro) Tetracyclines Aminoglycosides § Gentamycin § Tobramycin less of a problem Tetracyclines bind calcium, reduce Ach release Aminoglycosides interfere with ACh release from presynaptic terminal This leaves penicillins, cephalosporins, metronidazole, sulfa drugs as safest agents in MG The Pharmaceutical Journal 2006; 277: 703 -706.
Statins Of 170 MG pts, 54 (31%) on statins reviewed. Myalgias noted in 13%, resolved after drug stopped. MG worsening in 11%, mainly oculobulbar Occurred within 1 -16 weeks of statin treatment Safe for the majority, but vigilance is needed Oh, S. Statins may aggravate MG. Muscle Nerve 2008; 38: 1101 -1107. Purvin V. Statin-Associated Myasthenia Gravis: Medicine 2006; 85: 82 -85.
Meriggioli M, Sanders DB. Lancet Neurol. 2009 May; 8(5): 475 -90
MG and Dentistry IV Lidocaine should be avoided Carbocaine may be safer theoretically Nitrous oxide OK Most dentistry involves local anesthetics, so few problems are anticipated. A handout is available to bring to your dentist Oral Surgery, Oral Medicine, Oral Pathology, Oral Radiology, and Endodontology 2005; 100: 158 -163 http: //www. mgawpa. org/pdfs/Dentristy%20 and%20 Myasthenia%20 Gravis. LH. pdf
Drug Effects often unclear MG can be exacerbated by § infection was it the infection or the antibiotic? § systemic illnesses § thyroid disease Present in 11% with MG § excessive heat § exercise § pregnancy
MG Drug Card www. myasthenia. org
Why learn about adverse drug reactions? 6. 7% (2. 2 million) of hospitalized patients experience adverse drug reactions Fatality rate 0. 32% Fear of drug interactions or receiving the wrong drug are a primary concern of hospitalized patients Lazarou J. JAMA 1998 American Society of Health Systems Pharmacists. ASHP Patient Concerns National Survey Research Report. 1999. Bethesda, MD.
Adverse Drug Interactions 2. 2 million severe reactions/yr 7000 deaths/yr (institute of medicine) Some claim 100, 000+/yr 1. 75 billion in increased medical costs Largest reason for malpractice payouts Lazarou J. JAMA 1998
Reported serious events vs outpatient prescriptions, 1998 -2005 Moore, T. J. et al. Arch Intern Med 2007; 167: 1752 -1759.
Why so many ADRs? 64% of patient visits result in Rx 2. 8 billion outpatient Rxs (10/person in US) in 2000 ADRs increase dramatically over 4 medications Jacubeit T. Agents Actions 1990.
What causes drug interactions? Age- >65 have 3 fold increase Polypharmacy Genetic variability in drug metabolism Lack of awareness of CYP 450 system Protein binding site competition § Esp. those with Renal failure Brown CS, US Pharmacist, 2000
Polypharmacy in the Elderly Average older person takes 4. 5 prescription medications and 2 OTC Average person aged 65 -69 fills 13. 6 rx/yr average person aged 80 -84 fills 18. 2 rx/yr GAO, 1996 Senior Care Pharmacist, 2005
Potential Drug Interactions are Common due to polypharmacy 492 subjects over age 75 in Denmark Interviews w pt and GP, inspection of med cabinets 87% use Rx, 72% OTC average 4. 2 Rx meds, 2. 5 OTC meds 60% > 3, 34% > 5 meds 31% used meds from 2 or more physicians Potential drug interactions seen in 15. 3% of participants, correl. with polypharmacy Barat I, Andreasen F, Damsgaard EM. The consumption of drugs by 75 -yearold individuals living in their own homes. European journal of clinical pharmacology. 56(6 -7): 501 -9, 2000 Sep.
Phase I Drug Oxidation NADP + Reduced Oxidized Fe Reductase NADPH P 450 Oxidized Reduced Drug + O 2 Drug-OH + H 2 O Majority of drug interactions occur during phase 1 metabolism (oxidation, hydroxylation, methylation) Phase 2 metabolism prepares the compound for elimination by making it water soluble (i. e. glucuronidation)
Pharmacogenomics Drug therapies based upon genetic information 6 p 450 enzymes metabolize 95% of all drugs 16 of the 27 (59%) most commonly cited drugs with ADR are metabolized by P 450 enzymes with genetic variants Genetic variation accounts for a majority of all adverse drug reactions Phillips KA. Potential role of pharmacogenomics in reducing adverse drug reactions: a systematic review. JAMA 2001; 286: 2270 -79.
Pharmacogenetic Effect of Cytochrome Genotypes A. Poor metabolizer (PM) no functioning alleles B. Intermediate metabolizer (IM) Heterozygous for normal and reduced activity allele. C. Extensive metabolizer (EM) 2 functioning alleles- normal D. Ultra Metabolizer (UM) Greatly increased activity due to 3 or more alleles (2 D 6 only) http: //www. healthanddna. com/professional/pharmacogeneticsofpain. html ©
Genetics impact on drug metabolism: copy number Crixivan (indinavir) –an HIV/AIDs drug Indinavir + St John’s Wort Piscitelli SC. Lancet. 2000; 355: 547 -548
Genetics impact on drug metabolism: copy number § Pamelor (nortriptyline) manufactured by Novartis PM EM Dalen P, et al. Clin Pharmacol Ther (1998).
P 450 Enzyme System Located in liver, kidney, intestine, lungs, brain 6 Individual enzymes metabolizing > 95% of all drugs: § 1 A 2, 2 B 6, 2 C 9, 2 C 19, 2 D 6, 3 A 4 www. fftc. agnet. org/library/image/tb 159 f 1. html
Relative Importance of CYP 450 Enzymes Evans WE, et al. Science 1999; 286: 487 -91.
CYP 1 A 2 15% of all drugs metabolized by CYP 1 A 2 No genetic polymorphism Induced (rapid metabolism) by smoking tobacco Substrates § Warfarin, caffeine, benzos, SSRIs, Zyprexa, other antipsychotics, theophylline Inhibitors § Fluvoxamine, quinolones, cimetidine
75 yo M with Seizures Admitted 12/14 with COPD exacerbation. Meds - theophylline 300 mg BID, Begun on levaquin for pneumonia. Developed confusion, ataxia, over next two days. Seizure, encephalopathy 12/17. What caused the seizure?
Levaquin/theophylline interaction Theophylline is substrate of CYP 1 A 2 Fluoroquinolones are inhibitor of CYP 1 A 2. Theo levels - § 8. 9 mg/dl (12/14) § 16. 2 (12/17) § 6. 2 (12/18) after levaquin stopped, theo held.
The Grapefruit Effect Furanocoumarins in grapefruit inhibit 3 A 4 Reduces/eliminates first pass metabolism Strong Interaction Moderate Interaction Weak Interaction diazepam buspirone lovastatin simvistatin Nicardipine felodipine atorvastatin vincristine vinblastine Sertraline fexofenadine omeprazole guaifenesin sildenafil Center for Food-Drug Research and Education, University of Florida
Mnemonic: AVOID Mistakes Allergies? Vitamins and dietary supplements § - grapefruit juice, St Johns Wort, tobacco, char-grilled meats Old drugs and OTC? Interactions risk? Dependence? Mendel: any family history of drug sensitivity
DDI- A Stepwise Approach 1. Take a medication history § mnemonic - AVOID Mistakes 2. Identify high risk patients >3 medications red flag drugs- anticonvulsants, SSRIs, antifungals, quinolones, digoxin, warfarin, amiodarone 3. Check pocket reference card (provided) 4. Consult pharmacist/ drug specialist 5. Check computer programs -www. epocrates. com -medical letter drug interaction program www. fda. gov/cder/drug. Reactions/default. htm
Drug interaction Card www. drug-interactions. com
Websites on DDI, CYP 450, and drug transporting proteins http: //medicine. iupui. edu/flockhart http: //www. genemedrx. com/ Epocrates handheld http: //www. themedicalletter. com/ http: //www. druginteractioninfo. org/ http: //www. mhc. com/PGP/index. html www. mhc. com/algortithms http: //mhc. daytondcs. com
Conclusions 1) Adverse Drug Effects may occur in MG by many mechanisms: -Direct effect on muscle strength (Ketek, Botox, Quinine) -Allergic/idiosyncratic reaction (Immuran) -Genetic susceptibility (Immuran) -Interactions with other drugs (Immuran, levaquin, ) -Unknown (steroid worsening, IV contrast) 2) Adverse effects are more likely in those with severe disease 3) Print and complete the Drug Avoidance Card avail on MGFA website 4) Show the card to your doctor when receiving a new medication 5) Ask “can this medicine interact with any of my others? ” 6) When in doubt, call your neurologist before starting a new medication
Questions from the Audience?


