4adcba6aeb7135c257a8f56503d0f62a.ppt
- Количество слайдов: 174
DRAFT Производство и использование 1 Схема принятия решений 2 3 a 3 b 4 Преднамеренное производство и использование альдрина, хлордана, эндрина, гептахлора & токсафена Преднамеренное производство и использование хлордана мирекса Преднамеренное производство ДДТ Преднамеренное использование ДДТ Преднамеренное производство и использование ГХБ Производство & использование Торговля/экспорт СОЗ отходы 5 Схема принятия решений Запасы 6 7 8 Преднамеренное производство и использование ПХД Запасы СОЗ Торговля и экспорт запасов СОЗ Муниципальные, промышленные и опасные отходы или отходы, содержащие СОЗ Непреднамеренное производство СОЗ Схема принятия решений 9 Непреднамеренное производство СОЗ ПХД 10 11 12 Хим. вещества, содержащие СОЗ, являющиеся частью изделий Действующее и выведенное из эксплуатации или автономное оборудование, зараженное ПХД Использование оборудования, зараженного ПХД I 13 Использование оборудования, зараженного ПХД II
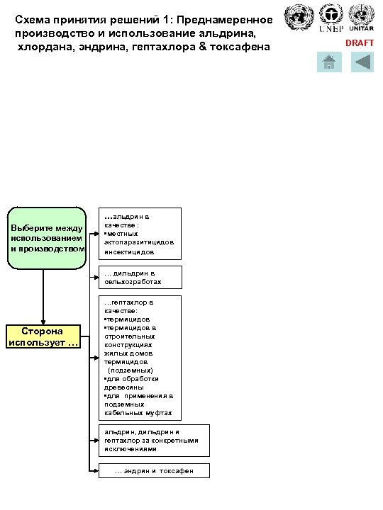
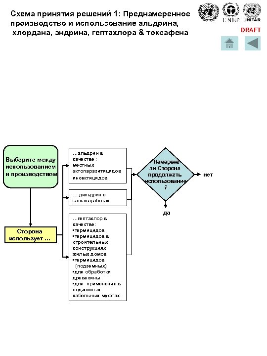
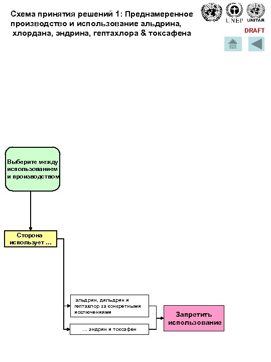
Схема принятия решений 1: Преднамеренное производство и использование альдрина, хлордана, эндрина, гептахлора & токсафена Производство альдрина, хлордана, эндрина, гептахлора & токсафена запрещено Стокгольмской конвенцией Сторона производит альдрин, хлордан, эндрин, гептахлор & токсафен Выберите между использованием и производством Сторона использует… DRAFT
Схема принятия решений 1: Преднамеренное производство и использование альдрина, хлордана, эндрина, гептахлора & токсафена DRAFT Производство альдрина, хлордана, эндрина, гептахлора & токсафена запрещено Стокгольмской конвенцией Сторона производит альдрин, хлордан, эндрин, гептахлор & токсафен Ликвидировать производство & запретить Имеет ли Сторона данные химикаты в значительном количестве ? да Выберите между использованием и производством нет
Схема принятия решений 1: Преднамеренное производство и использование альдрина, хлордана, эндрина, гептахлора & токсафена DRAFT Производство альдрина, хлордана, эндрина, гептахлора & токсафена запрещено Стокгольмской конвенцией Сторона производит альдрин, хлордан, эндрин, гептахлор & токсафен Выберите между использованием и производством Ликвидировать производство & запретить Имеет ли Сторона данные химикаты в значительном количестве ? нет Запретить
Схема принятия решений 1: Преднамеренное производство и использование альдрина, хлордана, эндрина, гептахлора & токсафена Производство альдрина, хлордана, эндрина, гептахлора & токсафена запрещено Стокгольмской конвенцией Сторона производит альдрин, хлордан, эндрин, гептахлор & токсафен Ликвидировать производство & запретить Имеет ли Сторона данные химикаты в значительном количестве ? да Выберите между использованием и производством Перейти к схеме 6 (Запасы) DRAFT
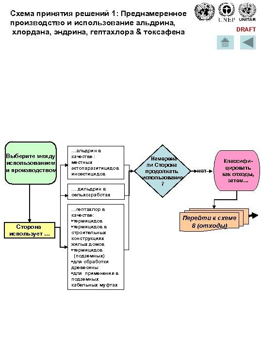
Схема принятия решений 1: Преднамеренное производство и использование альдрина, хлордана, эндрина, гептахлора & токсафена …альдрин в Выберите между использованием и производством качестве : • местных эктопаразитицидов инсектицидов … дильдрин в сельхозработах Сторона использует … …гептахлор в качестве: • термицидов в строительных конструкциях жилых домов термицидов (подземных) • для обработки древесины • для применения в подземных кабельных муфтах альдрин, дильдрин и гептахлор за конкретными исключениями … эндрин и токсафен DRAFT
Схема принятия решений 1: Преднамеренное производство и использование альдрина, хлордана, эндрина, гептахлора & токсафена Выберите между использованием и производством …альдрин в качестве : местных эктопаразитицидов инсектицидов Намерена ли Сторона продолжать использование ? … дильдрин в сельхозработах Сторона использует … …гептахлор в качестве: • термицидов в строительных конструкциях жилых домов • термицидов (подземных) • для обработки древесины • для применения в подземных кабельных муфтах да DRAFT нет
Схема принятия решений 1: Преднамеренное производство и использование альдрина, хлордана, эндрина, гептахлора & токсафена Выберите между использованием и производством …альдрин в качестве : местных эктопаразитицидов инсектицидов … дильдрин в сельхозработах Сторона использует … …гептахлор в качестве: • термицидов в строительных конструкциях жилых домов • термицидов (подземных) • для обработки древесины • для применения в подземных кабельных муфтах Намерена ли Сторона продолжать использование ? DRAFT нет Классифицировать как отходы, затем… Перейти к схеме 8 (отходы)
Схема принятия решений 1: Преднамеренное производство и использование альдрина, хлордана, эндрина, гептахлора & токсафена Выберите между использованием и производством …альдрин в качестве : местных эктопаразитицидов инсектицидов … дильдрин в сельхозработах Сторона использует … …гептахлор в качестве: • термицидов в строительных конструкциях жилых домов • термицидов (подземных) • для обработки древесины • для применения в подземных кабельных муфтах DRAFT Намерена ли Сторона продолжать использование ? да Зарегистрировать конкретное исключение Конкретные исключения для данных химикатов потеряют силу 17 мая 2009 г. Они могут быть продлены по запросу заинтересованной стороны на Встрече сторон.
Схема принятия решений 1: Преднамеренное производство и использование альдрина, хлордана, эндрина, гептахлора & токсафена Выберите между использованием и производством Сторона использует … альдрин, дильдрин и гептахлор за конкретными исключениями … эндрин и токсафен Запретить использование DRAFT
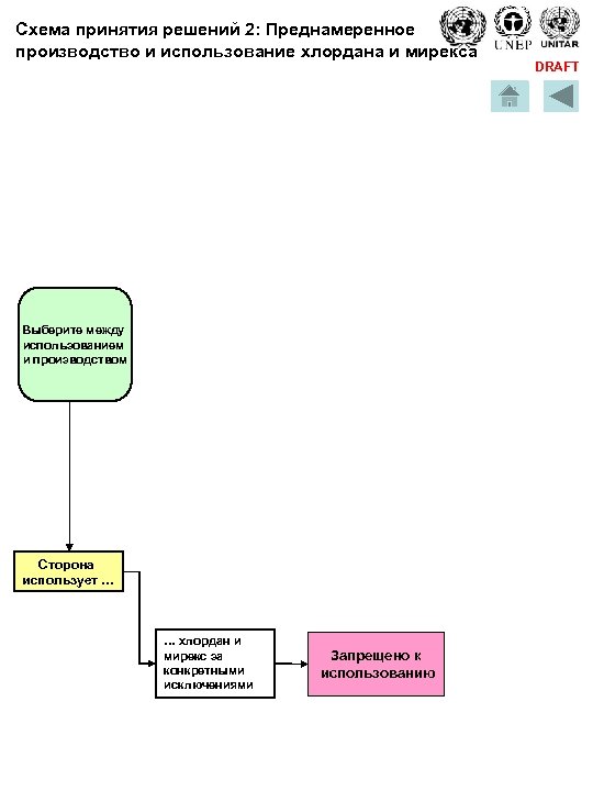
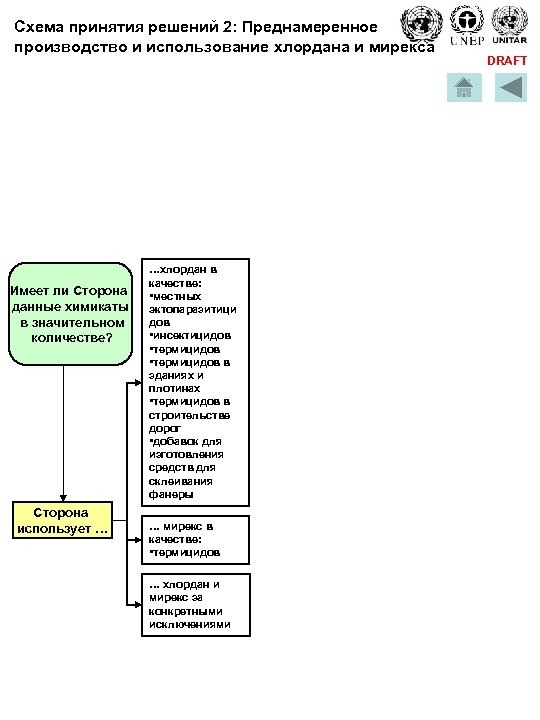
Схема принятия решений 2: Преднамеренное производство и использование хлордана и мирекса Сторона производит хлордан и мирекс Выберите между использованием и производством Сторона использует … DRAFT
Схема принятия решений 2: Преднамеренное производство и использование хлордана и мирекса Сторона производит хлордан и мирекс Намерена ли Сторона продолжать производство? нет Выберите между использованием и производством да DRAFT
Схема принятия решений 2: Преднамеренное производство и использование Подготовить стат. хлордана и мирекса данные по DRAFT производству и использованию для их оценки? Сторона производит хлордан и мирекс Выберите между использованием и производством Намерена ли Сторона продолжать производство? да Имеет ли Сторона данные химикаты в значительном количестве ? да Зарегистрировать конкретное исключение нет
Схема принятия решений 2: Преднамеренное производство и использование Подготовить стат. хлордана и мирекса данные по DRAFT производству и использованию для их оценки? Сторона производит хлордан и мирекс Выберите между использованием и производством Намерена ли Сторона продолжать производство? Зарегистрировать конкретное исключение да Имеет ли Сторона данные химикаты в значительном количестве ? да Перейти к схеме 6 (Запасы)
Схема принятия решений 2: Преднамеренное производство и использование Подготовить стат. хлордана и мирекса данные по DRAFT производству и использованию для оценки? Сторона производит хлордан и мирекс Выберите между использованием и производством Намерена ли Сторона продолжать производство? да Имеет ли Сторона данные химикаты в значительном количестве ? Зарегистрировать конкретное исключение нет Нет необходимости в дальнейших действиях
Схема принятия решений 2: Преднамеренное производство и использование хлордана и мирекса Сторона производит хлордан и мирекс DRAFT Намерена ли Сторона продолжать производство? нет Выберите между использованием и производством Ликвидировать производство & запретить Имеет ли Сторона данные химикаты в значительном количестве ? да нет
Схема принятия решений 2: Преднамеренное производство и использование хлордана и мирекса Сторона производит хлордан и мирекс DRAFT Намерена ли Сторона продолжать производство? нет Выберите между использованием и производством Ликвидировать производство & запретить Имеет ли Сторона данные химикаты в значительном количестве ? нет Нет необходимости в дальнейших действиях
Схема принятия решений 2: Преднамеренное производство и использование хлордана и мирекса Сторона производит хлордан и мирекс Намерена ли Сторона продолжать производство? нет Выберите между использованием и производством Ликвидировать производство & запретить Имеет ли Сторона данные химикаты в значительном количестве ? да Перейти к схеме 6 (Запасы) DRAFT
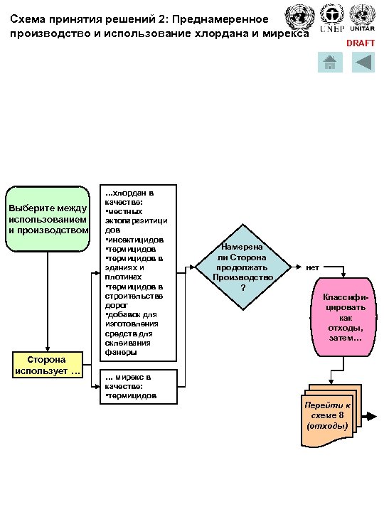
Схема принятия решений 2: Преднамеренное производство и использование хлордана и мирекса Имеет ли Сторона данные химикаты в значительном количестве? Сторона использует … …хлордан в качестве: • местных эктопаразитици дов • инсектицидов • термицидов в зданиях и плотинах • термицидов в строительстве дорог • добавок для изготовления средств для склеивания фанеры … мирекс в качестве: • термицидов … хлордан и мирекс за конкретными исключениями DRAFT
Схема принятия решений 2: Преднамеренное производство и использование хлордана и мирекса Выберите между использованием и производством Сторона использует … …хлордан в качестве: • местных эктопаразитици дов • инсектицидов • термицидов в зданиях и плотинах • термицидов в строительстве дорог • добавок для изготовления средств для склеивания фанеры … мирекс в качестве: • термицидов Намерена ли Сторона продолжать Производство ? да нет DRAFT
Схема принятия решений 2: Преднамеренное производство и использование хлордана и мирекса Выберите между использованием и производством Сторона использует … …хлордан в качестве: • местных эктопаразитици дов • инсектицидов • термицидов в зданиях и плотинах • термицидов в строительстве дорог • добавок для изготовления средств для склеивания фанеры … мирекс в качестве: • термицидов DRAFT Намерена ли Сторона продолжать Производство ? да Зарегистрировать конкретное исключение Конкретные исключения для данных химикатов потеряют силу 17 мая 2009 г. Они могут быть продлены по запросу заинтересованной стороны на Встрече сторон
Схема принятия решений 2: Преднамеренное производство и использование хлордана и мирекса Выберите между использованием и производством Сторона использует … …хлордан в качестве: • местных эктопаразитици дов • инсектицидов • термицидов в зданиях и плотинах • термицидов в строительстве дорог • добавок для изготовления средств для склеивания фанеры Намерена ли Сторона продолжать Производство ? DRAFT нет Классифицировать как отходы, затем… … мирекс в качестве: • термицидов Перейти к схеме 8 (отходы)
Схема принятия решений 2: Преднамеренное производство и использование хлордана и мирекса Выберите между использованием и производством Сторона использует … … хлордан и мирекс за конкретными исключениями Запрещено к использованию DRAFT
Схема принятия решений 3 a: Преднамеренное производство ДДТ DRAFT Сторона производит ДДТ… …для борьбы с переносчикам и болезней …в качестве промежуточного материала в производстве дикофола или другого промежуточного материала …ни в качестве приемлемой цели, ни в виде конкретного исключения Каждая Сторона, производящая и/или применяющая ДДТ, ограничивает такое производство и/или применение борьбой с переносчиками болезней в соответствии с разработанными Всемирной организации здравоохранения рекомендациями и руководящими принципами по применению ДДТ и в тех случаях, когда в данной Стороне это безопасно и отсутствуют эффективные и доступные альтернативные средства.
Схема принятия решений 3 a: Преднамеренное производство ДДТ DRAFT Сторона производит ДДТ… …для борьбы с переносчика ми болезней нет Намерена ли Сторона продолжать производство? да Каждая Сторона, производящая и/или применяющая ДДТ, ограничивает такое производство и/или применение борьбой с переносчиками болезней в соответствии с разработанными Всемирной организации здравоохранения рекомендациями и руководящими принципами по применению ДДТ и в тех случаях, когда в данной Стороне это безопасно и отсутствуют эффективные и доступные альтернативные средства.
Схема принятия решений 3 a: Преднамеренное производство ДДТ DRAFT Сторона производит ДДТ… …для борьбы с переносчиками болезней Намерена ли Сторона продолжать производство? Подготовить стат. данные по производству и использованию для их оценки да Зарегистрируйте приемлемую цель Имеет ли Сторона данные химикаты в значительном количестве ? нет да Конкретные исключения на данные химикаты заканчиваются 17 мая 2009 г. Они могут быть продлены по запросу заинтересованной стороны на Встрече сторон Каждая Сторона, производящая и/или применяющая ДДТ, ограничивает такое производство и/или применение борьбой с переносчиками болезней в соответствии с разработанными Всемирной организации здравоохранения рекомендациями и руководящими принципами по применению ДДТ и в тех случаях, когда в данной Стороне это безопасно и отсутствуют эффективные и доступные альтернативные средства.
Схема принятия решений 3 a: Преднамеренное производство ДДТ DRAFT Сторона производит ДДТ… … для борьбы с переносчика ми болезней Намерена ли Сторона продолжать производство? да Подготовить стат. данные по производству и использованию для их оценки? Зарегистрируйте приемлемую цель Имеет ли Сторона нет данные химикаты в значительном количестве Нет ? необходимости в дальнейших действиях Конкретные исключения на данные химикаты заканчиваются 17 мая 2009 г. Они могут быть продлены по запросу заинтересованной стороны на Встрече сторон Каждая Сторона, производящая и/или применяющая ДДТ, ограничивает такое производство и/или применение борьбой с переносчиками болезней в соответствии с разработанными Всемирной организации здравоохранения рекомендациями и руководящими принципами по применению ДДТ и в тех случаях, когда в данной Стороне это безопасно и отсутствуют эффективные и доступные альтернативные средства.
Схема принятия решений 3 a: Преднамеренное производство ДДТ DRAFT Сторона производит ДДТ… … для борьбы с переносчика ми болезней Намерена ли Сторона продолжать производство? Подготовить стат. данные по производству и использованию для их оценки? да Зарегистрируйте приемлемую цель Имеет ли Сторона данные химикаты в значительном количестве ? да Перейти к схеме 6 (запасы) Конкретные исключения на данные химикаты заканчиваются 17 мая 2009 г. Они могут быть продлены по запросу заинтересованной стороны на Встрече сторон Каждая Сторона, производящая и/или применяющая ДДТ, ограничивает такое производство и/или применение борьбой с переносчиками болезней в соответствии с разработанными Всемирной организации здравоохранения рекомендациями и руководящими принципами по применению ДДТ и в тех случаях, когда в данной Стороне это безопасно и отсутствуют эффективные и доступные альтернативные средства.
Схема принятия решений 3 a: Преднамеренное производство ДДТ DRAFT Сторона производит ДДТ… … для борьбы с переносчика ми болезней нет Намерена ли Сторона продолжать производство? Ликвидировать производство & запретить Имеет ли Сторона данные химикаты в значительном количестве ? нет да Конкретные исключения на данные химикаты заканчиваются 17 мая 2009 г. Они могут быть продлены по запросу заинтересованной стороны на Встрече сторон Каждая Сторона, производящая и/или применяющая ДДТ, ограничивает такое производство и/или применение борьбой с переносчиками болезней в соответствии с разработанными Всемирной организации здравоохранения рекомендациями и руководящими принципами по применению ДДТ и в тех случаях, когда в данной Стороне это безопасно и отсутствуют эффективные и доступные альтернативные средства.
Схема принятия решений 3 a: Преднамеренное производство ДДТ DRAFT Сторона производит ДДТ… … для борьбы с переносчика ми болезней Намерена ли Сторона продолжать производство? нет Ликвидировать производство & запретить Имеет ли Сторона данные химикаты в значительном количестве ? да Перейти к схеме 6 (запасы) Конкретные исключения на данные химикаты заканчиваются 17 мая 2009 г. Они могут быть продлены по запросу заинтересованной стороны на Встрече сторон Каждая Сторона, производящая и/или применяющая ДДТ, ограничивает такое производство и/или применение борьбой с переносчиками болезней в соответствии с разработанными Всемирной организации здравоохранения рекомендациями и руководящими принципами по применению ДДТ и в тех случаях, когда в данной Стороне это безопасно и отсутствуют эффективные и доступные альтернативные средства.
Схема принятия решений 3 a: Преднамеренное производство ДДТ DRAFT Сторона производит ДДТ… … для борьбы с переносчика ми болезней нет Намерена ли Сторона продолжать производство? Ликвидировать производство & запретить Имеет ли Сторона нет данные химикаты в значительном количестве Нет ? необходимости в дальнейших действиях Конкретные исключения на данные химикаты заканчиваются 17 мая 2009 г. Они могут быть продлены по запросу заинтересованной стороны на Встрече сторон Каждая Сторона, производящая и/или применяющая ДДТ, ограничивает такое производство и/или применение борьбой с переносчиками болезней в соответствии с разработанными Всемирной организации здравоохранения рекомендациями и руководящими принципами по применению ДДТ и в тех случаях, когда в данной Стороне это безопасно и отсутствуют эффективные и доступные альтернативные средства.
Схема принятия решений 3 a: Преднамеренное производство ДДТ DRAFT Сторона производит ДДТ… …в качестве промежуточного материала в производстве дикофола или любого другого промежуточного материала Намерена ли Сторона продолжать Производство ? нет да Каждая Сторона, производящая и/или применяющая ДДТ, ограничивает такое производство и/или применение борьбой с переносчиками болезней в соответствии с разработанными Всемирной организации здравоохранения рекомендациями и руководящими принципами по применению ДДТ и в тех случаях, когда в данной Стороне это безопасно и отсутствуют эффективные и доступные альтернативные средства.
Схема принятия решений 3 a: Преднамеренное производство ДДТ DRAFT Сторона производит ДДТ… …в качестве промежуточного материала в производстве дикофола или любого другого промежуточного материала Намерена ли Сторона продолжать производство ? Ликвидировать производство & запретить нет Каждая Сторона, производящая и/или применяющая ДДТ, ограничивает такое производство и/или применение борьбой с переносчиками болезней в соответствии с разработанными Всемирной организации здравоохранения рекомендациями и руководящими принципами по применению ДДТ и в тех случаях, когда в данной Стороне это безопасно и отсутствуют эффективные и доступные альтернативные средства.
Схема принятия решений 3 a: Преднамеренное производство ДДТ DRAFT Сторона производит ДДТ… …в качестве промежуточного материала в производстве дикофола или любого другого промежуточного материала Подготовить стат. данные по производству и использованию для их оценки? Намерена ли Сторона продолжать производство ? да Зарегистрировать конкретное исключение Имеет ли Сторона данные химикаты в значительном количестве ? да нет Конкретные исключения на данные химикаты заканчиваются 17 мая 2009 г. Они могут быть продлены по запросу заинтересованной стороны на Встрече сторон Каждая Сторона, производящая и/или применяющая ДДТ, ограничивает такое производство и/или применение борьбой с переносчиками болезней в соответствии с разработанными Всемирной организации здравоохранения рекомендациями и руководящими принципами по применению ДДТ и в тех случаях, когда в данной Стороне это безопасно и отсутствуют эффективные и доступные альтернативные средства.
Схема принятия решений 3 a: Преднамеренное производство ДДТ DRAFT Сторона производит ДДТ… …в качестве промежуточного материала в производстве дикофола или любого другого промежуточного материала Подготовить стат. данные по производству и использованию для их оценки? Намерена ли Сторона продолжать Производство ? да Зарегистрировать конкретное исключение Имеет ли Сторона данные химикаты в значительном количестве ? нет Нет необходимости в дальнейших действиях Конкретные исключения на данные химикаты заканчиваются 17 мая 2009 г. Они могут быть продлены по запросу заинтересованной стороны на Встрече сторон Каждая Сторона, производящая и/или применяющая ДДТ, ограничивает такое производство и/или применение борьбой с переносчиками болезней в соответствии с разработанными Всемирной организации здравоохранения рекомендациями и руководящими принципами по применению ДДТ и в тех случаях, когда в данной Стороне это безопасно и отсутствуют эффективные и доступные альтернативные средства.
Схема принятия решений 3 a: Преднамеренное производство ДДТ DRAFT Сторона производит ДДТ… …в качестве промежуточного материала в производстве дикофола или любого другого промежуточного материала Подготовить стат. данные по производству и использованию для их оценки? Намерена ли Сторона продолжать производство ? Да Зарегистрировать конкретное исключение Имеет ли Сторона данные химикаты в значительном количестве ? Да Перейти к схеме 6 (Запасы) Конкретные исключения на данные химикаты заканчиваются 17 мая 2009 г. Они могут быть продлены по запросу заинтересованной стороны на Встрече сторон Каждая Сторона, производящая и/или применяющая ДДТ, ограничивает такое производство и/или применение борьбой с переносчиками болезней в соответствии с разработанными Всемирной организации здравоохранения рекомендациями и руководящими принципами по применению ДДТ и в тех случаях, когда в данной Стороне это безопасно и отсутствуют эффективные и доступные альтернативные средства.
Схема принятия решений 3 a: Преднамеренное производство ДДТ DRAFT Сторона производит ДДТ… …ни в качестве приемлемой цели, ни в виде конкретного исключения Ликвидировать производство & запретить Каждая Сторона, производящая и/или применяющая ДДТ, ограничивает такое производство и/или применение борьбой с переносчиками болезней в соответствии с разработанными Всемирной организации здравоохранения рекомендациями и руководящими принципами по применению ДДТ и в тех случаях, когда в данной Стороне это безопасно и отсутствуют эффективные и доступные альтернативные средства.
Схема принятия решений 3 b: Преднамеренное использование ДДТ DRAFT Сторона использует ДДТ … …для борьбы с переносчика ми болезней …в производстве дикофола или в качестве любого другого промежуточного материала …ни в качестве приемлемой цели, ни в виде конкретного исключения Производство и использование ДДТ в качестве находящегося в закрытой системе промежуточного вещества локального действия (при этом контакта значительных количеств химического вещества с людьми и окружающей средой в ходе производства и использования не ожидается) в целях химического преобразования при переработке других химических веществ, которые не проявляют характеристик СОЗ, может быть разрешено после уведомления секретариата на период 10 лет. Такое производство и использование может продолжаться еще 10 лет при условии рассмотрения Конференцией сторон данных по производству и использованию.
Схема принятия решений 3 b: Преднамеренное использование ДДТ DRAFT Сторона использует ДДТ … … для борьбы с переносчика ми болезней да Намерена ли Сторона продолжать использование? нет Производство и использование ДДТ в качестве находящегося в закрытой системе промежуточного вещества локального действия (при этом контакта значительных количеств химического вещества с людьми и окружающей средой в ходе производства и использования не ожидается) в целях химического преобразования при переработке других химических веществ, которые не проявляют характеристик СОЗ, может быть разрешено после уведомления секретариата на период 10 лет. Такое производство и использование может продолжаться еще 10 лет при условии рассмотрения Конференцией сторон данных по производству и использованию.
Схема принятия решений 3 b: Преднамеренное использование ДДТ DRAFT Сторона использует ДДТ … … для борьбы с переносчика ми болезней да Намерена ли Сторона продолжать использование? 1. Зарегистрируйте приемлемую цель 2. Разработать & выполнить план действий с тем, чтобы: - обеспечить использование только для борьбы с переносчиками болезней - внедрить альтернативные продукты, методы и стратегии для борьбы с болезнями - сократить случаи заболеваний Производство и использование ДДТ в качестве находящегося в закрытой системе промежуточного вещества локального действия (при этом контакта значительных количеств химического вещества с людьми и окружающей средой в ходе производства и использования не ожидается) в целях химического преобразования при переработке других химических веществ, которые не проявляют характеристик СОЗ, может быть разрешено после уведомления секретариата на период 10 лет. Такое производство и использование может продолжаться еще 10 лет при условии рассмотрения Конференцией сторон данных по производству и использованию.
Схема принятия решений 3 b: Преднамеренное использование ДДТ DRAFT Сторона использует ДДТ … … для борьбы с переносчика ми болезней Намерена ли Сторона продолжать использование? нет Классифицировать как отходы, затем… Перейти к схеме 8 (отходы) Производство и использование ДДТ в качестве находящегося в закрытой системе промежуточного вещества локального действия (при этом контакта значительных количеств химического вещества с людьми и окружающей средой в ходе производства и использования не ожидается) в целях химического преобразования при переработке других химических веществ, которые не проявляют характеристик СОЗ, может быть разрешено после уведомления секретариата на период 10 лет. Такое производство и использование может продолжаться еще 10 лет при условии рассмотрения Конференцией сторон данных по производству и использованию.
Схема принятия решений 3 b: Преднамеренное использование ДДТ DRAFT Сторона использует ДДТ … …в производстве дикофола или в качестве любого другого промежуточного материала нет Намерена ли Сторона продолжать использование? да Производство и использование ДДТ в качестве находящегося в закрытой системе промежуточного вещества локального действия (при этом контакта значительных количеств химического вещества с людьми и окружающей средой в ходе производства и использования не ожидается) в целях химического преобразования при переработке других химических веществ, которые не проявляют характеристик СОЗ, может быть разрешено после уведомления секретариата на период 10 лет. Такое производство и использование может продолжаться еще 10 лет при условии рассмотрения Конференцией сторон данных по производству и использованию.
Схема принятия решений 3 b: Преднамеренное использование ДДТ DRAFT Сторона использует ДДТ … …в производстве дикофола или в качестве любого другого промежуточного материала Намерена ли Сторона продолжать использование? да Зарегистрировать конкретное исключение Конкретные исключения для указанных химикатов потеряют силу 17 мая 2009 г. Они могут быть продлены по запросу заинтересованной стороны на Конференции сторон. Производство и использование ДДТ в качестве находящегося в закрытой системе промежуточного вещества локального действия (при этом контакта значительных количеств химического вещества с людьми и окружающей средой в ходе производства и использования не ожидается) в целях химического преобразования при переработке других химических веществ, которые не проявляют характеристик СОЗ, может быть разрешено после уведомления секретариата на период 10 лет. Такое производство и использование может продолжаться еще 10 лет при условии рассмотрения Конференцией сторон данных по производству и использованию.
Схема принятия решений 3 b: Преднамеренное использование ДДТ DRAFT Сторона использует ДДТ … …в производстве дикофола или в качестве любого другого промежуточного материала нет Намерена ли Сторона продолжать использование? Классифициров ать как отходы, затем… Перейти к схеме 8 (отходы) Производство и использование ДДТ в качестве находящегося в закрытой системе промежуточного вещества локального действия (при этом контакта значительных количеств химического вещества с людьми и окружающей средой в ходе производства и использования не ожидается) в целях химического преобразования при переработке других химических веществ, которые не проявляют характеристик СОЗ, может быть разрешено после уведомления секретариата на период 10 лет. Такое производство и использование может продолжаться еще 10 лет при условии рассмотрения Конференцией сторон данных по производству и использованию.
Схема принятия решений 3 b: Преднамеренное использование ДДТ DRAFT Сторона использует ДДТ … …ни в качестве приемлемой цели, ни в виде конкретного исключения Запретить использование Производство и использование ДДТ в качестве находящегося в закрытой системе промежуточного вещества локального действия (при этом контакта значительных количеств химического вещества с людьми и окружающей средой в ходе производства и использования не ожидается) в целях химического преобразования при переработке других химических веществ, которые не проявляют характеристик СОЗ, может быть разрешено после уведомления секретариата на период 10 лет. Такое производство и использование может продолжаться еще 10 лет при условии рассмотрения Конференцией сторон данных по производству и использованию.
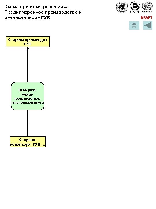
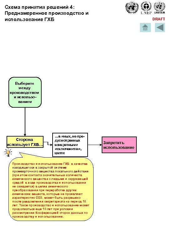
Схема принятия решений 4: Преднамеренное производство и использование ГХБ Сторона производит ГХБ Выберите между производством и использованием Сторона использует ГХБ … DRAFT
Схема принятия решений 4: Преднамеренное производство и использование ГХБ Сторона производит ГХБ Намерена ли Сторона продолжать производство? нет Выберите между производством и использованием Производство и использование ГХБ в качестве находящегося в закрытой системе промежуточного вещества локального действия (при этом контакта значительных количеств химического вещества с людьми и окружающей средой в ходе производства и использования не ожидается) в целях химического преобразования при переработке других химических веществ, которые не проявляют характеристик СОЗ, может быть разрешено после уведомления секретариата на период 10 лет. Такое производство и использование может продолжаться еще 10 лет при условии рассмотрения Конференцией сторон данных по производству и использованию. DRAFT да
Схема принятия решений 4: Преднамеренное производство и использование ГХБ Подготовить стат. данные по производству и использованию для их оценки? Сторона производит ГХБ Намерена ли Сторона продолжать производство? Выберите между производством и использованием да DRAFT Зарегистрировать конкретное исключение Имеет ли Сторона данные химикаты в значительном количестве ? нет да Производство и использование ГХБ в качестве находящегося в закрытой системе промежуточного вещества локального действия (при этом контакта значительных количеств химического вещества с людьми и окружающей средой в ходе производства и использования не ожидается) в целях химического преобразования при переработке других химических веществ, которые не проявляют характеристик СОЗ, может быть разрешено после уведомления секретариата на период 10 лет. Такое производство и использование может продолжаться еще 10 лет при условии рассмотрения Конференцией сторон данных по производству и использованию. Конкретные исключения для указанных химикатов потеряют силу 17 мая 2009 г. Они могут быть продлены по запросу заинтересованной стороны на Конференции сторон.
Схема принятия решений 4: Преднамеренное производство и использование ГХБ DRAFT Подготовить стат. данные по производству и использованию для их оценки? Сторона производит ГХБ Намерена ли Сторона продолжать производство? Выберите между производством и использованием Зарегистрировать конкретное исключение да Имеет ли Сторона данные химикаты в значительном количестве ? да Перейти к схеме 6 (запасы) Производство и использование ГХБ в качестве находящегося в закрытой системе промежуточного вещества локального действия (при этом контакта значительных количеств химического вещества с людьми и окружающей средой в ходе производства и использования не ожидается) в целях химического преобразования при переработке других химических веществ, которые не проявляют характеристик СОЗ, может быть разрешено после уведомления секретариата на период 10 лет. Такое производство и использование может продолжаться еще 10 лет при условии рассмотрения Конференцией сторон данных по производству и использованию. Конкретные исключения для указанных химикатов потеряют силу 17 мая 2009 г. Они могут быть продлены по запросу заинтересованной стороны на Конференции сторон.
Схема принятия решений 4: Преднамеренное производство и использование ГХБ DRAFT Подготовить стат. данные по производству и использованию для их оценки? Сторона производит ГХБ Намерена ли Сторона продолжать производство? Выберите между производством и использованием Производство и использование ГХБ в качестве находящегося в закрытой системе промежуточного вещества локального действия (при этом контакта значительных количеств химического вещества с людьми и окружающей средой в ходе производства и использования не ожидается) в целях химического преобразования при переработке других химических веществ, которые не проявляют характеристик СОЗ, может быть разрешено после уведомления секретариата на период 10 лет. Такое производство и использование может продолжаться еще 10 лет при условии рассмотрения Конференцией сторон данных по производству и использованию. да Зарегистрировать конкретное исключение Имеет ли Сторона данные химикаты в значительном количестве ? нет В дальнейших действиях нет необходимости Конкретные исключения для указанных химикатов потеряют силу 17 мая 2009 г. Они могут быть продлены по запросу заинтересованной стороны на Конференции сторон.
Схема принятия решений 4: Преднамеренное производство и использование ГХБ Сторона производит ГХБ DRAFT Намерена ли Сторона продолжать производство? нет Выберите между производством и использованием Ликвидировать производство & запретить Имеет ли Сторона данные химикаты в значительном количестве ? да Производство и использование ГХБ в качестве находящегося в закрытой системе промежуточного вещества локального действия (при этом контакта значительных количеств химического вещества с людьми и окружающей средой в ходе производства и использования не ожидается) в целях химического преобразования при переработке других химических веществ, которые не проявляют характеристик СОЗ, может быть разрешено после уведомления секретариата на период 10 лет. Такое производство и использование может продолжаться еще 10 лет при условии рассмотрения Конференцией сторон данных по производству и использованию. нет
Схема принятия решений 4: Преднамеренное производство и использование ГХБ Сторона производит ГХБ DRAFT Намерена ли Сторона продолжать производство? нет Выберите между производством и использованием Ликвидировать производство & запретить Производство и использование ГХБ в качестве находящегося в закрытой системе промежуточного вещества локального действия (при этом контакта значительных количеств химического вещества с людьми и окружающей средой в ходе производства и использования не ожидается) в целях химического преобразования при переработке других химических веществ, которые не проявляют характеристик СОЗ, может быть разрешено после уведомления секретариата на период 10 лет. Такое производство и использование может продолжаться еще 10 лет при условии рассмотрения Конференцией сторон данных по производству и использованию. Имеет ли Сторона нет данные химикаты в значительном количестве ? В дальнейших действиях нет необходимости
Схема принятия решений 4: Преднамеренное производство и использование ГХБ Сторона производит ГХБ DRAFT Намерена ли Сторона продолжать производство? нет Выберите между производством и использованием Ликвидировать производство & запретить Имеет ли Сторона данные химикаты в значительном количестве ? да Перейти к схеме 6 (запасы) Производство и использование ГХБ в качестве находящегося в закрытой системе промежуточного вещества локального действия (при этом контакта значительных количеств химического вещества с людьми и окружающей средой в ходе производства и использования не ожидается) в целях химического преобразования при переработке других химических веществ, которые не проявляют характеристик СОЗ, может быть разрешено после уведомления секретариата на период 10 лет. Такое производство и использование может продолжаться еще 10 лет при условии рассмотрения Конференцией сторон данных по производству и использованию.
Схема принятия решений 4: Преднамеренное производство и использование ГХБ Выберите между производством и использованием Сторона использует ГХБ… …как промежуточные изделия, растворители в пестицидах или промежуточное вещество локального действия, находящееся в закрытой системе …в иных, не предусмотренных конкретными исключениями, целях Производство и использование ГХБ в качестве находящегося в закрытой системе промежуточного вещества локального действия (при этом контакта значительных количеств химического вещества с людьми и окружающей средой в ходе производства и использования не ожидается) в целях химического преобразования при переработке других химических веществ, которые не проявляют характеристик СОЗ, может быть разрешено после уведомления секретариата на период 10 лет. Такое производство и использование может продолжаться еще 10 лет при условии рассмотрения Конференцией сторон данных по производству и использованию. DRAFT
Схема принятия решений 4: Преднамеренное производство и использование ГХБ Выберите между производством и использованием Сторона использует ГХБ… …как промежуточные изделия, растворители в пестицидах или промежуточное вещество локального действия, находящееся в закрытой системе Производство и использование ГХБ в качестве находящегося в закрытой системе промежуточного вещества локального действия (при этом контакта значительных количеств химического вещества с людьми и окружающей средой в ходе производства и использования не ожидается) в целях химического преобразования при переработке других химических веществ, которые не проявляют характеристик СОЗ, может быть разрешено после уведомления секретариата на период 10 лет. Такое производство и использование может продолжаться еще 10 лет при условии рассмотрения Конференцией сторон данных по производству и использованию. DRAFT Намерена ли Сторона продолжать использование ? да нет
Схема принятия решений 4: Преднамеренное производство и использование ГХБ Выберите между производством и использованием Сторона использует ГХБ… …как промежуточные изделия, растворители в пестицидах или промежуточное вещество локального действия, находящееся в закрытой системе Производство и использование ГХБ в качестве находящегося в закрытой системе промежуточного вещества локального действия (при этом контакта значительных количеств химического вещества с людьми и окружающей средой в ходе производства и использования не ожидается) в целях химического преобразования при переработке других химических веществ, которые не проявляют характеристик СОЗ, может быть разрешено после уведомления секретариата на период 10 лет. Такое производство и использование может продолжаться еще 10 лет при условии рассмотрения Конференцией сторон данных по производству и использованию. DRAFT Намерена ли Сторона продолжать использование ? да Зарегистрируйте конкретное исключение Конкретные исключения для указанных химикатов потеряют силу 17 мая 2009 г. Они могут быть продлены по запросу заинтересованной стороны на Конференции сторон.
Схема принятия решений 4: Преднамеренное производство и использование ГХБ Выберите между производством и использованием Сторона использует ГХБ… …как промежуточные изделия, растворители в пестицидах или промежуточное вещество локального действия, находящееся в закрытой системе Производство и использование ГХБ в качестве находящегося в закрытой системе промежуточного вещества локального действия (при этом контакта значительных количеств химического вещества с людьми и окружающей средой в ходе производства и использования не ожидается) в целях химического преобразования при переработке других химических веществ, которые не проявляют характеристик СОЗ, может быть разрешено после уведомления секретариата на период 10 лет. Такое производство и использование может продолжаться еще 10 лет при условии рассмотрения Конференцией сторон данных по производству и использованию. DRAFT Намерена ли Сторона продолжать использование ? нет Классифицировать как отходы, затем… Перейти к схеме 8 (отходы)
Схема принятия решений 4: Преднамеренное производство и использование ГХБ DRAFT Выберите между производством и использованием Сторона использует ГХБ… …в иных, не предусмотренных конкретными исключениями, целях Производство и использование ГХБ в качестве находящегося в закрытой системе промежуточного вещества локального действия (при этом контакта значительных количеств химического вещества с людьми и окружающей средой в ходе производства и использования не ожидается) в целях химического преобразования при переработке других химических веществ, которые не проявляют характеристик СОЗ, может быть разрешено после уведомления секретариата на период 10 лет. Такое производство и использование может продолжаться еще 10 лет при условии рассмотрения Конференцией сторон данных по производству и использованию. Запретить использование
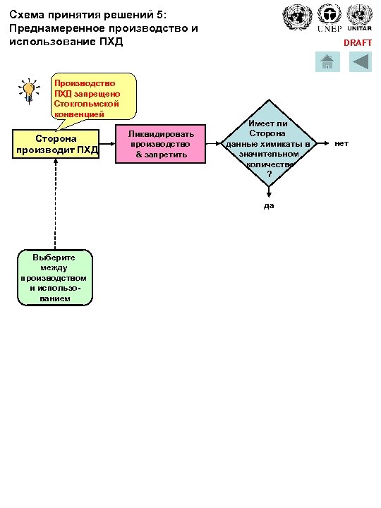
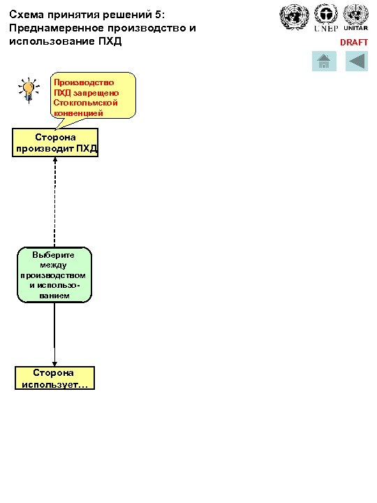
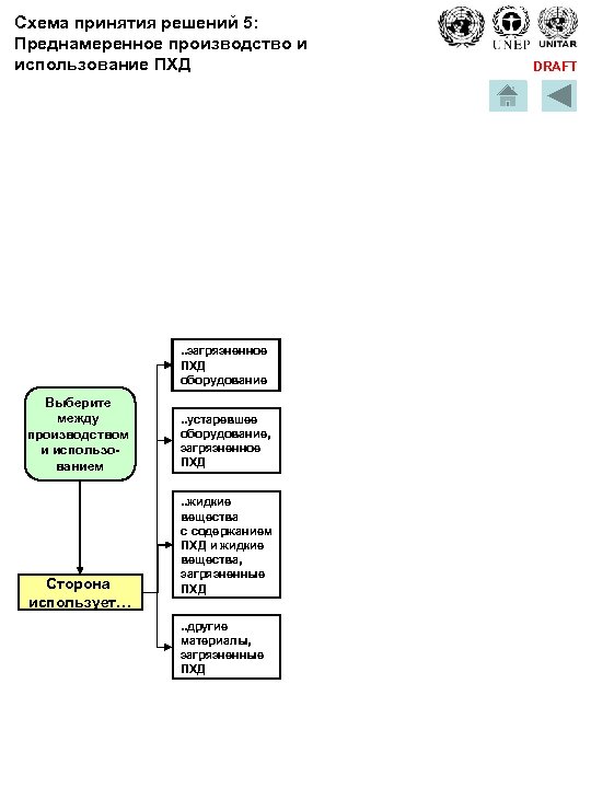
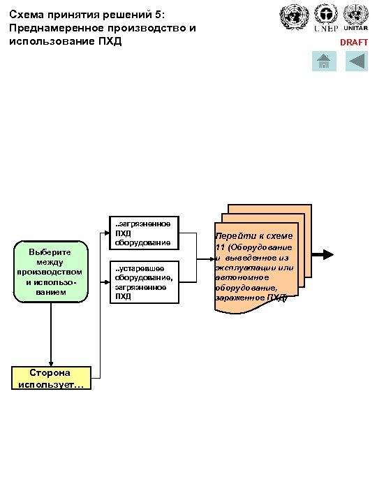
Схема принятия решений 5: Преднамеренное производство и использование ПХД Производство ПХД запрещено Стокгольмской конвенцией Сторона производит ПХД Выберите между производством и использованием Сторона использует… DRAFT
Схема принятия решений 5: Преднамеренное производство и использование ПХД Производство ПХД запрещено Стокгольмской конвенцией Сторона производит ПХД Ликвидировать производство & запретить DRAFT Имеет ли Сторона данные химикаты в значительном количестве ? да Выберите между производством и использованием нет
Схема принятия решений 5: Преднамеренное производство и использование ПХД Производство ПХД запрещено Стокгольмской конвенцией Сторона производит ПХД Ликвидировать производство & запретить DRAFT Имеет ли Сторона данные химикаты в значительном количестве ? да Выберите между производством и использованием Перейти к схеме 6 (запасы)
Схема принятия решений 5: Преднамеренное производство и использование ПХД Производство ПХД запрещено Стокгольмской конвенцией Сторона производит ПХД Ликвидировать производство & запретить DRAFT Имеет ли Сторона данные химикаты в значительном количестве ? нет Запретить Выберите между производством и использованием
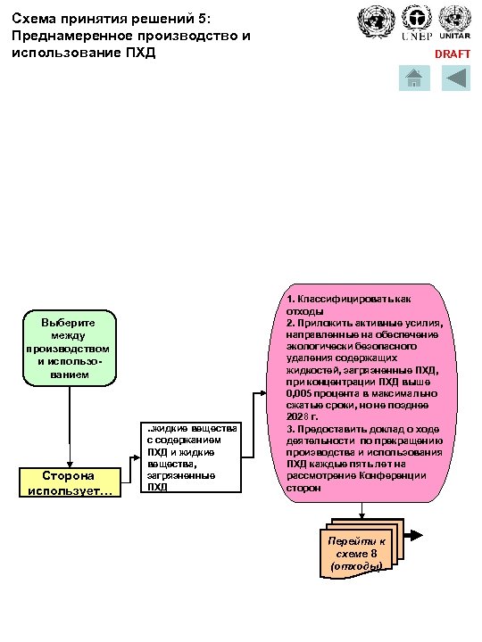
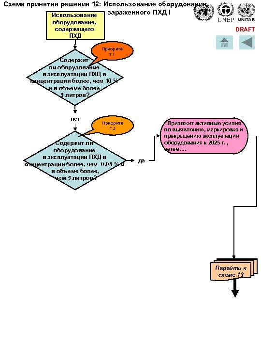
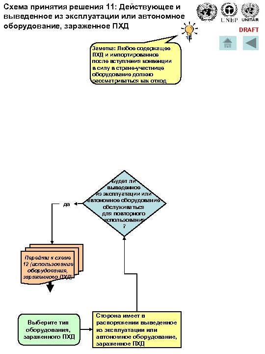
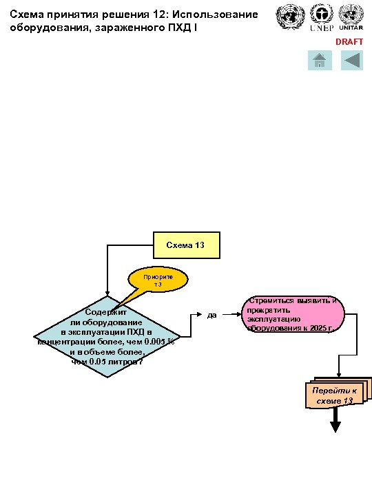
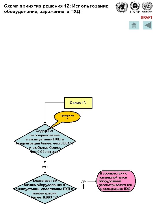
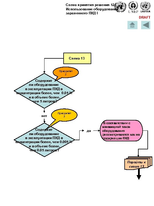
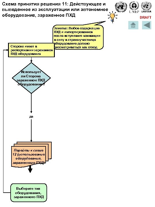
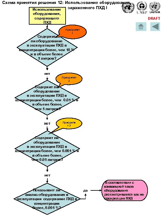
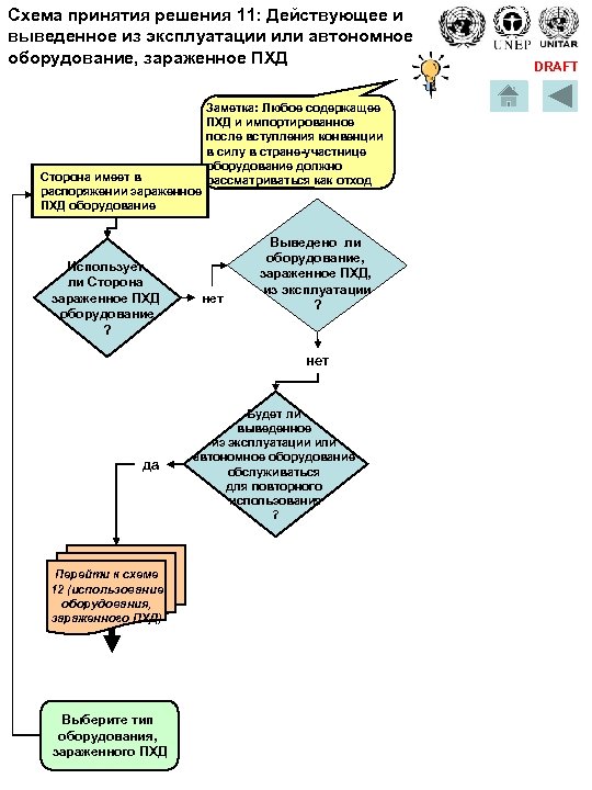
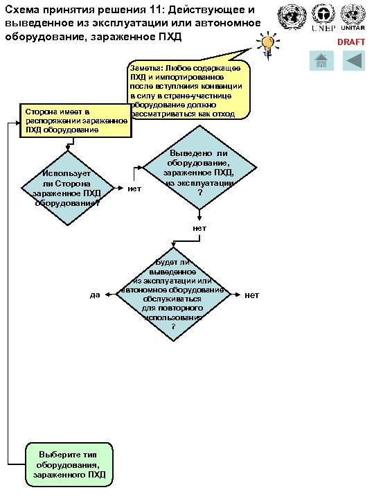
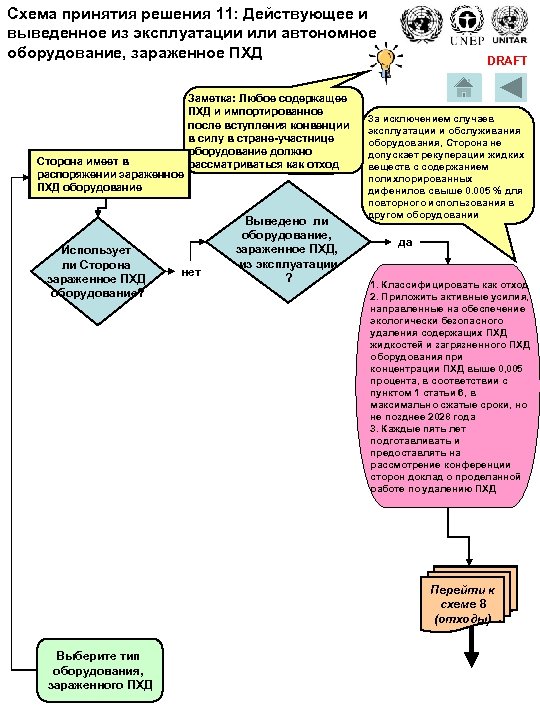
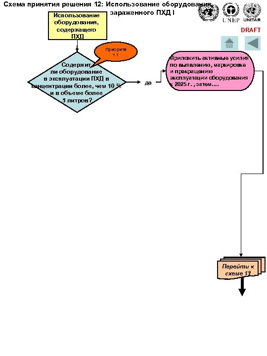
Схема принятия решений 5: Преднамеренное производство и использование ПХД . . загрязненное ПХД оборудование Выберите между производством и использованием Сторона использует… . . устаревшее оборудование, загрязненное ПХД. . жидкие вещества с содержанием ПХД и жидкие вещества, загрязненные ПХД. . другие материалы, загрязненные ПХД DRAFT
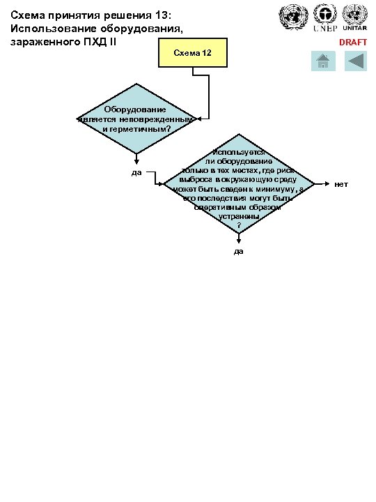
Схема принятия решений 5: Преднамеренное производство и использование ПХД . . загрязненное ПХД оборудование Выберите между производством и использованием Сторона использует… . . устаревшее оборудование, загрязненное ПХД DRAFT Перейти к схеме 11 (Оборудование и выведенное из эксплуатации или автономное оборудование, зараженное ПХД)
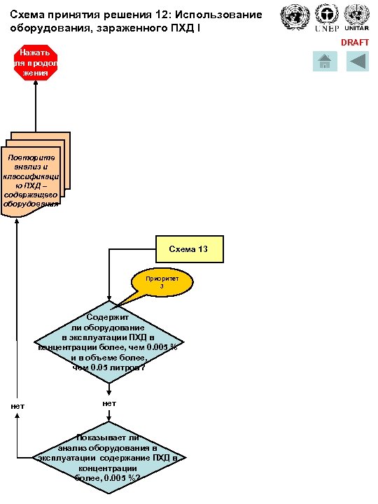
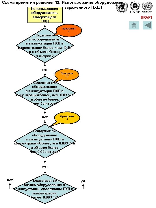
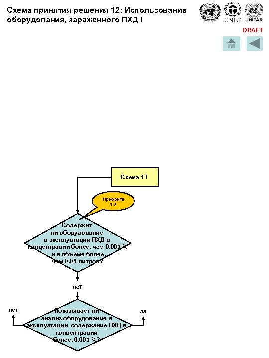
Схема принятия решений 5: Преднамеренное производство и использование ПХД Выберите между производством и использованием Сторона использует… . . жидкие вещества с содержанием ПХД и жидкие вещества, загрязненные ПХД DRAFT 1. Классифицировать как отходы 2. Приложить активные усилия, направленные на обеспечение экологически безопасного удаления содержащих жидкостей, загрязненные ПХД, при концентрации ПХД выше 0, 005 процента в максимально сжатые сроки, но не позднее 2028 г. 3. Предоставить доклад о ходе деятельности по прекращению производства и использования ПХД каждые пять лет на рассмотрение Конференции сторон Перейти к схеме 8 (отходы)
Схема принятия решений 5: Преднамеренное производство и использование ПХД DRAFT Выберите между производством и использованием Сторона использует…. . другие материалы, загрязненные ПХД 1. Регулировать данные материалы в соответствии со ст. 6, п. 1 2. Независимо от примечания (ii) части I приложения A, стремиться выявить другие товары, содержащие более 0. 005 % ПХД (напр. , оболочка кабеля, отверженные уплотняющие составы и окрашенные изделия) 3. Предоставить доклад о ходе деятельности по прекращению производства и использования ПХД каждые пять лет на рассмотрение Конференции сторон
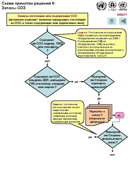
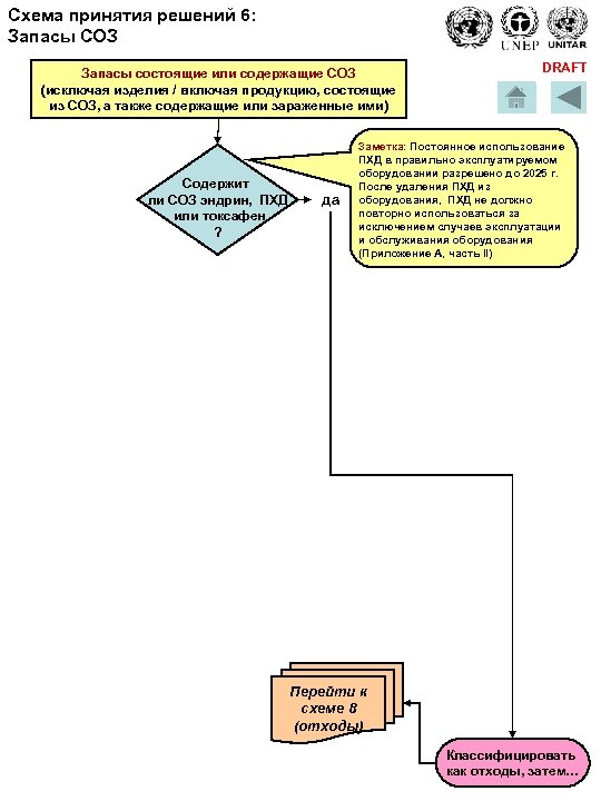
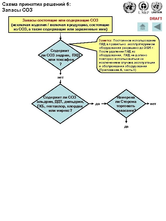
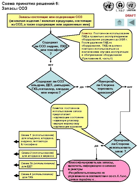
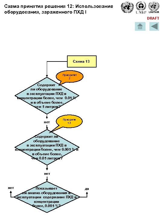
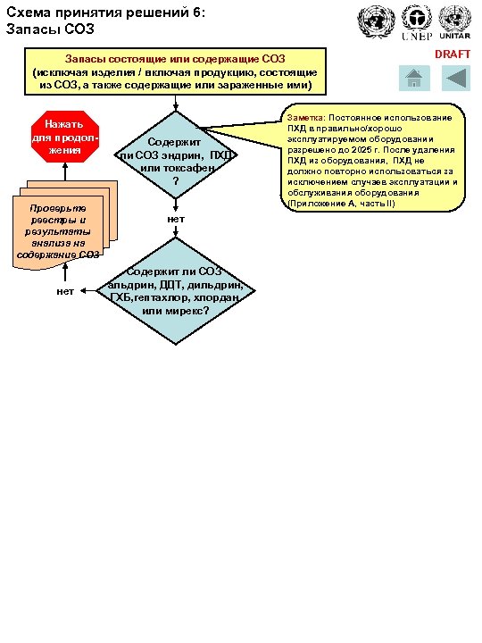
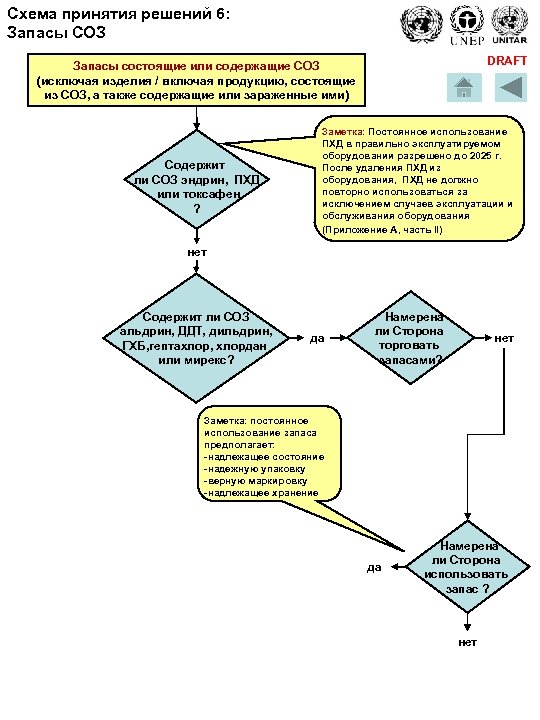
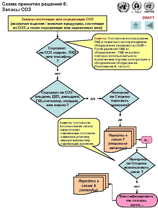
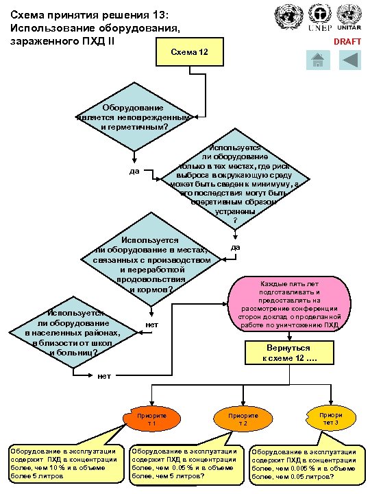
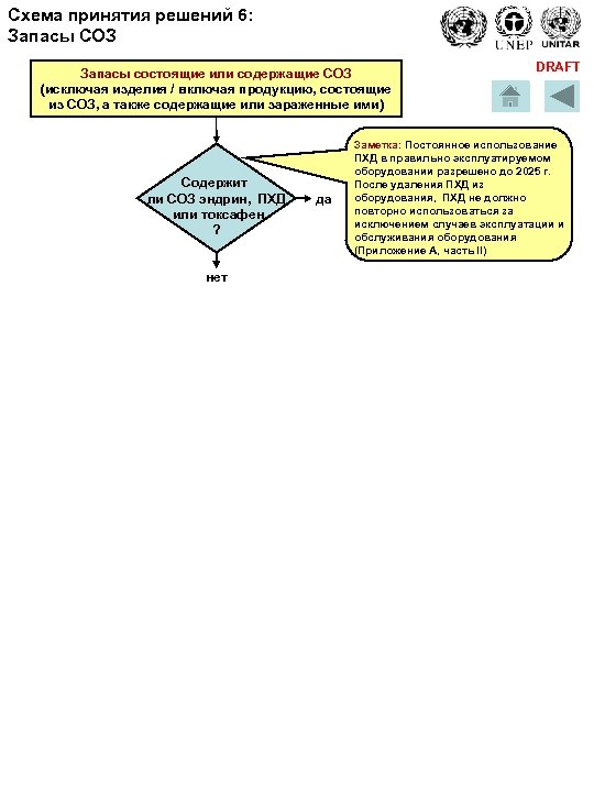
Схема принятия решений 6: Запасы СОЗ Запасы состоящие или содержащие СОЗ (исключая изделия / включая продукцию, состоящие из СОЗ, а также содержащие или зараженные ими) Содержит ли СОЗ эндрин, ПХД или токсафен ? нет да DRAFT Заметка: Постоянное использование ПХД в правильно эксплуатируемом оборудовании разрешено до 2025 г. После удаления ПХД из оборудования, ПХД не должно повторно использоваться за исключением случаев эксплуатации и обслуживания оборудования (Приложение A, часть II)
Схема принятия решений 6: Запасы СОЗ Запасы состоящие или содержащие СОЗ (исключая изделия / включая продукцию, состоящие из СОЗ, а также содержащие или зараженные ими) Содержит ли СОЗ эндрин, ПХД или токсафен ? Заметка: Постоянное использование ПХД в правильно эксплуатируемом оборудовании разрешено до 2025 г. После удаления ПХД из оборудования, ПХД не должно повторно использоваться за исключением случаев эксплуатации и обслуживания оборудования (Приложение A, часть II) нет Содержит ли СОЗ альдрин, ДДТ, дильдрин, ГХБ, гептахлор, хлордан или мирекс? DRAFT да
Схема принятия решений 6: Запасы СОЗ Запасы состоящие или содержащие СОЗ (исключая изделия / включая продукцию, состоящие из СОЗ, а также содержащие или зараженные ими) Нажать для продолжения Проверьте реестры и результаты анализа на содержание СОЗ нет Содержит ли СОЗ эндрин, ПХД или токсафен ? нет Содержит ли СОЗ альдрин, ДДТ, дильдрин, ГХБ, гептахлор, хлордан или мирекс? DRAFT Заметка: Постоянное использование ПХД в правильно/хорошо эксплуатируемом оборудовании разрешено до 2025 г. После удаления ПХД из оборудования, ПХД не должно повторно использоваться за исключением случаев эксплуатации и обслуживания оборудования (Приложение A, часть II)
Схема принятия решений 6: Запасы СОЗ DRAFT Запасы состоящие или содержащие СОЗ (исключая изделия / включая продукцию, состоящие из СОЗ, а также содержащие или зараженные ими) Содержит ли СОЗ эндрин, ПХД или токсафен ? Заметка: Постоянное использование ПХД в правильно эксплуатируемом оборудовании разрешено до 2025 г. После удаления ПХД из оборудования, ПХД не должно повторно использоваться за исключением случаев эксплуатации и обслуживания оборудования (Приложение A, часть II) нет Содержит ли СОЗ альдрин, ДДТ, дильдрин, ГХБ, гептахлор, хлордан или мирекс? да Намерена ли Сторона торговать запасами? да нет
Схема принятия решений 6: Запасы СОЗ DRAFT Запасы состоящие или содержащие СОЗ (исключая изделия / включая продукцию, состоящие из СОЗ, а также содержащие или зараженные ими) Содержит ли СОЗ эндрин, ПХД или токсафен ? Заметка: Постоянное использование ПХД в правильно эксплуатируемом оборудовании разрешено до 2025 г. После удаления ПХД из оборудования, ПХД не должно повторно использоваться за исключением случаев эксплуатации и обслуживания оборудования (Приложение A, часть II) нет Содержит ли СОЗ альдрин, ДДТ, дильдрин, ГХБ, гептахлор, хлордан или мирекс? да Намерена ли Сторона торговать запасами? да Заметка: постоянное использование запаса предполагает: -надлежащее состояние -надежную упаковку -верную маркировку -надлежащее хранение Перейти к схеме 7 (торговля запасами) да и. . Намерена ли Сторона использовать запас? нет
Схема принятия решений 6: Запасы СОЗ DRAFT Запасы состоящие или содержащие СОЗ (исключая изделия / включая продукцию, состоящие из СОЗ, а также содержащие или зараженные ими) Заметка: Постоянное использование ПХД в правильно эксплуатируемом оборудовании разрешено до 2025 г. После удаления ПХД из оборудования, ПХД не должно повторно использоваться за исключением случаев эксплуатации и обслуживания оборудования (Приложение A, часть II) Содержит ли СОЗ эндрин, ПХД или токсафен ? нет Содержит ли СОЗ альдрин, ДДТ, дильдрин, ГХБ, гептахлор, хлордан или мирекс? да Заметка: постоянное использование запаса предполагает: -надлежащее состояние -надежную упаковку -верную маркировку -надлежащее хранение Намерена ли Сторона торговать запасами? да Перейти к схеме 7 (торговля запасами) и. . Намерена ли Сторона использовать запас ? Перейти к схеме 8 (отходы) нет Классифицировать как отходы, затем…
Схема принятия решений 6: Запасы СОЗ DRAFT Запасы состоящие или содержащие СОЗ (исключая изделия / включая продукцию, состоящие из СОЗ, а также содержащие или зараженные ими) Заметка: Постоянное использование ПХД в правильно эксплуатируемом оборудовании разрешено до 2025 г. После удаления ПХД из оборудования, ПХД не должно повторно использоваться за исключением случаев эксплуатации и обслуживания оборудования (Приложение A, часть II) Содержит ли СОЗ эндрин, ПХД или токсафен ? нет Содержит ли СОЗ альдрин, ДДТ, дильдрин, ГХБ, гептахлор, хлордан или мирекс? да Заметка: постоянное использование запаса предполагает: -надлежащее состояние -надежную упаковку -верную маркировку -надлежащее хранение Схема 1 (использование) для альдрина, хлордана, эндрина, гептахлора & токсафена Схема 2 (использование) для хлордана и мирекса Схема 3 b (использование) для ДДТ Схема 4 (использование) для ГХБ Намерена ли Сторона торговать запасами? да Перейти к схеме 7 (торговля запасами) да и. . Намерена ли Сторона использовать запас ? -Классифицировать как запасы, включить информацию о запасах в реестры -Разработать планы по их управлению в соответствии со ст. 6. 1. a-c, затем перейти к…
Схема принятия решений 6: Запасы СОЗ DRAFT Запасы состоящие или содержащие СОЗ (исключая изделия / включая продукцию, состоящие из СОЗ, а также содержащие или зараженные ими) Содержит ли СОЗ эндрин, ПХД или токсафен ? Заметка: Постоянное использование ПХД в правильно эксплуатируемом оборудовании разрешено до 2025 г. После удаления ПХД из оборудования, ПХД не должно повторно использоваться за исключением случаев эксплуатации и обслуживания оборудования (Приложение A, часть II) нет Содержит ли СОЗ альдрин, ДДТ, дильдрин, ГХБ, гептахлор, хлордан или мирекс? да Намерена ли Сторона торговать запасами? нет Заметка: постоянное использование запаса предполагает: -надлежащее состояние -надежную упаковку -верную маркировку -надлежащее хранение да Намерена ли Сторона использовать запас ? нет
Схема принятия решений 6: Запасы СОЗ DRAFT Запасы состоящие или содержащие СОЗ (исключая изделия / включая продукцию, состоящие из СОЗ, а также содержащие или зараженные ими) Заметка: Постоянное использование ПХД в правильно эксплуатируемом оборудовании разрешено до 2025 г. После удаления ПХД из оборудования, ПХД не должно повторно использоваться за исключением случаев эксплуатации и обслуживания оборудования (Приложение A, часть II) Содержит ли СОЗ эндрин, ПХД или токсафен ? нет Содержит ли СОЗ альдрин, ДДТ, дильдрин, ГХБ, гептахлор, хлордан или мирекс? да Намерена ли Сторона торговать запасами? нет Заметка: постоянное использование запаса предполагает: -надлежащее состояние -надежную упаковку -верную маркировку -надлежащее хранение Схема 1 (использование) для альдрина, хлордана, эндрина, гептахлора & токсафена Схема 2 (использование) для хлордана и мирекса Схема 3 b (использование) для ДДТ Схема 4 (использование) для ГХБ да Намерена ли Сторона использовать запас ? -Классифицировать как запасы, включить информацию о запасах в реестры -Разработать планы по их управлению в соответствии со ст. 6. 1. a-c, затем перейти к…
Схема принятия решений 6: Запасы СОЗ DRAFT Запасы состоящие или содержащие СОЗ (исключая изделия / включая продукцию, состоящие из СОЗ, а также содержащие или зараженные ими) Заметка: Постоянное использование ПХД в правильно эксплуатируемом оборудовании разрешено до 2025 г. После удаления ПХД из оборудования, ПХД не должно повторно использоваться за исключением случаев эксплуатации и обслуживания оборудования (Приложение A, часть II) Содержит ли СОЗ эндрин, ПХД или токсафен ? нет Содержит ли СОЗ альдрин, ДДТ, дильдрин, ГХБ, гептахлор, хлордан или мирекс? да Намерена ли Сторона торговать запасами? нет Заметка: постоянное использование запаса предполагает: -надлежащее состояние -надежную упаковку -верную маркировку -надлежащее хранение Намерена ли Сторона использовать запас ? Перейти к схеме 8 (отходы) нет Классифицировать как отходы, затем…
Схема принятия решений 6: Запасы СОЗ Запасы состоящие или содержащие СОЗ (исключая изделия / включая продукцию, состоящие из СОЗ, а также содержащие или зараженные ими) Содержит ли СОЗ эндрин, ПХД или токсафен ? да DRAFT Заметка: Постоянное использование ПХД в правильно эксплуатируемом оборудовании разрешено до 2025 г. После удаления ПХД из оборудования, ПХД не должно повторно использоваться за исключением случаев эксплуатации и обслуживания оборудования (Приложение A, часть II) Перейти к схеме 8 (отходы) Классифицировать как отходы, затем…
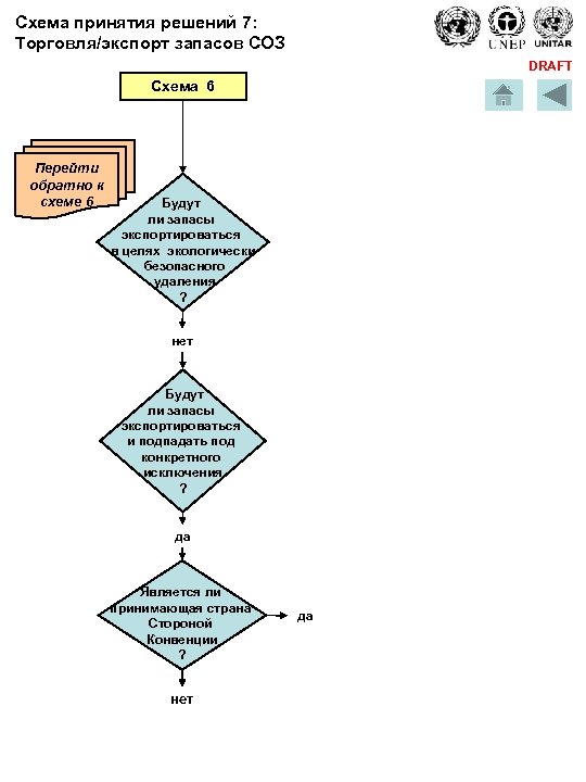
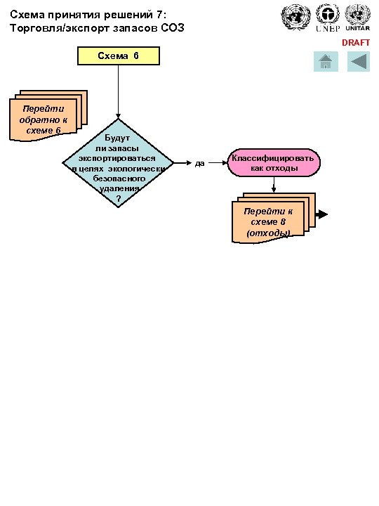
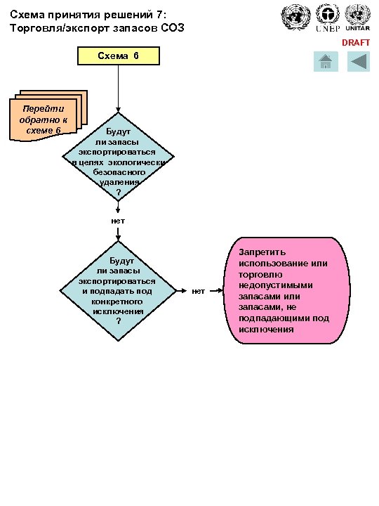
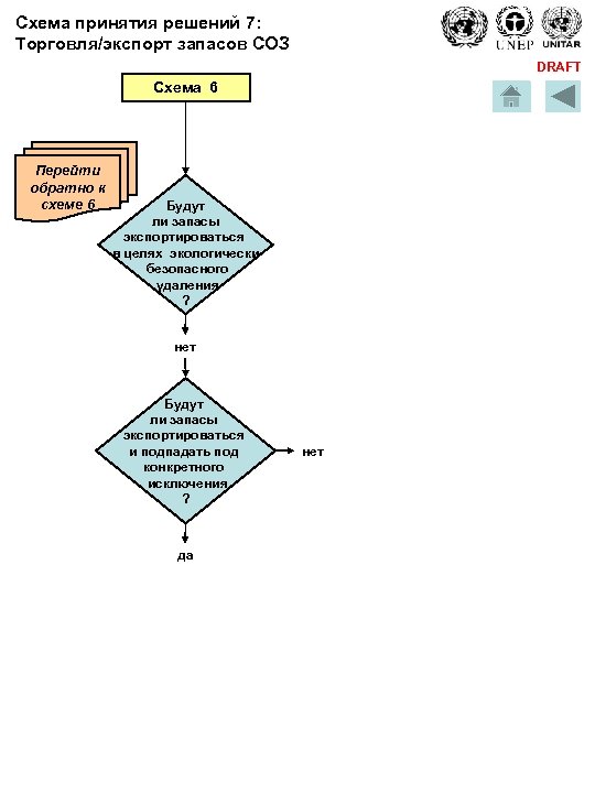
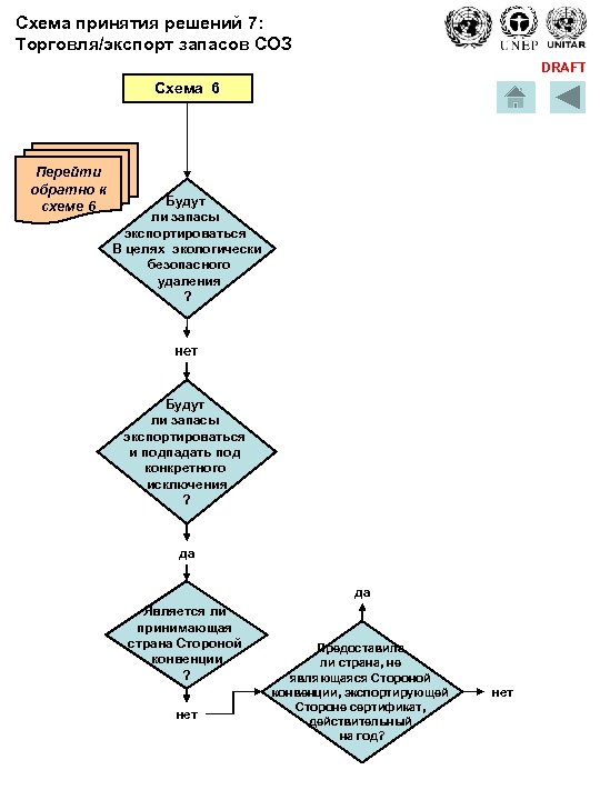
Схема принятия решений 7: Торговля/экспорт запасов СОЗ DRAFT Схема 6 Перейти обратно к схеме 6 Будут ли запасы экспортироваться в целях экологически безопасного удаления ? нет да
Схема принятия решений 7: Торговля/экспорт запасов СОЗ DRAFT Схема 6 Перейти обратно к схеме 6 Будут ли запасы экспортироваться в целях экологически безопасного удаления ? да Классифицировать как отходы Перейти к схеме 8 (отходы)
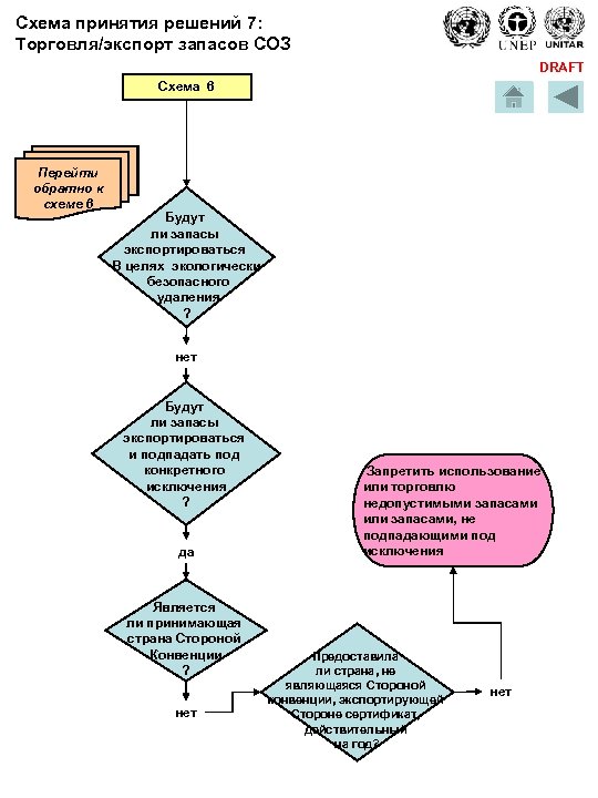
Схема принятия решений 7: Торговля/экспорт запасов СОЗ DRAFT Схема 6 Перейти обратно к схеме 6 Будут ли запасы экспортироваться в целях экологически безопасного удаления ? нет Будут ли запасы экспортироваться и подпадать под конкретного исключения ? да нет
Схема принятия решений 7: Торговля/экспорт запасов СОЗ DRAFT Схема 6 Перейти обратно к схеме 6 Будут ли запасы экспортироваться в целях экологически безопасного удаления ? нет Будут ли запасы экспортироваться и подпадать под конкретного исключения ? нет Запретить использование или торговлю недопустимыми запасами или запасами, не подпадающими под исключения
Схема принятия решений 7: Торговля/экспорт запасов СОЗ DRAFT Схема 6 Перейти обратно к схеме 6 Будут ли запасы экспортироваться в целях экологически безопасного удаления ? нет Будут ли запасы экспортироваться и подпадать под конкретного исключения ? да Является ли принимающая страна Стороной Конвенции ? нет да
Схема принятия решений 7: Торговля/экспорт запасов СОЗ DRAFT Схема 6 Перейти обратно к схеме 6 Будут ли запасы экспортироваться В целях экологически безопасного удаления ? нет Будут ли запасы экспортироваться и подпадать под конкретного исключения ? да Является ли принимающая страна Стороной Конвенции ? да -Классифицировать как запасы, включить информацию о запасах в реестры -Разработать планы по орг. деятельности для хранения и экспорта в соответствии с положениями предварительного обоснованного согласия
Схема принятия решений 7: Торговля/экспорт запасов СОЗ DRAFT Схема 6 Перейти обратно к схеме 6 Будут ли запасы экспортироваться В целях экологически безопасного удаления ? нет Будут ли запасы экспортироваться и подпадать под конкретного исключения ? да да Является ли принимающая страна Стороной конвенции ? нет Предоставила ли страна, не являющаяся Стороной конвенции, экспортирующей Стороне сертификат, действительный на год? нет
Схема принятия решений 7: Торговля/экспорт запасов СОЗ DRAFT Схема 6 Перейти обратно к схеме 6 Будут ли запасы экспортироваться В целях экологически безопасного удаления ? нет Будут ли запасы экспортироваться и подпадать под конкретного исключения ? да Является ли принимающая страна Стороной Конвенции ? нет Запретить использование или торговлю недопустимыми запасами или запасами, не подпадающими под исключения Предоставила ли страна, не являющаяся Стороной конвенции, экспортирующей Стороне сертификат, действительный на год? нет
Схема принятия решений 7: Торговля/экспорт запасов СОЗ DRAFT Схема 6 Перейти обратно к схеме 6 Будут ли запасы экспортироваться в целях экологически безопасного удаления ? нет Будут ли запасы экспортироваться и подпадать под конкретного исключения ? -Классифицировать как запасы, включить информацию о запасах в реестры -Разработать планы орг. деятельности для хранения и экспорта в соответствии с положениями предварительного обоснованного согласия да Является ли принимающая страна Стороной Конвенции ? нет да Предоставила ли страна, не являющаяся Стороной конвенции, экспортирующей Стороне сертификат, действительный на год?
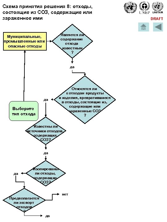
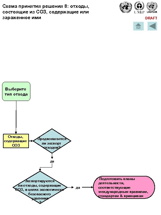
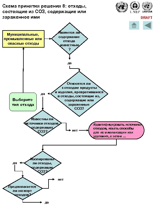
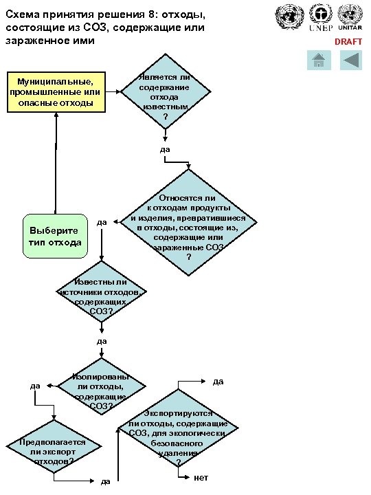
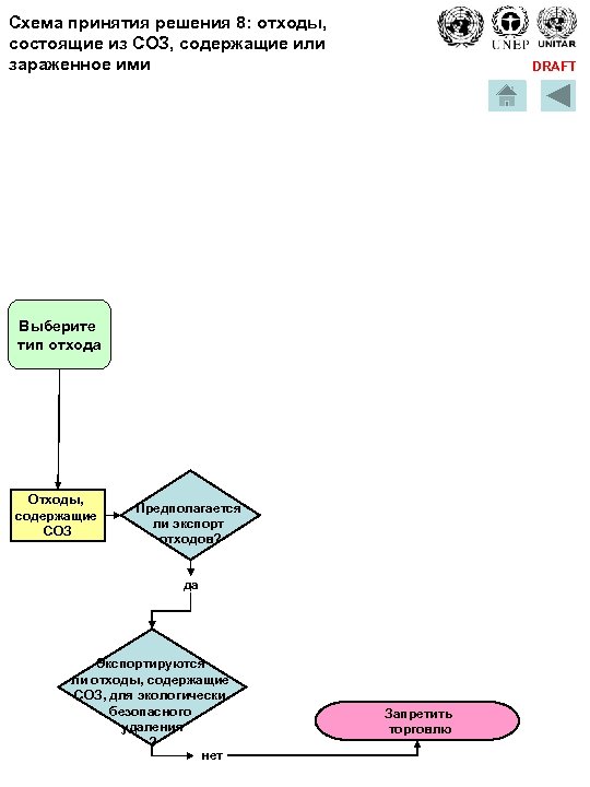
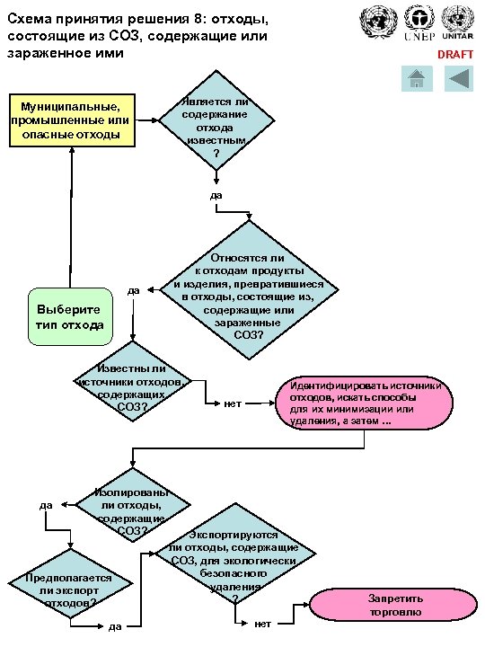
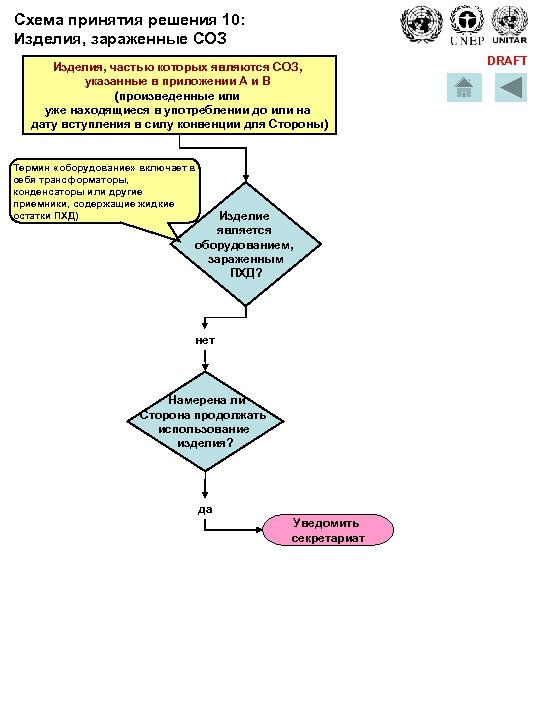
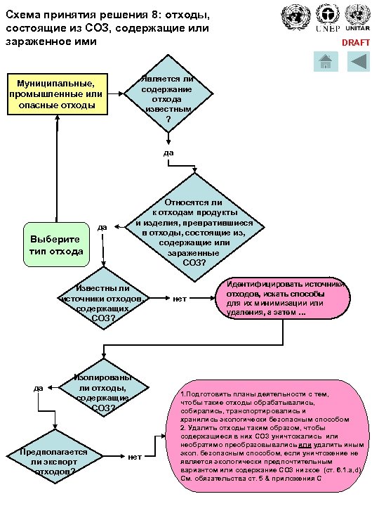
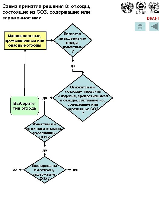
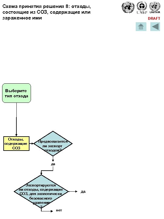
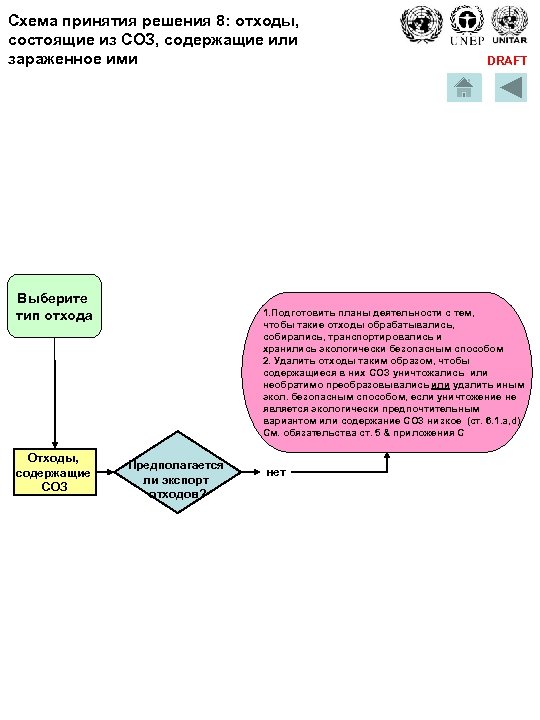
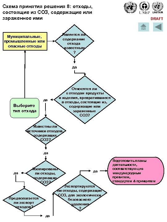
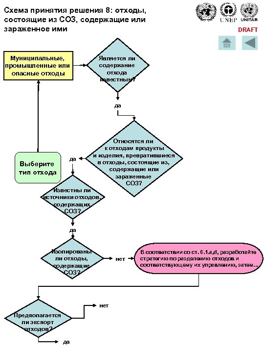
Схема принятия решения 8: отходы, состоящие из СОЗ, содержащие или зараженное ими Муниципальные, промышленные или опасные отходы Выберите тип отхода Отходы СОЗ DRAFT
Схема принятия решения 8: отходы, состоящие из СОЗ, содержащие или зараженное ими Муниципальные, промышленные или опасные отходы Является ли содержание отхода известным ? да Выберите тип отхода DRAFT нет
Схема принятия решения 8: отходы, состоящие из СОЗ, содержащие или зараженное ими Муниципальные, промышленные или опасные отходы Выберите тип отхода Является ли содержание отхода известным ? DRAFT нет Провести анализ & подготовить отчет Нажать для продолжения
Схема принятия решения 8: отходы, состоящие из СОЗ, содержащие или зараженное ими Муниципальные, промышленные или опасные отходы DRAFT Является ли содержание отхода известным ? да да Выберите тип отхода Относятся ли к отходам продукты и изделия, превратившиеся в отходы, состоящие из, содержащие или зараженные СОЗ ? нет
Схема принятия решения 8: отходы, состоящие из СОЗ, содержащие или зараженное ими Муниципальные, промышленные или опасные отходы Является ли содержание отхода известным ? да Выберите тип отхода DRAFT Удалить соответствующим для отходом способом с учетом обязательств ст. 5 и приложения С по непреднамеренному производству побочных продуктов, содержащих СОЗ Относятся ли к отходам продукты и изделия, превратившиеся в отходы, состоящие из, содержащие или зараженные СОЗ ? нет
Схема принятия решения 8: отходы, состоящие из СОЗ, содержащие или зараженное ими Муниципальные, промышленные или опасные отходы Является ли содержание отхода известным ? да да Выберите тип отхода Относятся ли к отходам продукты и изделия, превратившиеся в отходы, состоящие из, содержащие или зараженные СОЗ ? Известны ли источники отходов, Содержащих СОЗ? да нет DRAFT
Схема принятия решения 8: отходы, состоящие из СОЗ, содержащие или зараженное ими Муниципальные, промышленные или опасные отходы Является ли содержание отхода известным ? да да Выберите тип отхода Относятся ли к отходам продукты и изделия, превратившиеся в отходы, состоящие из, содержащие или зараженные СОЗ ? Известны ли источники отходов, содержащих СОЗ? да да Изолированы ли отходы, содержащие СОЗ? нет DRAFT
Схема принятия решения 8: отходы, состоящие из СОЗ, содержащие или зараженное ими Является ли содержание отхода известным ? Муниципальные, промышленные или опасные отходы да да Выберите тип отхода Относятся ли к отходам продукты и изделия, превратившиеся в отходы, состоящие из, содержащие или зараженные СОЗ ? Известны ли источники отходов, содержащих СОЗ? да да Изолированы ли отходы, содержащие СОЗ? нет Предполагается ли экспорт отходов ? да DRAFT
Схема принятия решения 8: отходы, состоящие из СОЗ, содержащие или зараженное ими Муниципальные, промышленные или опасные отходы DRAFT Является ли содержание отхода известным ? да да Выберите тип отхода Относятся ли к отходам продукты и изделия, превратившиеся в отходы, состоящие из, содержащие или зараженные СОЗ ? Известны ли источники отходов, содержащих СОЗ? да да Изолированы ли отходы, содержащие СОЗ? Предполагается ли экспорт отходов ? нет 1. Подготовить планы деятельности с тем, чтобы такие отходы обрабатывались, собирались, транспортировались и хранились экологически безопасным способом 2. Удалить отходы таким образом, чтобы содержащиеся в них СОЗ уничтожались или необратимо преобразовывались или удалить иным экол. безопасным способом, если уничтожение не является экологически предпочтительным вариантом или содержание СОЗ низкое (ст. 6. 1. a, d) См. обязательства ст. 5 & приложения C
Схема принятия решения 8: отходы, состоящие из СОЗ, содержащие или зараженное ими DRAFT Является ли содержание отхода известным ? Муниципальные, промышленные или опасные отходы да Выберите тип отхода Относятся ли к отходам продукты и изделия, превратившиеся в отходы, состоящие из, содержащие или зараженные СОЗ ? да Известны ли источники отходов, содержащих СОЗ? да да Изолированы ли отходы, содержащие СОЗ? да Экспортируются ли отходы, содержащие СОЗ, для экологически безопасного удаления ? Предполагается ли экспорт отходов? да нет
Схема принятия решения 8: отходы, состоящие из СОЗ, содержащие или зараженное ими DRAFT Является ли содержание отхода известным ? Муниципальные, промышленные или опасные отходы да Относятся ли к отходам продукты и изделия, превратившиеся в отходы, состоящие из, содержащие или зараженные СОЗ ? да Выберите тип отхода Известны ли источники отходов, содержащих СОЗ? да да Изолированы ли отходы, содержащие СОЗ? Экспортируются ли отходы, содержащие СОЗ, для экологически безопасного удаления? Предполагается ли экспорт отходов? да нет Запретить торговлю
Схема принятия решения 8: отходы, состоящие из СОЗ, содержащие или зараженное ими DRAFT Является ли содержание отхода известным ? Муниципальные, промышленные или опасные отходы да Относятся ли к отходам продукты и изделия, превратившиеся в отходы, состоящие из, содержащие или зараженные СОЗ? да Выберите тип отхода Известны ли источники отходов, содержащих СОЗ? да да Изолированы ли отходы, содержащие СОЗ? да Экспортируются ли отходы, содержащие СОЗ, для экологически безопасного удаления ? Предполагается ли экспорт отходов? да Подготовить планы деятельности, соответствующие международным правилам, стандартам & принципам
Схема принятия решения 8: отходы, состоящие из СОЗ, содержащие или зараженное ими Муниципальные, промышленные или опасные отходы DRAFT Является ли содержание отхода известным ? да да Выберите тип отхода Относятся ли к отходам продукты и изделия, превратившиеся в отходы, состоящие из, содержащие или зараженные СОЗ? Известны ли источники отходов, содержащих СОЗ? Изолированы ли отходы, содержащие СОЗ? да да нет Идентифицировать источники отходов, искать способы для их минимизации или удаления, а затем …
Схема принятия решения 8: отходы, состоящие из СОЗ, содержащие или зараженное ими DRAFT Является ли содержание отхода известным ? Муниципальные, промышленные или опасные отходы да да Выберите тип отхода Относятся ли к отходам продукты и изделия, превратившиеся в отходы, состоящие из, содержащие или зараженные СОЗ? Известны ли источники отходов, содержащих СОЗ? да Изолированы ли отходы, содержащие СОЗ? нет Предполагается ли экспорт отходов? да нет Идентифицировать источники отходов, искать способы для их минимизации или удаления, а затем …
Схема принятия решения 8: отходы, состоящие из СОЗ, содержащие или зараженное ими DRAFT Является ли содержание отхода известным ? Муниципальные, промышленные или опасные отходы да Относятся ли к отходам продукты и изделия, превратившиеся в отходы, состоящие из, содержащие или зараженные СОЗ? да Выберите тип отхода Известны ли источники отходов, содержащих СОЗ? да Изолированы ли отходы, содержащие СОЗ? Предполагается ли экспорт отходов? нет Идентифицировать источники отходов, искать способы для их минимизации или удаления, а затем … 1. Подготовить планы деятельности с тем, чтобы такие отходы обрабатывались, собирались, транспортировались и хранились экологически безопасным способом 2. Удалить отходы таким образом, чтобы содержащиеся в них СОЗ уничтожались или необратимо преобразовывались или удалить иным экол. безопасным способом, если уничтожение не является экологически предпочтительным вариантом или содержание СОЗ низкое (ст. 6. 1. a, d) См. обязательства ст. 5 & приложения C
Схема принятия решения 8: отходы, состоящие из СОЗ, содержащие или зараженное ими DRAFT Является ли содержание отхода известным? Муниципальные, промышленные или опасные отходы да да Выберите тип отхода Относятся ли к отходам продукты и изделия, превратившиеся в отходы, состоящие из, содержащие или зараженные СОЗ? Известны ли источники отходов, содержащих СОЗ? да Изолированы ли отходы, содержащие СОЗ? Предполагается ли экспорт отходов? да Идентифицировать источники отходов, искать способы для их минимизации или удаления, а затем … нет да Экспортируются ли отходы, содержащие СОЗ, для экологически безопасного удаления ? нет
Схема принятия решения 8: отходы, состоящие из СОЗ, содержащие или зараженное ими Муниципальные, промышленные или опасные отходы DRAFT Является ли содержание отхода известным ? да да Выберите тип отхода Относятся ли к отходам продукты и изделия, превратившиеся в отходы, состоящие из, содержащие или зараженные СОЗ? Известны ли источники отходов, содержащих СОЗ? да Изолированы ли отходы, содержащие СОЗ? Предполагается ли экспорт отходов? да Идентифицировать источники отходов, искать способы для их минимизации или удаления, а затем … нет Экспортируются ли отходы, содержащие СОЗ, для экологически безопасного удаления ? нет Запретить торговлю
Схема принятия решения 8: отходы, состоящие из СОЗ, содержащие или зараженное ими DRAFT Является ли содержание отхода известным ? Муниципальные, промышленные или опасные отходы да Относятся ли к отходам продукты и изделия, превратившиеся в отходы, состоящие из, содержащие или зараженные СОЗ? да Выберите тип отхода Известны ли источники отходов, содержащих СОЗ? да Изолированы ли отходы, содержащие СОЗ? Предполагается ли экспорт отходов? да Идентифицируйте источники отходов, искать способы для их минимизации или удаления, а затем … нет да Экспортируются ли отходы, содержащие СОЗ, для экологически безопасного удаления ? Подготовить планы деятельности, соответствующие международным правилам, стандартам & принципам
Схема принятия решения 8: отходы, состоящие из СОЗ, содержащие или зараженное ими DRAFT Является ли содержание отхода известным ? Муниципальные, промышленные или опасные отходы да да Выберите тип отхода Относятся ли к отходам продукты и изделия, превратившиеся в отходы, состоящие из, содержащие или зараженные СОЗ? Известны ли источники отходов, содержащих СОЗ? Изолированы ли отходы, содержащие СОЗ? нет Предполагается ли экспорт отходов? да нет Идентифицируйте источники отходов, искать способы для их минимизации или удаления, а затем … В соответствии со ст. 6. 1. a, d, разработайте стратегию по разделению отходов и соответствующему их управлению, затем…
Схема принятия решения 8: отходы, состоящие из СОЗ, содержащие или зараженное ими DRAFT Является ли содержание отхода известным ? Муниципальные, промышленные или опасные отходы да Выберите тип отхода Относятся ли к отходам продукты и изделия, превратившиеся в отходы, состоящие из, содержащие или зараженные СОЗ? да Известны ли источники отходов, содержащих СОЗ? Изолированы ли отходы, содержащие СОЗ? Предполагается ли экспорт отходов? нет нет Идентифицируйте источники отходов, искать способы для их минимизации или удаления, а затем … В соответствии со ст. 6. 1. a, d, разработайте стратегию по разделению отходов и соответствующему их управлению, затем… 1. Подготовить планы деятельности с тем, чтобы такие отходы обрабатывались, собирались, транспортировались и хранились экологически безопасным способом 2. Удалить отходы таким образом, чтобы содержащиеся в них СОЗ уничтожались или необратимо преобразовывались или удалить иным экол. безопасным способом, если уничтожение не является экологически предпочтительным вариантом или содержание СОЗ низкое (ст. 6. 1. a, d) См. обязательства ст. 5 & приложения C
Схема принятия решения 8: отходы, состоящие из СОЗ, содержащие или зараженное ими DRAFT Является ли содержание отхода известным ? Муниципальные, промышленные или опасные отходы да Относятся ли к отходам продукты и изделия, превратившиеся в отходы, состоящие из, содержащие или зараженные СОЗ? да Выберите тип отхода Известны ли источники отходов, содержащих СОЗ? Изолированы ли отходы, содержащие СОЗ? нет Идентифицируйте источники отходов, искать способы для их минимизации или удаления, а затем … В соответствии со ст. 6. 1. a, d, разработайте стратегию по разделению отходов и соответствующему их управлению, затем… да Экспортируются ли отходы, содержащие СОЗ, для экологически безопасного удаления? Предполагается ли экспорт отходов? да нет
Схема принятия решения 8: отходы, состоящие из СОЗ, содержащие или зараженное ими DRAFT Является ли содержание отхода известным ? Муниципальные, промышленные или опасные отходы да Относятся ли к отходам продукты и изделия, превратившиеся в отходы, состоящие из, содержащие или зараженные СОЗ? да Выберите тип отхода Известны ли источники отходов, содержащих СОЗ? Изолированы ли отходы, содержащие СОЗ? Предполагается ли экспорт отходов? да нет Идентифицируйте источники отходов, искать способы для их минимизации или удаления, а затем … В соответствии со ст. 6. 1. a, d, разработайте стратегию по разделению отходов и соответствующему их управлению, затем… Экспортируются ли отходы, содержащие СОЗ, для экологически безопасного удаления? нет Запретить торговлю
Схема принятия решения 8: отходы, состоящие из СОЗ, содержащие или зараженное ими DRAFT Является ли содержание отхода известным ? Муниципальные, промышленные или опасные отходы да Относятся ли к отходам продукты и изделия, превратившиеся в отходы, состоящие из, содержащие или зараженные СОЗ? да Выберите тип отхода Известны ли источники отходов, содержащих СОЗ? Изолированы ли отходы, содержащие СОЗ? нет Идентифицируйте источники отходов, искать способы для их минимизации или удаления, а затем … В соответствии со ст. 6. 1. a, d, разработайте стратегию по разделению отходов и соответствующему их управлению, затем… Экспортируются ли отходы, содержащие СОЗ, для экологически безопасного да удаления? Предполагается ли экспорт отходов? да Подготовить планы деятельности, соответствующие международным правилам, стандартам & принципам
Схема принятия решения 8: отходы, состоящие из СОЗ, содержащие или зараженное ими Муниципальные, промышленные или опасные отходы DRAFT Является ли содержание отхода известным? да Выберите тип отхода да Относятся ли к отходам продукты и изделия, превратившиеся в отходы, состоящие из, содержащие или зараженные СОЗ? Известны ли источники отходов, содержащих СОЗ? да Изолированы ли отходы, содержащие СОЗ? нет Предполагается ли экспорт отходов? да В соответствии со ст. 6. 1. a, d, разработайте стратегию по разделению отходов и соответствующему их управлению, затем…
Схема принятия решения 8: отходы, состоящие из СОЗ, содержащие или зараженное ими DRAFT Является ли содержание отхода известным ? Муниципальные, промышленные или опасные отходы да Выберите тип отхода Относятся ли к отходам продукты и изделия, превратившиеся в отходы, состоящие из, содержащие или зараженные СОЗ? да Известны ли источники отходов, содержащих СОЗ? да Изолированы ли отходы, содержащие СОЗ? Предполагается ли экспорт отходов? нет В соответствии со ст. 6. 1. a, d, разработайте стратегию по разделению отходов и соответствующему их управлению, затем… 1. Подготовить планы деятельности с тем, чтобы такие отходы обрабатывались, собирались, транспортировались и хранились экологически безопасным способом 2. Удалить отходы таким образом, чтобы содержащиеся в них СОЗ уничтожались или необратимо преобразовывались или удалить иным экол. безопасным способом, если уничтожение не является экологически предпочтительным вариантом или содержание СОЗ низкое (ст. 6. 1. a, d) См. обязательства ст. 5 & приложения C
Схема принятия решения 8: отходы, состоящие из СОЗ, содержащие или зараженное ими DRAFT Является ли содержание отхода известным ? Муниципальные, промышленные или опасные отходы да Относятся ли к отходам продукты и изделия, превратившиеся в отходы, состоящие из, содержащие или зараженные СОЗ? да Выберите тип отхода Известны ли источники отходов, содержащих СОЗ? да Изолированы ли отходы, содержащие СОЗ? нет В соответствии со ст. 6. 1. a, d, разработайте стратегию по разделению отходов и соответствующему их управлению, затем… Экспортируются No Предполагается ли экспорт отходов? да ли отходы, содержащие СОЗ, для экологически безопасного удаления ? нет да
Схема принятия решения 8: отходы, состоящие из СОЗ, содержащие или зараженное ими DRAFT Является ли содержание отхода известным ? Муниципальные, промышленные или опасные отходы да Относятся ли к отходам продукты и изделия, превратившиеся в отходы, состоящие из, содержащие или Зараженные СОЗ? да Выберите тип отхода Известны ли источники отходов, содержащих СОЗ? да Изолированы ли отходы, содержащие СОЗ? Предполагается ли экспорт отходов? да нет В соответствии со ст. 6. 1. a, d, разработайте стратегию по разделению отходов и соответствующему их управлению, затем… Экспортируются ли No отходы, содержащие СОЗ, для экологически безопасного удаления? нет Запретить торговлю
Схема принятия решения 8: отходы, состоящие из СОЗ, содержащие или зараженное ими DRAFT Является ли содержание отхода известным ? Муниципальные, промышленные или опасные отходы да Выберите тип отхода Относятся ли к отходам продукты и изделия, превратившиеся в отходы, состоящие из, содержащие или зараженные СОЗ? да Известны ли источники отходов, содержащих СОЗ? да Изолированы ли отходы, содержащие СОЗ? нет В соответствии со ст. 6. 1. a, d, разработайте стратегию по разделению отходов и соответствующему их управлению, затем… Экспортируются No Предполагается ли экспорт отходов? да ли отходы, содержащие СОЗ, для экологически безопасного удаления да ? Подготовить планы деятельности, соответствующие международным правилам, стандартам & принципам
Схема принятия решения 8: отходы, состоящие из СОЗ, содержащие или зараженное ими Выберите тип отхода Отходы, содержащие СОЗ Предполагается ли экспорт отходов? да нет DRAFT
Схема принятия решения 8: отходы, состоящие из СОЗ, содержащие или зараженное ими Выберите тип отхода Отходы, содержащие СОЗ DRAFT 1. Подготовить планы деятельности с тем, чтобы такие отходы обрабатывались, собирались, транспортировались и хранились экологически безопасным способом 2. Удалить отходы таким образом, чтобы содержащиеся в них СОЗ уничтожались или необратимо преобразовывались или удалить иным экол. безопасным способом, если уничтожение не является экологически предпочтительным вариантом или содержание СОЗ низкое (ст. 6. 1. a, d) См. обязательства ст. 5 & приложения C Предполагается ли экспорт отходов? нет
Схема принятия решения 8: отходы, состоящие из СОЗ, содержащие или зараженное ими Выберите тип отхода Отходы, содержащие СОЗ Предполагается ли экспорт отходов? да Экспортируются ли отходы, содержащие СОЗ, для экологически безопасного удаления ? нет да DRAFT
Схема принятия решения 8: отходы, состоящие из СОЗ, содержащие или зараженное ими DRAFT Выберите тип отхода Отходы, содержащие СОЗ Предполагается ли экспорт отходов? да Экспортируются ли отходы, содержащие СОЗ, для экологически безопасного удаления ? нет Запретить торговлю
Схема принятия решения 8: отходы, состоящие из СОЗ, содержащие или зараженное ими DRAFT Выберите тип отхода Отходы, содержащие СОЗ Предполагается ли экспорт отходов? да Экспортируются ли отходы, содержащие СОЗ, в целях экологически безопасного удаления ? да Подготовить планы деятельности, соответствующие международным правилам, стандартам & принципам
Схема принятия решения 9: Непреднамеренное производство СОЗ Непреднамеренное производство Подготовьте предварительный реестр по непреднамеренному производству СОЗ, использую, например, инструментарий, разработанный ЮНЕП. Определите значительные источники выбросов и расположите их по их существенности. Оцените эффективность законов и политики в области управления непреднамеренных выбросов СОЗ. Обозначены ли в реестре установки или отрасли промышленности, перечисленные в приложении С, части II в качестве приоритетов ? нет да DRAFT Цель: сократить совокупные выбросы из антропогенных источников в целях их постоянной минимизации и там, где это осуществимо, окончательного устранения
Схема принятия решения 9: Непреднамеренное производство СОЗ Непреднамеренное производство Подготовьте предварительный реестр по непреднамеренному производству СОЗ, использую, например, инструментарий, разработанный ЮНЕП. Определите значительные источники выбросов и расположите их по их существенности. Оцените эффективность законов и политики в области управления непреднамеренных выбросов СОЗ. Обозначены ли в реестре установки или отрасли промышленности, перечисленные в приложении С, части II в качестве приоритетов ? нет Заметка: Сторона должна рассмотреть, какие изменения необходимы для инвестирования, планирования и лицензирования для категорий источников, указанных в приложении С, часть II. Осуществляет ли Сторона мероприятия или имеет установки, как это перечислено в приложении С части? да DRAFT Цель: сократить совокупные выбросы из антропогенных источников в целях их постоянной минимизации и там, где это осуществимо, окончательного устранения
Схема принятия решения 9: Непреднамеренное производство СОЗ Непреднамеренное производство Подготовьте предварительный реестр по непреднамеренному производству СОЗ, использую, например, инструментарий, разработанный ЮНЕП. Определите значительные источники выбросов и расположите их по их существенности. Оцените эффективность законов и политики в области управления непреднамеренных выбросов СОЗ Обозначены ли в реестре установки или отрасли промышленности, перечисленные в приложении С, части II в качестве приоритетов ? Нажать для продолжения Проверьте реестр нет Заметка: Сторона должна рассмотреть, какие изменения необходимы для инвестирования, планирования и лицензирования для категорий источников, указанных в приложении С, часть II. Осуществляет ли Сторона мероприятия или имеет установки, как это перечислено в приложении С части? DRAFT Цель: сократить совокупные выбросы из антропогенных источников в целях их постоянной минимизации и там, где это осуществимо, окончательного устранения
Схема принятия решения 9: Непреднамеренное производство СОЗ DRAFT Непреднамеренное производство Подготовьте предварительный реестр по непреднамеренному производству СОЗ, использую, например, инструментарий, разработанный ЮНЕП. Определите значительные источники выбросов и расположите их по их существенности. Оцените эффективность законов и политики в области управления непреднамеренных выбросов СОЗ НИМ-наилучшие имеющиеся методы НВПД-наилучшие виды природоохранной деятельности Обозначены ли в реестре установки или отрасли промышленности, перечисленные в приложении С, части II в качестве приоритетов ? нет Заметка: Сторона должна рассмотреть, какие изменения необходимы для инвестирования, планирования и лицензирования для категорий источников, указанных в приложении С, часть II. Осуществляет ли Сторона мероприятия или имеет установки, как это перечислено в приложении С части? да Цель: сократить совокупные выбросы из антропогенных источников в целях их постоянной минимизации и там, где это осуществимо, окончательного устранения Содействовать применению НИМ & НВПД Подготовить план действий, как это предусмотрено ст. 5 &, в качестве одного из элементов НПВ, в котором определены, ранжированы и адресованы непреднамеренные выбросы, & которое направлено на улучшение существующего управления и регулирование такими выбросами. -Сделать повторное моделирование и периодически обновлять планы действий
Схема принятия решения 9: Непреднамеренное производство СОЗ DRAFT Непреднамеренное производство Подготовьте предварительный реестр по непреднамеренному производству СОЗ, использую, например, инструментарий, разработанный ЮНЕП. Определите значительные источники выбросов и расположите их по их существенности. Оцените эффективность законов и политики в области управления непреднамеренных выбросов СОЗ Обозначены ли в реестре установки или отрасли промышленности, перечисленные в приложении С, части II в качестве приоритетов ? да Цель: сократить совокупные выбросы из антропогенных источников в целях их постоянной минимизации и там, где это осуществимо, окончательного устранения Запланированы ли новые установки или предусмотрены ли значительные модификации существующих установок ? да нет
Схема принятия решения 9: Непреднамеренное производство СОЗ Непреднамеренное производство Подготовьте предварительный реестр по непреднамеренному производству СОЗ, использую, например, инструментарий, разработанный ЮНЕП. Определите значительные источники выбросов и расположите их по их существенности. Оцените эффективность законов и политики в области управления непреднамеренных выбросов СОЗ Обозначены ли в реестре установки или отрасли промышленности, перечисленные в приложении С, части II в качестве приоритетов ? да DRAFT Цель: сократить совокупные выбросы из антропогенных источников в целях их постоянной минимизации и там, где это осуществимо, окончательного устранения Запланированы ли новые установки или предусмотрены ли нет значительные модификации существующих установок Классифицировать как ? существующие источники & содействовать применению НИМ & НВПД Подготовить план действий, как это предусмотрено ст. 5 &, в качестве одного из элементов НПВ, в котором определены, ранжированы и адресованы непреднамеренные выбросы, & которое направлено на улучшение существующего управления и регулирование такими выбросами. -Сделать повторное моделирование и периодически обновлять планы действий
Схема принятия решения 9: Непреднамеренное производство СОЗ DRAFT Непреднамеренное производство Подготовьте предварительный реестр по непреднамеренному производству СОЗ, использую, например, инструментарий, разработанный ЮНЕП. Определите значительные источники выбросов и расположите их по их существенности. Оцените эффективность законов и политики в области управления непреднамеренных выбросов СОЗ Обозначены ли в реестре установки или отрасли промышленности, перечисленные в приложении С, части II в качестве приоритетов ? да Цель: сократить совокупные выбросы из антропогенных источников в целях их постоянной минимизации и там, где это осуществимо, окончательного устранения Запланированы ли новые установки или предусмотрены ли значительные модификации к существующим установкам ? Строительство сооружений или их модификация начнется менее, чем через 1 год после вступления нет конвенции в силу ? да да
Схема принятия решения 9: Непреднамеренное производство СОЗ DRAFT Непреднамеренное производство Подготовьте предварительный реестр по непреднамеренному производству СОЗ, использую, например, инструментарий, разработанный ЮНЕП. Определите значительные источники выбросов и расположите их по их существенности. Оцените эффективность законов и политики в области управления непреднамеренных выбросов СОЗ Обозначены ли в реестре установки или отрасли промышленности, перечисленные в приложении С, части II в качестве приоритетов ? да Цель: сократить совокупные выбросы из антропогенных источников в целях их постоянной минимизации и там, где это осуществимо, окончательного устранения Запланированы ли новые установки или предусмотрены ли значительные модификации к существующим установкам ? Строительство сооружений или их модификация начнется менее, чем через 1 год после вступления конвенции в силу ? да да Классифицировать как существующие источники & содействовать применению НИМ & НВПД Подготовить план действий, как это предусмотрено ст. 5 &, в качестве одного из элементов НПВ, в котором определены, ранжированы и адресованы непреднамеренные выбросы, & которое направлено на улучшение существующего управления и регулирование такими выбросами. -Сделать повторное моделирование и периодически обновлять планы действий
Схема принятия решения 9: Непреднамеренное производство СОЗ DRAFT Непреднамеренное производство Подготовьте предварительный реестр по непреднамеренному производству СОЗ, использую, например, инструментарий, разработанный ЮНЕП. Определите значительные источники выбросов и расположите их по их существенности. Оцените эффективность законов и политики в области управления непреднамеренных выбросов СОЗ Обозначены ли в реестре установки или отрасли промышленности, перечисленные в приложении С, части II в качестве приоритетов ? нет да Запланированы ли новые установки или предусмотрены ли значительные модификации к существующим установкам ? Строительство сооружений или их модификация начнется менее, чем через 1 год после вступления конвенции в силу ? Заметка: Сторона должна рассмотреть, какие изменения необходимы для инвестирования, планирования и лицензирования для категорий источников, указанных в приложении С, часть II. Классифицировать как НОВЫЕ источники & содействовать применению НИМ & НВПД И Требовать применение НИМ не позже, чем через 4 года после вступления конвенции в силу Цель: сократить совокупные выбросы из антропогенных источников в целях их постоянной минимизации и там, где это осуществимо, окончательного устранения да Подготовить план действий, как это предусмотрено ст. 5 &, в качестве одного из элементов НПВ, в котором определены, ранжированы и адресованы непреднамеренные выбросы, & которое направлено на улучшение существующего управления и регулирование такими выбросами. -Сделать повторное моделирование и периодически обновлять планы действий
Схема принятия решения 10: Изделия, зараженные СОЗ DRAFT Изделия, частью которых являются СОЗ, указанные в приложении А и В (произведенные или уже находящиеся в употреблении до или на дату вступления в силу конвенции для Стороны) Термин «оборудование» включает в себя трансформаторы, конденсаторы или другие приемники, содержащие жидкие остатки ПХД) Изделие является оборудованием, зараженным ПХД? нет да
Схема принятия решения 10: Изделия, зараженные СОЗ DRAFT Изделия, частью которых являются СОЗ, указанные в приложении А и В (произведенные или уже находящиеся в употреблении до или на дату вступления в силу конвенции для Стороны) Термин «оборудование» включает в себя трансформаторы, конденсаторы или другие приемники, содержащие жидкие остатки ПХД) Изделие является оборудованием, зараженным ПХД? да Перейти к схеме 11 (действующее и выведенное из эксплуатации или автономное оборудование, зараженное ПХД)
Схема принятия решения 10: Изделия, зараженные СОЗ Изделия, частью которых являются СОЗ, указанные в приложении А и В (произведенные или уже находящиеся в употреблении до или на дату вступления в силу конвенции для Стороны) Термин «оборудование» включает в себя трансформаторы, конденсаторы или другие приемники, содержащие жидкие остатки ПХД) Изделие является оборудованием, зараженным ПХД? нет Намерена ли Сторона продолжать использование изделия? да нет DRAFT
Схема принятия решения 10: Изделия, зараженные СОЗ DRAFT Изделия, частью которых являются СОЗ, указанные в приложении А и В (произведенные или уже находящиеся в употреблении до или на дату вступления в силу конвенции для Стороны) Термин «оборудование» включает в себя трансформаторы, конденсаторы или другие приемники, содержащие жидкие остатки ПХД) Изделие является оборудованием, зараженным ПХД? нет Намерена ли Сторона продолжать использование изделия? нет Классифицировать как отходы, затем… Перейти к схеме 8 (отходы)
Схема принятия решения 10: Изделия, зараженные СОЗ Изделия, частью которых являются СОЗ, указанные в приложении А и В (произведенные или уже находящиеся в употреблении до или на дату вступления в силу конвенции для Стороны) Термин «оборудование» включает в себя трансформаторы, конденсаторы или другие приемники, содержащие жидкие остатки ПХД) Изделие является оборудованием, зараженным ПХД? нет Намерена ли Сторона продолжать использование изделия? да Уведомить секретариат DRAFT
Схема принятия решения 11: Действующее и выведенное из эксплуатации или автономное оборудование, зараженное ПХД Сторона имеет в распоряжении зараженное ПХД оборудование Выберите тип оборудования, зараженного ПХД Заметка: Любое содержащее ПХД и импортированное после вступления конвенции в силу в стране-участнице оборудование должно рассматриваться как отход Сторона имеет в распоряжении выведенное из эксплуатации или автономное оборудование, зараженное ПХД. DRAFT
Схема принятия решения 11: Действующее и выведенное из эксплуатации или автономное оборудование, зараженное ПХД Сторона имеет в распоряжении зараженное ПХД оборудование Использует ли Сторона зараженное ПХД оборудование? да Выберите тип оборудования, зараженного ПХД Заметка: Любое содержащее ПХД и импортированное после вступления конвенции в силу в стране-участнице оборудование должно рассматриваться как отход нет DRAFT
Схема принятия решения 11: Действующее и выведенное из эксплуатации или автономное оборудование, зараженное ПХД Сторона имеет в распоряжении зараженное ПХД оборудование Использует ли Сторона зараженное ПХД оборудование? да Перейти к схеме 12 (использование оборудования, зараженного ПХД) Выберите тип оборудования, зараженного ПХД Заметка: Любое содержащее ПХД и импортированное после вступления конвенции в силу в стране-участнице оборудование должно рассматриваться как отход DRAFT
Схема принятия решения 11: Действующее и выведенное из эксплуатации или автономное оборудование, зараженное ПХД Сторона имеет в распоряжении зараженное ПХД оборудование Использует ли Сторона зараженное ПХД оборудование? Заметка: Любое содержащее ПХД и импортированное после вступления конвенции в силу в стране-участнице оборудование должно рассматриваться как отход нет Выведено ли оборудование, зараженное ПХД, из эксплуатации ? нет Выберите тип оборудования, зараженного ПХД DRAFT да
Схема принятия решения 11: Действующее и выведенное из эксплуатации или автономное оборудование, зараженное ПХД Сторона имеет в распоряжении зараженное ПХД оборудование Использует ли Сторона зараженное ПХД оборудование? Заметка: Любое содержащее ПХД и импортированное после вступления конвенции в силу в стране-участнице оборудование должно рассматриваться как отход нет Выведено ли оборудование, зараженное ПХД, из эксплуатации ? DRAFT За исключением случаев эксплуатации и обслуживания оборудования, Сторона не допускает рекуперации жидких веществ с содержанием полихлорированных дифенилов свыше 0. 005 % для повторного использования в другом оборудовании да 1. Классифицировать как отход 2. Приложить активные усилия, направленные на обеспечение экологически безопасного удаления содержащих ПХД жидкостей и загрязненного ПХД оборудования при концентрации ПХД выше 0, 005 процента, в соответствии с пунктом 1 статьи 6, в максимально сжатые сроки, но не позднее 2028 года 3. Каждые пять лет подготавливать и предоставлять на рассмотрение конференции сторон доклад о проделанной работе по удалению ПХД Перейти к схеме 8 (отходы) Выберите тип оборудования, зараженного ПХД
Схема принятия решения 11: Действующее и выведенное из эксплуатации или автономное оборудование, зараженное ПХД Сторона имеет в распоряжении зараженное ПХД оборудование Использует ли Сторона зараженное ПХД оборудование? Заметка: Любое содержащее ПХД и импортированное после вступления конвенции в силу в стране-участнице оборудование должно рассматриваться как отход нет Выведено ли оборудование, зараженное ПХД, из эксплуатации ? нет да Выберите тип оборудования, зараженного ПХД Будет ли выведенное из эксплуатации или автономное оборудование обслуживаться для повторного использования ? нет DRAFT
Схема принятия решения 11: Действующее и выведенное из эксплуатации или автономное оборудование, зараженное ПХД Сторона имеет в распоряжении зараженное ПХД оборудование Использует ли Сторона зараженное ПХД оборудование ? Заметка: Любое содержащее ПХД и импортированное после вступления конвенции в силу в стране-участнице оборудование должно рассматриваться как отход нет Выведено ли оборудование, зараженное ПХД, из эксплуатации ? нет да Перейти к схеме 12 (использование оборудования, зараженного ПХД) Выберите тип оборудования, зараженного ПХД Будет ли выведенное из эксплуатации или автономное оборудование обслуживаться для повторного использования ? DRAFT
Схема принятия решения 11: Действующее и выведенное из эксплуатации или автономное оборудование, зараженное ПХД Сторона имеет в распоряжении зараженное ПХД оборудование Использует ли Сторона зараженное ПХД оборудование? Заметка: Любое содержащее ПХД и импортированное после вступления конвенции в силу в стране-участнице оборудование должно рассматриваться как отход нет Выведено ли оборудование, зараженное ПХД, из эксплуатации ? нет Будет ли выведенное из эксплуатации или автономное оборудование обслуживаться для повторного использования ? нет DRAFT За исключением случаев эксплуатации и обслуживания оборудования, Сторона не допускает рекуперации жидких веществ с содержанием полихлорированных дифенилов свыше 0. 005 % для повторного использования в другом оборудовании 1. Классифицировать как отход 2. Приложить активные усилия, направленные на обеспечение экологически безопасного удаления содержащих ПХД жидкостей и загрязненного ПХД оборудования при концентрации ПХД выше 0, 005 процента, в соответствии с пунктом 1 статьи 6, в максимально сжатые сроки, но не позднее 2028 года 3. Каждые пять лет подготавливать и предоставлять на рассмотрение конференции сторон доклад о проделанной работе по удалению ПХД Перейти к схеме 8 (отходы) Выберите тип оборудования, зараженного ПХД
Схема принятия решения 11: Действующее и выведенное из эксплуатации или автономное оборудование, зараженное ПХД Заметка: Любое содержащее ПХД и импортированное после вступления конвенции в силу в стране-участнице оборудование должно рассматриваться как отход да Выберите тип оборудования, зараженного ПХД Будет ли выведенное из эксплуатации или автономное оборудование обслуживаться для повторного использования ? Сторона имеет в распоряжении выведенное из эксплуатации или автономное оборудование, зараженное ПХД нет DRAFT
Схема принятия решения 11: Действующее и выведенное из эксплуатации или автономное оборудование, зараженное ПХД Заметка: Любое содержащее ПХД и импортированное после вступления конвенции в силу в стране-участнице оборудование должно рассматриваться как отход да Будет ли выведенное из эксплуатации или автономное оборудование обслуживаться для повторного использования ? Перейти к схеме 12 (использование оборудования, зараженного ПХД) Выберите тип оборудования, зараженного ПХД Сторона имеет в распоряжении выведенное из эксплуатации или автономное оборудование, зараженное ПХД DRAFT
Схема принятия решения 11: Действующее и выведенное из эксплуатации или автономное оборудование, зараженное ПХД Заметка: Любое содержащее ПХД и импортированное после вступления конвенции в силу в стране-участнице оборудование должно рассматриваться как отход Будет ли выведенное из эксплуатации или автономное оборудование обслуживаться для повторного использования ? нет DRAFT За исключением случаев эксплуатации и обслуживания оборудования, Сторона не допускает рекуперации жидких веществ с содержанием полихлорированных дифенилов свыше 0. 005 % для повторного использования в другом оборудовании 1. Классифицировать как отход 2. Приложить активные усилия, направленные на обеспечение экологически безопасного удаления содержащих ПХД жидкостей и загрязненного ПХД оборудования при концентрации ПХД выше 0, 005 процента, в соответствии с пунктом 1 статьи 6, в максимально сжатые сроки, но не позднее 2028 года 3. Каждые пять лет подготавливать и предоставлять на рассмотрение конференции сторон доклад о проделанной работе по удалению ПХД Перейти к схеме 8 (отходы) Выберите тип оборудования, зараженного ПХД Сторона имеет в распоряжении выведенное из эксплуатации или автономное оборудование, зараженное ПХД
Схема принятия решения 12: Использование оборудования, зараженного ПХД I Использование оборудования, содержащего ПХД DRAFT Приорите т1 Содержит ли оборудование в эксплуатации ПХД в концентрации более, чем 10 % и в объеме более 5 литров? нет да
Схема принятия решения 12: Использование оборудования, зараженного ПХД I Использование оборудования, содержащего ПХД DRAFT Приорите т1 Содержит ли оборудование в эксплуатации ПХД в концентрации более, чем 10 % и в объеме более 5 литров? да Приложить активные усилия по выявлению, маркировке и прекращению эксплуатации оборудования к 2025 г. , затем…. Перейти к схеме 13
Схема принятия решения 12: Использование оборудования, зараженного ПХД I Использование оборудования, содержащего ПХД DRAFT Приоритет 1 Содержит ли оборудование в эксплуатации ПХД в концентрации более, чем 10 % и в объеме более 5 литров? нет Приорите т2 Содержит ли оборудование в эксплуатации ПХД в концентрации более, чем 0. 05 % и в объеме более, чем 5 литров? нет да
Схема принятия решения 12: Использование оборудования, зараженного ПХД I Использование оборудования, содержащего ПХД DRAFT Приорите т1 Содержит ли оборудование в эксплуатации ПХД в концентрации более, чем 10 % и в объеме более 5 литров? нет Приложит активные усилия по выявлению, маркировке и прекращению эксплуатации оборудования к 2025 г. , затем…. Приорите т2 Содержит ли оборудование в эксплуатации ПХД в концентрации более, чем 0. 05 % и в объеме более, чем 5 литров? да Перейти к схеме 13
Схема принятия решения 12: Использование оборудования, зараженного ПХД I Использование оборудования, содержащего ПХД DRAFT Приорите т1 Содержит ли оборудование в эксплуатации ПХД в концентрации более, чем 10 % и в объеме более 5 литров? нет Приоритет 2 Содержит ли оборудование в эксплуатации ПХД в концентрации более, чем 0. 05 % и в объеме более, чем 5 литров? нет Приорите т3 Содержит ли оборудование в эксплуатации ПХД в концентрации более, чем 0. 005 % и в объеме более, чем 0. 05 литров? нет да
Схема принятия решения 12: Использование оборудования, зараженного ПХД I Использование оборудования, содержащего ПХД DRAFT Приоритет 1 Содержит ли оборудование в эксплуатации ПХД в концентрации более, чем 10 % и в объеме более 5 литров? нет Приорите т2 Содержит ли оборудование в эксплуатации ПХД в концентрации более, чем 0. 05 % и в объеме более, чем 5 литров? нет Приоритет 3 Содержит ли оборудование в эксплуатации ПХД в концентрации более, чем 0. 005 % и в объеме более, чем 0. 05 литров? да В соответствии с конвенцией такое оборудования рассматривается как не содержащее ПХД Перейти к схеме 13
Схема принятия решения 12: Использование оборудования, зараженного ПХД I Использование оборудования, содержащего ПХД DRAFT Приоритет 1 Содержит ли оборудование в эксплуатации ПХД в концентрации более, чем 10 % и в объеме более 5 литров? нет Приорите т2 Содержит ли оборудование в эксплуатации ПХД в концентрации более, чем 0. 05 % и в объеме более, чем 5 литров? нет Приоритет 3 Содержит ли оборудование в эксплуатации ПХД в концентрации более, чем 0. 005 % и в объеме более, чем 0. 05 литров? нет Показывает ли анализ оборудования в эксплуатации содержание ПХД в концентрации более, 0. 005 %? да
Схема принятия решения 12: Использование оборудования, зараженного ПХД I Использование Нажать для продолжения оборудования, содержащего ПХД DRAFT Приорите т1 Содержит ли оборудование в эксплуатации ПХД в концентрации более, чем 10 % и в объеме более 5 литров? Повторите анализ и классификаци ю ПХД – содержащего оборудования нет Приорите т2 Содержит ли оборудование в эксплуатации ПХД в концентрации более, чем 0. 05 % и в объеме более, чем 5 литров? нет Приорите т3 Содержит ли оборудование в эксплуатации ПХД в концентрации более, чем 0. 005 % и в объеме более, чем 0. 05 литров? нет Показывает ли анализ оборудования в эксплуатации содержание ПХД в концентрации более, 0. 005 %?
Схема принятия решения 12: Использование оборудования, зараженного ПХД I Использование оборудования, содержащего ПХД DRAFT Приоритет 1 Содержит ли оборудование в эксплуатации ПХД в концентрации более, чем 10 % и в объеме более 5 литров? нет Приоритет 2 Содержит ли оборудование в эксплуатации ПХД в концентрации более, чем 0. 05 % и в объеме более, чем 5 литров? нет Приорите т3 Содержит ли оборудование в эксплуатации ПХД в концентрации более, чем 0. 005 % и в объеме более, чем 0. 05 литров? нет Показывает ли анализ оборудования в эксплуатации содержание ПХД в концентрации более, 0. 005 %? да В соответствии с конвенцией такое оборудования рассматривается как не содержащее ПХД
Схема принятия решения 12: Использование оборудования, зараженного ПХД I DRAFT Схема 13 Приорите т2 Содержит ли оборудование в эксплуатации ПХД в концентрации более, чем 0. 05 % и в объеме более, чем 5 литров? нет да
Схема принятия решения 12: Использование оборудования, зараженного ПХД I DRAFT Схема 13 Приложит активные усилия по выявлению, маркировке и прекращению эксплуатации оборудования к 2025 г. , затем…. Приорите т2 Содержит ли оборудование в эксплуатации ПХД в концентрации более, чем 0. 05 % и в объеме более, чем 5 литров? да Перейти к схеме 13
Схема принятия решения 12: Использование оборудования, зараженного ПХД I DRAFT Схема 13 Приоритет 2 Содержит ли оборудование в эксплуатации ПХД в концентрации более, чем 0. 05 % и в объеме более, чем 5 литров? нет Приоритет 3 Содержит ли оборудование в эксплуатации ПХД в концентрации более, чем 0. 005 % и в объеме более, чем 0. 05 литров? нет да
Схема принятия решения 12: Использование оборудования, зараженного ПХД I DRAFT Схема 13 Приоритет 2 Содержит ли оборудование в эксплуатации ПХД в концентрации более, чем 0. 05 % и в объеме более, чем 5 литров? нет Приоритет 3 Содержит ли оборудование в эксплуатации ПХД в концентрации более, чем 0. 005 % и в объеме более, чем 0. 05 литров? да В соответствии с конвенцией такое оборудования рассматривается как не содержащее ПХД Перейти к схеме 13
Схема принятия решения 12: Использование оборудования, зараженного ПХД I DRAFT Схема 13 Приоритет 2 Содержит ли оборудование в эксплуатации ПХД в концентрации более, чем 0. 05 % и в объеме более, чем 5 литров? нет Приорите т3 Содержит ли оборудование в эксплуатации ПХД в концентрации более, чем 0. 005 % и в объеме более, чем 0. 05 литров? нет Показывает ли анализ оборудования в эксплуатации содержание ПХД в концентрации более, 0. 005 %? да
Схема принятия решения 12: Использование оборудования, зараженного ПХД I DRAFT Нажать для продолжения Схема 13 Повторите анализ и классификаци ю ПХД – содержащего оборудования Приоритет 2 Содержит ли оборудование в эксплуатации ПХД в концентрации более, чем 0. 05 % и в объеме более, чем 5 литров? нет Приорите т3 Содержит ли оборудование в эксплуатации ПХД в концентрации более, чем 0. 005 % и в объеме более, чем 0. 05 литров? нет Показывает ли анализ оборудования в эксплуатации содержание ПХД в концентрации более, 0. 005 %?
Схема принятия решения 12: Использование оборудования, зараженного ПХД I DRAFT Схема 13 Приоритет 2 Содержит ли оборудование в эксплуатации ПХД в концентрации более, чем 0. 05 % и в объеме более, чем 5 литров? нет Приорите т3 Содержит ли оборудование в эксплуатации ПХД в концентрации более, чем 0. 005 % и в объеме более, чем 0. 05 литров? нет Показывает ли анализ оборудования в эксплуатации содержание ПХД в концентрации более, 0. 005 %? да В соответствии с конвенцией такое оборудования рассматривается как не содержащее ПХД
Схема принятия решения 12: Использование оборудования, зараженного ПХД I DRAFT Схема 13 Приорите т3 Содержит ли оборудование в эксплуатации ПХД в концентрации более, чем 0. 005 % и в объеме более, чем 0. 05 литров? нет да
Схема принятия решения 12: Использование оборудования, зараженного ПХД I DRAFT Схема 13 Приорите т3 Содержит ли оборудование в эксплуатации ПХД в концентрации более, чем 0. 005 % и в объеме более, чем 0. 05 литров? да Стремиться выявить и прекратить эксплуатацию оборудования к 2025 г. Перейти к схеме 13
Схема принятия решения 12: Использование оборудования, зараженного ПХД I DRAFT Схема 13 Приорите т3 Содержит ли оборудование в эксплуатации ПХД в концентрации более, чем 0. 005 % и в объеме более, чем 0. 05 литров? нет Показывает ли анализ оборудования в эксплуатации содержание ПХД в концентрации более, 0. 005 %? да
Схема принятия решения 12: Использование оборудования, зараженного ПХД I DRAFT Нажать для продолжения Повторите анализ и классификаци ю ПХД – содержащего оборудования Схема 13 Приоритет 3 Содержит ли оборудование в эксплуатации ПХД в концентрации более, чем 0. 005 % и в объеме более, чем 0. 05 литров? нет Показывает ли анализ оборудования в эксплуатации содержание ПХД в концентрации более, 0. 005 %?
Схема принятия решения 12: Использование оборудования, зараженного ПХД I DRAFT Схема 13 Приоритет 3 Содержит ли оборудование в эксплуатации ПХД в концентрации более, чем 0. 005 % и в объеме более, чем 0. 05 литров? нет Показывает ли анализ оборудования в эксплуатации содержание ПХД в концентрации более, 0. 005 %? да В соответствии с конвенцией такое оборудования рассматривается как не содержащее ПХД
Схема принятия решения 13: Использование оборудования, зараженного ПХД II Схема 12 нет Оборудование является неповрежденным и герметичным? да DRAFT
Схема принятия решения 13: Использование оборудования, зараженного ПХД II Принять меры по улучшению качества оборудования или выведению из эксплуатации нет DRAFT Нажать для продолжения Схема 12 Оборудование является неповрежденным и герметичным?
Схема принятия решения 13: Использование оборудования, зараженного ПХД II DRAFT Схема 12 Оборудование является неповрежденным и герметичным? да Используется ли оборудование только в тех местах, где риск выброса в окружающую среду может быть сведен к минимуму, а его последствия могут быть оперативным образом устранены ? да нет
Схема принятия решения 13: Использование оборудования, зараженного ПХД II DRAFT Схема 12 Оборудование является неповрежденным и герметичным? да Нажать для продолжения Принять меры по снижению риска выбросов в окружающую среду и обеспечить устранение такого выброса оперативным путем Используется ли оборудование только в тех местах, где риск выброса в окружающую среду может быть сведен к минимуму, а его последствия могут быть оперативным образом устранены ? нет
Схема принятия решения 13: Использование оборудования, зараженного ПХД II DRAFT Схема 12 Оборудование является неповрежденным и герметичным? Используется ли оборудование только в тех местах, где риск выброса в окружающую среду может быть сведен к минимуму, а его последствия могут быть оперативным образом устранены ? да да Используется ли оборудование в местах, связанных с производством и переработкой продовольствия и кормов? нет да
Схема принятия решения 13: Использование оборудования, зараженного ПХД II DRAFT Схема 12 Оборудование является неповрежденным и герметичным? Нажать для продолжения Принять меры для прекращению эксплуатации да да Используется ли оборудование только в тех местах, где риск выброса в окружающую среду может быть сведен к минимуму, а его последствия могут быть оперативным образом устранены ? Используется ли оборудование в местах, связанных с производством и переработкой продовольствия и кормов? да
Схема принятия решения 13: Использование оборудования, зараженного ПХД II DRAFT Схема 12 Оборудование является неповрежденным и герметичным? Используется ли оборудование только в тех местах, где риск выброса в окружающую среду может быть сведен к минимуму, а его последствия могут быть оперативным образом устранены ? да Используется ли оборудование в местах, связанных с производством и переработкой продовольствия и кормов? да Используется ли оборудование в населенных районах, в близости от школ и больниц? нет да
Схема принятия решения 13: Использование оборудования, зараженного ПХД II DRAFT Схема 12 Оборудование является неповрежденным и герметичным? Используется ли оборудование только в тех местах, где риск выброса в окружающую среду может быть сведен к минимуму, а его последствия могут быть оперативным образом устранены ? да Используется ли оборудование в местах, связанных с производством и переработкой продовольствия и кормов? да Используется ли оборудование в населенных районах, в близости от школ и больниц? Принять все разумные меры для предупреждения электрических неполадок, которые могут привести к возникновению пожаров и проводить регулярные проверки герметичности оборудования Оборудование в эксплуатации содержит ПХД в концентрации более, чем 10 % и в объеме более 5 литров да Каждые пять лет подготавливать и предоставлять на рассмотрение конференции сторон доклад о проделанной работе по уничтожению ПХД нет Вернуться к схеме 12 …. и Приорите т1 Приорите т2 Оборудование в эксплуатации содержит ПХД в концентрации более, чем 0. 05 % и в объеме более, чем 5 литров? Приоритет 3 Оборудование в эксплуатации содержит ПХД в концентрации более, чем 0. 005 % и в объеме более, чем 0. 05 литров?
Схема принятия решения 13: Использование оборудования, зараженного ПХД II DRAFT Схема 12 Оборудование является неповрежденным и герметичным? Используется ли оборудование только в тех местах, где риск выброса в окружающую среду может быть сведен к минимуму, а его последствия могут быть оперативным образом устранены ? да Используется ли оборудование в местах, связанных с производством и переработкой продовольствия и кормов? Используется ли оборудование в населенных районах, в близости от школ и больниц? да Каждые пять лет подготавливать и предоставлять на рассмотрение конференции сторон доклад о проделанной работе по уничтожению ПХД нет Вернуться к схеме 12 …. нет Приорите т1 Оборудование в эксплуатации содержит ПХД в концентрации более, чем 10 % и в объеме более 5 литров Приорите т2 Оборудование в эксплуатации содержит ПХД в концентрации более, чем 0. 05 % и в объеме более, чем 5 литров? Приори тет 3 Оборудование в эксплуатации содержит ПХД в концентрации более, чем 0. 005 % и в объеме более, чем 0. 05 литров?


