Лекция 06р.ppt
- Количество слайдов: 19
ДИСПЕРСИЯ СВЕТА Вступление Фазовая и групповая скорости Области нормальной и аномальной дисперсии Качественное объяснение явления дисперсии Элементарная теория дисперсии Зависимость показателя преломления от частоты Заключение
Вступление Дисперсией света называют явления, обусловленные зависимостью показателя преломления вещества от частоты. Согласно электромагнитной теории Максвелла n Азот 1, 000299 1, 000307 Водород 1, 000139 Вода 1, 33 9 Дисперсия обусловлена взаимодействием электромагнитного поля световой волны с заряженными частицами вещества
Фазовая и групповая скорость Фазовая скорость v X - фазовая скорость Фазовой скоростью называется скорость распространения поверхности равной фазы для монохроматического излучения.
Групповая скорость U x Сложим две волны с близкими частотами E 1 = Em cos ( t kx) E 2 = Em cos [( + d )t (k+dk)t ], где d << ; dk << k E = E 1 + E 2 = 2 Em cos( = const ) cos ( t kx) Амплитуда групповая скорость Групповой скоростью называется скорость распространения характерной точки на огибающей группы волн, близких по частоте.
Связь между групповой и фазовой скоростью
Области нормальной и аномальной дисперсии Наблюдение дисперсии при разложение белого света в спектр
Наблюдение дисперсии методом скрещенных призм n l
Области нормальной и аномальной дисперсии n l
Элементарная теория дисперсии v=c l 0=c. T n >1, v < c, l < l 0 v = c l= v. T l 0=c. T
Взаимодействие электромагнитной волны с веществом r pe = 0 pe = er
Интерференция вторичных волн Электроны атомов вещества совершают вынужденные колебания в переменном электрическом поле. При этом излучаются вторичные электромагнитные волны, когерентные с первичной (падающей) волной. Вторичные волны излучаются со сдвигом по фазе относительно первичной волны. Сдвиг по фазе зависит от частоты. Электромагнитная волна, распространяющаяся в веществе есть результат интерференции первичной волны со вторичными волнами, возникающими вследствие колебаний электронов, обусловленных действием поля первичной волны.
Интерференция вторичных волн , v = c - падающая волна D , v = c , D = f ( ) -вторичная волна - результирующая волна = f ( ) n = f ( )
Элементарная теория дисперсии Вывод формулы зависимости показателя преломления от частоты -e r Силы, действующие на электроны -e -e -e Внешнее переменное электромагнитное поле Квазиупругая сила притяжения к ядру Потери энергии, связанные с излучением
Элементарная теория дисперсии найдем из уравнения движения электрона: 1. Вынуждающая сила 2. Квазиупругая сила 3. Сила "трения" Решение уравнения:
Элементарная теория дисперсии Подставим P(t)= n 0 er (t) и E(t) Положим = 0, тогда = 0. n 2 1 0
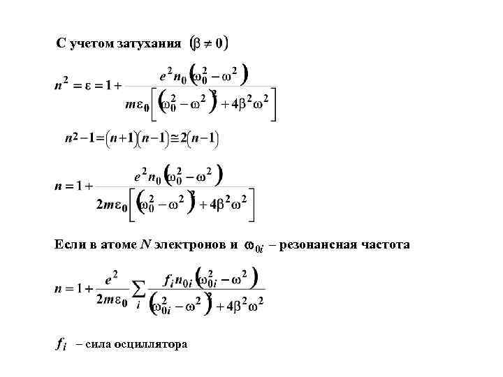
С учетом затухания Если в атоме N электронов и 0 i – резонансная частота – сила осциллятора
Зависимость показателя преломления от частоты n Область аномальной дисперсии 1 g 01 Область нормальной дисперсии 02 Интенсивное поглощение
Зависимость показателя преломления газов от температуры и давления Для фиксированной частоты или длины волны n 1 T 2 T 2> T 1 p
Заключение Дисперсией света называют явления, обусловленные зависимостью показателя преломления вещества от частоты. Электромагнитная волна, распространяющаяся в веществе есть результат интерференции первичной волны со вторичными волнами, возникающими вследствие колебаний электронов, обусловленных действием поля первичной волны.
Лекция 06р.ppt