Спец_проц_ПП_м_14_охл.ppt
- Количество слайдов: 23
Дисциплина «Специальные процессы пищевых производств» Преподаватель – ДУБРОВИН Сергей Юлианович, профессор кафедры технологий пищевых производств
Распределение часов для изучения дисциплины Виды учебной нагрузки, часов Номер семестра 10 (А) Всего часов Практические занятия 18 18 Лабораторные работы Самостоятельная работа 54 54 Всего часов по дисциплине 72 72 Лекции Форма контроля зачет
Технологические процессы и средства холодильной обработки гидробионтов Охлаждение – способ консервирования, основанный на снижении скорости микробиологических и ферментативных процессов в продуктах питания за счет доведения температуры тканевого сока до температуры близкой к криоскопической. Подмораживание холодильная обработка продуктов, сопровождаемая частичным льдообразованием. Замораживание технологический процесс полного или частичного превращения в лед содержащейся в них влаги вследствие отвода тепла при понижении температуры (значительно) ниже криоскопической.
Практическая работа № 1 Охлаждение и подмораживание Продукт считается охлажденным, если его температура близка к начальной температуре tкр (криоскопической) замерзания межклеточного сока, представляющего собой растворы электролитов. Криоскопическая точка для различных продуктов находится в пределах от минус 0, 6 до минус 2 C, а в среднем её принимают равной минус 1 °С Температура плавления эвтектического твердого раствора поваренной соли — 21, 2°С, а теплота плавления 236 к. Дж/кг. Эвтектический раствор применяют для зероторного охлаждения. Для этого в зероты — наглухо запаянные формы — заливают эвтектический раствор поваренной соли и замораживают их. Замороженные зероты используют для охлаждения прилавков, шкафов, охлаждаемых переносных сумок холодильников и т. д.
Из охлаждающих средств наибольшее распространение имеют: воздух, вода, лед, растворы различных солей, а также аммиак, фреон, криогенные жидкости (азот, кислород, двуокись углерода твердая). Теплофизические характеристики охлажденной рыбы ØУдельная теплоемкость; ØКоэффициент теплопроводности; ØКоэффициент температуропроводности; ØУдельная энтальпия.
Теплоемкость Количество теплоты, поглощаемой телом при нагревании на 1 о. К, называется теплоемкостью. Теплоемкость единицы массы (кг) называется удельной теплоемкостью. С = Св·В + Сж·Ж + Сп. в ·П. в. где Св – удельная теплоемкость воды 4, 19 к. Дж/кг • К (1 ккал/кг • градус); Сж, удельная теплоемкость жира в среднем 2, 075 к. Дж/кг • К (0, 50 ккал/кг • градус); Сп. в. – удельная теплоемкость плотных веществ в среднем 1, 505 к. Дж/кг • К (0, 36 ккал/кг • градус) В, Ж, П. в – массовые доли воды, жира и плотных веществ (доли единицы) С = Св·В + Сс. в. (1 – В) Сс. в. – удельная теплоемкость сухих веществ в среднем 1, 42 к. Дж/кг • К (0, 34 ккал/кг • градус) Удельная теплоемкость льда составляет 2, 17 к. Дж/кг • К (0, 52 ккал/кг • градус)
Теплопроводность Способность рыбы проводить тепло при нагревании или охлаждении называется теплопроводностью, которая характеризуется коэффициентом теплопроводности. где λв коэффициент теплопроводности воды 0, 6 Вт/ м • К (0, 52 ккал/м. • ч. • град); λс. в коэффициент теплопроводности сухих веществ рыбы, который в среднем составляет 0, 255 Вт/ м • К (0, 22 ккал/м. • ч. • град); В массовая доля воды в рыбе, доли единицы. При положительных температурах коэффициент теплопроводности изменяется незначительно, но при замораживании рыбы заметно возрастает. Это связано с тем, что коэффициент теплопроводности льда почти в четыре раза больше, чем у воды и составляет 2, 4 Вт/м • К (2, 07 ккал/м • ч • град).
Температуропроводность Скорость изменения температуры тела рыбы при подводе или отводе от нее тепла называется температуропроводностью и характеризуется коэффициентом температуропроводности. Коэффициент температуропроводности зависит от удельной теплоемкости продукта С, его коэффициента теплопроводности λ и плотности ρ. Для упрощения расчетов плотность рыбы сырца и охлажденной рыбы принимают равной 1000 кг/м 3.
Удельная энтальпия (теплосодержание) – количество тепла, содержащегося в единице массы продукта. За начало отсчета принимается значение удельной энтальпии при температуре – 40 °С в к. Дж/кг (или ккал/кг). При элементарном изменении температуры Δt приращение удельной энтальпии ΔС есть удельная теплота изобарного процесса. Δi = C 0·Δt
Расход холода при охлаждении Q 1 = G ∙ C ∙ (tн – tк) Q 2 = G (iн – iк) В некоторых случаях необходимо учитывать возможность повышения температур охлаждаемого объекта за счет посмертных биохимических процессов (разрушение АТФ, гликогена и др. ), кроме того, тепло может быть израсходовано при кристаллизации жира и др. Теоретически необходимое количество льда для охлаждения рыбы определяют по формуле: G = Q/r r – скрытая теплота плавления льда 334, 4 к. Дж/кг (80 ккал/кг).
Расчет продолжительности охлаждения Ø расчет по формуле Дмитрия Aнтоновича Христодуло; Ø расчет по формуле Дмитрия Георгиевича Рютова; Ø номографический способ расчета. Задания: Определить расход холода и продолжительность охлаждения рыбы от начальной температуры 15 о. С до криоскопической: 1. Трески крупной с помощью дробленого льда; 2. Скумбрии крупной с помощью неподвижного воздуха; 3. Камбалы крупной с помощью циркулирующей воды; 4. Семги крупной с помощью жидкого азота; 5. Мойвы с помощью циркулирующего воздуха; 6. Сельди средней с помощью воды в покое; 7. Палтуса синекорого с помощью дробленого льда.
Формула Д. A. Христодуло где – абсолютная погрешность определения n – поправочный коэффициент, имеющий среднее значение от 1, 03 до 1, 1 (позволяет коррелировать теоретические результаты с практическими)
Формула Д. Г. Рютова Для плоской пластины, где l - полутолщина пластины, м Для бесконечного цилиндра, где l - радиус цилиндра, м
Номографический способ расчета Номограмма безразмерной температуры для оси цилиндра безразмерная температура
Перспективные пути увеличения продолжительности хранения охлажденных гидробионтов n n Добавление жидкого азота (наряду с применением хлорного и биомицинового льда) не только в процессе охлаждения, но и непосредственно в лед для торможения развития микрофлоры, улучшения качества рыбы, для удлинения сроков ее холодильного хранения на 30 % по сравнению с существующими в промышленности стандартными методами. Упаковка охлажденного продукта в полиэтиленовые газонепроницаемые пакеты с добавлением в них газообразного азота, углекислоты или инертных газов в количестве от 5 до 10 % объема, позволяет увеличить продолжительность холодильного хранения объекта на 20. . . 30 %. Использование подмороженного мяса рыбы до среднеобъемной температуры поверхностного односантиметрового слоя от минус 2 до минус 3 °С, а в толще мяса от 0 до минус 1°С, позволяет увеличить вдвое срок хранения охлажденного продукта. Использование многофакторных вариантов – предварительное подмораживание + модифицированная газовая среда (N 2, CO 2) позволяет хранить охлажденный продукт в хорошем качественном состоянии в 2, 5. . . 3, 0 раза дольше, чем во льду/
Подмораживание рыбы Способы подмораживания: Ø помещение продукта в камеру, где поддерживается температура ≈ 3 о. С; ØПомещение продукта в морозилку, в результате чего замораживается периферийный слой ограниченной толщины (от 1 до 2 см). Затем продукт помещают в камеру хранения, где поддерживается температура от минус 2 °С до минус 3 °С. При подмораживании превращается в лед около 52. . . 60 % влаги.
Преимущества и недостатки подмораживания продукта Преимущества: Ø увеличение продолжительности хранения продукта (примерно в 2 раза); Ø улучшение условий транспортирования продукта; Ø по качеству подмороженная рыба незначительно уступает охлажденной; Ø подмораживание менее энергоемко по сравнению с замораживанием. Недостатки: Ø изменение структуры тканей при кристаллизации влаги; Ø интенсивная денатурация белков.
Практическая работа № 2 Замораживание рыбы В общем объеме пищевой продукции рыбной промышленности на долю мороженых рыбных продуктов приходится около 80 %. Замораживанием пищевых продуктов называют технологический процесс полного или частичного превращения в лед содержащейся в них влаги вследствие отвода тепла при понижении температуры ниже криоскопической. При температуре 3 о. С вымораживается около 70% воды, при 5 о. С – около 80%, при 25 о. С – около 95%, при 60 о. С вымораживается практически вся вода, находящаяся в рыбе. Объем кристаллов льда на 9 % больше, чем объем воды, из которой он образуется, что приводит к сжатию структур волокон и локальным их нарушениям.
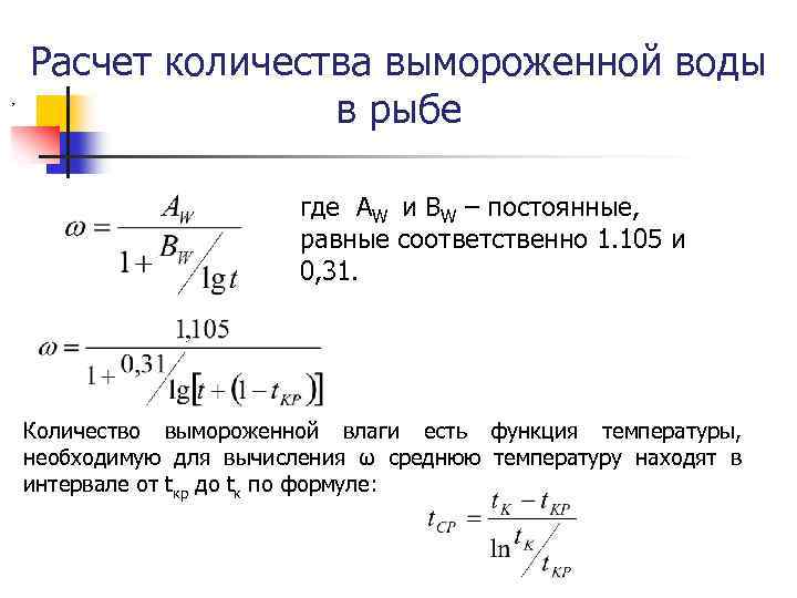
, Расчет количества вымороженной воды в рыбе где АW и ВW – постоянные, равные соответственно 1. 105 и 0, 31. Количество вымороженной влаги есть функция температуры, необходимую для вычисления ω среднюю температуру находят в интервале от tкр до tк по формуле:
Расчет условной теплоемкости и теплопроводности замороженных продуктов Приняв СW = 4, 19 к. Дж/(кг ·К) или 1 (ккал/(кг · °С) и СЛ = 2, 1 к. Дж/(кг ·К), или 0, 5 (ккал/ (кг · °С), получим удельную теплоемкость λm рассчитывают по формуле: где λо – теплопроводность рыбы при температуре выше tкр А' ; В' – опытные коэффициенты, равные соответственно 0, 669 и 0, 148; t – температура °С. При содержании влаги в замораживаемой рыбе до 80% λm =λo + 0, 9 w, где W – относительное количество влаги в рыбе при данной температуре в долях единицы массы.
Определение количества холода, отводимого от замораживаемой рыбы где L – удельная теплота льдообразования; G – масса продукта; W – доля влаги в продукте; ω – доля вымороженной влаги в продукте; С 0 и СМ – соответственно теплоемкости незамороженного и замороженного продукта.
Расчет продолжительности замораживания Формула Р. Планка для пластины Δt = tкр tср Формула Р. Планка для цилиндра Формула Д. Г. Рютова
Задания Определить расход холода и продолжительность замораживания рыбы от начальной температуры 15 о. С до минус 25 о. С : 1. Трески крупной в воздушном морозильном аппарате tср= 30 о. С, скорость движения воздуха 5 м/с; 2. Скумбрии в блоках толщиной 6 см в плиточном аммиачном морозильном аппарате; 3. Филе морского окуня в блоках толщиной 9 см в плиточном аммиачном морозильном аппарате; 4. Камбалы крупной в жидком азоте; 5. Мойвы в блоках толщиной 6 см в роторном морозильном аппарате; 6. Палтуса белокорого крупного в воздушном морозильном аппарате tср= 30 о. С, скорость движения воздуха 3 м/с; 7. Тунца среднего в воздушном морозильном аппарате tср= 30 о. С, скорость движения воздуха 3 м/с.
Спец_проц_ПП_м_14_охл.ppt