Скачать презентацию Дисциплина «Моделирование систем» В рамках специальности 220301. 65 Скачать презентацию Дисциплина «Моделирование систем» В рамках специальности 220301. 65

ЛекМоделир8.ppt

  • Количество слайдов: 150

Дисциплина «Моделирование систем» В рамках специальности 220301. 65 «Моделирование технических систем» Дисциплина «Моделирование систем» В рамках специальности 220301. 65 «Моделирование технических систем»

Введение • Развитие наукоемких отраслей современного производства, в частности машиностроения и приборостроения, привело к Введение • Развитие наукоемких отраслей современного производства, в частности машиностроения и приборостроения, привело к дальнейшему усложнению разрабатываемых и эксплуатируемых технических устройств и систем. Их экспериментальная отработка стала требовать все больших затрат времени и материальных ресурсов, а в ряде случаев ее проведение в полном объеме превратилось в проблему, не имеющую приемлемого решения. В этих условиях существенно выросла роль расчетно теоретического анализа характеристик таких устройств и систем. Этому способствовал и прорыв в совершенствовании вычислительной техники. В результате возникла материальная база для становления и быстрого развития математического моделирования и появились реальные предпосылки для использования вычислительного эксперимента не только в качестве расчетно теоретического сопровождения на стадии отработки технического устройства в целях уточнения принятых ранее конструктивных решений, но и при его проектировании, подборе и оптимизации эксплуатационных режимов, анализе надежности и прогнозировании отказов и аварийных ситуаций, при оценке возможностей форсирования и модернизации технических устройств. • Так что же такое моделирование?

1. Понятие моделирования • • • В своей практической деятельности человеку приходится сталкиваться с 1. Понятие моделирования • • • В своей практической деятельности человеку приходится сталкиваться с ситуацией, когда для проверки гипотезы по созданию либо усовершенствованию каких либо технических устройств, основанной на небольшом количестве опытных данных, наблюдений, известных теоретических положений, приходится проводить специальный эксперимент для подтверждения этой гипотезы. Проведение эксперимента в реальных условиях в подавляющем большинстве случаев нецелесообразно либо невозможно в силу следующих причин: 1. Экономических. Проведение эксперимента может быть связано со значительными затратами, результат же эксперимента можно предсказать с определенной, причем невысокой степенью вероятности; 2. Эксперимент может быть связан с опасностью для здоровья и даже жизни людей; 3. Проведение эксперимента может привести к экологической катастрофе. И в силу других причин.

 • В силу высказанных причин для подтверждения идеи (проверки гипотезы), как правило проводят • В силу высказанных причин для подтверждения идеи (проверки гипотезы), как правило проводят специальный эксперимент. При постановке такого эксперимента в качестве метода суждения большое значение имеет понятие аналогии. • Аналогия – это сходство различных объектов по некоторой совокупности признаков. Объекты, сходные по соответствующим признакам, называют аналогами. • Основная идея проведения эксперимента следующая: имеются два объекта аналога О 1 и О 2 , которые в чем то сходны в чем то различны. Предположим, что интересую щие нас свойства объекта О 1 (назовём его оригиналом) присущи и объекту О 2 (назовём его заместителем). Причем по каким либо объективным причинам изучение интересующих нас свойств на объекте оригинале затруднено или невозможно. В этом случае будем изучать интересующие нас свойства на объекте заместителе, а результаты переносить на объект оригинал. То есть решение задачи сводится к выбору или построению объекта заместителя, объективно отражающего свойства исходного объекта – объекта оригинала.

 • Объект заместитель носит название модели, а процесс изучения на его основе свойств • Объект заместитель носит название модели, а процесс изучения на его основе свойств объекта оригинала, то есть на модели носит название моделирования. • Таким образом, условимся под моделью понимать заменитель реального объекта оригинала в тех свойствах и отношениях, которые требуются для решения поставленных практических задач. Соответственно моделирование будем рассматривать как метод опосредованного познания. При этом объект модель находится в некотором неполном, но достаточном для решения поставленной задачи, соответствии с объектом оригиналом.

 • Последовательность этапов математического моделирования. В литературе обычно принято считать термины • Последовательность этапов математического моделирования. В литературе обычно принято считать термины " моделирование" и "эксперимент на основе модели рования " интуитивно понятными и их содержание подробно не раскрывается. Кратко суть этих терминов означает адекват ную замену реального технического объекта или процесса соответствующей ему моделью и ее последующее изучение (экспериментирование с нею). Рассмотрим условную схему, определяющую последовательность проведения отдельных этапов общей процедуры эксперимента, проводимого на основе наиболее часто используемого метода математичес кого моделирования. • На предварительном этапе решаются следующие задачи: • постановка задачи, формулировка целей исследования, определение свойств оригинала, подлежащих исследованию. • Констатация факта затруднительности или невозможности исследования оригинала в натуре, например, на реальной установке. • Дальнейшее условно можно изобразить в виде блок – схемы алгоритма (Рис. 1)

Да Да Нет Нет Да Да Рис 1 Основные этапы исследования системы методом моделирования Да Да Нет Нет Да Да Рис 1 Основные этапы исследования системы методом моделирования

 • На первом этапе осуществляют неформальный переход от рассматриваемого (разрабатываемого или существующего) технического • На первом этапе осуществляют неформальный переход от рассматриваемого (разрабатываемого или существующего) технического объекта к его расчетной схеме. При этом акцентируют те свойства, условия работы и особенности объекта, которые должны найти отражение в расчетной схеме, и наоборот, аргументируют допущения и упрощения, позволяющие не учитывать в расчетной схеме те качества объекта, влияние которых предполагают в рассматриваемом случае несущественным. В сложившихся инженерных дисциплинах помимо описательной информации для характеристики расчетных схем разработаны специальные приемы и символы наглядного графического изображения. По ряду новых направлений развития техники подобная символика находится в стадии формирования. При разработке новых технических объектов успешное проведение первого этапа в значительной мере зависит от профессионального уровня инженера, его творческого потенциала и интуиции.

 • Содержание второго этапа состоит, по существу, в формальном математическом описании расчетной схемы • Содержание второго этапа состоит, по существу, в формальном математическом описании расчетной схемы и построении математической модели технического объекта. Математическая модель в формализованном виде представляет собой совокупность соотношений, устанавливающих связь между переменными, характеризующими расчетную схему технического объекта. Надо сказать, что для некоторых типовых расчетных схем существуют банки математических моделей, что упрощает проведение второго этапа. Более того, одна и та же математическая модель может соответствовать расчетным схемам из различных предметных областей. Однако при разработке новых технических объектов часто не удается ограничиться применением типовых расчетных схем и отвечающих им уже построенных математических моделей. Создание новых моделей (процесс носит название идентификации) или модификация существующих, должны опираться на достаточно глубокую математическую подготовку и владение математикой как универсальным языком науки.

 • На третьем этапе проводят качественный и оценочный количественный анализ построенной математической модели • На третьем этапе проводят качественный и оценочный количественный анализ построенной математической модели (оценка адекватности). При этом могут быть выявлены противоречия, ликвидация которых потребует уточнения или пересмотра расчетной схемы объекта (возврат к предыдущему этапу) либо коррекции модели. Количественные оценки могут дать основания упростить модель, исключив из рассмотрения некоторые параметры, соотношения или их отдельные составляющие, несмотря на то, что влияние описываемых ими факторов учтено в расчетной схеме. В большинстве случаев полезно построить хотя бы один упрощенный вариант модели для получения быстрых качественных оценок. К тому же в ряде случаев при достаточно сложной исходной модели, либо при необходимости получения результатов методами статистического моделирования, требующих больших временных затрат, наличие упрощенной модели может значительно экономить ресурсы (быстродействие, память) моделирующей установки. • По результатам исследования методом моделирования ( при условии положительных результатов) создается опытный вариант системы. Далее следует её опытная эксплуатация. При положительных результатах принимается решение о её серийном или ином производстве.

2. Виды моделей • Разделим модели условно на две группы: логические и материальные. • 2. Виды моделей • Разделим модели условно на две группы: логические и материальные. • Логические модели функционируют по законам логики и в свою очередь подразделяются на образные, знаковые и образно – знаковые. • Образные (иконические) модели выражают свойства оригинала с помощью наглядных чувственных образов, имеющих прообразы среди элементов оригинала. Например, в кинетической теории газов частицы газов образно моделируются в виде упругих шаров, воздействующих друг на друга во время столкновений. • Знаковые (символические) модели выражают свойства оригинала с помощью условных знаков или символов. К ним относятся математические выражения, уравнения, физические и химические формулы и т. д. .

 • Например, закон Ома для участка активной цепи, дифференциальное уравнение, описывающее изменение напряжения • Например, закон Ома для участка активной цепи, дифференциальное уравнение, описывающее изменение напряжения на емкости (С) в RC цепи. • Образно – знаковые модели представляются схем, графиков, чертежей и т. д. . Для приведенных выше примеров образно знаковые модели можно представить в виде рис. 2 и 3

 • Материальные модели функционируют по объективным законам природы и в свою очередь подразделяются • Материальные модели функционируют по объективным законам природы и в свою очередь подразделяются функциональные, геометрические и функционально – геометрические. • Функциональные , геометрические и функционально геометрические модели отражают соответственно только функциональные, пространственные , функционально – пространственные свойства оригинала. • Например, геометрические модели дают внешнее представление об объекте оригинале и характеризуются одинаковыми с ним пропорциями геометрических размеров. Эти модели подразделяются на двумерные и трехмерные. Эскизы, схемы, чертежи, графики, живописные работы представляют собой примеры двумерных геометрических моделей, а макеты зданий, автомобилей, самолетов и т. д. – это трехмерные геометрические модели. • В зависимости от физической однородности с оригиналом эта группа моделей на физические и формальные. • На рис. 4 приведены два объекта: маятник и колебательный контур

 • Процессы, протекающие в объектах, описываются сходными уравнениями: • колебания маятника • колебания • Процессы, протекающие в объектах, описываются сходными уравнениями: • колебания маятника • колебания тока в цепи • Где А, ω, Тm – амплитуда, частота, и постоянная времени механических колебаний; Im, ωэ, Тэ амплитуда, частота, и постоянная времени электрических колебаний. Рис. 4

 • Физические модели характеризуются тем, что имеют ту же физическую природу, что и • Физические модели характеризуются тем, что имеют ту же физическую природу, что и объект оригинал. Например, система энергоснабжения города может быть смоделирована на специальной электрической схеме, аэродинамика летательного аппарата исследуется при продуве его модели в аэродинамической трубе и пр. • В рассмотренном примере, если моделью маятника является колебательный контур, то это формальная модель. • Если свойства одного колебательного контура изучаются на основе изучения свойств другого колебательного контура, то имеем физическую модель. • Очень важную группу знаковых и образно – знаковых моделей составляют математические модели.

3 Математические модели • 3. 1. Математическое моделирование – замещение оригинала математической моделью, обеспечивающей 3 Математические модели • 3. 1. Математическое моделирование – замещение оригинала математической моделью, обеспечивающей исследование оригинала и переход к оригиналу при помощи математических методов. Для решения задач математического моделирования используются математические модели. • Математические модели представляют собой совокупность математических объектов (уравнений, чисел, символов, множеств и т. д. ) и связей между ними, отражающих необходимые свойства объекта оригинала.

 • Математические модели могут быть: • аналоговые – это модели, описываемые уравнениями связывающими • Математические модели могут быть: • аналоговые – это модели, описываемые уравнениями связывающими непрерывные величины; • Цифровые (дискретные) - это модели, описываемые уравнениями, связывающими величины, представленные в цифровом виде; • Аналого - цифровые – это модели связывающие непрерывные и дискретные величины • Математическая модель, описывающая поведение объекта моделирования во времени, отражает его динамические свойства и называется динамической моделью. • Если рассматривать процесс функционирования системы как последовательную смену ее состояний во времени, то совокупность этих состояний можно представить в виде траектории, которую описывает конец n – мерного вектора в n – мерном пространстве, где независимыми переменными являются переменные, описывающие ее движение (переменные состояния). Совокупность всех возможных точек (состояний) объекта моделирования называется пространством состояний. Уравнения, описывающие динамику системы (математическая модель) носят название уравнений состояния

 • 3. 2. Математические модели могут быть представлены в следующих видах: • 1. • 3. 2. Математические модели могут быть представлены в следующих видах: • 1. Простейшая функциональная зависимость • у = y(x 1, x 2, …xn, u 1, u 2, …um, f 1, f 2, …fl, t)=y( X, U, F, t) • Где хi – переменные состояния; uj – внешние управляющие воздействия; f k- возмущающие воздействия; X – вектор состояния; U – вектор внешних воздействий; F – вектор возмущающих воздействий; t – время. • В более сложном случае моделируемая переменная неявно зависит от аргументов • y(x 1, x 2, …xn, u 1, u 2, …um, f 1, f 2, …fl, t)=y( X, U, F, t)=0 • Такие модели становится дискретными при задании дискретных значений аргумента

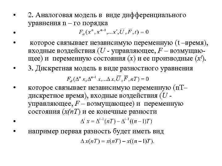
 • • 2. Аналоговая модель в виде дифференциального уравнения n – го порядка • • 2. Аналоговая модель в виде дифференциального уравнения n – го порядка которое связывает независимую переменную (t –время), входные воздействия (U управляющее, F – возмущаю щее) и переменную состояния (х) и ее производные (хi). 3. Дискретная модель в виде разностного уравнения которое связывает независимую переменную (n. T– дискретное время), входные воздействия (U управляющее, F – возмущающее) и переменную состояния (х(n. T) и ее конечные разности например первая разность будет иметь вид

 • 4. Аналоговая модель в виде системы нелинейных дифференциальных уравнений приведенных к нормальной • 4. Аналоговая модель в виде системы нелинейных дифференциальных уравнений приведенных к нормальной форме Коши. В подавляющем большинстве случаев именно этот вид математической модели и является основной при моделировании динамических систем. • 5. Дискретная модель в виде уравнений состояния для дискретных систем. • Модели 2… 5 могут содержать явные и неявные функциональные зависимости, логические функции и др • 6. Образно – знаковые модели в виде структурных динамических схем, состоящие из определенных структурных элементов с передаточными функциями W(p) – для непрерывных (аналоговых) систем и W(z) – для дискретных, в частности цифровых систем автоматического управления.

 • Как правило моделирование динамических систем сводится к решению системы дифференциальных уравнений, описывающих • Как правило моделирование динамических систем сводится к решению системы дифференциальных уравнений, описывающих динамические свойства исследуемой системы, при заданных начальных условиях и внешних воздействиях. • За последнее время появилось много различных прикладных программных продуктов, где в качестве исходной модели используют образно – знаковые модели типа «структурной динамической схемы» . Однако сама схема там используется как удобный интерфейс для формирования моделей и ввода данных. Непосредственно моделирование осуществляется по соответствующей этой схеме системе дифференциальных уравнений, представленных в нормальной форме Коши. • Как мы знаем (из дисциплины ТАУ) структурной схеме соответствует система дифференциальных уравнений.

 • 3. 3 Математические модели при решении задач моделирования систем могут быть представлены • 3. 3 Математические модели при решении задач моделирования систем могут быть представлены в следующих формах: • 1. Инвариантная. Запись соотношений модели осуществляется с помощью традиционного математического языка безотносительно к методу решения, например вид 2… 5. • 2. Алгоритмическая. Запись соотношений модели и выбранного метода решения в форме алгоритма. • 2 а Эта форма может быть представлена совокупности некоторых формул и совокупности условий, определяющих порядок и последовательность вычисления по этим формулам. • 2 б В виде блок схемы алгоритма. Эта форма в большинстве случаев оказывается предпочтительней в следствии наглядности и удобства разработки программы моделирования. • Алгоритмические модели реализуются на компьютерах. Они могут рассматриваться как структурные модели, работающие с цифровой информацией. В данном случае все преобразования информации выполняются одним и тем же структурным элементом – процессором. Последовательность решения задается программой. Алгоритмические модели часто называют цифровыми. Следует отметить, что применение компьютеров делает алгоритмические модели универ сальными решения задач моделирования. Например, с их помощью могут быть воспроизведены модели аналоговые и дискретные математические модели. •

 • 3. Аналитическая. Запись соотношений модели в виде результата аналитического решения исходных уравнений, • 3. Аналитическая. Запись соотношений модели в виде результата аналитического решения исходных уравнений, например в виде 1. Такая форма возможна лишь в простейших случаях. • 4. Схемная (графическая). Например, в виде структурной динамической схемы. • И 3 и 4 также могут быть представлены в алгоритмической форме • 3. 4. К математическим моделям предъявляются следующие требования: • 1. Адекватность. • Модель адекватна оригиналу, если она верно отражает интересующие нас свойства оригинала. В данном случае важно уяснить принципиальную разницу понятий адекватности и идентичности (полного совпадения) объекта и модели.

 • Модель считается адекватной, если она отражает изучаемые свойства объекта с заданной степенью • Модель считается адекватной, если она отражает изучаемые свойства объекта с заданной степенью точности, то есть выполняется условие: • где ε - относительная ошибка моделирования i–ой переменной состояния ; • εmax - допустимое значение ошибки; Xоб I , Xм i соответс твенно переменные состояния объекта и модели. • Иногда для оценки адекватности удобней использовать одну из норм вектора ошибок, например модуль вектора ошибок: • • • При известном в зависимости состоянии среды можно найти область, в которой будет выполняться условие адекватности, эта область носит название области адекватности. В общем случае область адекватности имеет произвольную форму. На практике ее, как правило, представляют в виде гиперпараллепипеда, грани которого задаются системой неравенств. • .

2. Универсальность. Свойство модели, которое позволяет использовать её при решении всех возможных задач для 2. Универсальность. Свойство модели, которое позволяет использовать её при решении всех возможных задач для этого класса объектов. • На рис. 5 приведена структурная схема (образно – знаковая модель) двигателя постоянного тока независимого возбуждения при двухзонном регулировании. В к. Ф Uв Uя Eд ЯЦ М Iя Рис. 5 ω

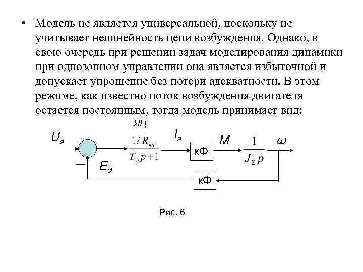
 • Модель не является универсальной, поскольку не учитывает нелинейность цепи возбуждения. Однако, в • Модель не является универсальной, поскольку не учитывает нелинейность цепи возбуждения. Однако, в свою очередь при решении задач моделирования динамики при однозонном управлении она является избыточной и допускает упрощение без потери адекватности. В этом режиме, как известно поток возбуждения двигателя остается постоянным, тогда модель принимает вид: ЯЦ Uя Iя к. Ф Eд к. Ф Рис. 6 М ω

Попытка использования универсальной модели для решения всего класса задач приводит к неоправданным затратам ресурсов Попытка использования универсальной модели для решения всего класса задач приводит к неоправданным затратам ресурсов моделирующей установки, а в ряде случаев может привести к обратному эффекту – потере адекватности. Дать универсальные методы для оценки достаточности модели невозможно. Эта задача решается индивидуально в каждом конкретном случае. 3. Экономичность. Характеризуется затратами времени на создание моделирующей программы и затратами ресурсов моделирующей установки (быстродействие, память).

 • 3. 5. Уровни моделей. В зависимости от сложности моделируемых объектов и решаемых • 3. 5. Уровни моделей. В зависимости от сложности моделируемых объектов и решаемых исследовательских задач принято рассматривать математические модели функционирования этих объектов на трех уровнях. • На микроуровне применяются математические модели, описывающие процессы в сплошных средах. Для формирования математических моделей на этом уровне используются уравнения математической физики. Примерами здесь могут служить дифференциальные уравнения в частных производных для электродинамики, теплопроводности, газовой динамики. Эти уравнения описывают поля электрического потенциала, температуры, напряженно деформированное состояние деталей механических конструкций и пр. Типичными переменными состояния на микроуровне являются электрические потенциалы, давления, температуры, плотности токов, механические напряжения и деформации, а независимыми переменными – время и пространственные координаты. • Моделирование в данном случае сводится к решению краевых задач математической физики.

 • На макроуровне производится дискретизация пространства с выделением в качестве элементов отдельных деталей, • На макроуровне производится дискретизация пространства с выделением в качестве элементов отдельных деталей, электрических и электронных компонентов и пр. При этом из числа независимых переменных исключаются пространственные координаты. Функциональные модели на макроуровне представляются в виде систем алгебраических и обыкновенных дифференциальных уравнений. Часто говорят, что на макроуровне моделируются системы с сосредоточен ными параметрами, на этой основе строится теория цепей. • Переменными состояния на макроуровне являются электрические напряжения и токи, силы, скорости, перемещения, температуры и т. д. Они характеризуют проявления внешних свойств элементов при их взаимодействии между собой и с внешней средой.

 • На метауровне производится дальнейшее абстрагирование от особенностей протекания физических процессов в исследуемых • На метауровне производится дальнейшее абстрагирование от особенностей протекания физических процессов в исследуемых объектах, и строятся модели информационных процессов. Для моделирования аналоговых устройств, в которых сигналы могут изменяться непрерывно, используются методы исследования систем автоматического управления, а для исследования дискретных (цифровых) устройств применяют математическую логику, теорию конечных автоматов, теорию массового обслуживания. Математические модели на метауровне представляются в виде систем обыкновенных дифференциальных уравнений, систем логических уравнений, имитационных моделей систем массового обслуживания и др. .

3. 6. Переменные состояния. Моделируемую техническую систему удобно представлять в виде совокупности однородных физических 3. 6. Переменные состояния. Моделируемую техническую систему удобно представлять в виде совокупности однородных физических подсистем: механических, электрических, тепловых, гидравлических и др. Как правило, для описания состояния каждой такой подсистемы достаточно использовать переменные состояния типов потенциала и потока. При этом компонентные уравнения связывают разнородные переменные, относящиеся к одному элементу, а топологические уравнения – однотипные переменные, относящиеся к разным элементам системы. В физически однородных подсистемах различают элементы емкостного, индуктивного и резистивного типов. Соответствующие этим элементам математические модели имеют следующий вид:

 • 3. 7. Математические модели разделяются на детерминированные, в которых система может быть • 3. 7. Математические модели разделяются на детерминированные, в которых система может быть представлена средними значениями параметров элементов и переменных состояния, и вероятностные (стохастические), отражающие случайный характер изменения параметров элементов и переменных состояния. Причины возникновения случайных изменений параметров технических объектов являются неконтролируемые воздействия, всегда присущие условиям производства и эксплуатации. Поэтому вероятностные модели потенциально являются более мощным средством исследования систем. На их основе могут быть построены имитационные модели, адекватно отражающие конкретные условия производства и эксплуатации, воспроизводящие различные способы управления качеством функционирования

4. Численные методы решения дифференциальных уравнений • Математическая модель системы с сосредоточенными параметрами, используемая 4. Численные методы решения дифференциальных уравнений • Математическая модель системы с сосредоточенными параметрами, используемая на макроуровне для исследования и проектирования, представляет собой систему обыкновенных дифференциальных уравнений • (4. 1) • где — вектор переменных состояния системы размерностью п; — вектор производных по времени; U(t) — вектор внешних воздействий размерностью т; t — независимая переменная — время. • Эти задачи для технических систем решаются на основе моделирования. • Часто о свойствах системы судят по виду переходных процессов. Переходным процессом системы называется переход ее из одного установившегося состояния в другое.

 • Моделирование переходного процесса позволяет оценить быстродействие, точность, динамичность, колебательность и другие важнейшие • Моделирование переходного процесса позволяет оценить быстродействие, точность, динамичность, колебательность и другие важнейшие свойства технической системы, регламентируемые техническими требованиями. Для численной оценки этих свойств вводится система показателей качества переходного процесса, которые наряду с показателями эффективности, характеризующими производительность, экономичность и др. , являются важнейшими показателями, определяющими технический уровень и потребительские качества создаваемого технического объекта. • Решение задачи анализа переходного процесса включает три этапа: интегрирование системы дифференциальных уравнений, определение показателей качества, оценка степени выполнения технических требований к проектируемой технической системе.

 • Более сложной задачей является задача моделирования системы с целью оценки точности движения • Более сложной задачей является задача моделирования системы с целью оценки точности движения по заданной траектории и точности приведения объекта в конечную точку траектории при действии случайных возмущений и помех. Такая задача предъявляет наиболее жесткие требования к ресурсам моделирующей установки. • Для технических систем характерна высокая размерность вектора и нелинейность системы уравнений (4. 1), поэтому практически единственным путём получения приближенного решения является применение численных методов. Численные методы позволяют перейти от инвариантной формы математической модели к алгоритмической, при этом исходной модели ставится в соответствие система конечно-разностных уравнений. Это соответствие может быть установлено множеством способов. Выбор того или иного способа влияет на точность получаемых результатов, устойчивость алгоритма вычислительного процесса, затраты машинного времени на решение задачи.

 • Очевидно, оптимальным будет тот метод, который обеспечивает заданную точность при минимальных затратах • Очевидно, оптимальным будет тот метод, который обеспечивает заданную точность при минимальных затратах времени, а в ряде случаев важным оказывается и объём оперативной памяти, необходимый при решении задачи. • Для перехода от дифференциального уравнения к конечно разностному необходимо: заменить область непрерывного изменения аргумента t дискретным множеством точек — сеткой; заменить путем аппроксимации на сетке дифференциальное уравнение конечно разностным уравнением. • Таким образом, при численных методах интегрирования осуществляется дискретизация независимой переменной t и алгебраизация системы уравнений. Алгебраизация обеспечивается заменой производных отношениями конечных разностей.

 • В результате дифференциальные уравнения преобразуются в алгебраические. При дискретизации значений tк в • В результате дифференциальные уравнения преобразуются в алгебраические. При дискретизации значений tк в узловых точках сетки с некоторым шагом h = tk - tk-1, где h — шаг сетки в дискретном временном пространстве (шаг интегрирования, шаг моделирования). Решение, получаемое численным методом, представляется совокупностью значений переменных состояния в дискретные моменты времени tk k = 1…N , где N — количество шагов интегрирования на заданном интервале [0…Tк] Тк – время моделирования. Значение Тк при анализе переходных процессов выбирают таким образом, чтобы обеспечивалось условие Тк > tпп , где tпп — время переходного процесса. При решении задач моделирования траектории движения объекта Тк ≥ tкон , где tкон время достижения объектом конечной точки. • На практике время моделирования выбирают приближенно, основываясь на априорной информации о моделируемом процессе. При постановке эксперимента следует предусмотреть процедуру уточнения времени моделирования в процессе проведения эксперимента.

 • Конечно разностную аппроксимацию первой производной по времени d. Х/dt можно осуществить, например, • Конечно разностную аппроксимацию первой производной по времени d. Х/dt можно осуществить, например, следующим образом: , • (4. 2) • Получили метод Эйлера. Выполненные преобразования при получении формулы Эйлера иллюстрируют переход от исходной системы дифференциальных уравнений к алгебраическим уравнениям (4. 2). Но в связи с аппроксимацией производных результаты вычислений по формуле (4. 2) будут приближенными значениями искомых переменных. Для оценки получаемой погрешности используем разложения функции Х(t) в ряд Тейлора в окрестности точки , при постоянном шаге h: Это разложение в ряд и используют для построения численных методов (дисц. «Численные методы» ). (4. 3)

 • Порядок точности конечно-разностной аппроксимации определяется порядком старшей производной, сохраняемой в ряде Тейлора. • Порядок точности конечно-разностной аппроксимации определяется порядком старшей производной, сохраняемой в ряде Тейлора. • Поэтому при необходимости повышения порядка точности формулы численного интегрирования при ее получении на основе ряда Тейлора в нем необходимо сохранить члены с более высокими порядками производных, т. е. члены более высоких порядков. • Построение формул численного интегрирования в основном определяется выбранной конечно разностной аппроксимацией производных» В зависимости от этого вводится следующая клас сифика ция численных методов интегрирования: • 1. одношаговые и многошаговые; • 2. явные и неявные; • 3. различных порядков точности (первого, второго, третьего и т. д. ).

 • Происхождение названия «многошаговый» обусловлено использованием результатов нескольких предыдущих шагов, число которых равно • Происхождение названия «многошаговый» обусловлено использованием результатов нескольких предыдущих шагов, число которых равно р. Параметр р при этом называют порядком многошагового метода. Он определяет порядок точности линейного многошагового метода интегрирования. Повышение порядка позволяет увеличить точность метода. Однако многошаговые методы не могут стартовать из исходной точки (это их существенный недостаток) и требуют наличия так называемых разгонных точек, получаемых тем или иным одношаговым методом. Каких либо явных преимуществ перед одношаговыми методами по остальным показателям они не имею, вследствие чего одношаговые получили более широкое распространение при решении задач моделирования.

 • Применяемые в неявных методах интегрирования формулы конечно разностной аппроксимации производных осуществляют преобразование • Применяемые в неявных методах интегрирования формулы конечно разностной аппроксимации производных осуществляют преобразование исходной системы обыкновенных дифференциальных уравнений в систему взаимосвязанных алгебраических уравнений. Поэтому, в отличие от явных методов, в которых переменные состояния хk+1 на (к + 1 ) м шаге интегрирования выражаются явными зависимостями от фазовых переменных на предыдущих шагах интегрирования, при использовании неявных методов приходится на каждом шаге решать систему алгебраических уравнений. Это приводит к увеличению затрат машинного времени при осуществлении вычислений на одном шаге интегрирования. Увеличивается также объем необходимой оперативной памяти ЭВМ. • Выбор порядка метода оговорим после рассмотрения вопросов погрешностей численных методов.

5. ПОГРЕШНОСТИ ЧИСЛЕННЫХ МЕТОДОВ ИНТЕГРИРОВАНИЯ • 5. 1. Анализ процесса функционирования технического объекта численными 5. ПОГРЕШНОСТИ ЧИСЛЕННЫХ МЕТОДОВ ИНТЕГРИРОВАНИЯ • 5. 1. Анализ процесса функционирования технического объекта численными методом моделирования всегда сопровождается ошибками в определении параметров и характеристик моделируемого процесса. Эти ошибки обусловлены многочисленными факторами: 1) неадек ватностью исходной математической модели; 2) прибли женностью исходных данных (начальных и граничных условий, значений параметров технического объекта и внешней среды); 3) свойствами применяемых численных методов решения уравнений и др. • Среди отмеченных причин возникновения погрешностей 1 и 2 являются неустранимыми. Ошибки при моделирова нии и проведении вычислительного эксперимента неизбежны. Однако, величиной этих ошибок можно управлять путем выбора метода и шага моделирования.

 • Точность интегрирования можно оценить, проанализировав полную ошибку на каждом шаге интегрирования. Но • Точность интегрирования можно оценить, проанализировав полную ошибку на каждом шаге интегрирования. Но это выполнимо лишь в случае, если известно точное аналитическое решение системы дифференциальных уравнений. Однако получение такого решения возможно только в простейших случаях. Математические модели технических объектов представляют собой системы нелинейных дифференциальных уравнений высоких порядков, для которых получение аналитических моделей практически невозможно. Поэтому при проектировании используют алгоритмическую форму математической модели и применяют численные методы анализа. Для выбора численного метода интегрирования необходимо иметь возможность оценки погрешности, возникающей в вычислительном эксперименте на математической модели. • Полная погрешность интегрирования εk на k-м шаге включает следующие составляющие: • погрешность аппроксимации , обусловленную заменой производных отношениями конечных разностей; • погрешность вычисления , связанную с ошибками округления чисел в ЭВМ; • погрешность накопления , значение которой относительно невелико и им можно пренебречь.

 • В процессе численного интегрирования контролировать и оценивать можно лишь погрешность аппроксимации на • В процессе численного интегрирования контролировать и оценивать можно лишь погрешность аппроксимации на текущем шаге. Она зависит от применяемого метода, величины шага интегрирования h и обусловленности системы дифференциальных уравнений, составляющих математическую модель технической системы. • Качественный характер изменения погрешности численного метода интегрирования в зависимости от шага h отображен на рис. 7. ε ε доп h min h max hk Предположим, известна допустимая погрешность моделирования , ε доп а также зависимость погрешности от шага моделирования. Тогда допустимыми будут те h, при которых погрешность меньше до пустимой, то есть в диапазоне от hmin до hmax. При дальнейшем росте и условии h ≥ hкр погрешность начинает лавинообразно возрастать. Это явление называют потерей устойчивости вычислительного процесса, а значение hкр — критической шагом. Рис. 7 Зависимость погрешности от шага.

 • При h < hmin погрешность возрастает из за ошибок округления чисел. • • При h < hmin погрешность возрастает из за ошибок округления чисел. • Максимальное значение шага интегрирования h max принимают из условия допустимой величины погрешности εд. При моделировании именно это значение шага принимается за рабочее, поскольку при нем обеспечивается минимальное время моделирования. • Для оценки ошибки аппроксимации на k-м шаге при определении значений переменной состояния хк используют: • 1) остаточный член ряда Тейлора, называемый также главным членом погрешности на шаге интегрирования: • • где — значение p+1 й производной по времени на k-м шаге интегрирования; р — порядок метода; h — шаг интегрирования; • 2) правило Рунге: • где с — некоторая константа; хk(h/2) — значение переменной состояния х, полученное в точке tk тем же методом, что и хk(h), но только за два шага интегрирования от точки, каждый из которых в два раза меньше обычного шага h. Приведенные выше оценки позволяют получить только локальную погрешность на шаге и даже при выполнении условия не гарантирует выполнения условия в конечной точке. (Особо приходиться учитывать это при решении траекторных задач. )

 • 5. 2. Выбор шага. Устойчивость численного метода интегрирования связана с характером изменения • 5. 2. Выбор шага. Устойчивость численного метода интегрирования связана с характером изменения погрешности накопления . Если с увеличением количества шагов в ходе интегрирования не возрастает, то метод интегрирования устойчивый , в противном случае неустойчивый, а получаемые результаты вычислений бесполезны. Устойчивость численного интегрирования связана не только с выбранным методом, но и с характером решаемой задачи. • Как известно [дисциплина Тау3] решение разностного уравнения асимптотически устойчиво, если все корни ri характеристического уравнения по модулю меньше единицы: • Обычно один из корней, например r 1, дает наиболее близ кую аппроксимацию точного решения дифференциального уравнения, т. е. при h → 0, поэтому называется главным корнем. Шаг интегрирования h является скаляр ным множителем, изменяющим модуль вектора. Таким образом устойчивость зависит и от шага моделирования, то есть решение может потерять устойчивость с ростом шага.

 • Очевидно наиболее близким к границе устойчивости будет корень |λmax|. • Решение задачи • Очевидно наиболее близким к границе устойчивости будет корень |λmax|. • Решение задачи оценки корней характеристического уравнения для уравнений порядка выше 6 представляет самостоятельную, достаточно сложную задачу. Поэтому при моделировании допустимо использовать приближенные оценки шага в виде: h ≤ a/ |λmax| (5. 1) . • Эта оценка особенно удобна, когда модель задана в виде структурной схемы, и эта схема приведена к одноконтурной. Тогда для разомкнутой системы 2 го и выше порядков), независимо от вида звеньев (колебательные или апериодические), |λmax|=1/Тmin, где Тmin минимальная постоянная времени. Коэффициент а в (5. 1) соnst, зависящая от вида и порядка метода, например, для метода Эйлера а=1, Эйлера Коши а=2, Рунге Кутта 4=го порядка а=2, 78. • Выше полученные оценки касаются оценки критического шага. Для оценки максимально допустимого шага можно воспользоваться приближенными оценками вида: h 1=0. 1 hкрит; h 2=0. 01 hкрит • где h 1 – шаг, позволяющий при моделировании оценить динамические свойства системы, h 2 шаг, позволяющий получить приемлемое по точности решение.

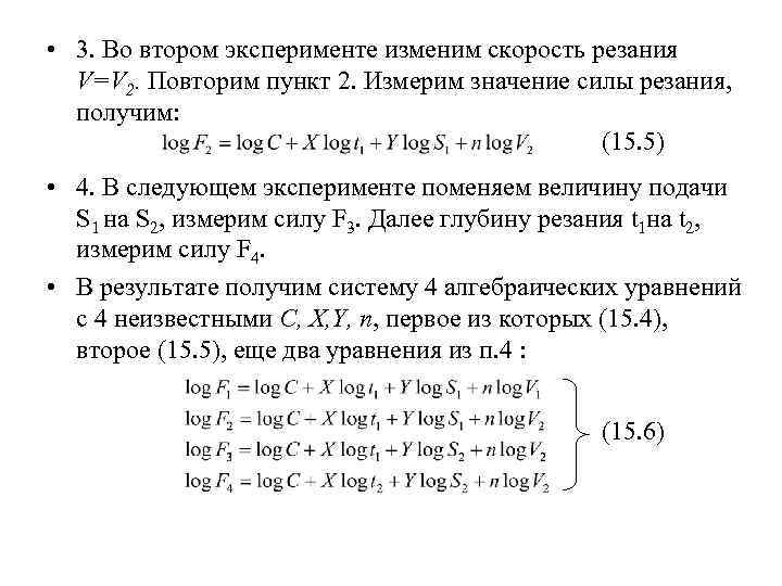
 • Пример. По экспериментальным данным выбрать метод и шаг моделирования. В результате эксперимента • Пример. По экспериментальным данным выбрать метод и шаг моделирования. В результате эксперимента получены зависимости погрешности от шага для метода Эйлера (рис. 8 а) и методом Рунге Кутта (рис. 8 б) при решении системы дифференциальных уравнений: При Т=1 с, ξ=0, 5 Предположим допустимой погрешностью будет εдоп=0, 05. Для метода Эйлера она выполняется при шаге h=0. 1, а для Рунге Кутта при шаге h=1. 4. Затраты времени на шаге 4 tэ=t. РК. То есть за счет шага для метода Рунге Кутта выигрыш в 14 раз, а за счет больших затрат на шаге в 4 раза Для метода Эйлера. Окончательно получим, что при равной точности затраты времени в 14/4=2, 3 раза меньше методом Рунге Кутта. Рис. 8 а Рис. 8 б

 • Результат получен в частном случае, естественно, его нельзя распространить на другие случаи. • Результат получен в частном случае, естественно, его нельзя распространить на другие случаи. Для другой модели и другой допустимой погрешности можем получить обратный результат. • Неявные методы. При моделировании систем, описываемых системой дифференциальных уравнений с плохо обусловленной матрицей Якоби часто приходится сталкиваться с необходимостью воспроизводить большие промежутки времени. Для решения таких задач часто используются так называемые неявные методы интегрирования. Одна из основных идей таких методов заключается в построении формул численного интегрирования с «обратной связью» . В неявных методах можно достичь увеличения шага без потери устойчивости вычислительного процесса. В простейшем случае можем получить неявный метод если воспользуемся формулой правых прямоугольников для вычисления интеграла:

 • Напрямую полученное выражение использовать нельзя, поскольку оно требует знания производной на будущем • Напрямую полученное выражение использовать нельзя, поскольку оно требует знания производной на будущем шаге решения. Однако при известном выражении производной, например, для случая когда уравнения представлены в нормальной форме Коши, можем разрешить уравнение относительно Хк+1. • Предположим, необходимо решить дифференциальное уравнение вида: • Используя метод правых прямоугольников получим: Хк+1=Xк+h(-Xк+1/T+KU/T), • решая относительно Хк+1, получим: . • То есть в простейшем частном случае мы получили формулу по которой можно рассчитать следующее значение функции Х(t).

 • В общем случае при реализации неявных методов на каждом шаге приходится решать • В общем случае при реализации неявных методов на каждом шаге приходится решать нелинейные алгебраические уравнения, что вызывает значительные осложнения и является существенным недостатком этих методов. Применение неявных методов показывает их преимущество над явными в смысле устойчивости вычислительного процесса при увеличении шага. В тоже время точность получаемых решений существенно зависит от точности решения нелинейных алгебраических уравнений. Причем, если в явных методах выбором шага можно получить, хоть и с погрешностью, качественно верное решение, то в неявных неверный выбор шага может привести к получению устойчивого, но неверного решения. Значительное увеличение шага в неявных методах может привести к резкому снижению точности.

6. Матричные методы решения дифференциальных уравнений • Для линейной стационарной системы уравнение состояния в 6. Матричные методы решения дифференциальных уравнений • Для линейной стационарной системы уравнение состояния в общем случае имеет вид: • (6. 1) • где А, В, С, D – матрицы, элементы которых не зависят от времени. • соответственно производная вектора состояния, вектор выходных координат, вектор внешних воздействий. • В реальных системах D, как правило, равно нулю. • Для модели, представленной системой нелинейных дифференциальных уравнений, решение может быть найдено в замкнутой форме, только с применением численных методов.

 • Известно , что для линейной стационарной системы (6. 1) можно записать точное • Известно , что для линейной стационарной системы (6. 1) можно записать точное решение, которое имеет вид: • (6. 2) • где переходная или фундаментальная матрица состояния (фундаментальная система весовых функций). • Первое слагаемое характеризует свободное движение системы от ненулевых начальных условий, второе вынужденное движение, обусловленное внешними воздействиями. • Матрица Ф(t t 0) по своей сути представляет собой матричную экспоненту и, как обычная экспонента, может быть разложена в степенной ряд: • (6. 3), • который сходится абсолютно и равномерно при любом значении t, в (3) Е – единичная матрица.

 • Переходная матрица обладает следующими свойствами: • 1. Согласно (6. 3) Ф(0)=Е • • Переходная матрица обладает следующими свойствами: • 1. Согласно (6. 3) Ф(0)=Е • 2. Ф(t) является неособенной матрицей для любого конечного t (то есть её определитель не равен нулю) • 3. Групповое свойство. Ф(t+τ)=eteτ=Ф(t)Ф(τ) • 4. Ф 1(t)=Ф( t). Доказательство очевидно: (Ф(t)) 1=(et) 1 =e t=Ф( t) • При цифровом моделировании на каждом шаге воздействие U(t) не меняется внутри шага. В этом случае, независимо от закона его изменения оно становится кусочно постоянным. В этом случае на основе (6. 2) можно построить весьма эффективный алгоритм решения уравнений состояния.

 • Заменим непрерывное время дискретным t = к. Т, тогда t 0=(к 1)Т, • Заменим непрерывное время дискретным t = к. Т, тогда t 0=(к 1)Т, Т – шаг решения t t 0=T. Подставим полученное в (6. 2): • (6. 4) • Найдем определенный интеграл , для этого введем новую переменную , тогда получим: • (6. 5) • Подставим (6. 5) в (6. 4), с учетом того, что е. АТ = Ф(Т), получим рекуррентный алгоритм вычисления реакции системы на внешние воздействия U(к. Т) при начальных условиях х(0) при к=0. • (6. 6) • Моделирование системы сводится к подстановке исходных данных в (6. 6), причем текущее значение начальных условий на шаге является результатом вычислений на предыдущем шаге.

 • Следует заметить, что вычисление матрицы Ф(Т) возможно с заданной степенью точности, согласно • Следует заметить, что вычисление матрицы Ф(Т) возможно с заданной степенью точности, согласно (6. 3). • Рассмотрим последовательные приближения для переходной матрицы Ф(Т): • Ф 1(Т) = Е+АТ • Ф 2(Т) = Е+АТ+(АТ)2/2 • Ф 3(Т) = Е+АТ+(АТ)2/2+(АТ)3/6 • Ф 4(Т) = Е+АТ+(АТ)2/2+(АТ)3/6+(АТ)4/24 • Использование в алгоритме (6) матрицы Ф 1(Т) соответствует по точности методу Эйлера, Ф 2(Т) методу Эйлера – Коши, Ф 4(Т) методу Рунге Кутта четвертого порядка. Таким образом. Вычисляя матрицу Ф(Т) с тем или иным числом членов ряда, можно получить результат с заданной степенью точности. Иными словами можно осуществить решение уравнений состояния с минимальной методической погрешностью. • При этом следует заметить, что вычисление матрицы осуществляется заранее до решения задачи моделирования, то есть на время решения порядок метода (число используемых членов ряда) не влияет. Такая зависимость является характерной для традиционных методов моделирования.

7. Упрощение математических моделей • При решении задач моделирования модель должна строиться для решения 7. Упрощение математических моделей • При решении задач моделирования модель должна строиться для решения определенного класса задач и даже решения конкретной задачи. Попытка использования или создания универсальной модели, как правило, приводит к такому усложнению, что она может оказаться практически непригодной. Универсальная модель является избыточной. Содержит лишние элементы, мешающие выяснению сути дела. • Иными словами, необходимо иметь модель, отражающую те аспекты, которые являются наиболее важными в решаемой задаче. • Для подавляющего большинства промышленных объектов накоплен достаточно богатый опыт, позволяющий ранжировать модели в соответствии с решаемой задачей. В основе выбора модели для решения таких задач лежат следующие требования, предъявляемые к используемой модели: • 1. Адекватность • 2. Минимально возможные требования к ресурсам вычислительной установки. • Удовлетворение этим требованиям приводит к необходимости решения задачи преобразования и упрощения имеющейся в распоряжении проектировщика полной ММ.

 • Под упрощением будем понимать процедуру преобразования исходной модели к упрощенной, эквивалентной исходной • Под упрощением будем понимать процедуру преобразования исходной модели к упрощенной, эквивалентной исходной в смысле некоторого критерия. • Например, близость переходного процесса в исходной и упрощенной системах. Оценить это можно, например, на основе интегральной квадратичной оценки: • • где J – интегральная квадратичная оценка отклонения результатов моделирования по исходной (Х(t)) и упрощенной моделям ; εmax – допустимое значение. • Могут быть использованы и другие оценки, позволяющие объективно оценить отличие полной от упрощенной модели. • Пусть исходная модель наиболее полно отображает поведение реального объекта, но обладает наивысшей сложностью и требует значительных затрат вычислитель ных ресурсов. Рассмотрим некоторые способы упрощения

 • • Линеаризация. Одной из особенностей широкого класса промышленных объектов является их нелинейность. • • Линеаризация. Одной из особенностей широкого класса промышленных объектов является их нелинейность. Условия реального функционирования системы могут стать предпосылкой для упрощения модели на основе линеаризации. Такими условиями могут быть, например, работа системы в режиме стабилизации. В этом режиме воздействие нелинейного звена меняется в ограниченных пределах Х=Х 0±∆Х, тогда в этих пределах можно заменить исходное нелинейное звеном безынерционным с коэффициентом передачи К=tg (α)

 • В результате вместо вычисления функции вида Y=Y(x), которая может быть достаточно сложной, • В результате вместо вычисления функции вида Y=Y(x), которая может быть достаточно сложной, к тому же таких функций может быть несколько. При моделировании по упрощенной модели мы будем выполнять единственную операцию умножения. Переменной Х на const K. Практическая ценность линеаризованной модели заключается еще и в том, что в ряде случаев она достаточно хорошо отражает физику работы системы, а главное, позволяет для исследования применять мощный аппарат исследования линейных систем

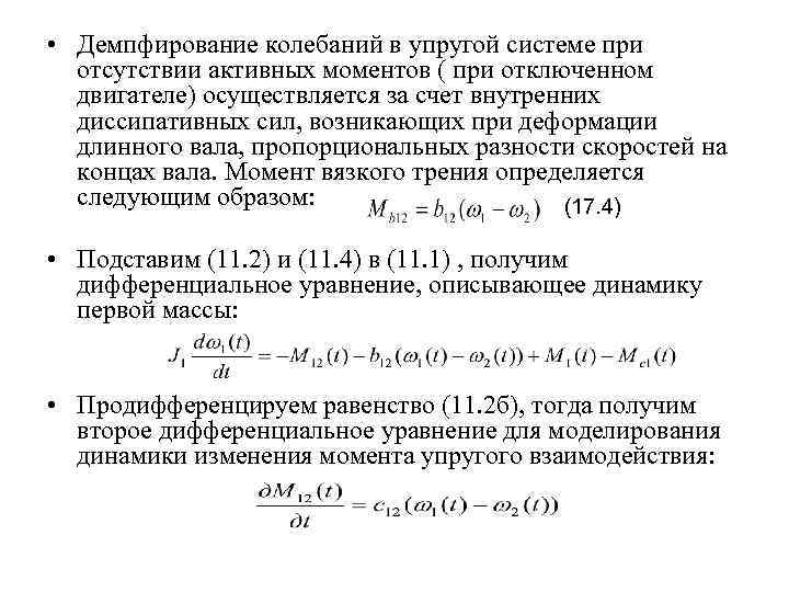
 • 2. Исключение звеньев, которые порождают сопрягающие частоты, находящихся в области малых параметров. • 2. Исключение звеньев, которые порождают сопрягающие частоты, находящихся в области малых параметров. • 2 а. Как известно такие звенья практически не оказывают существенного влияния на динамические свойства системы в целом. Предположим, имеем одноконтурную, либо приве денную к одноконтурной структуру системы. При этом структура приведена к виду когда в ней присутствуют звенья не выше второго порядка. Тогда инерционные звенья с постоянными времени Ti , для которых выполняется усло вие 1/Тi ≥ 10 ωc, можно заменить безынерционным с тем же коэффициентом передачи. Для постоянных времени находя щихся в диапазоне 3. . 5ωс ≤ 1/Ti ≤ 10 ωс тем или иным способом решить задачу индивидуально для каждого звена. Например, заменить их одной суммарной постоянной. • Если модель задана уравнениями состояния, то из модели можно исключить те уравнения, которые порождают корни характеристического уравнения рi ≥ 10 ωc (для действи тельных корней) и модули корней |pi| ≥ 10 ωc (для комплекс ных корней), обладающих теми же свойствами, что и пока занные выше. Для корней либо модулей корней в диапазоне 3. . 5ωс ≤ |pi| ≤ 10 ωс провести дополнительное исследование.

 • 2 б. Аналогичные рассуждения можно привести и для пар постоянных времени Тn, • 2 б. Аналогичные рассуждения можно привести и для пар постоянных времени Тn, Tn-1, для сопрягающие частоты которых выполняется условие: , при этом известно что Тn на порядок и более меньше постоянной Tn-1. На рис. 8 а приведена схема моделирования, позволяющая сравнить переходные процессы в апериодическом звене с постоян ной времени Та=1 и переходные процессы в схеме, пред ставляющей собой последовательное соединение того же апериодического звена и колебательного с постоянной времени Тк=0, 1 Та с коэффициентом демпфирования ξ=0, 5. Рис. 8 а

Рис. 8 б • Как видно на рис. переходные процессы мало отличаются друг от Рис. 8 б • Как видно на рис. переходные процессы мало отличаются друг от друга, причем только это отличие существует только на начальном участке. Что нам дало такое упрощение? • Исходная модель имела 3 порядок – упрощенная 1. В связи с тем, что шаг моделирования в упрощенной модели (независимо от численного метода) увеличивается на порядок, что в свою очередь позволяет сократить время моделирования также на порядок. Окончательно имеем сокращение времени моделирования в 30 раз. При этом естественно сокращается требуемый объём памяти. • Аналогичный результат получим и для подметода 8 а

 • 3. Декомпозиция: Эта операция предполагает возможность разбиения исходной модели на ряд частных • 3. Декомпозиция: Эта операция предполагает возможность разбиения исходной модели на ряд частных моделей. Применительно к задаче упрощения это может соответствовать выделению n упрощенных моделей, соответствующих целям исследования. • М={М 1, М 2, …Мn}, С(Мn)…<С(Мi)…

 • Некоторой промежуточной моделью Мк, будем считать модель, позволяющую исследовать процессы в контурах • Некоторой промежуточной моделью Мк, будем считать модель, позволяющую исследовать процессы в контурах тока и скорости, при постоянном потоке Ф. При этом считается, что случайные колебания потока мало влияют на процессы, протекающие в контуре скорости при исследо вании динамики привода в первой зоне. Иными словами при подобном упрощении требования адекватности выполняются Рис. 9 Структурная схема – полная модель контура скорости

 • Для перехода к модели – Мк+1, модели, содержащей упрощенную модель контура тока, • Для перехода к модели – Мк+1, модели, содержащей упрощенную модель контура тока, выполним следующее. Первое известное упрощение – пренебрежение обратной связью по ЭДС двигателя передаточной функцией к. Ф, что позволяет упростить решение задачи синтеза регуляторов и свернуть контур тока. 2) Далее, ввиду малости составляющей (См. дисциплину Тау ч. 2), используют упрощенную передаточную функцию контур тока. В результате приходим к модели вида: Рис. 10 Упрощенная модель контура скорости.

 • Предположим, что исходной модели соответствует уровень сложности С(М), модели на рис. 9 • Предположим, что исходной модели соответствует уровень сложности С(М), модели на рис. 9 С(М 1), а на рис. 10 С(М 2), то есть С(М)>C(M 1)>C(M 2). • При переходе от М к М 1 вне сомнения модель сохраняет адекватность, поскольку она без каких либо искажений воспроизводит модель М в частном случае к. Ф=const. Сокращение времени моделирования требуемого объема памяти более чем в два раза (модель М имела пятнадцатый порядок, а модель М 1 седьмой) • При переходе от модели М 1 к модели М 2 оценим адекватность М 2 по отношению к модели М 1 (фактически к исходной М) методом моделирования переходного процесса при одинаковых условиях. Результаты моделирования приведены на рис 11.

Рис. 11 Переходные процессы в контуре скорости при полной и упрощенной модели Как следует Рис. 11 Переходные процессы в контуре скорости при полной и упрощенной модели Как следует из рис. 11, результаты моделирования мало отличаются друг от друга, будем считать, что условие сохранения адекватности выполняется.

 • Оценим степень упрощения модели М 2 по отношению к М 1. • • Оценим степень упрощения модели М 2 по отношению к М 1. • За счет уменьшения порядка модели (было 7 – стало 4) время и требуемый объём памяти в отношении 4 к 7. Модель М 2 допускает моделирование с шагом большим, чем в М 1 в два раза поскольку минимальная постоянная увеличилась именно в два раза. В упрощенном контуре имеется две малых постоянных времени Ткт и Тос, которые имеют один порядок. Постоянная Ткт в два раза больше, чем малая постоянная полного контура тока ТΣ 2= (Ттп + Тдт). Фактически шаг моделирования можно увеличить в два раза. То есть затраты ресурсов моделью М 2 будут в 2*7/ 4=3, 5 раза меньше, чем моделью М 1.

 • 4. Разделения движений. Существует ряд объектов, модели которых содержат две разнородных группы • 4. Разделения движений. Существует ряд объектов, модели которых содержат две разнородных группы дифференциальных уравнений. Эти группы описывают так называемые быстрые и медленные переменные. Например, модель летательного аппарата содержит группу уравнений, описывающих вращательное движения аппарата относительно осей подвижной системы координат – это движения по углам крена, курса и тангажа. Вторая группа описывает движение аппарата по траектории относительно неподвижной системы координат. Первая группа уравнений описывает быстрые переменные, вторая медленные. Собственные числа матриц этих групп могут отличатся на несколько порядков, соответственно и шаг моделирования для них может отличатся на несколько порядков. Можно оказаться в ситуации, когда при совместном интегрировании дифференциальных уравнений этих групп, невозможно задать шаг моделирования, который бы обеспечивал моделирование с приемлемой точностью.

 • Вышесказанное иллюстрируется на рис. 5. εб εм εдоп h 3 h 2 • Вышесказанное иллюстрируется на рис. 5. εб εм εдоп h 3 h 2 h 1 h Рис. 12 Зависимость погрешности от шага для двух групп уравнений На рис. использованы следующие обозначения: h – шаг модели рования; εб – погрешность моделирования быстрых движений; εм погрешность моделирования быстрых движений; εдоп – до пустимая погрешность моделирования.

 • В приведенном примере ни при каких значениях шагов ен может быть обеспечена • В приведенном примере ни при каких значениях шагов ен может быть обеспечена погрешность меньше допустимой по двум группам уравнений одновременно. Будем решать задачу моделирования для группы быстрых движений с шагом h 3, а группу уравнений для медленных движений с шагом h 1. Предположим, что h 3 кратно h 1 и их отношение равно h 1/ h 3=к, тогда при моделировании быстрых движений на каждом к ом шаге будет происходить обмен информацией между группами уравнений. Таким образом будет обеспечена точность решения дифференциальных уравнений обоих групп.

8. Переход от структурной схемы к дифференциальным уравнениям • Математическое моделирование динамических систем сводится 8. Переход от структурной схемы к дифференциальным уравнениям • Математическое моделирование динамических систем сводится к решению систем дифференциальных уравнений (СДУ) при заданных начальных условиях и входных воздействиях. При цифровом моделировании для решения СДУ используются численные методы их решения. Известно при этом , (Дисциплина «Численные методы…» ) что модель должна быть представлена в виде СДУ, представленных в нормальной форме Коши ( при использовании классических методов (Эйлера, Рунге – Кутта…), в векторно матричной форме при использовании матричных методов

 • В настоящее время большая часть научной и учебно методической литературы, посвященной прикладным • В настоящее время большая часть научной и учебно методической литературы, посвященной прикладным вопросам теории автоматического управления, используют классические методы передаточных функций и структурных схем. Поэтому при подготовке задачи к моделированию приходится решать задачи перехода от этого вида моделей к дифференциальным уравнениям. В основе такого перехода лежит определение передаточной функции для стационарных линейных систем. • • Рассмотрим такой переход на конкретных примерах.

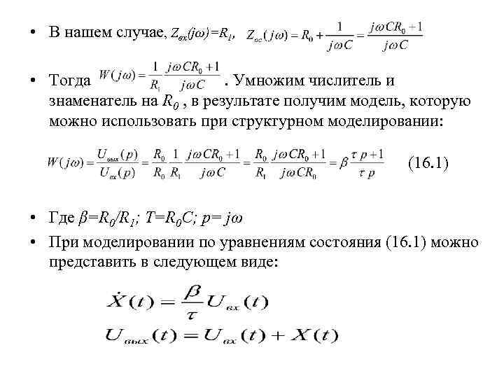
 • 1) Интегрирующее звено: • Избавимся от дроби, умножив обе части равенства на • 1) Интегрирующее звено: • Избавимся от дроби, умножив обе части равенства на произведение знаменателей, тогда получим: • (8. 1). • В дальнейшем все рассматриваемые уравнения будем приводить к виду, когда в левой части уравнения стоит произведение . Перейдем в уравнении (8. 1) от изображения к оригиналу, при этом воспользуемся следующим свойством: • Если некоторая функция X(t) имеет изображение Х(р), d. X(t) / dt будет иметь изображение p X(p). Тогда во временной области получим дифференциальное уравнение, описывающее процесс преобразования сигнала при прохождении через интегрирующее звено: • (8. 2) • Для (8. 2) можно сформулировать следующее правило: Для интегрирующего звена правая часть дифференциального уравнения равна произведению коэффициента передачи звена на переменную на входе звена.

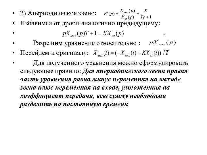
 • • • 2) Апериодическое звено: Избавимся от дроби аналогично предыдущему: . Разрешим • • • 2) Апериодическое звено: Избавимся от дроби аналогично предыдущему: . Разрешим уравнение относительно : Перейдем к оригиналу: /T Для полученного уравнения можно сформулировать следующее правило: Для апериодического звена правая часть уравнения равна минус переменная на выходе звена плюс переменная на входе, умноженная на коэффициент передачи, всю сумму необходимо разделить на постоянную времени

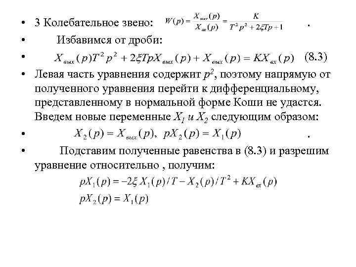
 • 3 Колебательное звено: . • Избавимся от дроби: • (8. 3) • • 3 Колебательное звено: . • Избавимся от дроби: • (8. 3) • Левая часть уравнения содержит р2, поэтому напрямую от полученного уравнения перейти к дифференциальному, представленному в нормальной форме Коши не удастся. Введем новые переменные Х 1 и Х 2 следующим образом: • . • Подставим полученные равенства в (8. 3) и разрешим уравнение относительно , получим:

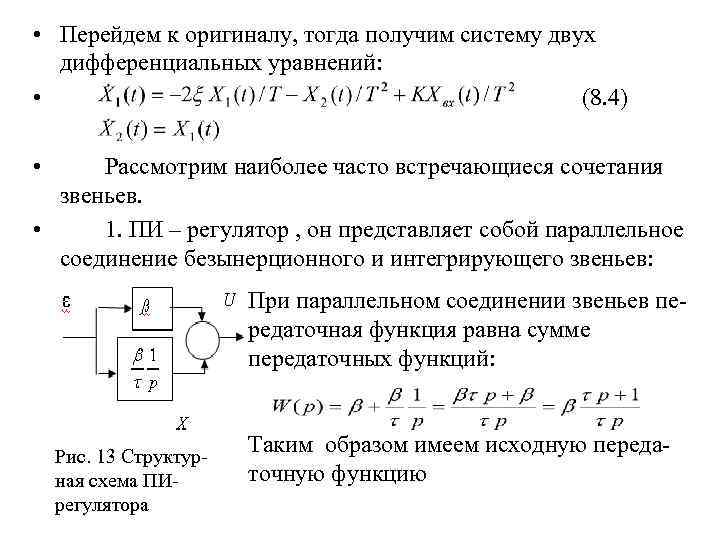
 • Перейдем к оригиналу, тогда получим систему двух дифференциальных уравнений: • (8. 4) • Перейдем к оригиналу, тогда получим систему двух дифференциальных уравнений: • (8. 4) • Рассмотрим наиболее часто встречающиеся сочетания звеньев. • 1. ПИ – регулятор , он представляет собой параллельное соединение безынерционного и интегрирующего звеньев: При параллельном соединении звеньев пе редаточная функция равна сумме передаточных функций: Рис. 13 Структур ная схема ПИ регулятора Таким образом имеем исходную переда точную функцию

 • Для полученной структурной схемы . Для интегрирующего звена имеем • а переменную • Для полученной структурной схемы . Для интегрирующего звена имеем • а переменную на выходе ПИ – регулятора согласно структурной схеме можно найти из алгебраического уравнения . То есть модель ПИ – регулятора состоит из одного дифференциального и одного алгебраического уравнения. • 2. Последовательное соединение апериодических звеньев (Рис. 14) Для первого звена согласно определению имеем : Для такого звена согласно ранее сформулированному правилу Рис. 14 получим:

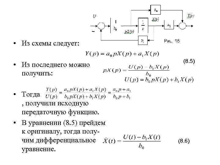
 • Для второго звена имеем откуда получим второе дифференциальное уравнение • Таким образом • Для второго звена имеем откуда получим второе дифференциальное уравнение • Таким образом получили систему дифференциальных уравнений второго порядка 3. Рассмотрим звено, которое условно назовем обобщенн звеном второго рода с передаточной функцией Покажем, что такому звену соответствует следующая структурная схема (Рис. 15)

 • Из схемы следует: • Из последнего можно получить: • Тогда , получили • Из схемы следует: • Из последнего можно получить: • Тогда , получили исходную передаточную функцию. • В уравнении (8. 5) прейдем к оригиналу, тогда полу чим дифференциальное уравнение. (8. 5) (8. 6)

 • Переменную на выходе получим, если в выражение для Y(p) вместо p. X(p) • Переменную на выходе получим, если в выражение для Y(p) вместо p. X(p) подставим • Перейдя к оригиналу получим выражение для вычисления выходной переменной • (8. 7) • Пример. Подготовить к моделированию модель реального дифференцирующего звена • Воспользуемся моделью обобщенного звена, где • , тогда согласно (6) получим дифференциальное уравнение: • Обозначив правую часть уравнения как , для выходной переменной получим , таким образом, модель подготовлена к моделированию.

 • 4. Рассмотрим звено, которое условно назовем обобщенным звеном первого рода с передаточной • 4. Рассмотрим звено, которое условно назовем обобщенным звеном первого рода с передаточной функцией . • Покажем, что такому звену соответствует следующая структурная схема.

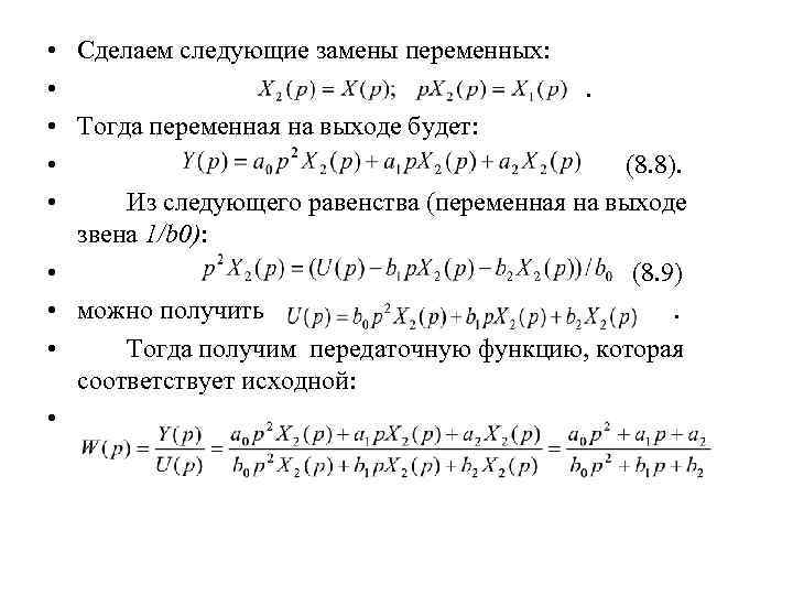
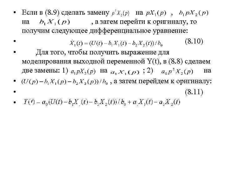
 • • • Сделаем следующие замены переменных: . Тогда переменная на выходе будет: • • • Сделаем следующие замены переменных: . Тогда переменная на выходе будет: (8. 8). Из следующего равенства (переменная на выходе звена 1/b 0): (8. 9) можно получить . Тогда получим передаточную функцию, которая соответствует исходной:

 • Если в (8. 9) сделать замену на , на , а затем • Если в (8. 9) сделать замену на , на , а затем перейти к оригиналу, то получим следующее дифференциальное уравнение: • (8. 10) • Для того, чтобы получить выражение для моделирования выходной переменной Y(t), в (8. 8) сделаем две замены: 1) на ; 2) на • , а затем перейдем к оригиналу: • (8. 11) •

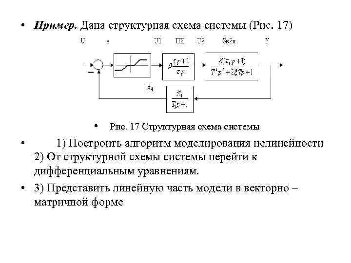
 • Пример. Дана структурная схема системы (Рис. 17) • Рис. 17 Структурная схема • Пример. Дана структурная схема системы (Рис. 17) • Рис. 17 Структурная схема системы • 1) Построить алгоритм моделирования нелинейности 2) От структурной схемы системы перейти к дифференциальным уравнениям. • 3) Представить линейную часть модели в векторно – матричной форме

 • 1). Алгоритм моделирования нелинейности должен обеспечить вычисление переменной U 1 на её • 1). Алгоритм моделирования нелинейности должен обеспечить вычисление переменной U 1 на её выходе в зависимости от величины ошибки ε. Нелинейность типа «насыщение с зоной нечувствительности» . Нелинейность симметричная. Для моделирования та кой нелинейности удобно использовать стандартную функцию Sgn(ε) (знак), имеющуюся в библиотеке функций практически любого языка высокого уровня. Такого типа нелинейности присущи многим элементам систем автоматического управления и другим элементам, используемым при технической реализации систем , обеспечивающих автоматизацию технологических процессов

 • Блок – схема алгоритма представлена на следующем • Рис. 19 Блок – • Блок – схема алгоритма представлена на следующем • Рис. 19 Блок – схема моделирования нелинейности • Функция в блоке 5 получена как уравнение прямой линии , проходящей через точки с координатами Х=А, У=В и Х=а, У=0 (при ε>0), Х= А, У= В и Х= а, У=0 (при ε<0).

 • • Для ПИ – регулятора модель представляет собой совокупность дифференциального (Д) и • • Для ПИ – регулятора модель представляет собой совокупность дифференциального (Д) и алгебраического (А) уравнения, обозначив переменную на выходе интегральной составляющей через Х 1, а на выходе ПИ – регулятора через U 2, получим: Д) (8. 12) Для построения модели второго звена, на входе которого действует переменная U 2(t) воспользуемся моделью «обобщенного звена тип I» при следующих значениях параметров: В полученном дифференциальном уравнении заменим U 2(t) согласно (8. 12), тогда получим : (8. 13)

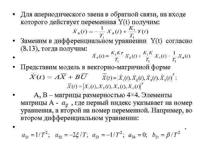
 • Для апериодического звена в обратной связи, на входе которого действует переменная Y(t) • Для апериодического звена в обратной связи, на входе которого действует переменная Y(t) получим: • Заменим в дифференциальном уравнении Y(t) согласно (8. 13), тогда получим: • • Представим модель в векторно матричной форме • A, B – матрицы размерностью 4× 4. Элементы матрицы А aij , где первый индекс указывает на номер уравнения, а второй на номер переменной. Например, во втором дифференциальном уравнении: • .

 • Аналогично получим все элементы матриц А и В. • Матрица В содержит • Аналогично получим все элементы матриц А и В. • Матрица В содержит только два элемента , остальные элементы этой матрицы нулевые. • Полученная модель применяется при использовании матричных методов решения дифференциальных уравнений.

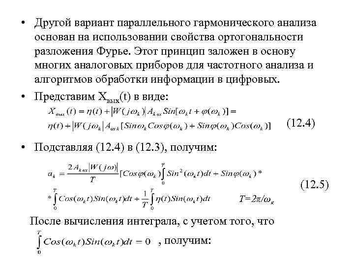
9. Понятие подобия • Подобие означает существование определенных масштаб ных соотношений для сходственных элементов 9. Понятие подобия • Подобие означает существование определенных масштаб ных соотношений для сходственных элементов сопостав ляемых объектов. Если представить некоторое многомерное пространство, по координатным осям которого будем откладывать значения сходственных элементов, то в общем случае эти масштабы могут быть различными (в этом случае имеет место так называемое аффинное подобие). • Понятие подобия физических процессов (объектов. ) является развитием понятия аффинного подобия. Любой конкретный физический процесс φ0 характеризуется определенной функциональной зависимостью от совокупности переменных: может быть отражен графически в соответствующем n – мерном пространстве , в котором участвующие в процессе φ0 переменные Pi соотнесены с соответствующими координатными осями xi.

 • Аналогично в том же координатном пространстве может быть отражен процесс , характеризуемый • Аналогично в том же координатном пространстве может быть отражен процесс , характеризуемый сходственными с φ0 переменными. Если при этом все сходственные переменные пропорциональны, то есть • если то процессы подобны. • В общем случае подобием понимается такое взаимнооднозначное соответствие между сопоставляемыми объектами (процессами), при котором функции или правила перехода от переменных характеризующих в том или ином смысле один из объектов, к переменным, в том же смысле характеризующими другой объект, известны, а математические описания допускают их преобразование к тождественному виду. • Дифференциация видов осуществляется главным образом по двум основным признакам: по степени соответствия переменных оригинала и модели: абсолютное подобие и неабсолютное или практическое подобие, которое может быть полным, неполным и приближенным; по адекватности физической природы подобных явлений ( ма тематическое и физическое подобие).

 • Абсолютное подобие. Характеризуется тем, что в сходственные моменты времени в сходственных точках • Абсолютное подобие. Характеризуется тем, что в сходственные моменты времени в сходственных точках пространства переменные Pi процессов и элементов в одной системе находятся в определенном соотношении сo сходственными переменными Ri в другой системе, т. е. • i=1, 2, …, n, причем возможно: • Таким образом оригинал и модель будут абсолютно подобны, если существует полное соответствие геометрических размеров сопоставляемых систем и изменяющихся во времени и пространстве величин, т. е. процессов протекающих в этих системах. При абсолютом подобии оригинал и модель должны быть структурно и физически идентичны, а различны лишь значения перемен ных, характеризующих как собственные элементы так и связь между ними. Сопоставляемые процессы описываются одинаковыми функциональными зависимостями, пропор ционально различающимися значениями элементов. Процесс на модели воспроизводится без каких либо искаже ний по отношению к процессу в оригинале и отличается от него только масштабом

 • Реально исследователь, как правило, не имеет возможнос ти оперировать со сходными во • Реально исследователь, как правило, не имеет возможнос ти оперировать со сходными во всех деталях явлениями при решении конкретных задач. Поэтому применении теории подобия для решения технических задач возникает необходимость введения понятия практического подобия. Различают полное, неполное и приближенное практичес кое подобие. • Полное подобие. Это подобие протекания во времени и в пространстве только тех процессов, которые сущест венны для данного исследования и с достаточной полно той характеризуют изучаемое явление применительно к конкретной постановке задачи. • Например, можно считать, что электромеханические явления в синхронных машинах полностью подобны, если все процессы изменений во времени токов, напряжений, вращающих моментов и изменений во времени и в прост ранстве магнитных и электрических полей отличаются только масштабами. При этом тепловые процессы могут быть неподобными, так как не влияют на подобие исследуемых электромеханических явлений. •

 • Неполное подобие. Это подобие протекания процессов только во времени или только в • Неполное подобие. Это подобие протекания процессов только во времени или только в пространстве. • Приближенное подобие. Характеризуется существованием упрощающих допущений, приводящих к различию процессов, принимаемых в качестве подобных. Эти искажения полагаются допустимыми на основании предварительных оценок, полученных при дополнительных исследованиях. Приближенное подобие может быть полным и неполным. • Сточки зрения адекватности физической природы подобных явлений различают два основных вида подобия – физическое и математическое. • Физическое подобие. Достигается при одинаковой физической природе подобных явлений. Оно может быть полным, неполным и приближенным.

 • При математическом моделировании нас в первую очередь интересует математическое подобие. Здесь рассматривается • При математическом моделировании нас в первую очередь интересует математическое подобие. Здесь рассматривается сходство объектов по их математическому описанию, т. е. математическая аналогия, которая при определенных условиях превращается в математическое подобие. • Математическое подобие. Это полная математическая аналогия при наличии пропорциональности между сходственными переменными. Пропорциональность должна сохранятся при всех значениях переменных, удовлетворяющих сходственным уравнениям. • Два объекта подобны, если: • 1) Имеют сходственные математические описания t – независимая переменная.

 • 2) Сходственные переменные, содержащиеся в математических описаниях, связаны постоянными коэффициентами пропорциональности, которые • 2) Сходственные переменные, содержащиеся в математических описаниях, связаны постоянными коэффициентами пропорциональности, которые называют масштабами или коэффициентами подобия: • • При этом условии сходственные уравнения, описывающие математические аналогии, а также содержащиеся в них сходственные переменные называются подобными. Подобные функции могут быть изображены в пространстве подобных переменных одной и той же поверхностью

 • Пример: Имеем маятник и колебательный контур (см. рис. 3). Для этих объектов • Пример: Имеем маятник и колебательный контур (см. рис. 3). Для этих объектов физическое подобие отсутствует, однако они имеют явную математическую аналогию, поскольку движение их описывается сходственными математическими моделями: • • U - напряжение на обкладках конденсатора • Амплитуда колебаний маятника Xm(t) • Процесс будем считать установившимся при условии: • Предположим модели объектов имеют следующие параметры:

 • Введем масштабы для сходственных параметров: • На рис. 4 приведен график изменения • Введем масштабы для сходственных параметров: • На рис. 4 приведен график изменения амплитуды колебаний маятника, согласно принятых ранее условий процесс заканчивается при t=2. 5 c. . • Если маятник модель, то к оригиналу можно перейти простым изменением масштаба по осям координат, умножив на mx по оси «переменная» и на mt по оси «время» . В результате получим процесс протекающий в колебательном контуре рис. 5. Процесс заканчивается • при t 2 =2. 5*10 6 c. , то есть

Рис. 20 Колебания маятника Рис. 21 Колебания напряжения на обкладках конденсатора Рис. 20 Колебания маятника Рис. 21 Колебания напряжения на обкладках конденсатора

10. Методы построения математических моделей • При построении моделей для решения задач моделирования используют 10. Методы построения математических моделей • При построении моделей для решения задач моделирования используют аналитические, экспериментальные и комбинированные методы. • Выбор того или иного метода зависит от характера и объема априорной информации об объекте исследования. Аналитический (теоретический) метод применяется для построения моделей объектов хорошо изученной природы. В этом случае имеется вся необходимая информация о свойствах объекта, но она представлена в другой форме. В результате идеализации физических объектов появляются структурные модели. Типичными представителями физических систем, допускающих такое представление, являются электрические, механические и электромехани ческие объекты.

 • При разработке модели теоретическими методами приходится вводить упрощающие допущения, причем сложнее объект • При разработке модели теоретическими методами приходится вводить упрощающие допущения, причем сложнее объект тем большее число упрощений приходится вводить. В результате этих упрощений модель все больше начинает носить качественный характер, не дающий при моделировании точных количественных оценок процессов, протекающих в реальном объекте. Очевидно, ценность такой модели невелика. • Однако, при проектировании может возникнуть ситуация, когда некоторые элементы реально не существуют, в этом случае теоретические методы построения моделей оказывается единственно возможными. Модели их уточняются по мере создания их опытных образцов, по результатам испытания которых, вносятся изменения не только в модели, а корректируются структура и параметры самого объекта.

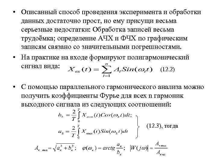
 • Если свойства объекта изучены в недостаточной степени, либо проис ходящие явления слишком • Если свойства объекта изучены в недостаточной степени, либо проис ходящие явления слишком сложны для аналитического описания, для построения математических моделей реально существующих объек тов применяется экспериментальные методы. Эти методы базируются на обработке информации, содержащейся во входных и выходных сигналах исследуемого объекта. В результате обработки данных, полученных в результате проведенного эксперимента, получают модели в требуемой форме. Совокупность этих операций объединяется термином идентификация объекта. • Идентификация систем — математический аппарат для построения математических моделей динамической системы по эксперименталь ным данным. Математическая модель в данном контексте означает математическое описание динамики поведения какой либо системы или процесса в частотной или временной области. В настоящее время эта область теории управления хорошо изучена и находит широкое применение на практике. • При решении задачи идентификации используют методы, которые базируются на обработке информации, содержащейся во входных и выходных сигналах и разделяются на активные и пассивные. • При использовании активных методов на входе системы формируются специальные пробные сигналы. Типовыми пробными сигналами являются: ступенчатые; импульсные; гармонические; псевдослучайные (как правило, сигнал типа «белый шум» ). В основном эти методы применяют для линейных стационарных систем, где соотношение вход/выход сохраняется для любого типа сигналов.

 • Пассивные методы для идентификации используют естественные колебания сигналов на входе и выходе. • Пассивные методы для идентификации используют естественные колебания сигналов на входе и выходе. Такие сигналы, как правило, содержат случайную составляющую, что в свою очередь для их обработки требует применения методов математической статистики и методов обработки случайных процессов. При пассивном эксперименте отсутствуют дополнительные входные сигналы, однако, платой за это является либо значительное усложнение аппаратуры для обработки, либо более сложного программного обеспечения. При цифровой обработке сигналов в реальном времени к быстродействию цифрового устройства обработки информации могут предъявляться весьма высокие требования. Причем использование статистических методов требует больших интервалов наблюдения. Всё перечисленное делает подобные эксперименты достаточно дорогостоящими.

 • Комбинированные методы. Представляют собой разумное сочетание теоретических и экспериментальных методов. • Использовании • Комбинированные методы. Представляют собой разумное сочетание теоретических и экспериментальных методов. • Использовании этих методов в зависимости от объема априорной информации можно разделить на несколько групп: • 1) Известна структура модели, приближенно известны параметры. Цель эксперимента – уточнение параметров. • 2) Структура известна, параметры неизвестны. Цель эксперимента – определение параметров. • 3) Имеется информация о линейности системы, о характере переходных процессов. Цель эксперимента – с привлече нием априорной информации установить структуру и параметры модели. • 4) Отсутствие априорной информации. В этом случае используют такое понятие кибернетических систем «черный ящик» . Для оценки статических характеристик таких систем наиболее эффективными являются методы планирования эксперимента.

 • Применение активных методов не ограничено только линейными и линеаризованными системами. Они с • Применение активных методов не ограничено только линейными и линеаризованными системами. Они с успехом могут применятся и для объектов в которых нелинейные свойства проявляются только в определенном диапазоне амплитуд внешних воздействий. Вид этой нелинейности заранее определен и произведена оценка влияния её на свойства изучаемого объекта. Например, нелинейность типа «насыщение» можно учесть при исследовании простым ограничением амплитуды входного сигнала. Основным недостатком активных методов является то, что при проведении активного эксперимента приходится выводить объект из режима ведения технологического процесса. • В результате идентификации получаются модели типа вход выход (звенья направленного действия), либо в виде систем дифференциальных уравнений, описывающих динамику исследуемого объекта. А также совокупность нелинейных функций, описывающих нелинейную зависимость одной группы переменных от других.

11. Идентификация с помощью переходных характеристик • Простейшим, среди типовых входных сигналов, используемых при 11. Идентификация с помощью переходных характеристик • Простейшим, среди типовых входных сигналов, используемых при идентификации, является единичная ступенчатая функция 1(t). Предполагается, что при используемом диапазоне амплитуд входных воздействий, система линейна. Достоинства метода: простота формирования входного сигнала; простота измерения; малое время измерения; простота обработки информации. К недостаткам следует отнести: низкую точность; низкая помехозащищенность, достаточно просто решается задача идентификации только для объектов невысокого порядка ( не выше третьего). В основе метода лежит сравнение реакции объекта с реакцией на такое же воздействие типовых динамических звеньев или их типовых соединений.

 • Рассмотрим три частных примера идентификации для объектов передаточные функции и переходные характеристики • Рассмотрим три частных примера идентификации для объектов передаточные функции и переходные характеристики представлены в таблице Передаточная функция Переходная функция Параметры, подлежащие определению К, Т, ξ Методом моделирования получим переходные процессы в этих звеньях при следующих значениях параметров: для апериодического К=8, Т=0, 5 с; для последовательного соединения апериодического и интегрирующего К=2, Т=0, 5 с; для колебательного К=4, Т=0, 5 с, ξ=0, 4.

 • Для апериодического звена можно определить параметры двумя способами. В первом случае определим • Для апериодического звена можно определить параметры двумя способами. В первом случае определим Вре мя переходного процесса (tпп), считая, что переходный процесс заканчивается в точке послед него входа в 5% зону (0. 05 Хуст, Хуст обозначена на рис. 22 красным tпп цветом). Известно, что время переходного процесса равно 3 Т, тогда: Т= tпп/3. В нашем случае Т=1, 5 с/3=0, 5 с. Хуст= К*U, при единичном Рис. 22 Переходный процесс воздействии Хуст= К, то есть в апериодическом звене К=8

 • Во втором случае 0, 632 Хуст Т Рис. 23 Апериодичес кое звено • Во втором случае 0, 632 Хуст Т Рис. 23 Апериодичес кое звено Из начала координат проведем касательную до пересечения с линией на уровне Хуст. Из этой точки опустим перпенди куляр, который на оси времени отсечет отрезок, равный пос тоянной времени. Эта точка соответствует времени дости жения процессом уровня 0, 632 Хуст, в нашем случае Т=0, 5 с.

 • Для определения параметров колебательного звена можно воспользоваться следующим: Найдем две точки t • Для определения параметров колебательного звена можно воспользоваться следующим: Найдем две точки t 1 и t 2. Это те точки, в которых процесс пере секает установившееся значение. Тогда для вычисления парамет ров можно использовать следую щие соотношения: t 2 В нашем примере t 1=1. 085, t 2=2. 808, что с использованием приведенных формул позволяет получить следующие значения Рис. 24 Переходный про параметров ξ=0, 394 (относитель ная ошибка 1, 5%), Т=0, 504 с (отно цесс в колебательном сительная ошибка 0, 8%). звене t 1

 • Последовательное соединение апериодического и интегрирующего звена. Постоянная времени определяется в идеальном случае • Последовательное соединение апериодического и интегрирующего звена. Постоянная времени определяется в идеальном случае (при условии, что переходный процесс закончи Т лся) как разность времени точек пересечения процессов на выходе объекта и выходе интегрирующего φ звена (линия, проведенная из нача ла координат параллельно устано вившемуся значению). Коэффици Рис. 25 Переходный процесс ент передачи К=tg (φ) Рассмотренные модели достаточно часто встречаются при ре шении практических задач. Например, апериодическое звено – модель движения инерционной массы, колебательное модель двигателя с большой постоянной Тэм, и последняя – модель двигателя с большим Тэм и выходом по углу поворота вала.

12. Частотные методы идентификации • Для идентификации используются гармонический входной сигнал. Различают прямые детерминированные, 12. Частотные методы идентификации • Для идентификации используются гармонический входной сигнал. Различают прямые детерминированные, основанные на непосредственном измерении амплитуды и фазы выходного сигнала, и статистические частотные. • Положительными свойствами прямых методов являются: достаточно высокая точность, простота обработки, возможность проведения измерений в замкнутой системе. • К недостаткам следует отнести: сложность оборудования для измерений на низких частотах; большое время измере ния и, как следствие, возможность изменения параметров за время измерения; необходимость преобразования сигналов. • Положительными свойствами статистических методов явля • ются: повышенная точность при высоком уровне помех. Недостатки: усложнение оборудования; увеличение времени измерения.

 • В простейшем случае эксперимент может быть поставлен следующим образом. На вод исследуемого • В простейшем случае эксперимент может быть поставлен следующим образом. На вод исследуемого объекта зададим сигнал вида: Хвх(t)=Авх. Sin(ωit). По окончании переходных процессов на выходе объекта установятся гармонические колебания той же частоты (в случае линейного объекта) вида: Хвых(t)=Aвых(ωi)Sin(ωit+φ(ωi)). В этом случае численное значение амплитудно – частотной характеристики на частоте ωi будет: • |W(jωi)|= Aвых(ωi)/Авх, (12. 1) • а φ(ωi) – значение фазовой частотной характеристики на этой частоте. Сигналы на входе и выходе объекта, а также с некоторых элементов системы (например с силового преобразователя, якорной цепи двигателя) могут быть записаны на многоканальное регистрирующее устройство. По полученным записям можно определить отношение амплитуд (12. 1), то есть значение АЧХ и, сравнивая относительное положение максимумов Хвх(t) и Хвых(t), получим φ(ωi).

 • Описанный способ проведения эксперимента и обработки данных достаточно прост, но ему присущи • Описанный способ проведения эксперимента и обработки данных достаточно прост, но ему присущи весьма серьезные недостатки: Обработка записей весьма трудоёмка; определение АЧХ и ФЧХ по графическим записям связано со значительными погрешностями. • На практике на входе формируют полигармонический сигнал вида: (12. 2) • С помощью параллельного гармонического анализа можно получить коэффициенты Фурье для всех n гармоник выходного сигнала из следующих соотношений: (12. 3), тогда

 • Другой вариант параллельного гармонического анализа основан на использовании свойства ортогональности разложения Фурье. • Другой вариант параллельного гармонического анализа основан на использовании свойства ортогональности разложения Фурье. Этот принцип заложен в основу многих аналоговых приборов для частотного анализа и алгоритмов обработки информации в цифровых. • Представим Хвых(t) в виде: (12. 4) • Подставляя (12. 4) в (12. 3), получим: (12. 5) Т=2π/ωк После вычисления интеграла, с учетом того, что , получим:

(12. 5) Разделив полученное на Ак вх получим приближенное значение вещественной частотной характеристики Р(ωк) (12. 5) Разделив полученное на Ак вх получим приближенное значение вещественной частотной характеристики Р(ωк) (12. 6) В (12. 6) составляющая представляет собой погрешность вычисления вещественной частотной характерис тики вследствие действия помехи η(t). Аналогично можно получить мнимую частотную характерис тику: Искомые АЧХ и ФЧХ можно получить известным способом: Если в объекте идентификации имеется возможность контроля промежуточных переменных, то целесообразно организовать их обработку, что значительно упростит построение модели

 • Таким образом в результате эксперимента получены АЧХ и ФЧХ. Дальнейшая обработка этой • Таким образом в результате эксперимента получены АЧХ и ФЧХ. Дальнейшая обработка этой информации позволит получить математическую модель объекта исследования в той или иной форме. Например, при отсутствии неминималь нофазовых звеньев, для идентификации параметров передаточной функции достаточно иметь только АЧХ. • Предположим, что в результате эксперимента получена АЧХ W (jω). Построим график функции L(ω)=20 log|W(jω)|, где в качестве аргумента будет logω. • Известно, что асимптоты имеют наклоны кратные 20 дец/дек, при этом асимптоты пересекаются в точках logωi=log 1/Ti, где ωi – сопрягающие частоты, Тi постоянные времени, соответствующие этим частотам. Известно также, что наклон начального участка ЛАХ зависит от порядка астатизма (ν), и равен 20 ν. Коэффициент передачи можно найти по точке пересечения начального участка ЛАХ и оси 0 дец. Эта точка численно равна 20 log. K, где К коэффициент передачи.

 20 дец/дек 40 дец/дек L(0)=20 log. K 20 дец/дек ΔA= 20 log 2ξ 20 дец/дек 40 дец/дек L(0)=20 log. K 20 дец/дек ΔA= 20 log 2ξ 60 дец/дек logω1 logω2 logω3 Рис. 26 Идентификация параметров по ЛАХ

 • Поскольку начальный участок ЛАХ имеет наклон • 20 дец/дек, то, очевидно, передаточная • Поскольку начальный участок ЛАХ имеет наклон • 20 дец/дек, то, очевидно, передаточная функция будет содержать интегрирующее звено, она будет содержать три звена с постоянными времени Т 1, Т 2, Т 3. Звено с постоянной времени Т 1 находтся в знаменателе, причем это звено первого порядка (наклон меняется на 20 дец/дек). Звено с постоянной времени Т 2 находится в числителе, причем это звено первого порядка (наклон меняется на 20 дец/дек). Звено с постоянной времени Т 3 находится в знаменателе, причем это звено второго порядка (наклон меняется на 40 дец/дек). На ЛАХ имеется резонансный всплеск, что говорит о том, что это колебательное звено с ξ<0. 5. • В приведенном примере: logω1= 0, 7; logω2=0, 3; logω3=2. • Тогда: Т 1=10 logω1=100. 7=0. 501 c. ; T 2=10 logω2=10 0. 3=0. 5 c. ; T 3=0. 01 c. ; K=100, поскольку К=10 L(0)/20; • ξ=0. 5*10 ΔA/20=0, 5*10 0, 222=0, 3. Таким образом все параметры определены

13. Идентификация параметров в системе с «адаптивной моделью» • Существует ряд методов, где необходимость 13. Идентификация параметров в системе с «адаптивной моделью» • Существует ряд методов, где необходимость в математичес ком описании отпадает. К таким методам относится метод с применением так называемой адаптивной (настраиваемой) моделью. Сущность метода заключается в сравнении выходного сигнала объекта идентификации с выходным сигналом его модели. Хоб(t) Объект идентификации Хвх(t) Алгоритм вычисления параметров αi Модель объекта идентификации Вычисление вектора ошибок ε(t) Хм(t) Цифровая обработка информации Критерий качества Рис. 27 Функциональная схема идентификации.

 • Этот метод применяется тогда, когда известна структура модели объекта и целью решения • Этот метод применяется тогда, когда известна структура модели объекта и целью решения задачи идентификации является поиск либо уточнение её параметров. • Входной сигнал произвольной формы поступает на вход объекта и его модели. Модель объекта имеет n регулируе мых параметров αj j=1, 2…k. Очевидно, при абсолютно точной модели вектор ошибок (13. 1) , что говорит о полном совпадении свойств объекта и его модели. Однако вероятность такого совпадения ничтожно мала, к тому же критерий вида (13. 1) характеризует мгновенное совпадение состояния модели и объекта. Критерием близости объекта и его модели может быть интегральная квадратичная оценка вида: (13. 2) Где n – количество переменных состояния, оказывающих существенное влияние на свойство объекта; βi весовые коэффициенты, учитывающие вклад i ой переменной в критерий.

 • Исходные значения параметров могут быть установлены приближенно на основе априорной информации. На • Исходные значения параметров могут быть установлены приближенно на основе априорной информации. На интервале времени [t 0, t] вычисляется значение критерия, затем т на основе того или иного метода поиска экстремума осуществляется поиск минимума заданного критерия (функции к независимых переменных). В точке, где J достигает минимума, осуществляется оценка вида: • εi ≤ εi max i=1, 2…n (13. 3) , • если хотя бы по одной переменной неравенство не выполняется, то осуществляется коррекция структуры модели. Процедура повторяется до тех пор пока не выполнятся все неравенства (13. 3).

14. Априорный метод моментов • Предположим известна структура объекта идентификации, то есть известна передаточная 14. Априорный метод моментов • Предположим известна структура объекта идентификации, то есть известна передаточная функция, которую представим в виде: (14. 1) • Необходимо найти неизвестные параметры модели Аi и Вi • В известном выражении для перехода от оригинала к изобра жению (преобразование Лапласа ) сделаем замену р=с1=const. В результате получим так называемые моменты входного μu и выходного μх сигналов. (14. 2) Тогда согласно(14. 1) и (14. 2) получим W(p)|p=c 1= μх / μu (14. 3)

 • C учетом (14. 1) и (14. 3) получим алгебраическое уравнение m+n+2 неизвестными • C учетом (14. 1) и (14. 3) получим алгебраическое уравнение m+n+2 неизвестными • Повторим процедуру m+n+2 раза с различными значения ми сi. В результате получим систему m+n+2 уравнений с m+n+2 неизвестными, решая которую получим неизвестные параметры. • Для проведения эксперимента можно использовать следующую схему: μu ИЭС U(t) Объект ∫ Exp( cit) ∫ X(t) Рис. 28 Т 1 Т 2 μx УОИ

 • На рисунке приняты следующие обозначения: • ИЭС – источник экспоненциального сигнала; • • На рисунке приняты следующие обозначения: • ИЭС – источник экспоненциального сигнала; • УОИ – устройство обработки и хранения информации • Т – время вычисления интеграла, по Х и U промежутки времени могут быть различными. • Оценка времени по оценкам точности вычисления интеграла. Например для методов прямоугольников оценку точности вычисления можно получить следующим образом: (14. 4) • Где h –шаг численного интегрирования: J(nh) текущее значение интеграла J[(n 1)h] – предыдущее значение; Т=nh. Вычисление продолжается до тех пор пока не выполнится условие (14. 4)

15. Идентификация статических характеристик • В ряде случаев при решении задач моделирования в модели 15. Идентификация статических характеристик • В ряде случаев при решении задач моделирования в модели объекта удается выделить нелинейную модель того или иного элемента в отдельную модель, тем или иным способом связанную с остальными элементами модели всего объекта. • Наиболее часто для решения таких задач используются методы планирования эксперимента благодаря простоте получения модели и простоте и обоснованности методов оценки адекватности, при этом модель можно получить в условиях действия возмущений и помех. Недостатком таких моделей является то, что их приходится разбивать на отдельные участки, на которых структура модели сохраняется, а параметры оказываются различными.

 • Однако в частных случаях можно использовать другие методы, позволяющие получить адекватную модель • Однако в частных случаях можно использовать другие методы, позволяющие получить адекватную модель во всём диапазоне изменения переменных состояния. • Примером могут служить модели технологических процессов резания металлов. Такие модели применяются при выборе оптимальных режимов резания, а также при моделировании и проектировании систем стабилизации режимов в рамках так называемы «адаптивных систем управления» режимами металлообработки. • Этот класс моделей представляет собой эмпирические зависимости в изучаемом диапазоне изменения параметров режима резания (скорости, подачи, глубины резания).

 • Структура такой модели известна, и в общем виде представляет собой степенную функцию • Структура такой модели известна, и в общем виде представляет собой степенную функцию вида: (15. 1) • где f – рассматриваемая переменная, характеризующая режим резания (сила, ЭДС, мощность резани); t – глубина резания; S – подача; V – скорость резания; D – диаметр инструмента (сверление, фрезерование); B – ширина фрезы; С, X, Y, n, U, q, K постоянные коэффициенты, зависящие от свойств режущего инструмента и обрабатываемого материала. Для сверления В=0, Х=0, для точения В=0, q=0, не нарушая общности К в дальнейшем примем равным единице.

 • Для решения задачи идентификации представим исходную модель в виде: (15. 2) • • Для решения задачи идентификации представим исходную модель в виде: (15. 2) • Рассмотрим процесс идентификации параметров на примере силы резания при операции точения (15. 3) • Для конкретной пары «инструмент – деталь» на реальном оборудовании проведем следующий эксперимент: • 1. Установим номинальные значения параметров режима резания, которые обозначим следующим образом: • • 2. Значение выбранной функции F (силы резания) измерим при обработке заданного металла, заданным видом инструмента. В результате измерения получим значение F 1. • Подставив в (15. 3) получим: • (15. 4)

 • 3. Во втором эксперименте изменим скорость резания V=V 2. Повторим пункт 2. • 3. Во втором эксперименте изменим скорость резания V=V 2. Повторим пункт 2. Измерим значение силы резания, получим: (15. 5) • 4. В следующем эксперименте поменяем величину подачи S 1 на S 2, измерим силу F 3. Далее глубину резания t 1 на t 2, измерим силу F 4. • В результате получим систему 4 алгебраических уравнений с 4 неизвестными С, Х, Y, n, первое из которых (15. 4), второе (15. 5), еще два уравнения из п. 4 : (15. 6)

 • Решение системы достаточно простое. Вычтем из третьего уравнения четвертое, тогда получим: • • Решение системы достаточно простое. Вычтем из третьего уравнения четвертое, тогда получим: • Вычитая из третьего второе уравнение получим • Вычитая из первого второе уравнение получим • Подставим полученные значения Х, Y, n в первое уравнение • и, разрешив его относительно С, получим: • Из этого равенства получим С. Таким образом определили • все требуемые параметры.

16. Получение математических моделей регуляторов и корректирующих устройств. • При проектировании систем автоматического управления 16. Получение математических моделей регуляторов и корректирующих устройств. • При проектировании систем автоматического управления приходится решать как прямую (по передаточной функции построить принципиальную схему устройства), так и обратную. • Рассмотрим решение задачи на конкретных примерах. • Наибольшее распространение в промышленных системах нашли ПИ регуляторы. Наиболее часто применяется схемы на основе операционных усилителей. Пример такой схемы приведен на рис. 29. R 0 C R 1 Uвх о о Рис. 29 Схема ПИ регулятора Uвых Как известно частотная характеристика схемы на основе операционного усилите ля может быть найдена как отношение комплексного сопротивления в обратной связи к входному комплексному сопро ивлению W(jω)=Zoc(jω)/Zвх(jω)

 • В нашем случае, Zвх(jω)=R 1, • Тогда . Умножим числитель и знаменатель • В нашем случае, Zвх(jω)=R 1, • Тогда . Умножим числитель и знаменатель на R 0 , в результате получим модель, которую можно использовать при структурном моделировании: (16. 1) • Где β=R 0/R 1; Τ=R 0 C; p= jω • При моделировании по уравнениям состояния (16. 1) можно представить в следующем виде:

 • При выполнении курсового проекта по дисциплине ТАУ ч. 2 передаточная функция регулятора • При выполнении курсового проекта по дисциплине ТАУ ч. 2 передаточная функция регулятора имела вид: • Один из возможных способов технической реализации может быть следующий: С 1 R 0 C 0 Uвх о о о R 1 о Uвых Рис. 30 Где К=R 0/R 1; Τ=R 1 C 1; T=R 0 C 0; p=jω

 • Если представить модель в виде уравнений состояния то получим: Гибкая обратная связь • Если представить модель в виде уравнений состояния то получим: Гибкая обратная связь может быть осуществлена с помощью реального дифференцирующего звена. Техническая реализа ция такого звена может быть следующей: R 0 R 1 o Uвх o o C 1 Рис. 31 Реальное дифферен цирующее звено o Uвых Где К=СR 0; T=CR 1; p=jω Или в виде уравнений состояния, которые можно получить на основе модели обобщенного звена тип II:

 • Модели электрических схем. Предположим, что ток L R нагрузки достаточно мал о • Модели электрических схем. Предположим, что ток L R нагрузки достаточно мал о о (сопротивление нагрузки Rн стремится к бесконеч Rн Uвх C ности). В этом случае мож о о но считать, что электричес Рис. 32 кая схема представляет со бой последовательное соединение элементов. Тогда полное сопротивление цепи: Ток в цепи: Падение напряжения на емкости:

 • Передаточная функция: • Обозначим Uвых через Х 2, а тогда Модель в • Передаточная функция: • Обозначим Uвых через Х 2, а тогда Модель в виде дифференциальных уравнений примет вид:

17. Построение модели на основе уравнения Лагранжа • Использование уравнения Лагранжа позволяет построить модель 17. Построение модели на основе уравнения Лагранжа • Использование уравнения Лагранжа позволяет построить модель объекта управления не прибегая к экспериментальному исследованию этого объекта. При решении задачи как и при использовании других теоретических методов приходится прибегать к упрощающим допущениям. Адекватность модели в большой степени зависит от количества и корректности этих упрощений. • Рассмотрим применение уравнения Лагранжа на примере построения модели упругой механической передачи. Имеем электромеханическую систему двигатель – механизм, при этом передаточное устройство (например, редуктор) обладает упругими свойствами. • Введем следующее упрощающее допущение. Будем считать, что система содержит две сосредоточенные массы. В первую входит двигатель и редуктор, во вторую механизм, а упругими свойствами обладает невесомый, длинный вал с жесткостью С 12.

 • Жесткость вала подчиняется закону Гука: • Где М’ 12 момент упругого взаимодействия; • Жесткость вала подчиняется закону Гука: • Где М’ 12 момент упругого взаимодействия; φ1, φ2 – соответственно углы поворота вала двигателя и механизма. Редуктор Двигат. Механизм Длинный вал Рис. 33 Схема двухмассовой упругой системы • Двигатель создает вращающий момент М 1, к валу двига теля приложен момент сопротивления Мс1, вал двигателя вращается с угловой скоростью ω1, первая масса (двига тель + редуктор) обладает моментом инерции J 1. Вторая масса вращается с угловой скоростью , вторая масса (механизм) обладает моментом инерции , к валу механизма приложен момент сопротивления .

 • Уравнение Лагранжа, единый и достаточно простой метод математического описания динамических процессов. • • Уравнение Лагранжа, единый и достаточно простой метод математического описания динамических процессов. • , (17. 1) • где L=Wк( )-Wп( ) –функция Лагранжа (Wк, Wп соответственно кинетическая и потенциальная энергия системы); Qi обобщенная сила, определяемая суммой элементарных работ всех внешних сил и моментов на возможном перемещении ; обобщенные координаты (переменные состояния системы). При построении модели в качестве характеристических координат примем углы поворота вала двигателя и механизма. • Прежде чем приступить к расчетам, приведем параметры системы к валу двигателя.

 • Кинетическая энергия вращающегося тела: • Потенциальная энергия, запасаемая в упругом элементе при • Кинетическая энергия вращающегося тела: • Потенциальная энергия, запасаемая в упругом элементе при деформации длинного вала: • Примем в качестве характеристических координат углы поворота вала двигателя q 1= 1 и механизма q 2= 2, тогда • и . • Подставим полученные выражения в (17. 1) последова тельно сначала первую затем вторую переменную. (а) (б) (17. 2) (17. 3)

 • Демпфирование колебаний в упругой системе при отсутствии активных моментов ( при отключенном • Демпфирование колебаний в упругой системе при отсутствии активных моментов ( при отключенном двигателе) осуществляется за счет внутренних диссипативных сил, возникающих при деформации длинного вала, пропорциональных разности скоростей на концах вала. Момент вязкого трения определяется следующим образом: (17. 4) • Подставим (11. 2) и (11. 4) в (11. 1) , получим дифференциальное уравнение, описывающее динамику первой массы: • Продифференцируем равенство (11. 2 б), тогда получим второе дифференциальное уравнение для моделирования динамики изменения момента упругого взаимодействия:

 • Третье дифференциальное уравнение получим , подставив (17. 3) и (17. 4) в • Третье дифференциальное уравнение получим , подставив (17. 3) и (17. 4) в (17. 1): • Таким образом, получена модель упругой механической передачи в виде системы дифференциальных уравнений. • Представим модель в другой форме – форме структурной динамической схемы. С этой целью найдем преобразова ние Лапласа для полученных дифференциальных уравнений:

 • По полученной системе уравнений построим структурную схему. Предварительно заметим, что в первое • По полученной системе уравнений построим структурную схему. Предварительно заметим, что в первое и третье уравнение входят одинаковые составляющие, обозначим их следующим образом: • Эта составляющая входит в первое уравнение со знаком минус. • Переменной на входе будет изображение момента двигателя (именно он порождает движение в системе). • Сначала при помощи сумматора сформируем правую часть первого уравнения. После преобразования суммы интегратором вида W(p)=1/(J 1 p), изображение угловой скорости ω1.

 • Рис. 34 Далее организуем Разность угловых скоростей двигателя и механизма и соответственно • Рис. 34 Далее организуем Разность угловых скоростей двигателя и механизма и соответственно после безынерцион ного преобразования её получим член правой части уравнений. Из второго уравнения можно получить передаточную функцию: • Просуммировав полученные переменные, получим Y(p). Далее организуем правую часть третьего уравнения: Y(p) + M 12(p). Интегрирующее звено 1/j 2 p позволяет получить угловую скорость ω2. Далее организуем отрицательные обратные связи по ω2 и Y(p), получим структурную схему упругой механической передачи.

 • По этой структурной схеме в дальнейшем можно найти различные передаточные функции. М • По этой структурной схеме в дальнейшем можно найти различные передаточные функции. М 1 ω1 Мс1 ω1 - ω2 Y(p) ω2 Мс2 Рис. 35 Структурная схема упругой механической передачи Найдем передаточные функции: Wy(p) =ω1(p)/M 1(p) и W 12(p)=ω2(p)/ ω1(p) Простые преобразования структурной схемы по общим правилам приводят к следующим выражениям

 • где Т 20 постоянная времени собственных колебаний второй массы при неподвижной первой; • где Т 20 постоянная времени собственных колебаний второй массы при неподвижной первой; • • ξ 20 коэффициент демпфирования второй массы при неподвижной первой; • Если двигатель резко затормозить, то вторая масса будет совершать слабозатухающие колебания с частотой: • , • поскольку ξ 20, как правило, достаточно мало, то ;

 • Т 12 постоянная времени упругих колебаний двухмассовой системы; • ξ 12 коэффициент • Т 12 постоянная времени упругих колебаний двухмассовой системы; • ξ 12 коэффициент демпфирования упругих колебаний. • Исследования показали, демпфирование под действием внутренних сил вязкого трения не велико. Поэтому упругие колебания в двухмассовой системе имеют слабозатухающий характер. Величина ξ 12 , как правило, лежит в пределах 0, 05… 0, 2. Частота упругих колебаний двухмассовой упругой системы будет: