Лекция 5 Динамика вращательного движения.pptx
- Количество слайдов: 25
ДИНАМИКА ВРАЩАТЕЛЬНОГО ДВИЖЕНИЯ Лекция 5
Вращающий момент (или момент силы) • Пусть на тело, в плоскости перпендикулярной оси вращения действует сила Разложим эту силу на две составляющие: и • Сила пересекает ось вращения и, следовательно, не влияет на вращение тела. Под действием составляющей тело будет совершать вращательное движение вокруг оси
• Расстояние r от оси вращения до линии вдоль которой действует сила плечом силы. называется • Моментом силы относительно точки О называется произведение модуля силы плечо r С учетом того, что • Момент силы • С точки зрения векторной алгебры это выражение представляет векторное произведение радиуса-вектора r, проведенного в точку приложения силы • на эту силу на
• Таким образом, момент силы относительно точки О является векторной величиной и равен • Вектор момента силы направлен перпендикулярно к плоскости, проведенной через векторы и , и образует с ними правую тройку векторов (при наблюдении из вершины вектора М видно, что вращение по кратчайшему расстоянию от к происходит против часовой стрелки).
Момент инерции относительно неподвижной точки вращения • Согласно второму закону Ньютона, для тангенциальной составляющей силы , действующей на материальную точку массой m, и ускорения • можем записать • С учетом того, что и • Имеем • Умножим правую и левую часть на • или получим
• Произведение массы материальной точки тела на квадрат ее расстояния до оси вращения называется моментом инерции материальной точки относительно оси вращения:
Момент инерции твердого тела • Чтобы найти момент инерции тела, надо просуммировать момент инерции всех материальных точек, составляющих данное тело • В общем случае, если тело сплошное, оно представляет собой совокупность множества точек с бесконечно малыми массами , и моменты инерции тела определяется интегралом • где r - расстояние от элемента до оси вращения.
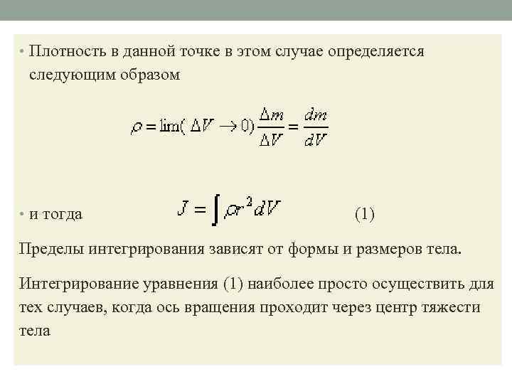
• Распределение массы в пределах тела можно охарактеризовать с помощью плотности • где m - масса однородного тела, V - его объем. • Для тела с неравномерно распределенной массой это выражение дает среднюю плотность
• Плотность в данной точке в этом случае определяется следующим образом • и тогда (1) Пределы интегрирования зависят от формы и размеров тела. Интегрирование уравнения (1) наиболее просто осуществить для тех случаев, когда ось вращения проходит через центр тяжести тела
• Рассмотрим результаты интегрирования для простейших (геометрически правильных) форм твердого тела, масса которого равномерно распределена по объему.
• Момент инерции полого цилиндра с тонкими стенками, радиуса R. • Для полого цилиндра с тонкими стенками
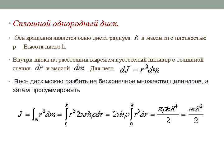
• Сплошной однородный диск. • Ось вращения является осью диска радиуса ρ и массы m с плотностью Высота диска h. • Внутри диска на расстоянии вырежем пустотелый цилиндр с толщиной стенки и массой . Для него • Весь диск можно разбить на бесконечное множество цилиндров, а затем просуммировать
• Момент инерции шара относительно оси, проходящей через центр инерции.
• Момент инерции стержня длиной L и массой m относительно оси, проходящей: • а) через центр стержня – • б) через начало стержня -
Теорема Штейнера • Имеем тело, момент инерции которого относительно оси, проходящей через его центр масс известен. • Необходимо определить момент инерции относительно произвольной оси параллельной оси. • Согласно теореме Штейнера, момент инерции тела относительно произвольной оси равен сумме момента инерции тела относительно оси, проходящей через центр масс и параллельной данной оси, плюс произведение массы тела на квадрат расстояния между осями:
Теорема Штейнера • Пусть дан момент инерции стержня относительно оси, проходящей через центр инерции стержня • При вычислении момента инерции тела, вращающегося вокруг оси, не проходящей через центр инерции , следует пользоваться теоремой о параллельном переносе осей, или теоремой Штейнера.
• Стержень массой m длиной l вращается вокруг оси, проходящей через конец стержня.
Основное уравнение динамики вращательного движения • Вращающий момент тела или Это выражение представляет собой аналог второго закона Ньютона для вращательного движения, из которого следует, что угловое ускорение твердого тела при вращении вокруг неподвижной оси прямо пропорционально вращающему моменту и обратно пропорционально моменту инерции относительно этой оси. Из этого выражения следует, что момент инерции J является мерой его инертности во вращательном движении вокруг неподвижной оси. В случае поступательного движения мерой инертности, как известно, является масса тела
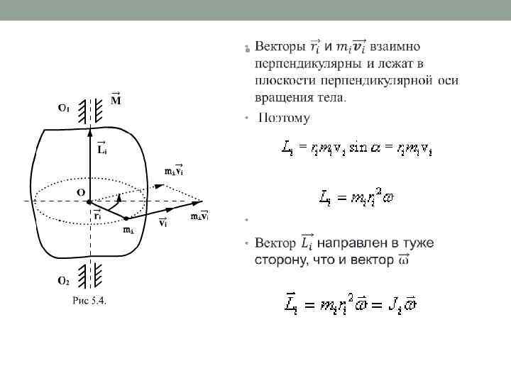
Момент импульса материальной точки и твердого тела •
•
• Момент импульса тела относительно оси вращения • Следовательно, момент импульса тела относительно оси вращения равен произведению момента инерции тела относительно той же оси на угловую скорость вращения тела вокруг этой оси.
Основное уравнение динамики вращательного движения • Второй закон Ньютона для вращательного движения • По определению угловое ускорение или Это выражение носит название основного уравнения динамики вращательного движения и формулируется следующим образом: изменение момента количества движения твердого тела равно импульсу момента всех внешних сил, действующих на это тело.
Закон сохранения момента количества движения •
• Закон сохранения момента количества движения • может быть обобщен на любую незамкнутую систему тел, если результирующий момент всех внешних сил, приложенных к системе, относительно какой-либо неподвижной оси тождественно равен нулю, то момент импульса системы относительно той же оси не изменяется с течением времени.
• Именно закон сохранения момента импульса используется танцорами на льду для изменения скорости вращения. • Или еще известный пример – скамья Жуковского


