Динамика твердого тела 1.

















































































Динамика твердого тела 1. Положение центра масс системы двух частиц относительно точки О, изображенных на рисунке, определяется радиус-вектором. . . 1) 2) 3) 4)
2. На рисунке изображена система трех частиц, причем модули векторов r 1, r 2 и r 3 равны. Положение центра масс системы относительно точки О определяется радиус-вектором. . . 1) 2) 3) 4)
3. К точке, лежащей на внешней поверхности диска, приложены 4 O c a силы. Если ось вращения b проходит через центр О диска перпендикулярно плоскости рисунка, то плечо силы F 2 равно. . . 1) a 2) 0 3) b 4) с
4. К точке, лежащей на внешней поверхности диска, приложены 4 O силы. Если ось вращения c a b проходит через центр О диска перпендикулярно плоскости рисунка, то плечо силы F 1 равно. . . 1) a 2) 0 3) b 4) с
5. К точке, лежащей на внешней поверхности диска, приложены 4 b силы. Если ось вращения проходит a c через центр О диска O перпендикулярно плоскости рисунка, то плечо силы F 2 равно. . . 1) a 2) 0 3) b 4) с
6. К точке, лежащей на внешней поверхности диска, приложены 4 b силы. Если ось вращения проходит a c через центр О диска O перпендикулярно плоскости рисунка, то плечо силы F 1 равно. . . 1) a 2) 0 3) b 4) с
7. К точке, лежащей на внешней поверхности диска, приложены 4 силы. Если ось вращения проходит b a через центр О диска O c перпендикулярно плоскости рисунка, то плечо силы F 4 равно. . . 1) a 2) 0 3) b 4) с
8. К диску на нити подвешен груз. Направление момента силы, действующего на диск со стороны нити, на рисунке указано цифрой. . . 1) 4 2) 2 3) 3 4) 1
9. Груз массой 0, 1 кг, привязанный к нити длиной 1 м, совершает колебания. Максимальное значение угла между нитью и вертикалью равно 30°. Момент силы тяжести относительно точки подвеса при максимальном отклонении нити от вертикали равен. . . 1) 0, 5 Н∙м 2) 1 Н∙м 3) /2 Н∙м 4) 1/ Н∙м
10. К стержню приложены 3 одинаковые по модулю силы, как показано на рисунке. Ось вращения перпендикулярна плоскости рисунка и проходит через точку О. Вектор углового ускорения направлен … 1) вдоль оси вращения О «от нас» 2) вправо 3) влево 4) вдоль оси вращения О «к нам»
11. Колесо вращается так, как показано на рисунке белой стрелкой. К ободу колеса приложена сила, направленная по касательной. Правильно изображает момент силы вектор. . . 1) 2 2) 3 3) 1 4) 4 5) 5
12. Физический маятник совершает колебания вокруг оси, проходящей через т. О перпендикулярно плоскости рисунка. Для данного положения маятника момент силы тяжести направлен. . . 1) от нас перпендикулярно плоскости рисунка 2) вниз в плоскости рисунка 3) вверх в плоскости рисунка 4) к нам перпендикулярно плоскости рисунка
13. Физический маятник совершает колебания вокруг оси, проходящей через т. О перпендикулярно плоскости рисунка. Для данного положения маятника момент силы тяжести направлен. . . 1) от нас перпендикулярно плоскости рисунка 2) вниз в плоскости рисунка 3) вверх в плоскости рисунка 4) к нам перпендикулярно плоскости рисунка
14. На гладкой наклонной плоскости находится катушка с ниткой, свободный конец которой укреплен. Внешний радиус катушки равен R, радиус намотанного слоя ниток равен r. Момент силы F относительно центра катушки равен … 1) М = FR 2) M = F(R + r) 3) М = Fr 4) М = F(R - r)
15. На рисунке к диску, который может свободно вращаться вокруг оси, проходящей через точку О, прикладывают одинаковые по величине силы. Момент сил будет максимальным в положении. . . 1) 5 2) 3 3) 4 4) 1 5) 2
16. Тонкостенная трубка и кольцо имеют одинаковые массы и радиусы (рис. ). Для их моментов инерции справедливо соотношение. . . 1) IT > IK 2) IT < IK 3) IT = IK
17. При расчете момента инерции тела относительно осей, не проходящих через центр масс, используют теорему Штейнера. Если ось вращения тонкостенной трубки перенести из центра масс на расстояние 2 R (рис. ), то момент инерции относительно новой оси увеличится в. . . 1) 5 раз 2) 2 раза 3) 3 раза 4) 4 раза
18. Алюминиевый и стальной цилиндры имеют одинаковую высоту и равные массы. Относительно моментов инерции этих цилиндров справедливо следующее суждение… 1) моменты инерции цилиндров равны 2) момент инерции алюминиевого цилиндра больше момента инерции стального цилиндра 3) момент инерции стального цилиндра больше момента инерции алюминиевого цилиндра 4) понятие момента инерции неприменимо к цилиндрам
19. При расчете момента инерции тела относительно осей, не проходящих через центр масс, используют теорему Штейнера. Если ось вращения тонкого кольца перенести из центра масс на край (рис. ), то момент инерции относительно новой оси увеличится в. . . 1) 1, 5 раза 2) 2 раза 3) 3 раза 4) 4 раза
20. Момент инерции тонкого обруча массой m , радиусом R относительно оси, проходящей через центр обруча перпендикулярно плоскости, в которой 2 лежит обруч, равен I = m. R. Если ось вращения перенести параллельно в точку на обруче, то момент инерции обруча 1) уменьшится в 1, 5 раза 2) уменьшится в 2 раза 3) не изменится 4) увеличится в 1, 5 раза 5) увеличится в 2 раза
21. Момент инерции тонкого стержня длиной l относительно перпендикулярной оси, проходящей через центр, равен I = 1/12∙m∙l 2 . Как изменится момент инерции, если ось вращения перенести параллельно на один из его концов? 1) увеличится в 6 раз 2) увеличится в 2 раза 3) увеличится в 4 раза 4) увеличится в 3 раза 5) увеличится в 12 раз
22. Три маленьких шарика расположены в вершинах правильного треугольника. Момент инерции этой системы относительно оси О 1, лежащей в плоскости треугольника и проходящей через его центр и один из шариков, равен I 1. Момент инерции этой же системы относительно оси O 2, проходящей через два шарика – I 2. Верно соотношение. . . 1) I 1 > I 2 2) I 1 < I 2 3) I 1 = I 2
23. Три маленьких шарика расположены в вершинах правильного треугольника. Момент инерции этой системы относительно оси O 1, перпендикулярной плоскости треугольника и проходящей через его центр – I 1. Момент инерции этой же системы относительно оси О 2, перпендикулярной плоскости треугольника и проходящей через один из шариков – I 2. Справедливо утверждение. . . 1) I 1 > I 2 2) I 1 < I 2 3) I 1 = I 2
24. На рисунке изображена система трех точечных масс, расположенных в вершинах равностороннего треугольника со стороной а. Момент инерции системы относительно оси, проходящей через точку О перпендикулярно чертежу, равен. . . 1) 2) 3) 4)
25. Четыре шарика расположены вдоль прямой а. Расстояния между соседними шариками одинаковы. Массы шариков слева направо: 1 г, 2 г, 3 г, 4 г. Если поменять местами шарики 1 и 3, то момент инерции этой системы относительно оси О, перпендикулярной прямой а и проходящей через середину системы. . . 1) увеличится 2) уменьшится 3) не изменится
26. Четыре шарика расположены вдоль прямой а. Расстояния между соседними шариками одинаковы. Массы шариков слева направо: 1 г, 2 г, 3 г, 4 г. Если поменять местами шарики 2 и 4, то момент инерции этой системы относительно оси О, перпендикулярной прямой а и проходящей через середину системы. . . 1) увеличится 2) не изменится 3) уменьшится
27. Из жести вырезали три одинаковые детали в виде эллипса. Две детали разрезали на четыре одинаковые части. Затем все части отодвинули друг от друга на одинаковое расстояние и расставили симметрично относительно оси ОО'. Для моментов инерции относительно оси ОО' справедливо соотношение. . . 1) 2) 3) 4)
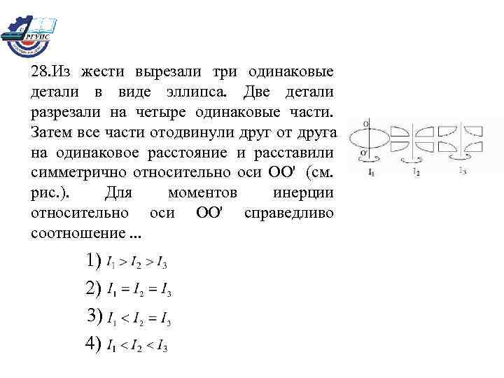
28. Из жести вырезали три одинаковые детали в виде эллипса. Две детали разрезали на четыре одинаковые части. Затем все части отодвинули друг от друга на одинаковое расстояние и расставили симметрично относительно оси ОО' (см. рис. ). Для моментов инерции относительно оси ОО' справедливо соотношение. . . 1) 2) 3) 4)
29. Из жести вырезали три одинаковые детали в виде эллипса. Две детали разрезали: одну - пополам вдоль оси симметрии, а вторую - на четыре одинаковые части. Затем все части отодвинули друг от друга на одинаковое расстояние и расставили симметрично относительно оси ОО'. Для моментов инерции относительно оси ОО' справедливо соотношение. . . 1) 2) 3) 4)
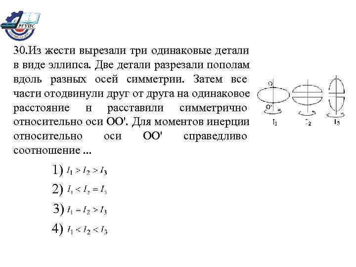
30. Из жести вырезали три одинаковые детали в виде эллипса. Две детали разрезали пополам вдоль разных осей симметрии. Затем все части отодвинули друг от друга на одинаковое расстояние н расставили симметрично относительно оси ОО'. Для моментов инерции относительно оси ОО' справедливо соотношение. . . 1) 2) 3) 4)
31. Из жести вырезали три одинаковые детали в виде эллипса. Две детали разрезали: одну -пополам вдоль оси симметрии, а вторую - на четыре одинаковые части. Затем все части отодвинули друг от друга на одинаковое расстояние и расставили симметрично относительно оси ОО'. Для моментов инерции относительно оси ОО' справедливо соотношение. . . 1) 2) 3) 4)
32. Штатив с шариком на нити закреплен в центре платформы (а). Если платформу привести во вращение вокруг оси О, и шарик отклонится (б), то его момент инерции относительно оси О 1 , параллельной О и проходящей через точку подвеса, . . . 1) уменьшится 2) не изменится 3) увеличится
33. Штатив с шариком на нити закреплен в центре платформы (а). Если платформу привести во вращение вокруг оси О, и шарик отклонится (б), то его момент инерции относительно оси О. . . 1) не изменится 2) уменьшится 3) увеличится
34. Направления векторов момента импульса L и момента сил M для равноускоренного вращения твердого тела правильно показаны на рисунке. . . 1
35. Колесо вращается так, как показано на рисунке белой стрелкой. К ободу колеса приложена сила, направленная по касательной. Правильно изображает момент импульса колеса относительно заданной оси вектор. . . 5
36. Тело вращается вокруг своей оси симметрии так, что угол поворота изменяется с течением времени по 2 закону φ = 2 + 2 t. Если его момент инерции равен 2 0, 5 кг∙м, то момент силы, приложенный к телу равен . . . 1) 5 Н∙м 2) 10 Н∙м 3) 2 Н∙м 4) 1, 25 Н∙м
37. Момент импульса тела L изменяется со временем 2 по закону L(t) = t - 6 t + 8. Момент действующих на тело сил станет равен нулю через. . . 1) 3 с 2) 1 с 3) 4 с 4) 2 с
38. Невесомая доска покоится на двух опорах. Правая опора делит длину доски на две неравные части. На ее правый конец падает тело массой m 2 = 2 кг, теряя при ударе всю свою скорость. После удара первое тело массой m 1 = 1 кг приобретает скорость , причем . В этом случае соотношение между l 1 и l 2 равно … 1) 2) 3) 4)
39. Невесомая доска покоится на двух опорах. Правая опора делит длину доски в соотношении 1: 3. На ее правый конец падает тело массой m 2= 2 кг, теряя при ударе всю свою скорость. После удара первое тело приобретает скорость , причем . В этом случае масса тела m 1 равна … 1) m 1 = 9 кг 2) m 1 = 2 кг 3) m 1 = 4 кг 4) m 1 = 1 кг
40. Невесомая доска покоится на двух опорах. Правая опора делит длину доски в соотношении 1: 3. На ее правый конец падает тело массой m 2 = 1 кг, теряя при ударе всю свою скорость. Если после удара тело массой m 1 = 2 кг начинает двигаться со скоростью V 1, то скорость V 2 равна … 1) 2) 3) 4)
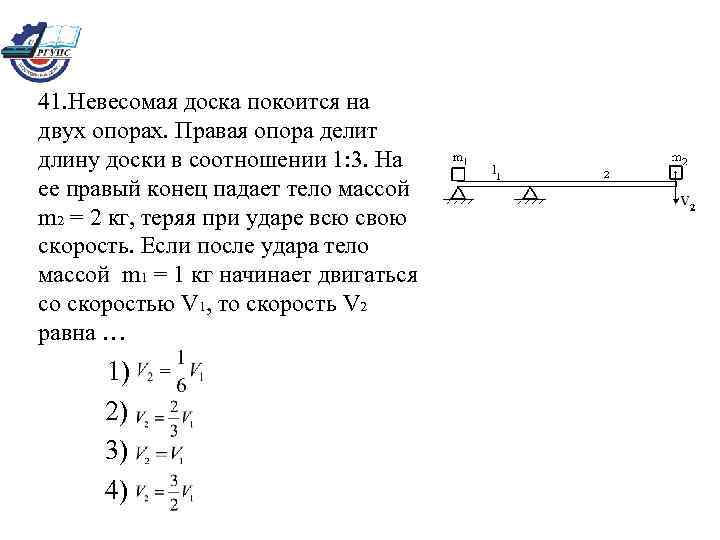
41. Невесомая доска покоится на двух опорах. Правая опора делит длину доски в соотношении 1: 3. На ее правый конец падает тело массой m 2 = 2 кг, теряя при ударе всю свою скорость. Если после удара тело массой m 1 = 1 кг начинает двигаться со скоростью V 1, то скорость V 2 равна … 1) 2) 3) 4)
42. Невесомая доска покоится на двух опорах. Правая опора делит длину доски в соотношении 1: 3. На ее правый конец падает тело массой m 2 = 2 кг, скорость которого в момент удара V 2. Если после удара это тело полностью теряет свою скорость, то тело массой m 1 = 1 кг начнет двигаться со скоростью. . . 1) V 1 = 6 V 2 2) V 1 = V 2 3) 4)
43. Если момент инерции тела увеличить в 2 раза и скорость его вращения увеличить в 2 раза, то момент импульса тела … 1) увеличится в 2 раз 2) увеличится в 8 раз 3) не изменится 4) увеличится в 4 раза
44. Человек сидит на вращающейся по инерции вокруг вертикальной оси карусели и держит в руках длинный шест. Если он с помощью шеста спрыгнет с карусели, то частота вращения … 1) не изменится 2) увеличится 3) уменьшится
45. Человек сидит в центре вращающейся по инерции вокруг вертикальной оси карусели и держит в руках длинный шест за его середину. Если он переместит шест влево от себя, то частота вращения карусели в конечном состоянии … 1) уменьшится 2) увеличится 3) не изменится
46. Человек сидит в центре вращающейся по инерции вокруг вертикальной оси карусели и держит в руках длинный шест за его середину. Если он переместит шест вправо от себя, то частота вращения карусели. . . 1) не изменится 2) уменьшится 3) увеличится
47. Человек сидит в центре вращающейся по инерции вокруг вертикальной оси карусели и держит в руках длинный шест за его середину. Если он повернет шест из вертикального положения в горизонтальное, то частота вращения. . . 1) не изменится 2) уменьшится 3) увеличится
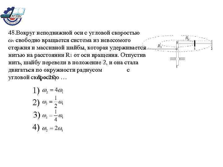
48. Вокруг неподвижной оси с угловой скоростью ω1 свободно вращается система из невесомого стержня и массивной шайбы, которая удерживается нитью на расстоянии R 1 от оси вращения. Отпустив нить, шайбу перевели в положение 2, и она стала двигаться по окружности радиусом с угловой скоростью … 1) 2) 3) 4)
49. Вокруг неподвижной оси с угловой скоростью ω1 свободно вращается система из невесомого стержня и массивной шайбы, которая удерживается нитью на расстоянии R 1 от оси вращения. Отпустив нить, шайбу перевели в положение 2, и она стала двигаться по окружности радиусом с угловой скоростью … 1) 2) 3) 4)
50. Вокруг неподвижной оси с угловой скоростью ω1 свободно вращается система из невесомого стержня и массивной шайбы, которая удерживается нитью на расстоянии R 1 от оси вращения. Отпустив нить, шайбу перевели в положение 2, и она стала двигаться по окружности радиусом с угловой скоростью … 1) 2) 3) 4)
51. Вокруг неподвижной оси с угловой скоростью ω1 свободно вращается система из невесомого стержня и массивной шайбы, которая удерживается нитью на расстоянии R 1 от оси вращения. Потянув нить, шайбу перевели в положение 2, и она стала двигаться по окружности радиусом с угловой скоростью … 1) 2) 3) 4)
52. Два невесомых стержня длины b соединены под углом α 1 = 90° и вращаются без трения в горизонтальной плоскости вокруг вертикальной оси О с угловой скоростью ω. На конце одного из стержней прикреплен очень маленький массивный шарик. В некоторый момент угол между стержнями самопроизвольно уменьшился до α 2 = 60°. Система стала вращаться с угловой скоростью. . . 1) 2) 3) 4) 5)
53. Для того, чтобы раскрутить диск радиуса R 1 вокруг своей оси до угловой скорости ω1 необходимо совершить работу А. Под прессом диск становится тоньше, но радиус его возрастает до R 2 = 2 R 1. При совершении той же работы диск раскрутится до угловой скорости. . . 1) 2) 3) 4)
54. Для того, чтобы раскрутить диск радиуса R 1 вокруг своей оси до угловой скорости ω, необходимо совершить работу А 1. Под прессом диск становится тоньше, но радиус его возрастает до R 2 = 2 R 1. Для того, чтобы раскрутить его до той же угловой скорости, необходимо совершить работу. . . 1) 2) 3) 4)
55. Два маленьких массивных шарика закреплены на невесомом длинном стержне на расстоянии r 1 друг от друга. Стержень может вращаться без трения в горизонтальной плоскости вокруг вертикальной оси, проходящей посередине между шариками. Стержень раскрутили из состояния покоя до угловой скорости ω, при этом была совершена работа А 1. Шарики раздвинули симметрично на расстояние r 2 = 2 r 1 и раскрутили до той же угловой скорости. При этом была совершена работа. . . 1) А 2 = 4 A 1 2) А 2 = 1/2 A 1 3) А 2 = 2 A 1 4) А 2 = 1/4 A 1
56. Два маленьких массивных шарика закреплены на невесомом длинном стержне на расстоянии r 1 друг от друга. Стержень может вращаться без трения в горизонтальной плоскости вокруг вертикальной оси, проходящей посередине между шариками. Стержень раскрутили из состояния покоя до угловой скорости ω, при этом была совершена работа А 1. Шарики раздвинули симметрично на расстояние r 2 = 3 r 1 и раскрутили до той же угловой скорости. При этом была совершена работа … 1) А 2 = 1/3 А 1 2) А 2 = 9 А 1 3) А 2 = 3 А 1 4) А 2 = 1/9 А 1
57. Два маленьких массивных шарика закреплены на концах невесомого стержня длины d. Стержень может вращаться в горизонтальной плоскости вокруг вертикальной оси, проходящей через середину стержня. Стержень раскрутили до угловой скорости ω 1. Под действием трения стержень остановился, при этом выделилось тепло Q 1. Если стержень раскручен до угловой скорости ω 2 = 3ω 1 , то при остановке стержня выделится тепло. . . 1) 2) 3) 4)
58. Два маленьких массивных шарика закреплены на концах невесомого стержня длины d. Стержень может вращаться в горизонтальной плоскости вокруг вертикальной оси, проходящей через середину стержня. Стержень раскрутили до угловой скорости 1. Под действием трения стержень остановился, при этом выделилось тепло Q 1. Если стержень раскручен до угловой скорости 2 = 2 1 , то при остановке стержня выделится тепло. . . 1) 2) 3) 4)
59. Два тела одинаковой массы обладают одинаковыми кинетическими энергиями. Первое катится, второе скользит. Импульс первого тела. . . 1) меньше импульса второго 2) равен импульсу второго 3) больше импульса второго
60. Два тела двигались к стенке с одинаковыми скоростями и при ударе остановились. Первое тело катилось, второе скользило. Если при ударе выделилось одинаковое количество тепла, то больше масса тела. . . 1) одинаковы 2) первого 3) второго
61. Два тела одинаковой массы движутся с одинаковыми скоростями. Первое катится, второе скользит. При ударе о стенку тела останавливаются. Больше тепла выделится при ударе тела. . . 1) одинаково 2) второго 3) первого
62. Шар и полый цилиндр (трубка), имеющие одинаковые массы и радиусы, вкатываются без проскальзывания на горку. Если начальные скорости этих тел одинаковы, то … 1) оба тела поднимутся на одну и ту же высоту 2) выше поднимется полый цилиндр 3) выше поднимется шар
63. Шар и полый цилиндр (трубка), имеющие одинаковые массы и радиусы, скатываются без проскальзывания с горки высотой h. Тогда верным утверждением относительно скорости тел у основания горки является следующее… 1) Скорости обоих тел одинаковы 2) Больше скорость шара 3) Больше скорость полого цилиндра
64. Шар и полый цилиндр (трубка), имеющие одинаковые массы и радиусы, скатываются без проскальзывания с горки высотой h. Тогда верным утверждением относительно времени скатывания к основанию горки является следующее… 1) быстрее скатится полый цилиндр 2) быстрее скатится шар 3) оба тела скатятся одновременно
65. Сплошной и полый цилиндры, имеющие одинаковые массы и радиусы, скатываются без проскальзывания с горки высотой h. К основанию горки … 1) быстрее скатится полый цилиндр 2) быстрее скатится сплошной цилиндр 3) оба тела скатятся одновременно
66. Сплошной и полый цилиндры, имеющие одинаковые массы и радиусы, скатываются без проскальзывания с горки высотой h. У основания горки … 1) Скорости обоих тел будут одинаковы 2) Больше будет скорость полого цилиндра 3) Больше будет скорость сплошного цилиндра
67. Шар и полая сфера, имеющие одинаковые массы и радиусы, вкатываются без проскальзывания на горку. Если начальные скорости этих тел одинаковы, то… 1) оба тела поднимутся на одну и ту же высоту 2) выше поднимется полая сфера 3) выше поднимется шар
68. Шар и полая сфера, имеющие одинаковые массы и радиусы, скатываются без проскальзывания с горки высотой h. У основания горки. . . 1) больше будет скорость шара 2) больше будет скорость полой сферы 3) скорости обоих тел будут одинаковы
69. Обруч массой m = 0, 3 кг и радиусом R = 0, 5 м привели во вращение, сообщив ему энергию вращательного движения 1200 Дж, и опустили на пол так, что его ось вращения оказалась параллельной плоскости пола. Если обруч начал двигаться без проскальзывания, имея кинетическую энергию поступательного движения 200 Дж, то сила трения совершила работу равную… 1) 600 Дж 2) 1400 Дж 3) 1000 Дж 4) 800 Дж
70. Диск начинает вращаться под действием момента сил, график временной зависимости которого представлен на рисунке. Укажите график, правильно отражающий зависимость угловой скорости диска от времени. t 1 t 2 t 1 2 3 4 1
71. Диск вращается равномерно с некоторой M угловой скоростью . Начиная с момента времени t=0 на него действует момент сил, график t 1 t 2 t временной зависимости которого представлен на рисунке. Укажите график, правильно отражающий зависимость угловой скорости диска от времени. t 1 t 2 t 1 2 3 4 1
72. Диск начинает вращаться под действием M момента сил, график временной зависимости которого представлен на рисунке. Укажите t 1 t 2 t график, правильно отражающий зависимость момента импульса диска от времени. L L t 1 t 2 t 1 2 3 4 1
73. Абсолютно твердое тело вращается с угловым ускорением, изменяющимся по закону β = β 0 - αt, где α - некоторая положительная константа. Момент инерции тела остается постоянным в течение всего времени вращения. Зависимость от времени момента сил, действующих на тело, определяется графиком. . . М М 0 0 0 t t t 1) 2) 3) 4) 5) 3
74. Абсолютно твердое тело вращается с угловым 2 ускорением, изменяющимся по закону β = αt, где α - некоторая положительная константа. Момент инерции тела остается постоянным в течение всего времени вращения. Зависимость от времени момента сил, действующих на тело, определяется графиком. . . М 0 0 t 1) 2) 3) 4) 3
75. Момент силы, приложенный к вращающемуся телу, изменяется по закону М = М 0 - αt , где α - некоторая положительная константа. Момент инерции тела остается постоянным в течение всего времени вращения. Зависимость углового ускорения от времени представлена на графике. . . ε ε 0 0 t t 1) 2) 3) 4) 5) 3
76. Момент импульса тела относительно неподвижной оси изменяется по закону L = at. Укажите график, правильно отражающий зависимость от времени величины момента сил, действующих на тело. М М М t t 1) 2) 3) 4) 2
77. Момент импульса тела относительно неподвижной оси 2 изменяется по закону L= at. Укажите график, правильно отражающий зависимость от времени величины момента сил, действующих на тело. М М М t t t 1) 2) 3) 4) 1
78. Момент импульса тела относительно неподвижной оси 3 изменяется по закону L= at. Укажите график, правильно отражающий зависимость от времени величины момента сил, действующих на тело. М М М t t 1) 2) 3) 4) 4
79. Момент импульса тела относительно неподвижной оси 3/2 изменяется по закону L= at. Укажите график, правильно отражающий зависимость от времени величины момента сил, действующих на тело. М М М t t 1) 2) 3) 4) 3
80. Момент импульса вращающегося тела изменяется по закону 2 L = λt - αt, где α и λ - некоторые положительные константы. Зависимость от времени момента сил, действующих на тело, определяется графиком. . . М М 0 0 0 t t t 1) 2) 3) 4) 5) 3
81. Планета массой m движется по эллиптической орбите, в одном из фокусов которой находится звезда массой М. Если - радиус- вектор планеты, то справедливы утверждения: 1) Момент силы тяготения, действующей на планету, относительно центра звезды, равен нулю 2) Момент импульса планеты относительно центра звезды при движении по орбите не изменяется 3) Для момента импульса планеты относительно центра звезды справедливо выражение: L = m. Vr

