ДУ 2- ая лекция 2 порядка.ppt
- Количество слайдов: 15
Дифференциальные уравнения высших порядков 1
ЛИНЕЙНЫЕ ДИФФЕРЕНЦИАЛЬНЫЕ УРАВНЕНИЯ ВЫСШИХ ПОРЯДКОВ: ОБЩИЕ ПОНЯТИЯ . Дифференциальное уравнение высшего порядка вида: (1) где данные на (а, b) функции, называется линейным ДУ n – го порядка. Т е о р е м а. Если в уравнении (2) функции непрерывны на интервале (а, b) , причем , то какими бы не были начальные условия, существует единственное решение y(x) удовлетворяющее данным начальным условиям: 2
Определение: Линейное (ДУ) n-го порядка (2) где - данные действительные постоянные числа, f(x) известная непрерывная на интервале (а, b) функция, называется линейным (ДУ) с постоянными коэффициентами. Определение: Если в ДУ (1) f(x) = 0 на (а, b) (3) называется линейным однородным дифференциальным уравнением с постоянными коэффициентами. 3
Рассмотрим линейное однородное дифференциальное уравнение (ЛОДУ): (4) Определение: Функции называются линейно зависимыми на (а, b) , если существуют такие действительные числа не равные нулю одновременно, что выполняется равенств (5) 4
Если же равенство (5) выполняется только при : называются линейно независимыми на (а, b). Т е о р е м а. Если независимые частные решения ЛОДУ (4), линейно то произвольные постоянные, есть общее решение этого уравнения. Совокупность n линейно независимых решений ЛОДУ (4) называется фундаментальной системой решений данного 5 уравнения.
Те о р е м а. Фундаментальная система решений ЛОДУ (4) существует. Т е о р е м а. Если : фундаментальная система решений ЛОДУ (4), то общее решение уравнения имеет вид: произвольные постоянные. Рассмотрим линейное неоднородное дифференциальное уравнение ЛНДУ с постоянными коэффициентами (2). Имеет место следующая теорема. . 6
Теорема о структуре общего решения ЛНДУ: Пусть функции образуют фундаментальную систему решений ЛОДУ (2). Пусть - некоторое решение ЛНДУ (1). Тогда общее решение ЛНДУ (1) задается формулой: где , общее решение соответствующего ЛОДУ. Таким образом , чтобы найти общее решение ЛНДУ, нужно найти общее решение соответствующего ЛОДУ и какое- то частное решение ЛНДУ. 7
Частное решение ЛНДУ можно найти методом вариации произвольных постоянных или методом подбора. Решение ЛОДУ с постоянными коэффициентами второго порядка. Метод Эйлера. Рассмотрим ЛОДУ второго порядка коэффициентами: с постоянными Общее решение однородного ЛДУ есть линейная комбинация его частных линейно независимых решений. 8
Пусть функции образуют фундаментальную систему решений ЛОДУ (1), тогда общее решение имеет вид: произвольные постоянные. Частные решения ЛОДУ (1) будем искать в виде где произвольная постоянная. Выясним, при каких решением уравнения (1). k такие функции будут
Каждому корню характеристического уравнения соответствует частное решение вид которого зависит от корня характеристического уравнения. Итак, если дискриминант уравнения
П р и м е р ы. 1. Решить дифференциальное уравнение: Р е ш е н и е. Характеристическое уравнение будет Фундаментальная система решений Общее решение О т в е т:
2. Решить задачу Коши Р е ш е н и е. Характеристическое уравнение Фундаментальная система решений Общее решение:
Частное решение задачи Коши имеет вид : О т в е т:
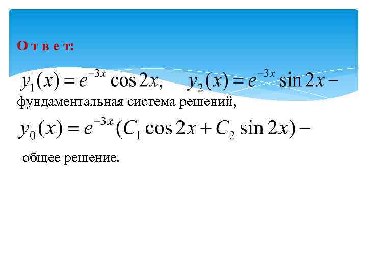
3. Найти фундаментальную систему решений и общее решение ДУ: Р е ш е н и е. Характеристическое уравнение имеет вид Фундаментальная система решений Общее решение:
О т в е т: фундаментальная система решений, общее решение.


