Дифференциальные уравнения Лекция 7 Определение Задачей Коши (Огюстен

Скачать презентацию Дифференциальные уравнения Лекция 7 Определение Задачей Коши (Огюстен Скачать презентацию Дифференциальные уравнения Лекция 7 Определение Задачей Коши (Огюстен

164-lekciya_8_differencialynye_uravneniya.pptx

  • Количество слайдов: 26

>Дифференциальные уравнения Лекция 7 Дифференциальные уравнения Лекция 7

>

>

>

>Определение Задачей Коши (Огюстен Луи Коши (1789-1857)- французский математик) называется нахождение любого частного решения Определение Задачей Коши (Огюстен Луи Коши (1789-1857)- французский математик) называется нахождение любого частного решения дифференциального уравнения вида у = (х, С0), удовлетворяющего начальным условиям у(х0) = у0.

>Теорема Коши. (теорема о существовании и единственности решения дифференциального уравнения 1- го порядка) Теорема Коши. (теорема о существовании и единственности решения дифференциального уравнения 1- го порядка)

>

>

>

>

>

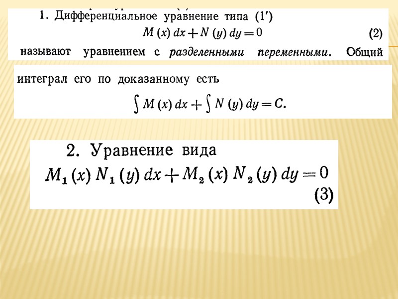
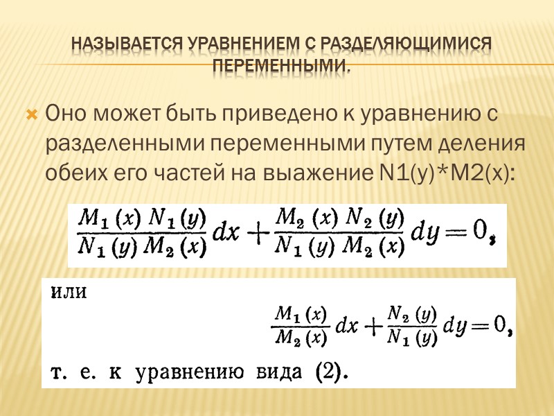
>называется уравнением с разделяющимися переменными.  Оно может быть приведено к уравнению с разделенными называется уравнением с разделяющимися переменными. Оно может быть приведено к уравнению с разделенными переменными путем деления обеих его частей на выажение N1(y)*M2(x):

>

>

>

>

>

>

>

>

>