ДИФФЕРЕНЦИАЛЬНЫЕ УРАВНЕНИЯ читает ДРУЖИНИН Виктор Владимирович д.ф.м.н., профессор,

Скачать презентацию ДИФФЕРЕНЦИАЛЬНЫЕ УРАВНЕНИЯ читает ДРУЖИНИН Виктор Владимирович д.ф.м.н., профессор, Скачать презентацию ДИФФЕРЕНЦИАЛЬНЫЕ УРАВНЕНИЯ читает ДРУЖИНИН Виктор Владимирович д.ф.м.н., профессор,

103-du_lekcii_5.ppt

  • Количество слайдов: 94

>ДИФФЕРЕНЦИАЛЬНЫЕ УРАВНЕНИЯ читает  ДРУЖИНИН  Виктор Владимирович д.ф.м.н., профессор, зав. каф. высшей математики ДИФФЕРЕНЦИАЛЬНЫЕ УРАВНЕНИЯ читает ДРУЖИНИН Виктор Владимирович д.ф.м.н., профессор, зав. каф. высшей математики СарФТИ Учебник. Н. С.Пискунов. Дифференциальное и интегральное исчисление, т. 2, 2001 г. Задачник. Задачи и упражнения по МА для втузов. Под редакцией Б. П. Демидовича, 1997 г.

>Что такое уравнение?  Аналитическая запись задачи для отыскания одной или нескольких переменных. Какие Что такое уравнение? Аналитическая запись задачи для отыскания одной или нескольких переменных. Какие уравнения мы знаем? Арифметическое уравнение. 3x - 7 = 0.. Его решением является x = 7/3. 3x = 6x. Решение x = 0.

>Алгебраическое уравнение Алгебраическое уравнение

>

>Основные типы ДУ нашего курса Основные типы ДУ нашего курса

>Характеристики ДУ Характеристики ДУ

>

>

>

>

>

>

>

>

>

>

>

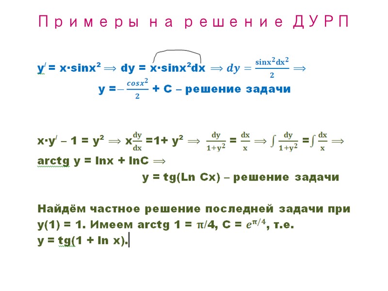
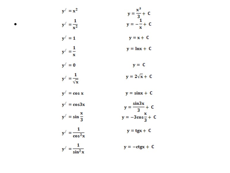
>Примеры на решение ДУРП Примеры на решение ДУРП

>

>2. ДУ первого порядка однородное (ДУ1О) 2. ДУ первого порядка однородное (ДУ1О)

>Решение ДУ1О Решение ДУ1О

>

>ПРИМЕР  НА  РЕШЕНИЕ  ДУ1О ПРИМЕР НА РЕШЕНИЕ ДУ1О

>3. Дифференциальные уравнения, сводящиеся к однородным (ДУСО) 3. Дифференциальные уравнения, сводящиеся к однородным (ДУСО)

>

>

>

>

>4. Дифференциальное уравнение 1-го порядка линейное неоднородное (ДУ1Л) 4. Дифференциальное уравнение 1-го порядка линейное неоднородное (ДУ1Л)

>

>

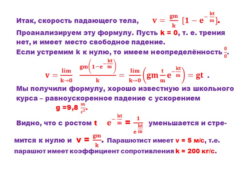
>Падение    кошки   с    высоты Падение кошки с высоты

>

>

>5. Дифференциальное уравнение Бернулли (ДУБ) 5. Дифференциальное уравнение Бернулли (ДУБ)

>

>Происхождение ДУ Бернулли Происхождение ДУ Бернулли

>6. ДИФФЕРЕНЦИАЛЬНОЕ УРАВНЕНИЕ В ПОЛНЫХ ДИФФЕРЕНЦИАЛАХ (ДУПД) 6. ДИФФЕРЕНЦИАЛЬНОЕ УРАВНЕНИЕ В ПОЛНЫХ ДИФФЕРЕНЦИАЛАХ (ДУПД)

>

>

>

>

>

>Огибающая семейства кривых (ОСК) Огибающая семейства кривых (ОСК)

>

>8.Дифференциальное уравнение Клеро (ДУК) 8.Дифференциальное уравнение Клеро (ДУК)

>

>

>

>

>

>

>

>

>

>

>10. Дифференциальное уравнение n-го порядка примитивное (ДУnП) 10. Дифференциальное уравнение n-го порядка примитивное (ДУnП)

>

>

>

>

>

>

>13. Дифференциальные уравнения высших порядков линейные однородные (ДУnЛО) 13. Дифференциальные уравнения высших порядков линейные однородные (ДУnЛО)

>

>

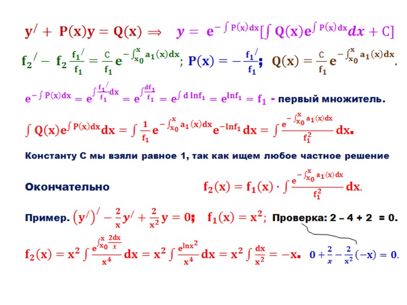
>Теорема. Формула Лиувилля. Теорема. Формула Лиувилля.

>Теорема. Второе решение ДУ2ЛО Теорема. Второе решение ДУ2ЛО

>

>14. Дифференциальное уравнение 2-го порядка линейное однородное с постоянными коэффициентами(ДУ2ЛОПК) 14. Дифференциальное уравнение 2-го порядка линейное однородное с постоянными коэффициентами(ДУ2ЛОПК)

>

>

>

>Колебания маятника с учетом трения Колебания маятника с учетом трения

>

>

>

>Дифференциальное уравнение n-го порядка линейное однородное с постоянными коэффициентами (ДУnЛОПК) Дифференциальное уравнение n-го порядка линейное однородное с постоянными коэффициентами (ДУnЛОПК)

>

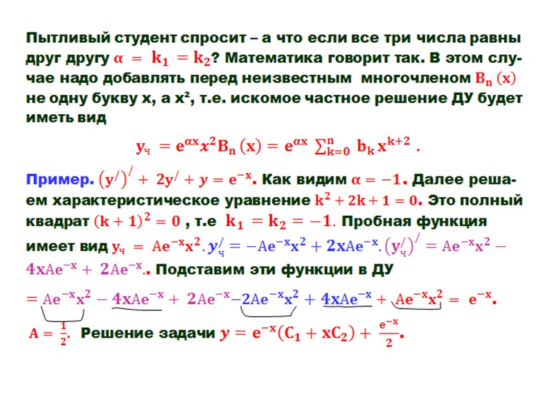
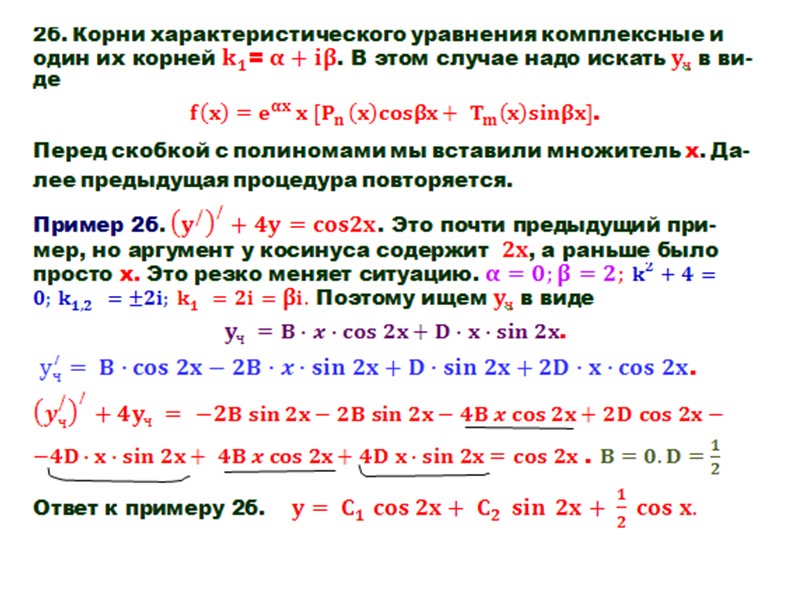
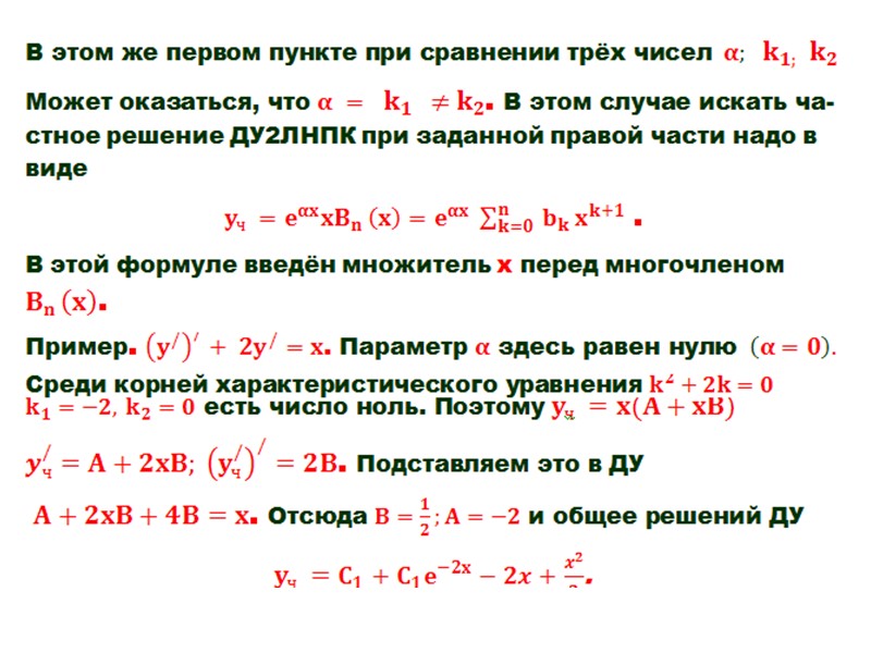
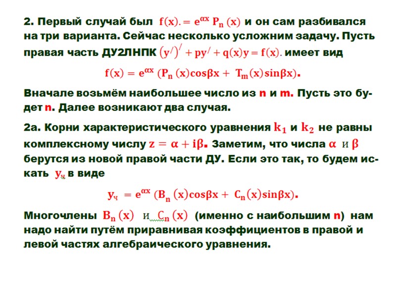
>15.  Дифференциальное  уравнение 2-го порядка линейное неоднородное с постоянными коэффициентами (ДУ2ЛНПК) 15. Дифференциальное уравнение 2-го порядка линейное неоднородное с постоянными коэффициентами (ДУ2ЛНПК)

>

>

>

>

>

>

>

>

>

>Вынужденные колебания маятника Вынужденные колебания маятника

>

>16. Дифференциальное уравнение 2-го порядка линейное неоднородное с непостоянными коэффициентами (ДУ2ЛН) 16. Дифференциальное уравнение 2-го порядка линейное неоднородное с непостоянными коэффициентами (ДУ2ЛН)

>МЕТОД ВАРИАЦИИ ПОСТОЯННЫХ МЕТОД ВАРИАЦИИ ПОСТОЯННЫХ