Дифференциальное исчисление функции нескольких переменных Предел и непрерывность

Скачать презентацию Дифференциальное исчисление функции нескольких переменных Предел и непрерывность Скачать презентацию Дифференциальное исчисление функции нескольких переменных Предел и непрерывность

40-differencialynoe_ischislenie_fdp.ppt

  • Количество слайдов: 30

>Дифференциальное исчисление функции нескольких переменных Дифференциальное исчисление функции нескольких переменных

>

>

>Предел и непрерывность функции двух переменных Предел и непрерывность функции двух переменных

>

>

>

>

>

>Частные производные и дифференциалы функции двух переменных Частные производные и дифференциалы функции двух переменных

>

>

>Дифференциал функции  двух переменных Дифференциал функции двух переменных

>

>

>Производная сложной функции Производная сложной функции

>

>

>Частные производные и дифференциалы высших порядков функции двух переменных Частные производные и дифференциалы высших порядков функции двух переменных

>

>

>

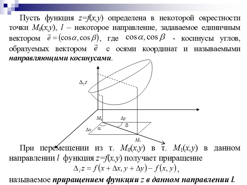
>Производная по направлению. Градиент Производная по направлению. Градиент

>

>

>Экстремум функции двух переменных Условный экстремум функции двух переменных Экстремум функции двух переменных Условный экстремум функции двух переменных

>

>

>

>