Lect11________macro3____corr201516.ppt
- Количество слайдов: 32
Денежный рынок и кредитно- денежная политика ДЕНЬГИ - финансовый актив, которому присущи следующие функции средство обмена (обращения) средство измерения стоимости (мера стоимости) средство сбережения (сохранения ценности) средство (отсрочки) платежа Виды денег товарные деньги в виде драгоценного металла или другого общепризнанного товара, который принимался людьми вследствие его собственной внутренней ценности Бумажные деньги денежные знаки с определенным номиналом, используемые как платежное средство электронные деньги
Денежные агрегаты как денежные измерители Какие активы следует рассматривать в качестве денег? Для предоставления информации о показателях финансовой и кредитно-денежной статистики ЦБ РФ использует показатель широкой денежной массы. Определение ЦБ РФ денежной массы: «Денежная масса (национальное определение) – совокупность денежных средств в валюте РФ, предназначенных для оплаты товаров, работ и услуг, а также для целей накопления нефинансовыми и финансовыми (кроме кредитных) организациями и физическими лицами — резидентами РФ» . В показатель денежной массы в национальном определении включаются все средства нефинансовых и финансовых (кроме кредитных) организаций и физических лиц в наличной и безналичной формах в рублях.
Денежные агрегаты как денежные измерители Каждый следующий агрегат включает предыдущий. Ликвидность каждого последующего агрегата падает, а доходность — растет. В России предложение денег измеряется агрегатами агрегаты М 0, М 2. Денежная масса компоненты денежный агрегат М 2 денежный агрегат М 0 + = наиболее ликвидная часть денежной массы, доступной для немедленного использования в качестве платежного средства. Включает банкноты и монеты в обращении. Безналичные средства = сумма наличных денег в обращении и безналичных средств = остатки средств нефинансовых и финансовых (кроме кредитных) организаций и физических лиц на расчетных, текущих, депозитных и иных счетах до востребования (в том числе счетах для расчетов с использованием банковских карт) и срочных счетах, открытых в действующих кредитных организациях в валюте РФ, а также начисленные проценты по ним
Спрос на деньги – ЭТО… СПРОС НА ДЕНЬГИ - такое количество денег, которое люди хотят иметь в своих портфелях наряду с другими активами. Определяется выбором в пользу ликвидности вместо более высокой доходности Рост цен или доходов Увеличивается процентная ставка ↑ ↓ потребность людей в ликвидности Люди стремятся перевести свои сбережения в депозиты и другие виды активов, приносящие доход ↑ Рост спроса на деньги Спрос ↓ на наличность снижается
Спрос на деньги Альтернативная стоимость хранения денег Номинальная ставка процента представляет для экономических альтернативную стоимость хранения богатства в денежной форме агентов Чем выше ликвидность актива, тем меньше его доходность - когда люди принимают решение перевести свои денежные средства в какую-либо менее ликвидную форму, они получают более высокий процентный доход - оставляя свои сбережения в форме наличности, они теряют этот доход
Спрос на деньги СТАВКА ПРОЦЕНТА = «цена» денег В модели спроса на деньги СТАВКА ПРОЦЕНТА является «ценовым фактором» спроса Графически функцию спроса на деньги изображают в координатах: ставка процента r - реальная денежная масса M/P где М – номинальная денежная масса, Р - уровень цен Уровень цен и спрос на деньги Чем выше уровень цен в экономике, тем в большем количестве денег нуждаются люди. И поэтому тем большее количество денежных средств люди и фирмы будут стремиться удерживать у себя. спрос на деньги прямо пропорционален уровню цен При прочих равных условиях номинальный Номинальный спрос на деньги MD определяет величину спроса в стоимостном выражении (в рублях)
Спрос на деньги Мотивы спроса на деньги трансакционный предосторожности трансакционный спрос на деньги для покупки товаров и услуг, который зависит от изменения реальных доходов - трансакционный спрос на деньги спекулятивный Домохозяйства стремятся иметь в наличии запас денег для их вложения в доходные финансовые активы с целью получения процентного дохода. Мотив спроса на деньги, названный спекулятивным спросом на деньги
Уровень цен и спрос на деньги Для экономических агентов важна не номинальная сумма денег, а их покупательная способность, т. е. то, сколько товаров и услуг можно купить на эту сумму. Будем рассматривать спрос на деньги как спрос на реальную денежную массу. Тогда функцию спроса на деньги представляется как (М/Р)D. Спрос на деньги иначе называют предпочтением ликвидности Реальный доход как фактор спроса на деньги Если растет реальный доход, то человек будет совершать больше покупок. Рост числа сделок в экономике увеличивает потребность в ликвидных активах, что и означает увеличение спроса на деньги. Отразить данную зависимость можно при помощи уравнения количественной теории денег MV = PY - уравнение обмена, или уравнение Фишера где M - количество денег в обращении; V - скорость обращения денег, под которой понимается количество оборотов, которое делает в среднем за год одна денежная единица; P - общий уровень цен (индекс цен); Y - реальный ВВП Уравнение Фишера показывает, что количество денег в обращении с учетом скорости их обращения соответствует величине номинального ВВП. Одним из факторов реального спроса на деньги М/Р является величина реального дохода Y. Зависимость спроса на деньги от реального дохода есть: (М/Р)D = f(Y) = k. Y
Уровень цен и спрос на деньги Зависимость спроса на деньги от реального дохода есть: (М/Р)D = f(Y) = k. Y где k - коэффициент предпочтения ликвидности, или коэффициент чувствительности спроса на деньги к изменению дохода. Он обратно пропорционален скорости обращения денег: k = 1/V Изменение реального дохода является важнейшим фактором, определяющим количество трансакций (сделок), осуществляемых экономическими агентами. Таким образом, более высокий доход приводит к большему числу трансакций и на большие суммы. А это, в свою очередь, вызывает увеличение спроса на деньги. Спрос на деньги для покупки товаров и услуг, который зависит от изменения реальных доходов, можно определить как трансакционный спрос на деньги.
Ставка процента и спрос на деньги Домохозяйства стремятся иметь в наличии запас денег для их вложения в доходные финансовые активы с целью получения процентного дохода. Этот мотив спроса на деньги назван СПЕКУЛЯТИВНЫМ СПРОСОМ на деньги. Его объяснение основано на существовании обратной зависимости между ценой облигации и ставкой процента. Пример. Дисконтная облигация - это облигация, которая покупается по цене (Pb - bond price, цена облигации) ниже номинала (со скидкой), а ее номинальная стоимость выплачивается в момент погашения облигации. Дисконтная облигация номиналом 1000 руб. продается сегодня за 909 руб. , а через год ее владелец получит 1000 руб. Тогда процентный доход будет равен 10%. Чтобы в текущий момент сравнивать ожидаемую доходность различных активов, необходимо рассмотреть понятие текущей стоимости будущих доходов (PV – present value, текущая стоимость будущих доходов). Текущая стоимость показывает, сколько средств необходимо вложить сегодня (при заданной ставке процента), чтобы получить в будущем определенную сумму. В нашем случае сегодня необходимо вложить 909 руб. , чтобы через год (при ставке 10%) получить 1000 руб. : Текущая стоимость PV облигации со сроком погашения два года: Текущая стоимость всего потока будущих доходов за n лет, дисконтированная по ставке процента r, будет: Цена облигации находится в обратной зависимости от процентной ставки. Для облигаций с конечным сроком погашения эта зависимость будет более сложной. Но общий вывод остается тем же: более высокая ставка процента предполагает более низкие цены на облигации.
Ставка процента и спрос на деньги Цена облигации и ставка процента находятся в обратной зависимости: чем выше процентный доход, тем меньше надо заплатить сейчас, чтобы получить определенную сумму дохода в будущем, т. е. с ростом процентной ставки цена облигаций падает, соответственно, спрос на них растет, так как экономические агенты предпочитают покупать облигации, а не оставлять на руках деньги. Это означает, что спрос на деньги при высокой ставке процента будет небольшим. Домохозяйства, принимая решение об объеме вложений в ценные бумаги, одновременно формируют величину спекулятивного спроса на деньги. Так как люди стремятся получить максимальный доход от своих вложений, то величина спроса на ценные бумаги находится в прямой зависимости от их доходности (номинальной ставки процента). Повышение процентной ставки приводит к увеличению альтернативных издержек хранения денег и, следовательно, к снижению величины спроса на деньги. Можно заключить, что население будет менять объем спроса на ценные бумаги и денежные средства в зависимости от величины номинальной ставки процента. Отсюда следует, что спекулятивный спрос на деньги можно представить в виде функции, аргументом которой является номинальная ставка процента ФУНКЦИЯ СПЕКУЛЯТИВНОГО СПРОСА на деньги задается как С учетом эффекта Фишера номинальную ставку выразим как сумму реальной ставки процента и ожидаемого темпа инфляции. Тогда
Ставка процента и спрос на деньги МОТИВ ПРЕДОСТОРОЖНОСТИ. У людей возникает потребность в наличии еще одного вида денежных запасов, предназначенных на случай непредвиденных обстоятельств: неожиданных покупок, необходимости проведения немедленных выплат, связанных, например, с ремонтом автомобиля, оплатой лечения и т. п. Величина спроса может прямо зависеть от объема трансакций, которые люди желают совершить в будущем, и пропорциональна доходу. Поэтому для упрощения анализа спроса на реальные деньги по мотиву предосторожности и мотиву, связанному с доходом, их нередко объединяют в одно понятие - трансакционный спрос на деньги. Отметим, что на практике реакция спроса на деньги на изменение дохода не пропорциональна изменению дохода. Это вызвано тем, что, например, с ростом доходов в экономике более активно начинает развиваться финансовая система. В бедных странах люди обычно держат большую часть своих небольших сбережений в форме наличных денег. В богатых странах люди имеют не только более высокие доходы, но и больший выбор привлекательных с точки зрения доходности и удобных для трансакций активов, которые становятся альтернативой денежным запасам. Следовательно, при увеличении уровня дохода в стране замедляется рост спроса на деньги по сравнению с темпами роста дохода.
Общий спрос на деньги Трансакционный мотив дает нам положительную зависимость спроса на деньги от реального дохода. Спекулятивный мотив показывает отрицательную зависимость спроса на деньги от ставки процента (если рассматривать экономику в коротком периоде, то цены не успевают измениться и нет различий между номинальной и реальной ставками процента). Общий спрос на деньги складывается из трансакционного и спекулятивного: (М/Р)D = k. Y − hr где (М / Р)D - реальный спрос на деньги; Y - реальный доход или объем производства; r - ставка процента; k - чувствительность спроса на деньги к изменению реального дохода (k > 0); h - чувствительность спроса на деньги к изменению ставки процента (h > 0), которая показывает, как изменится спрос на деньги при изменении ставки процента на единицу. График функции спроса на деньги
Общий спрос на деньги График функции спроса на деньги Увеличение спроса на деньги Кривая спроса на деньги имеет отрицательный наклон, отражая обратное воздействие изменения ставки процента на величину спроса на деньги. Изменение ставки процента соответствует движению вдоль кривой (М/Р)D. Сдвиги кривой спроса на деньги происходят при изменении дохода. Если на товарном рынке растет реальный доход, то увеличится спрос на деньги, что отразится сдвигом кривой спроса на деньги вправо Представленная функция спроса на деньги отражает важнейшие макроэкономические факторы спроса на деньги: доход и ставку процента. Но есть другие факторы, которые также влияют на спрос на деньги. Среди них богатство, риски, ликвидность альтернативных активов, технологии расчетов и некоторые другие.
Общий спрос на деньги При росте величины богатства часть его прироста может быть сохранена на руках в форме денег, что приводит к увеличению спроса на деньги. Однако воздействие роста богатства на величину спроса на деньги очень незначительно (люди предпочитают хранить его в более доходных активах). Если в экономике существенно возрастают риски по активам, альтернативным деньгам (акциям, недвижимости, драгоценным металлам), люди могут принять решение перевести свое богатство в более безопасные активы, в том числе в денежные средства. В этом случае возрастает спрос на деньги. И наоборот, более высокий риск по денежным средствам, например, вследствие инфляции, изменения обменного курса и др. , делает их менее привлекательными и ведет к снижению спроса на деньги. В то же время более высокая ликвидность альтернативных активов (возможность их перевода в денежную форму) делает эти активы более привлекательными. Поэтому люди могут осуществлять операции в том же объеме, но с меньшим количеством денег. На спрос на деньги оказывают влияние технологии, используемые для осуществления платежей. Например, внедрение кредитных карточек позволило людям осуществлять расчетные операции без использования наличных денег. Очевидно, при появлении новых технологий, которые используются для проведения расчетов, спрос на деньги будет падать. Спрос на деньги зависит и от доверия населения к национальной денежной системе. В периоды усиления нестабильности финансовой системы люди обычно активно избавляются от денег. Они начинают снимать со счетов свои вклады, чтобы приобрести иностранную валюту или иные, нефинансовые активы - золото, товары длительного пользования и др. Паническое изъятие вкладов из банка, так называемые «набеги на банки» , может истощить банковские резервы, что приведет к закрытию банков. В этом случае может возникнуть угроза стабильности всей финансовой системы страны.
Функции Центрального банка
Предложение денег. Банковская система Денежная масса, или предложение денег - совокупность денежных средств, предназначенных для оплаты товаров, работ и услуг, а также для целей накопления. Это сумма наличных денег в обращении и безналичных средств MS=C+D где С - сумма наличных денег; D - депозиты Сумма наличных денег и резервов коммерческих банков называется денежной базой, МВ МВ = С + R где С (от англ. cash) - наличность; R (от англ. reserves) - резервы коммерческих банков ЦБ выступает кредитором последней инстанции, предоставляя кредиты коммерческим банкам. Эти кредиты служат для покрытия временной нехватки финансовых ресурсов. Ставка процента, по которой ЦБ выдает кредиты коммерческим банкам, называется учетной ставкой (ставкой рефинансирования). Через такие кредиты обеспечивается регулирование ликвидности банковской системы при недостатке у кредитных организаций средств для осуществления кредитования клиентов и выполнения принятых на себя обязательств. В России под ставкой рефинансирования подразумевают ставку по сверхкраткосрочному кредиту ( «овернайт» ).
Баланс коммерческого банка во что вложены средства активы пассивы источники средств банка
Процесс создания денег в банковской системе Предположим, 1) что вся банковская система - это один объединенный банк; 2) население все попадающие к нему наличные деньги стремится сразу же положить на депозит в банк; 3) банки используют свои кредитные возможности полностью, т. е. в банковской системе отсутствуют избыточные резервы; 4) деньги, выданные в виде кредитов, полностью возвращаются в банковскую систему, т. е. деньги обращаются только в виде безналичных средств. Кредит Банковская система Депозиты вся денежная масса состоит из депозитов денежная база включает только обязательные резервы МS = D
Процесс создания денег в банковской системе: НАСЕЛЕНИЕ Пусть первоначально вся банковская система находится в равновесии. Предположим, что ЦБ установил норму обязательного резервирования, равную 10% (required reserve ratio, rrr = 10%). Если банки полностью используют свои кредитные возможности и не формируют избыточных резервов, то норма их резервирования равна норме обязательных резервов (rr = rrr). rrr = 10% rr = rrr Пусть, что ЦБ осуществил дополнительную эмиссию наличных денег на 1000 руб. , тем самым увеличив денежную базу. Рассмотрим приспособление банковской системы к этому событию. НАСЕЛЕНИЕ вносит деньги на банковские депозиты, так как не считает целесообразным хранить деньги в наличной форме. В этом случае меняется структура денежной базы. Деньги из наличности на руках превращаются в банковские резервы, равные по величине сумме, поступившей на депозит: ΔС = ΔD 1 = 1000 руб При этом часть средств банк направляет в фонд обязательного резервирования. В примере банк должен направить 100 руб. в обязательные резервы Rr (required reserves, Rr = D 1 х rr = 1000 ⋅ 0, 1 = 100). Следовательно, кредитные возможности банка К составят 900 руб. (К = D 1 х (1 − rr) = 1000(1 − 0, 1) = 900). Rr = D 1 х rr = 1000 ⋅ 0, 1 = 100 К = D 1 х (1 − rr) = 1000(1 − 0, 1) = 900 Банк выдает всю эту сумму в кредит клиенту, чтобы получить прибыль. В этот момент деньги возвращаются в обращение.
Процесс создания денег в банковской системе: НАСЕЛЕНИЕ фонд обязательного резервирования rrr = 10% норма обязательного резервирования ЦБ Rr = D 1 х rr = 1000 ⋅ 0, 1 = 1000 руб ΔС = ΔD 1 = 1000 руб Банковские пассивы 900 руб Кредит 1 Банковские активы К = D 1 х (1 − rr) = = 1000(1 − 0, 1) = = 900 Депозит 1000 руб
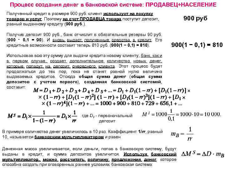
Процесс создания денег в банковской системе: ПРОДАВЕЦ+НАСЕЛЕНИЕ Полученный кредит в размере 900 руб. клиент использует на покупку товаров и услуг. Поэтому на счет ПРОДАВЦА товара поступит депозит, равный выданному кредиту (900 руб. ). Получив депозит 900 руб. , банк отчислит в обязательные резервы 90 руб. (900 ⋅ 0, 1 = 90). И вновь выдаст полученные средства в кредит. Его кредитные возможности составят теперь 810 руб. (900(1 − 0, 1) = 810). 900 руб 900(1 − 0, 1) = 810 Использовав всю эту сумму для выдачи кредита новому клиенту, банк, как и в первом случае, создает дополнительное количество новых денег, которые попадут на депозит очередного клиента. Этот процесс будет продолжаться до тех пор, пока не станет равной нулю величина выдаваемых кредитов. Отсюда общая сумма денег (общая сумма депозитов с учетом первого), созданная банковской системой, составит: где D 1 - первоначальный депозит В примере количество денег увеличилось в 10 раз. Коэффициент 1/rr, равный 10, называется банковским мультипликатором и равен Денежная масса увеличивается, если деньги, попав в банковскую систему, будут выданы в кредит, и сумма депозитов увеличится. Используя банковский мультипликатор, можно рассчитать величину предложения денег, которое способна создать при оговоренных раннее условиях банковская система:
Процесс создания денег в банковской системе: ПРОДАВЕЦ фонд обязательного резервирования 900 ⋅ 0, 1 = 90 Продавец 900 руб счет продавца Покупка 1 900 руб пассив Банк Покупка 2 Кредит 2 810 руб 900(1 − 0, 1) = 810 актив ЦБ
Более реалистичная модель предложения денег MS = m ⋅ MB Взаимосвязь денежной массы MS и денежной базы МВ представим в таком виде: Коэффициент m - это денежный мультипликатор, показывающий, на сколько меняется денежная масса при изменении денежной базы на единицу. факторы, определяющие величину денежного мультипликатора решения вкладчиков сr какую часть денег желают иметь в виде наличности, а какую - на банковских депозитах резервные требования ЦБ rrr решения самих банков rre им подчиняются банки относительно суммы избыточных резервов Будем считать, что объем наличных денег на руках у населения избыточных резервов банковской системы Rе С (от англ. cash) и сумма (от англ. excess reserves) растут пропорционально объему депозитов D, причем коэффициенты пропорциональности - константы.
Более реалистичная модель предложения денег Коэффициент депонирования (cash - deposit ratio - отношение наличности к депозитам) cr = C / D Норма резервирования (reserve ratio — норма резервирования) Общая величина резервов R обязательные резервы Rr + (required reserve ratio, rrr = Rr / D, excess reserve ratio, rre = Re /D) предложение денег МS состоит из наличных С и безналичных средств D Поскольку С = сr ⋅ D, а R = rr ⋅ D, то R = Rr + Re избыточные резервы Re rr = rrr + rre МS = С + D
Более реалистичная модель предложения денег - предложение денег МS - денежный мультипликатор rr = rrr + rre m Зависит от cr Зависит от поведения вкладчиков rrr Зависит от банков rre Устанавливается ЦБ В моделях, описывающих денежный рынок, обычно предполагается, что предложение денег не зависит от процентных ставок, а полностью контролируется ЦБ, т. е. денежное предложение является внешним, экзогенным. Графически функция предложения денег будет в этом случае вертикальной в координатах: ставка процента - денежная масса
Равновесие на денежном рынке устанавливается при равенстве величины денежного спроса предложению денег. Это равновесие достигается с помощью изменений процентной ставки. На рис. представлена функция реального спроса на деньги (М/Р)D и функция предложения денег (M/P)S. По вертикальной оси откладывается ставка процента r, которая отражает альтернативную стоимость хранения денег. Положение кривой спроса соответствует определенному доходу в экономике, т. е. уровню реального ВВП. Предположим, что ЦБ фиксирует номинальное денежное предложение, т. е. при данном уровне цен реальное предложение денег будет постоянно, отсюда и вертикальная линия на рис. В данном случае рассмотрим модель денежного рынка для краткосрочного периода, когда уровень цен меняется мало и можно считать его постоянным. В этом случае темп инфляции не меняется и модель справедлива как для реальной, так и для номинальной процентной ставки. Состояние равновесия на рынке денег соответствует точке пересечения обоих графиков.
Факторы, которые оказывают влияние на равновесие в краткосрочном периоде 1. Динамика реального ВВП. Увеличение реального ВВП приводит к росту спроса на деньги, и график спроса смещается вправо, как показано на рис. Если реальное денежное предложение остается неизменным, процентная ставка будет расти, пока увеличение спроса, вызванное ростом ВВП, не будет полностью компенсировано увеличением альтернативной стоимости хранения денег. Рост реального объема выпуска (ВВП) 2. Изменение предложения денег. Рост предложения денег, например, в результате проведения экспансионистской монетарной политики, представлен на рис. сдвигом вправо вертикальной кривой (M/P)S. График спроса на деньги при этом не смещается, поскольку предполагается, что реальный ВВП не меняется. Равновесие установится при более низкой процентной ставке. Если проводится ограничительная (или жесткая) кредитноденежная политика - Центральный банк сокращает реальное денежное предложение, это отражается сдвигом влево вертикальной кривой предложения денег. В этом случае процентные ставки возрастают.
Монетарная политика Кредитно-денежная (или монетарная) политика - это политика управления денежной массой и процентными ставками. цели кредитно-денежной политики ЦБ достижение высокого уровня занятости стабилизация финансового и валютного рынков стабильность цен и контроль над темпом инфляции Способствовать устойчивому экономическому росту инструменты кредитно-денежной политики ЦБ операции на открытом рынке , , , . интервенции на валютном рынке ставка рефинансирования норма обязательного резервирования
Инструменты монетарной политики ЦБ Операции на открытом рынке Это покупка или продажа государственных ценных бумаг на вторичном рынке. Открытый рынок можно трактовать как рынок, на котором различные финансовые посредники торгуют ценными бумагами. На этом же рынке ЦБ покупает или продает ценные бумаги. Этот механизм позволяет участникам осуществлять заимствование или кредитование на очень короткий срок. Если ЦБ покупает государственные ценные бумаги на открытом рынке, то тем самым он увеличивает денежную базу, а продавая - уменьшает ее. Изменение ставки рефинансирования (учетной ставки) На практике кредитование ЦБ коммерческих банков в случае временной нехватки у них финансовых ресурсов называется рефинансированием. Ставка процента, по которой выдаются кредиты коммерческим банкам, называется ставкой рефинансирования. Эта ставка является инструментом кредитно-денежной политики, с помощью которого ЦБ воздействует на ставки межбанковского рынка и другие процентные ставки. Изменение ставки процента позволяет ЦБ проводить политику «дорогих» и «дешевых денег» . Когда ЦБ понижает эту ставку, он поощряет коммерческие банки к получению кредитов в ЦБ. Соответственно, кредиты, выдаваемые коммерческими банками, увеличивают предложение денег. Снижение процентных ставок стимулирует предпринимательскую деятельность, инвестиционный процесс и тем самым экономический рост. В данном случае ЦБ проводит стимулирующую монетарную политику и политику «дешевых денег» . Изменение ставки рефинансирования является важным инструментом воздействия на денежную базу: в отличие от межбанковского кредита ссуды ЦБ, попадая на счета коммерческих банков в ЦБ, увеличивают денежную базу, а следовательно, и предложение денег. Однако в отличие от операций на открытом рынке в данном случае нельзя точно оценить, как сильно изменится денежная база.
Изменение ставки рефинансирования (учетной ставки) ЦБ может кредитовать коммерческие банки через дисконтное окно. Это означает, что ЦБ, предоставляя кредиты коммерческому банку, «учитывает» ( «дисконтирует» ) обязательства государства и частных лиц, первоначально принадлежавшие банку. Дисконтирование означает, что ЦБ предоставляет коммерческому банку кредит на сумму, которая меньше номинальной стоимости обязательства. Процентная ставка, устанавливаемая при дисконтировании, - учетная ставка (в России — ставка рефинансирования). Переучет – это сделка, при которой коммерческий банк приобретает кредит непосредственно у ЦБ. Изменение нормы обязательных резервов может повлиять на объемы кредитных возможностей коммерческих банков. Однако подобное изменение считается сильнодействующим средством. Например, повышение нормы резервирования может вынудить банки не только прекратить кредитование, но и требовать немедленного возврата уже предоставленных ссуд. Через эффект мультипликатора это может привести к существенному денежному сжатию. Поэтому нормы обязательных резервов изменяются не часто.
«Механизм денежной трансмиссии» Механизм воздействия изменения предложения денег на реальную экономику носит название «механизма денежной трансмиссии» . Он показывает, каким образом изменения на денежном рынке влияют на ситуацию на рынке товаров и услуг. Так как ставка процента формируется на денежном рынке при взаимодействии спроса на деньги и предложения денег, то, изменяя предложение денег, ЦБ может влиять на ставку процента. ИНВЕСТИЦИОННЫЙ спрос частного сектора находится в обратной зависимости от ставки процента. Поэтому чем выше ставка процента, тем меньше кредитов будут брать фирмы и домохозяйства и тем меньше будет величина совокупных расходов. А сокращение совокупных расходов в экономике может привести к уменьшению выпуска и росту безработицы. Данный механизм можно рассмотреть на примере проведения политики «дорогих денег» , когда ЦБ, уменьшая предложение денег, сдерживает рост темпа инфляции. Такая политика относится к мерам сдерживающей монетарной политики. Этот механизм показан на рис. а, б, в. Механизм денежной трансмиссии Число звеньев в этом «передаточном» механизме может быть различным и зависит от выбранного курса денежной политики и реакции финансовой системы. Нарушения в любом звене могут привести к снижению или отсутствию результатов кредитно-денежной политики. Например, если инвестиционный спрос в большей степени зависит от ожиданий инвесторов, от стабильности политических решений и общей экономической ситуации, а не связан с динамикой ставки процента, то изменения на денежном рынке скорее всего не окажут значительного воздействия на объемы инвестиционных расходов. Такая ситуация характерна для стран с переходной экономикой.


