Lection_10_FTT_2013.pptx
- Количество слайдов: 89
Дефекты кристаллического строения и их влияние на свойства материалов Металлы и сплавы, полученные в обычных условиях, состоят из большого количества кристаллов, то есть имеют поликристаллическое строение. Эти кристаллы называют зернами. Внутри зерен различают три вида структурных несовершенств: точечные, линейные и поверхностные. Все эти несовершенства характеризуются малыми – соизмеримыми с межатомным расстоянием размерами. Точечные дефекты малы в трех измерениях. Линейные дефекты малы в двух измерениях, а в одном велики – составляют десятки микрометров. Поверхностные дефекты малы в одном измерении, а в двух – велики.
Классификация дефектов кристаллического строения Дефекты Точечные (малы в 3 направлениях): Линейные (малы в 2 направлениях): Поверхностные (малы в 1 направлении): Объемные (велики во всех 3 направлениях): вакансии, межузельные атомы, примесные атомы Дислокации: (краевые, винтовые, смешанные) границы зерен, границы субзерен и двойников, дефекты упаковки поры, зародыши трещин, неметаллические включения
В силу симметрии решетки теоретическую прочность кристалла на сдвиг При смещении одной атомной цепочки относительно другой в решетке возникают препятствующие смещению напряжения t. Эти напряжения стремятся восстановить нарушенное равновесие. Пусть x – смещение, соответствующее приложенному напряжению t. если Решетка оказывает сопротивление приложенному напряжению если и если Этим условиям удовлетворяет синусоидальный закон:
теоретическую прочность кристалла на сдвиг Величина коэффициента k определяется из закона Гука. При малых смещениях закон Гука и G – модуль сдвига отсюда Максимальное сопротивление сдвигу возникает при теоретическую прочность кристалла на сдвиг
теоретическую прочность кристалла на сдвиг Задача: Найти теоретическую прочность ( в единицах G) ОЦК кристалла на сдвиг вдоль плотноупакованной плоскости.
теоретическую прочность кристалла на сдвиг экспериментальные измерения показывают, что сдвиг в большинстве реальных кристаллов начинается при значительно меньших напряжениях Это связано с тем, что сдвиг в кристаллах происходит не путем смещения одних атомных плоскостей относительно других, а путем скольжения дислокаций, имеющихся в кристалле.
Дислокация (dislocatio – лат. смещение) Краевая дислокация ОО/, возникшая в результате сдвига Пластическая деформация как результат движения краевой дислокации под действием напряжения сдвига
Линейные дефекты Влияние плотности дислокаций на прочность: • 1 – идеальный кристалл, • 2 – «усы» (монокристаллы), • 3 – отожженные металлы (поликристаллы), • 4 – деформированные металлы
Лжетеория «зацеплений» . Судьба –как у генетики. Первая фотография дислокации (1955 г. ) Краевая дислокация. Пластическое течение-движение дислокаций.
Линейные дефекты • Дислокационная структура металла (просвечивающая электронная микроскопия, x 32 000)
Дислокационная структура металлов
Линейные дефекты • Краевая дислокация
Краевая дислокация
Вектор Бюргерса контура Бюргерса: а − в реальном; б − исходном идеальном кристалле
Линейные дефекты Винтовая дислокация
Вектор Бюргерса Контур и вектор Бюргерса винтовой дислокации: а − реальный; б − идеальный кристалл
Винтовая дислокация
Линейные дефекты • Смешанная дислокация
Вектор Бюргерса для контура, замыкающегося вокруг нескольких дислокаций, равен сумме векторов Бюргерса отдельных дислокаций Если дислокация с вектором Бюргерса разделяется внутри кристалла на несколько дислокаций с векторами Бюргерса то выполняется условие
Вектор Бюргерса всегда является одним из векторов трансляции решетки, поэтому его модуль и направление ограничены рядом дискретных значений, определяемых структурой кристалла. для точечных дефектов, вектор Бюргерса равен нулю
Наблюдение дислокаций (в фас и в профиль) Линии скольжения Ямки травления Просвечивающая электронная микроскопия
ИСТОРИЯ (теория упругости) • 1907 – Волтерра (Volterra V. ) – дисторсии (теория упругости) • 1920 – Прандтль (Prandtl L. . ) – Введено понятие о краевой дислокации • 1927 – Лав (Love A. E. ) – название “dislocation” – дислокация (Versetzung) • 1934 – Орован (Orowan E. ) – Изучение винтовых дислокаций • 1939 – Бюргерс(Burgers J. M. ) - Вектор Бюргерса • 1948 – Хейденрайх (Heidenreich R. D. ), Шокли (Shockley W. ) –расщепление дислокаций
• Дислокации в теории упругости
История (наблюдение дислокаций) • 1940 – Брэгг (Bragg L. ) – Наблюдение 2 D дислокации в расположении мыльных пузырьков на поверхности жидкости • 1950 – Буртон (Burton W. K. ) –Наблюдение линий скольжения. • 1953 - Зейтц (Seitz F. ) – наблюдение дислокаций в прозрачных кристаллах • 1953 – Наблюдение ямок травления • 1956 – Больман, Хирш (независимо) наблюдение дислокаций с помощью просвечивающего электронного микроскопа • 196… - Методы рентгеновской дифракции, автоионная микроскопия
Анализ дислокационной структуры проводят с помощью электронной микроскопии. Дислокации наблюдаются в виде нитевидных включений, декорированных атомами легких элементов: углерода, азота, водорода и т. п. Плотность дислокаций определяют как совокупную длину всех дислокаций в единице объема = l / V [см/см 3] или [см– 2]
Задача: Найти насколько деформировался идеальный ОЦК кристалл если после деформации путем исследования на электронном микроскопе установлено что плотность дислокаций составила 1010 1/см 2
Дислокации a б а)-Изображение ядра краевой дислокации в монокристалле германия; б)-Двойниковые прослойки в монокристаллах кремния образующиеся при деформации
Дислокации Перемещение линейной дислокации под действием сдвигового напряжения. Винтовая дислокация. Граница зерен.
Dislocations & Plasticity Tensile testing on metallic material (single-crystal) F stress = F / cross section strain 07/07/2003
Dislocations & Plasticity Tensile testing on metallic material (single-crystal) F stress = F / cross-section reversible strain Elastic deformation 07/07/2003
Dislocations & Plasticity Tensile testing on metallic material (single-crystal) F stress s = F / cross-section reversible déformation Elastic deformation Plastic deformation Rigid crystal displacement, theory >> experimental 07/07/2003
Fatigue: observations Surface displacements Microscopic changes due to fatigue 1 2 visible in surface 3 plastic strain localisation visible in volume e d persistent slip bands 20 µm cross-section TEM 200 nm Origin strain localisation in the form of PSB? TEM: collective dislocation effects
Скольжение дислокации
Движение дислокации
Движение дислокации In 1934, Taylor, Polanyi et Orowan: plastic deformation develops thanks to the motion of linear crystallographic defects called : dislocations In the dislcoation core region, the atom bonds are broken and so, mobility of such defects is facilitated b
Барьеры Пайерлса Характер зависимости потенциальной энергии краевой дислокации от смещения из равновесного положения определяется типом химической связи и другими факторами. В первом приближении ее считают синусоидальной и определяют из формулы Перемещение дислокации в решетке и периодический характер изменения при этом ее потенциальной энергии − коэффициент Пуассона b − модуль вектора Бюргерса
Барьеры Пайерлса Чем меньше барьер Пайерлса тем меньшая энергия необходима для движения дислокации. Для того чтобы дислокация продвигалась в своей системе скольжения, фактически приложенное напряжение должно быть больше напряжения Пайерлса приложении к кристаллу (кристаллиту) сдвигового напряжения пластическая деформация начнется раньше в той системе скольжения, в которой раньше, чем в других окажется выше напряжения Пайерлса.
Dislocations & Plasticity Tensile testing on metallic material (single-crystal) F stress s = F / cross-section reversible irreversible strain Irreversible strain : dislocation motion Elastic deformation Other plasticity mechanisms: - Diffusion (slow process) - Phase changes 07/07/2003 b
Dislocation motion and crystallography One slip plane Metallic crystals characterized by : - their crystallographic nature, Slip system = One slip direction (One critical resolved shear) - their slip systems After tensile deformation Peierls Force below which no motion takes place
Dislocation concept In general: line directions have arbitrary directions Two limit cases: edge and screws Edge dislocation : dislocation line perpendicular to the step it creates Screw dislocation : dislocation line is colinear to the step it creates
Dislocation core and its motion FCC Structure • Realistic dislocation core construction by removing two (110) crystallographic planes (labelled a and b) • Motion of non-dissociated "perfect" dislocation Viewing direction n b Slip plane trace u Simplistic fcc crystallography
Force acting on a dislocation line (scalar formulation) t Dislocation move due to a shear stress: local rotations induced by applied loading with certain boundary conditions Not sensitive to hydrostatic pressure fields From a stress tensor one can compute the shear stress acting on the slip system ( et t , ) using : unit vectors F = tb (scalar quantity) Force magnitude is the same along the shear loop t
Force acting on a dislocation line (vectorial formulation) A dislocation with a unit length submitted to a stress field given by the Peach-Koehler formula : Force par unit length (vector) Remark : experiences a force in meters Stress tensor is always perpendicular to Line vector (unit) (like for a pressure field) Force magnitude is the same along the shear loop, only its direction changes from place to place
Вначале думали. Что можно объяснить деформацию исходными дислокациями. (106 -7 1/cм 2), но…Жизненный цикл материала под нагрузкой: рождение дислокаций(выдувание пузырей-см. Рис. 10), рост их плотности
Источники дислокаций При деформации плотность дислокаций в кристаллах способна возрастать на несколько порядков (от 102 до 1012 1/см 2). источник дислокаций был предложен Франком и Ридом Постепенное выгибание дислокации может происходить только при непрерывно возрастающем напряжении, которое достигает максимума, когда дислокация принимает форму полуокружности. При этом критическое напряжение
Источники дислокаций При внешних механических напряжениях конфигурация становится нестабильной и дислокация расширяется самопроизвольно, последовательно занимая положения 2, 3, 4. В положении 4 части дислокационной петли С и С/ имеют винтовые компоненты противоположного знака, т. е. они движутся навстречу другу и взаимно уничтожаются. В результате происходит разделение дислокации на внешнюю и внутреннюю (5). Теоретически число дислокаций, возникающих от источника Франка−Рида, может быть бесконечным, но на практике это число увеличивается до тех пор, пока взаимодействие упругих полей дислокаций не сбалансирует критическое напряжение сдвига. После этого источник становится неактивным.
Дислокации и пластическая деформация Источник Франка-Рида Винтовое смещение
Энергия дислокации Работа дислокации A=Pb, P – сила, P=t. F=tlr. t меняется от 0 до t, tср= t/2. Тогда работа на участке dr d. A= (t/2)lbr. t=(G/2 p)g, g=tga=b/r, t=Gb/2 pr Тогда полная работа или энергия образования дислокации
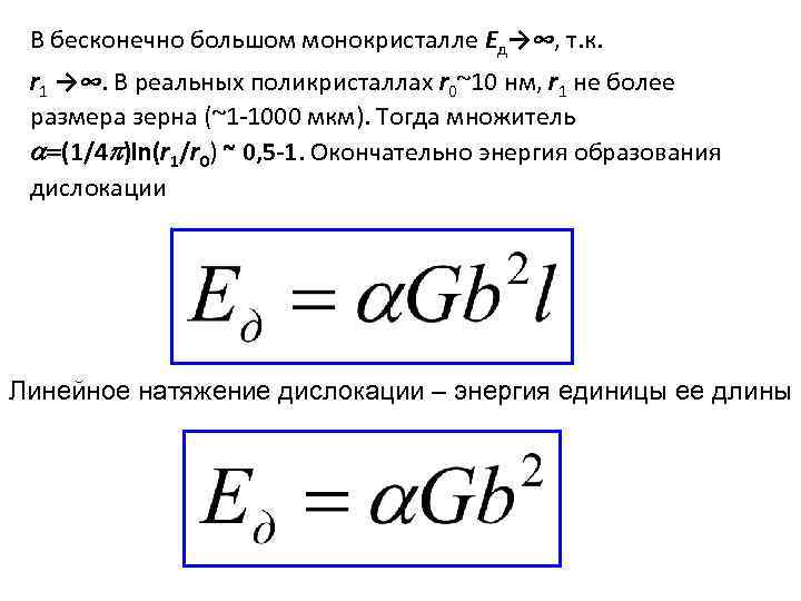
В бесконечно большом монокристалле Eд→∞, т. к. r 1 →∞. В реальных поликристаллах r 0~10 нм, r 1 не более размера зерна (~1 -1000 мкм). Тогда множитель a=(1/4 p)ln(r 1/r 0) ~ 0, 5 -1. Окончательно энергия образования дислокации Линейное натяжение дислокации – энергия единицы ее длины
Energy of dislocations q Dislocations have distortion energy associated with them q E per unit length q Edge → Compressive and tensile stress fields Screw → Shear strains Energy of dislocation Elastic Non-elastic (Core) Energy of a dislocation / unit length G → ( ) shear modulus b → |b| E ~E/10
Dislocations will have as small a b as possible Dislocations (in terms of lattice translation) Full b → Full lattice translation Partial b → Fraction of lattice translation
Dissociation of dislocations Consider the reaction: 2 b → b + b Change in energy: G(2 b)2/2 → 2[G(b)2/2] G(b)2 The reaction would be favorable
Вектор Бюргерса в различных решетках В общем случае Для примитивной решетки ОЦК ГПУ
Термодинамика дислокаций Система стремится к состоянию с минимальной свободной энергией: ΔF= ΔU-TΔS, ΔF<0. Образование дислокаций увеличивает S в соответствии с S=k ln W, и U за счет Eд. При этом ΔU= Eд всегда >ΔS. Поэтому дислокации термодинамически неравновесны, т. е. в кристаллах их быть не должно. В реальных кристаллах они есть всегда, потому что равновесное состояние практически недостижимо, т. к. для этого необходимо бесконечно долго охлаждать материал при кристаллизации.
Переползание дислокации
Different causes for dislocation motion Conservative motion : slip Non-conservative motion : climb (vacancy absorption) or (vacancy emission)
Дислокационные петли
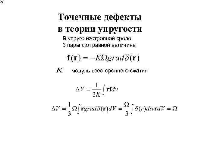
Точечные дефекты в теории упругости Точечный дефект дипольного типа описывается плотностью сил Упругое поле точечных дефектов В изотропном случае - коэффициент Пуассона
Точечные дефекты в теории упругости В упруго изотропной среде 3 пары сил равной величины модуль всестороннего сжатия
DISLOCATION STRESS FIELDS q Dislocation stress fields → infinite body q Dislocation stress fields → finite body q Image forces q Interaction between dislocations Advanced reading (comprehensive) Theory of Dislocations J. P. Hirth and J. Lothe Mc. Graw-Hill, New York (1968)
Stress fields of dislocations Edge dislocation q We start with the dislocation elastic stress fields in an infinite body q The core region is ignored in these equations (which hence have a singularity at x = 0, y = 0) (Core being the region where the linear theory of elasticity fails) q Obviously a real material cannot bear such ‘singular’ stresses stress fields The material is considered isotropic (two elastic constants only- E & or G & ) → in reality crystals are anisotropic w. r. t to the elastic properties Strain fields Displacement fields Plots in the coming slides
q Note that the region near the dislocation has stresses of the order of GPa Position of the Dislocation line into the plane yy 286 Å xx Stress values in GPa 286 Å Material properties used in the plots are in the last slide
Left-right mirror symmetry xx Tensil e Compressive Up down ‘inversion’ symmetry (i. e. compression goes to tension)
Stress fields in a finite cylindrical body q In a infinite body the stresses in one half-space maintain a constant sign (remain tensile or compressive) → in a finite body this situation is altered q We consider here stresses in a finite cylindrical body q The core region is again ignored in the equations q The material is considered isotropic (two elastic constants only) Finite cylindrical body The results of edge dislocation in infinite homogeneous media are obtained by letting r 2 → ∞ Plots in the coming slides
Stress fields in a finite cylindrical body Cartesian coordinates xx 286 Å yy Stress values in GPa 286 Å Polar coordinates
Like the infinite body the symmetries are maintained. But, half-space does not remain fully compressive or tensile Compressive Left-right mirror symmetry xx Not fully tensile Up down ‘inversion’ symmetry (i. e. compression goes to tension)
q The edge dislocation has compressive stress field above and tensile stress field below the slip plane q Dislocations are non-equilibrium defects and would leave the crystal if given an opportunity
Compressive stress field Tensile stress field
STRESS FIELD OF A EDGE DISLOCATION X – FEM SIMULATED CONTOURS 28 Å FILM SUBSTRATE b 27 Å (x & y original grid size = b/2 = 1. 92 Å) (MPa)
Positive edge dislocation ATTRACTION REPULSION Negative edge dislocation Can come together and cancel one another
Conservative (Glide) Motion of dislocations On the slip plane Non-conservative (Climb) Motion of dislocation to the slip plane Motion of Edge dislocation q For edge dislocation: as b t → they define a plane → the slip plane q Climb involves addition or subtraction of a row of atoms below the half plane ► +ve climb = climb up → removal of a plane of atoms ► ve climb = climb down → addition of a plane of atoms
Edge Dislocation Glide Shear stress Surface step
Edge Climb Positive climb Removal of a row of atoms Negative climb Addition of a row of atoms
Stress fields of dislocations Screw dislocation q The screw dislocation is associated with shear stresses only Cartesian coordinates Polar coordinates Plots in the next slide
xz 572 Å yz Stress values in GPa 572 Å
Understanding stress fields of mixed dislocations: an analogy q For a mixed dislocation how to draw an effective “fraction” of an ‘extra half-plane’? q For a mixed dislcation how to visualize the edge and screw component? This is an important question as often the edge component is written as b. Cos →does this imply that the Burgers vector can be resolved (is it not a crystallographically determined constant? )
STRESS FIELD OF A EDGE DISLOCATION X – FEM SIMULATED CONTOURS 28 Å FILM SUBSTRATE b 27 Å (x & y original grid size = b/2 = 1. 92 Å) (MPa)
CONCEPT OF IMAGE FORCES q A dislocation near a free surface (in a semi-infinite body) experiences a force towards the free surface, which is called the image force. q The force is called an ‘image force’ as the force can be calculated assuming an negative hypothetical dislocation on the other side of the surface (figure below). A hypothetical negative dislocation is assumed to exist across the free-surface for the calculation of the force (attractive) experienced by the dislocation in the proximal presence of a free-surface
q Image force can be thought of as a ‘configurational force’ → the force tending to take one configuration of a body to another configuration. q The origin of the force can be understood as follows: ◘ The surface is free of tractions and the dislocation can lower its energy by positioning itself closer to the surface. ◘ The slope of the energy of the system between two adjacent positions of the dislocation gives us the image force (Fimage = Eposition 1→ 2 /b) q In a finite crystal each surface will contribute to an ‘image dislocation’ and the next force experienced by the dislocation will be a superposition of these ‘image forces’ An approximate formula derived using ‘image construction’ q Importance of image stresses: If the image stresses exceed the Peierls stress then the dislocation can spontaneously move in the absence of externally applied forces and can even become dislocation free!
q In a finite crystal each surface will contribute to an ‘image dislocation’ and the next force experienced by the dislocation will be a superposition of these ‘image forces’. q The image force shown below is the glide component of the image force (i. e. along the slip plane, originating from the vertical surfaces) q It must be clear that no image force is experienced by a dislocation which is positioned symmetrically in the domain. Superposition of two images Glide
q Similarly the climb component of the image force can be calculated (originating from the horizontal surfaces) Superposition of two images Climb
Orowan’s Equation
Material properties of Aluminium and Silicon used in the analysis
Дислокация (dislocatio – лат. смещение) • Дислокация не может оканчиваться внутри кристалла; • Смещение краев разреза одинаково по всей длине; • Всякое смещение можно разложить на трансляцию (дислокация) и поворот (дисклинация);
Дисклинации Дисклинация — граница области незавершенного поворота в кристалле. Характеризуется вектором поворота.
Дисклинации Дисклинация — граница области незавершенного поворота в кристалле. Характеризуется вектором поворота.


