8b86a15a83a8a6976406e13c055a36d1.ppt
- Количество слайдов: 86
Computing and SE II Chapter 5: Requirements Analysis Er-Yu Ding Software Institute, NJU
Main Contents 1. Models of Requirement Analysis 2. Structural Analysis: Entity-Relationship Diagram 3. Structural Analysis: Data Flow Diagram 4. Structural Analysis: State Transition Diagram 5. Object-Oriented Analysis: Use Case Diagram 6. Object-Oriented Analysis: Class Diagram 7. Object-Oriented Analysis: Behavioral Diagram 8. Object-Oriented Analysis: CRC Card
1. Models of Requirement Analysis ——Requirements analysis Outcome of Analysis 现实世界 用 户 模 型 Analysis 计算世界 分 析 模 型 计 算 模 型
1. Models of Requirement Analysis —— The Analysis Model The analysis model consists of a wide variety of diagrammatic forms used to bridge an important gap. System Description Design Model Analysis Model n n n System information System function System behaviors Purpose: • Describe what the customer wants built • Establish the foundation for the software design • Provide a set of validation requirements
1. Models of Requirement Analysis —— Model • What is a model? – a model is a simplification of reality • Why do we model? – we build models so that we can better understand the system we are developing – we build models of complex systems because we cannot comprehend such a system in its entirety – four aims to achieve • • help us to visualize a system permit us to specify the structure/behavior of a system give us a template that guides us in constructing systems document the decisions we have made
1. Models of Requirement Analysis —— Software Model • A model is an abstract representation of a system that enables us to answer questions about the system. – When we represent it with real world language, it’s user model – When we represent it with computing world language, it’s design model – When we represent it with codes, it’s program model – When we represent it with a neutral, formal language, it’s analysis model –…
1. Models of Requirement Analysis —— How to represent software • Describes necessary and complete model? knowledge – Stakeholders can get what they want • Decision makers • Users , clients… • Developers – – Analyst Designer Programmer Integrator – Developers can develop software according to software model • Data, behavior, business rules…
1. Models of Requirement Analysis —— Model and View • Model, views, viewpoints, and stakeholders – A model is a simplification of reality, created in order to better understand the system being created; a semantically closed abstraction of a system – A stakeholder is an individual, team, or organization (or classes thereof) with interests in, or viewpoints relative to, a system – A content type is an kind of information
• 1. Models of Requirement Analysis —— Viewpoints, perspectives Viewpoint is defined asand views a standing position used by an individual when examining a universe of discourse (Stakeholders Roles) • A perspective is defined as a set of facts observed and modelled according to a particular aspect of reality (Certain type content observed from some viewpoint) • A view is defined as an integration of related perspectives, usually using two kinds of methods – According to viewpoint (all perspectives observed by some stakeholders role on different content types) – According to content type (all perspectives observed by different stakeholders on some content types)
1. Models of Requirement Analysis —— Describing Perspectives • A perspective language is used to represent the observed information of the perspectives – Text, Diagram (semi-formal language), Formal Language… • The language defines the set of units and their associations that can be used to describe perspectives • Languages N: M perspectives • There is no semi-formal or formal language can describe all kinds of
• UML 1. Models of Requirement Analysis —— Common Perspectives Languages – Object diagram • Classification model – Behavioral diagram – OCL – Use case diagram • Entity-Relationship Diagram – Composition( semantic data) model • Process Model (DFD) – Data processing model • State Machine Model – Stimulus/response model n n n Fact Model Entity-event model Object Role Model Organization model Petri Nets ……
1. Models of Requirement Analysis —— Analysis Model – Structural Function Data Object description ERD Data DFD Process specification (PSPEC) Data dictionary STD Behavior Control Specification (CSPEC)
1. Models of Requirement Analysis —— OO Analysis Model - UML Function Class diagram Object diagram Use case diagram Activity diagram Data Object Behavior State-chart diagram Interaction diagram
n n 2. Structural Analysis: Entity. Relationship Diagram ——Data Modeling Examines data objects independently of processing Focuses attention on the data domain Creates a model at the customer’s level of abstraction Indicates how data objects relate to one another Automobile Person Make Model Body type Price Color Birthday Height Weight Expertise
2. Structural Analysis: Entity-Relationship Diagram —— What is a Data Object? Object —something that is described by a set of attributes (data items) and that will be manipulated within the software (system) each instance of an object (e. g. , a book) can be identified uniquely (e. g. , ISBN #) each plays a necessary role in the system i. e. , the system could not function without access to instances of the object each is described by attributes that are themselves data items
2. Structural Analysis: Entity-Relationship Diagram —— Typical Objects external entities (printer, user, sensor) things (e. g, reports, displays, signals) occurrences or events (e. g. , interrupt, alarm) roles (e. g. , manager, engineer, salesperson) (e. g. , division, team) organizational units places (e. g. , manufacturing floor) structures (e. g. , employee record) Automobile Person
2. Structural Analysis: Entity-Relationship Diagram —— Data Objects and Attributes A data object contains a set of attributes that act as an aspect, quality, characteristic, or descriptor of the object Automobile Person Make Model Body type Price Color Birthday Height Weight Expertise
2. Structural Analysis: Entity. Relationship Diagram ——Relationship q Connectedness q A fact that must be remembered by the system and cannot or is not computed or derived q Several instance of a relationship can exist q Entity can be related in many ways own
2. Structural Analysis: Entity. Relationship Diagram ——Cardinality and Multiplicity own Automobile Make Model Body type Price Color own Person Birthday Height Weight Expertise
2. Structural Analysis: Entity-Relationship Diagram —— ERD Notation One common form: object 1 (0, m) relationship (1, 1) object 2 attribute Another common form: relationship object 1 (0, m) (1, 1) object 2 attribute
2. Structural Analysis: Entity-Relationship Diagram —— The ERD: An Example Customer (1, 1) places (1, m) request for service (1, 1) standard task table generates (1, 1) selected from work (1, w) tasks materials (1, w) (1, i) (1, n) work order (1, 1) consists of lists (1, 1)
2. Structural Analysis: Entity-Relationship Diagram —— Building an ERD • Level 1—model all data objects (entities) and their “connections” to one another • Level 2—model all entities and relationships • Level 3—model all entities, relationships, and the attributes that provide further depth
2. Structural Analysis: Entity. Relationship Diagram ——ERD- Let’s try it • 为选课系统建立ERD描述
3. Structural Analysis: Data Flow Diagram ——Flow Oriented Model • Represents how data objects are transformed at they move through the system • A data flow diagram (DFD) is the diagrammatic form that is used • Considered by many to be an ‘old school’ approach, flow-oriented modeling continues to provide a view of the system that is unique—it should be used to supplement other analysis
3. Structural Analysis: Data Flow Diagram —— The Flow Model Every computer-based system is an information transform. . input computer based system output
3. Structural Analysis: Data Flow Diagram —— Flow Modeling Notation external entity process data flow data store
3. Structural Analysis: Data Flow Diagram —— External Entity A producer or consumer of data Examples: a person, a device, a sensor Another example: computer-based system Data must always originate somewhere and must always be sent to something
3. Structural Analysis: Data Flow Diagram —— Process A data transformer (changes input to output) Examples: compute taxes, determine area, format report, display graph Data must always be processed in some way to achieve system function
3. Structural Analysis: Data Flow Diagram —— Data Flow Data flows through a system, beginning as input and be transformed into output. base height compute triangle area
3. Structural Analysis: Data Flow Diagram —— Data Stores Data is often stored for later use. sensor # report required look-up sensor data sensor number sensor #, type, location, age sensor data
3. Structural Analysis: Data Flow Diagram • all icons must be labeled with meaningful —— Data Flow Diagramming • • • names the DFD evolves through a number of levels of detail always begin with a context level diagram (also called level 0) always show external entities at level 0 always label data flow arrows do not represent procedural logic
3. Structural Analysis: Data Flow Diagram ——Level 0 (Context Diagram) user processing request digital video processor video source NTSC video signal requested video signal monitor
3. Structural Analysis: Data Flow Diagram —— Constructing a DFD—I • review the descriptions and use a grammatical parse to determine “operations” • determine external entities (producers and consumers of data) • create a level 0 DFD
3. Structural Analysis: Data Flow Diagram —— Constructing a DFD—Refine Process • write a narrative describing the transform • parse to determine next level transforms • “balance” the flow to maintain data flow continuity • develop a level 1 DFD
3. Structural Analysis: Data Flow Diagram x a a—— c Level 1 b P y p 2 f p 1 d level 1 p 4 p 3 level 0 e g 5 b
3. Structural Analysis: Data Flow Diagram • —— Flow Modeling Notes Each bubble is refined until it does just one thing • The expansion ratio decreases as the number of levels increase • Most systems require between 3 and 7 levels for an adequate flow model
3. Structural Analysis: Data Flow Diagram —— Usingcan be used to specify the PSPEC • Process Specification (PSPEC) processing details implied by a process within a DFD bubble PSPEC narrative pseudocode (PDL) equations tables diagrams and/or charts
3. Structural Analysis: Data Flow Diagram Check & —— Using convert PSPEC pressure PSPEC If absolute tank pressure > max pressure then set above pressure to “true”; else set above pressure to “false”; begin conversion algorithm x-01 a; compute converted pressure; end if
3. Structural Analysis: Data Flow Diagram —— Mapping analysis model to design model Maps into design model
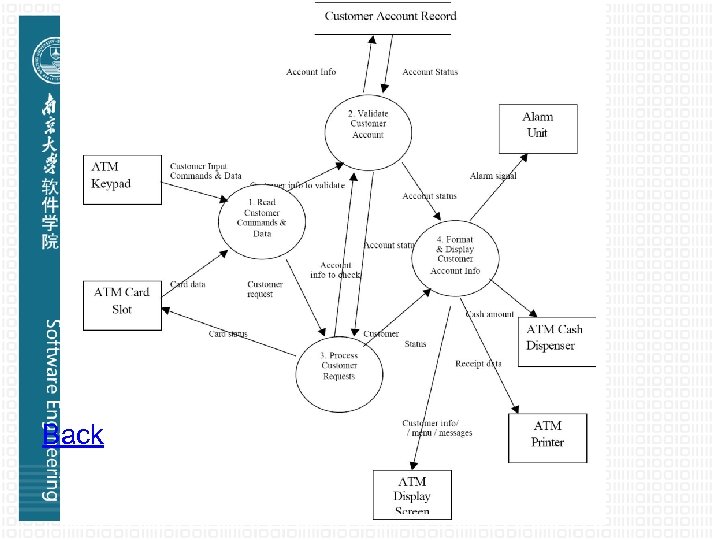
3. Structural Analysis: Data Flow Diagram —— DFD- Let’s try • 用DFD描述ATM机的功能 it
4. Structural Analysis: State • Transition Diagram ——Behavioral modeling The behavioral model indicates how software will respond to external events or stimuli. events behavior Outside world Application How do I model the software's reaction to some external event?
4. Structural Analysis: State Transition Diagram —— • State: Basic concept – a set of observable circum-stances that characterizes the behavior of a system at a given time • State transition: – the movement from one state to another • Event: – an occurrence that causes the system to exhibit some predictable form of behavior • Action: – process that occurs as a consequence of making a transition
4. Structural Analysis: State Transition Diagram —— different states of a 1. Make a list of the State Modeling system (How does the system behave? ) 2. Indicate how the system makes a transition from one state to another (How does the system change state? ) 1. indicate event 2. indicate action 3. Draw a state transition diagram
4. Structural Analysis: State Transition Diagram ——Notation and Example button 2 Pressed Event Initial state button 1&2 Pressed Increment Hours Blink Hours Transition State button 1 Pressed Blink Minutes button 2 Pressed Increment Minutes button 1 Pressed Blink Seconds Stop Blinking button 1&2 Pressed Final state button 2 Pressed Increment Seconds
4. Structural Analysis: State Transition Diagram —— You are designing a traffic light system for this intersection. State Diagram - Lets Try It! North West Draw a state diagram showing the different states and how they transition. East South
5. Object-Oriented Analysis: Use Case Diagram “[Use-cases] are simply an aid to defining what —— Use-Cases exists outside the system (actors) and what should be performed by the system (use-cases). ” Key Points: –Ivar Jacobson • A scenario that describes a thread of usage for achieving a functional requirement • Actors represent roles people, devices, or external systems play • System internals are ignored Example: See Pressman Chapter 8, Section 8. 5. 1
• 5. Object-Oriented Analysis: Use Case Diagram A descriptive name for the scenario —— The Key Elements of a Use– e. g. , “Customer Checkout”, “Browse Products” Case • The primary actor in the scenario – Who is interacting with the system? • The primary actor’s goal – What is the actor trying to accomplish? • Scenario pre-conditions – What assumptions are being made? • Scenario trigger Remember why we’re interested in use-cases! – How was the scenario initiated? • The “sunny day” scenario – In the best case, how does the user interact with the system? • Exceptions – What might go wrong?
5. Object-Oriented Analysis: Use Case Diagram (1) What should we write about? —— Developing a Use-Case (2) How much should we write about it? (3) How detailed should we make our description? (4) How should we organize the description? • What are the main tasks or functions that are performed by the actor? • What system information will the actor acquire, produce or change? • Will the actor have to inform the system about changes in the external environment? • Does the actor wish to be informed about unexpected changes? • …
5. Object-Oriented Analysis: Use Case Diagram ——Use Case The Online Bookstore Diagram - Let’s Try It The Online Bookstore System (OBS) will be a web-based application that allows customers to browse and purchase online product offerings. The application will support the notion of an online shopping cart, similar to other online retailers such as Amazon. com. The checkout features of the system will be integrated with our credit card transaction processor, as well as our internal billing system. The system will also provide an administrator-view that will allow authorized employees to view and administer products, customers, and orders. 1. Based on this description, what are the key use-cases? 2. Select one key use-case, describes it.
5. Object-Oriented Analysis: Use Case Diagram You’ll probably have a lot of usecases! —— Use-Case Diagrams Use case diagrams (UCD) provide a diagrammatic table of contents, and a high -level overview of the system. Diagrams Show: • Actors • Use-cases • Relationships among them Example UCD
6. Object-Oriented Analysis: Class Diagram ——Object the system • Object models describe Models in terms of object classes • An object class is an abstraction over a set of objects with common attributes and the services (operations) provided by each object • Key concepts: – Classes and objects • Attributes and operations • Encapsulation – Association and Link • Inheritance • Aggregation (Composition) • Polymorphism
6. Object-Oriented Analysis: Class Diagram —— Objects • Natural ways of reflecting the realworld entities manipulated by the system • Object class identification is recognised as a difficult process requiring a deep understanding of the application domain • Object classes reflecting domain
6. Object-Oriented Analysis: Class Diagram ——Attributes and operations Class name attributes operations
6. Object-Oriented Analysis: Class Diagram —— Encapsulation/Hiding The object encapsulates both data and the logical procedures required to manipulate the data method #2 method #1 data method #3 method #6 method #5 Achieves “information hiding” method #4
6. Object-Oriented Analysis: Class Diagram • Two analysis classes are often related —— Associations and to one another in some fashion Dependencies – In UML these relationships are called associations – Associations can be refined by indicating multiplicity (the term cardinality is used in data modeling • If there associations between classes, then there are links between instances of the classes
6. Object-Oriented Analysis: Class Diagram —— Association
Diagram ——Inheritance • Organise the domain object classes into a hierarchy • Classes at the top of the hierarchy reflect the common features of all classes • Object classes inherit their attributes and services from one or more superclasses. these may then be specialised as necessary
User class hierarchy
6. Object-Oriented Analysis: Class Diagram —— Object Aggregation • Aggregation model shows how classes which are collections are composed of other classes • Similar to the part-of relationship in semantic data models
Object Aggregation
6. Object-Oriented Analysis: Class Diagram —— Class-Based examining • Identify analysis classes by. Modelingthe problem statement • Use a “grammatical parse” to isolate potential classes • Identify the attributes of each class • Identify operations that manipulate the attributes
6. Object-Oriented Analysis: Class Diagram —— Identifying Analysis Classes occurrences roles organizational units things places external entities structures class name attributes: operations:
6. Object-Oriented Analysis: Class Diagram ——Retained information 1. Class Selection Criteria 2. 3. 4. 5. 6. Needed services Multiple attributes Common operations Essential requirements
• 6. Object-Oriented Analysis: Class Diagram The Safe. Home security function enables the homeowner to configure the security system when it Class Selection connected to the —— is installed, monitors all sensors security system, and interacts with the homeowner through the Internet, a PC, or a control panel. • During installation, the Safe. Home PC is used to program and configure the system. Each sensor is assigned a number and type, a master password is programmed for arming and disarming the system, and telephone number(s) are input for dialing when a sensor event occurs. • When a sensor event is recognized, the software invokes an audible alarm attached to the system. After a delay time that is specified by the homeowner during system configuration activities, the software dials a telephone number of a monitoring service, provides information about the location, reporting the nature of the event that has been detected. The telephone number will be redialed every 20 seconds until a telephone connection is obtained. • The homeowner receives security information via a control panel, the PC, or a browser, collectively called an interface. The interface displays prompting messages and system status information on the control panel, the PC, or the browser window. Homeowner interaction takes the following form…
Potential class 6. Object-Oriented Analysis: Class Diagram —— Identifying Classes Classification Accept / Reject homeowner role; external entity reject: 1, 2 fail sensor external entity accept control panel external entity accept installation occurrence reject (security) system thing accept number, type not objects, attributes reject: 3 fails master password thing reject: 3 fails telephone number thing reject: 3 fails sensor event occurrence accept audible alarm external entity accept: 1 fails monitoring service organizational unit; ee reject: 1, 2 fail Retained information Needed services Multiple attributes Common operations Essential requirements
• 6. Object-Oriented Analysis: Class Diagram University Bank will be opening It. Class Diagram —— Let’s Trya in Oxford, Mississippi, in January, 2000. We plan to use full service automated teller machine (ATM) system. The ATM system will interact with the customer through a display screen, numeric and special input keys, a bankcard reader, a deposit slot, and a receipt printer. Customers may make deposits, withdrawals, and balance inquires using the ATM machine, but the update to accounts will be handled through an interface to the Accounts system. Customers will be assigned a Personal Identification Number (PIN) and clearance level by the Security system. The PIN can be verified prior to any transaction. In the future, we would also like to support routine operations such as a change of address or phone number using the ATM
7. Object-Oriented Analysis: Behavioral Diagram ——Behavioral Diagram • State Chart – State Transition Diagram • Interaction Diagram – Sequence Diagram – Communication Diagram • Activity Diagram
7. Object-Oriented Analysis: Behavioral Diagram ——System behaviour modelling with • The behavioral model indicates how States Chart software will respond to external events or stimuli. To create the model, the analyst must perform the following steps: – Evaluate all use-cases to fully understand the sequence of interaction within the system. – Identify events that drive the interaction sequence and understand how these events relate to specific objects. – Build a state diagram for the system. – Review the behavioral model to verify accuracy and consistency.
7. Object-Oriented Analysis: Behavioral Diagram —— Identifying Events • A use-case is examined for points of information exchange. • The homeowner uses the keypad to key in a fourdigit password. The password is compared with the valid password stored in the system. If the password in incorrect, the control panel will beep once and reset itself for additional input. If the password is correct, the control panel awaits further action.
7. Object-Oriented Analysis: Behavioral Diagram —— State Diagram State diagram for the Control. Panel class
7. Object-Oriented Analysis: Behavioral Diagram —— System behaviour modelling with Sequence Diagram • A behavioural model shows the interactions between objects to produce some particular system behaviour that is specified as a usecase • Sequence diagrams (or collaboration diagrams) in the UML are used to model interaction between objects
7. Object-Oriented Analysis: Behavioral Diagram —— Sequence Diagram
7. Object-Oriented Analysis: Behavioral Diagram ——Let’s Try It! • Give a correct version for figure 8 -21.
7. Object-Oriented Analysis: Behavioral Diagram —— System behaviour modelling with Activity Supplements the use-case by providing a diagrammatic representation of procedural flow How might we make this better? Diagram
7. Object-Oriented Analysis: Behavioral Diagram —— System behaviour modelling with Activity Diagram Swimlane Diagrams Allows the modeler to represent the flow of activities described by the use-case and at the same time indicate which actor (if there are multiple actors involved in a specific use-case) or analysis class has responsibility for the action described by an activity rectangle
8. Object-Oriented Analysis: CRC Card ——CRC Modeling • CRC : Class-Responsibility. Collaborator • Analysis classes have “responsibilities” – Responsibilities are the attributes and operations encapsulated by the class • Analysis classes collaborate with one another – Collaborators are those classes that are required to provide a class with the information needed to complete a responsibility.
8. Object-Oriented Analysis: CRC Card ——CRC Card
9. Writing the Software Specification Everyone knew exactly what had to be done until someone wrote it down!
The End • Next Lecture – Software Design
Reviews • 为选课系统建立ERD描述 • 用DFD描述ATM机的功能 • 用STD描述十字路口红绿灯
A First Level DFD ATM card no System clock Customer Requested PIN prompts 1. 0 Verify Customer ID service transaction 2. 0 Initial Transaction 3. 0 Process Transaction 4. 0 Perform accounting Database Lost-stolen_list Printer
Back
State Diagrams (Traffic light example) Traffic Light State Transition Red Yellow Green Event Start
Back
Back


