3_Raschet_poter_davleny.ppt
- Количество слайдов: 102
Циркуляционная система • Наземное оборудование – – • Насосы Манифольд Вертлюг Квадрат Инструмент – – БТ УБТ – Забойное оборудование • Долото • Затрубье
Оптимизация потерь давления • Основные факторы, влияющие на величину потерь давления в циркуляционной системе: - Геометрия циркуляционной системы, - Величина расхода ПЖ, - Режим течения ПЖ, - Реологические свойства ПЖ.
Потери давления при течении раствора по ЦС возникают как по длине потока (потери на трение или путевые потери), так и в местных сопротивлениях течению. Местные потери давления вызваны локальными изменениями формы и размеров живого сечения потока, т. е. деформацией потока при протекании его через местное сопротивление. Местные потери не зависят от длины потока.
Определение потерь давления при циркуляции Циркуляционная система состоит из следующих элементов: • • • буровые насосы; подпорные насосы; емкостная система; блок приготовления и обработки бурового раствора; манифольд и стояк (трубопровод высокого давления); буровой рукав (грязевый шланг); вертлюг; ведущая труба (квадрат); колонна бурильных труб с долотом; кольцевой канал за бурильными трубами, за УБТ; желобная система; система очистки бурового раствора, которая состоит из вибросита, пескоотделителя, илоотделителя, центрифуги.
Потери давления в циркуляционной системе Pстояке= Pобвязка. + Pбур. колонна + PВЗД + Pдолото • Обвязка – – манифольд грязевый шланг вертлюг Квадрат топ-драйв • Бурильная колонна – бурильные трубы – трубы «хеви вейт» – КНБК – ВЗД турбина • Насадки на долоте + Pзатрубье • Затрубье
Местные сопротивления Пример местных сопротивлений в ЦС: соединения бурильных труб, утолщения труб на концах, соединительные муфты обсадных труб, насадки долот, обратные клапаны обсадных колонн; вентили, задвижки, колена, переходники, патрубки, тройники манифольда. • В местных сопротивлениях происходит завихрение потока, отрывы пограничного слоя, развиваются вторичные течения, сжатие, расширение потока, что вызывает дополнительные потери давления. • Расчет потерь давления производится по формуле Вейсбаха • где ζМ – коэффициент местного сопротивления (геометрия местного сопротивления, режим течения, реологические свойства БР, шероховатость труб). Vср – средняя скорость (за зоной возмущения).
Местные сопротивления • Эта формула может иметь другой вид через расход Q: ΔΡМ = αρQ 2, где α = ζ/2 S 2 – коэффициент гидравлических сопротивлений, S – площадь сечения канала.
Потери давления • Общие потери давления равны сумме потерь давления по длине потока и потерь давления в местных сопротивлениях. • Давление нагнетания PН , создаваемое буровыми насосами для циркуляции бурового раствора по циркуляционной системе (ЦС), равно сумме потерь давления во всей ЦС.
Давление нагнетания • Величину давления нагнетания на насосах можно определить суммой PН = ∆рis + ∆рip + ∆рir + ∆рig + ∆рos + ∆рeg + ∆рer + ∆рep + ∆рзд = Pp + ∆рos где ∆рis – сумма потерь давления на местных и линейных сопротивлениях в устьевой обвязке (в нагнетательном манифольде насосов, стояке, буровом шланге, вертлюге и в ведущей трубе), ∆рip – потери давления в бурильных трубах, ∆рir – сумма потерь давления на местных сопротивлениях в замковых соединениях и в утолщениях бурильных труб (если их внутреннее сечение не равнопроходное), ∆рig – потери давления в УБТ, ∆рos – потери давления в насадках долота, ∆рeg – потери давления в КП за УБТ, ∆рer – сумма потери давления в зонах замковых соединений труб в КП, ∆рep – линейные потери давления в КП за бурильными трубами, ∆рзд – потери давления в забойном двигателе и за ним.
Из опыта бурения: • Потери давления в манифольде часто не учитываются, и давление на выходе из насосов приравнивается давлению на манометре стояка PН = PС. • Если КП широкое , то значением ∆рer можно пренебречь. • As a rule, режим течения в колонне БТ, насадках долот турбулентный. Здесь величина λ слабо зависит от средней скорости течения, от изменения реологических свойств БР, температуры, давления: λ = const = 0, 018 -0, 020 (ρ = 1150 -1250 кг/м 3), λ = const = 0, 020 -0, 025 (ρ >1250 кг/м 3). • В КП режим течения ламинарный. Здесь перепад давления зависит от реологических параметров, λ зависит от средней скорости течения.
Из опыта бурения: При нахождении потерь давления приходится вносить упрощения: • размер проходного сечения непостоянен: возникает переменная эксцентричность колонны БТ, • при низких скоростях сдвига ошибку вносит используемая реологическая модель раствора. - не учитываем влияния температуры на величину реологических параметров.
Из опыта бурения • Ошибка в нахождении потерь давления возникает и при расчете устьевой обвязки буровой установки ввиду конструктивных различий устьевых обвязок и отсутствия точных значений коэффициентов местных сопротивлений. • Но эти упрощения не вносят большую ошибку в определяемую величину давления нагнетания
ВЫВОД: • Возможна упрощенная процедура расчета потерь давления!
Упрощенная методика расчета потерь давления • Предполагается, что на величину потерь давления влияют только расход БР, его плотность, глубина скважины. Используются усредненные значения коэффициента гидравлических сопротивлений λ. • Формулы для нахождения потерь давления имеют вид: - в трубопроводах, БТ, УБТ:
Упрощенная методика расчета потерь давления - В кольцевом канале: - внутри замковых соединений
Упрощенная методика расчета потерь давления - За замковыми соединениями в КП: - В насадках долота:
Упрощенная методика расчета потерь давления Основная мысль: если λ, ζ являются постоянными, то коэффициенты α будут зависеть только от размеров канала течения. Выражению для величины давления нагнетания можно придать следующий вид:
Расчет потерь давления в элементах циркуляционной системы • Общие потери давления ∆р при движении промывочной жидкости в элементах циркуляционной системы определяются из выражения Δр = Σ(∆рi) = Σ(∆ртр) + Σ(∆ркп) + ∆рмт + ∆рмк + ∆р0 + ∆рт + ∆рд + ∆рг, где - Σ(∆ртр) и Σ(∆ркп) - потери давления на трение по длине в трубах и кольцевом пространстве; - ∆рмт и ∆рмк - потери давления в местных сопротивлениях в трубах и кольцевом пространстве; - ∆р0 - потери давления в наземной обвязке; - ∆рт - перепад давления в турбобуре; - ∆рд - потери давления в промывочных отверстиях долота; - ∆рг - разность между гидростатическими давлениями столбов жидкости в кольцевом пространстве и трубах.
Расчет потерь давления в элементах циркуляционной системы Δр = Σ(∆рi) = Σ(∆ртр) + Σ(∆ркп) + ∆рмт + ∆рмк + ∆р0 + ∆рт + ∆рд + ∆рг = Pp + ∆рд. Δр = (α 1 Lт + α 2)ρQ 2 = αρQ 2 , α 1 - коэффициент потерь давления, зависящих от длины колонны бурильных труб, α 2 – коэффициент потерь давления, не зависящих от этой длины. α = α 1 Lт + α 2. • Если плотность и расход БР поддерживаются постоянными, переменной является лишь длина колонны бурильных труб Lт.
УСТАНОВИВШИЕСЯ ТЕЧЕНИЯ ЖИДКОСТЕЙ В ЭЛЕМЕНТАХ ЦИРКУЛЯЦИОННОЙ СИСТЕМЫ СКВАЖИНЫ
Течение в трубах: VZ = V ≠ 0 • Уравнение движения • Уравнение сохранения массы • Уравнение состояния: ρ = const • Реологическое уравнение состояния τ = τ( ), определяется природой бурового раствора.
Течение в КК при вращении труб: Vφ = V ≠ 0 • Уравнение движения: • Уравнение сохранения массы: • Уравнение состояния: ρ = const • Реологическое уравнение состояния: , где
Уравнение движения F 1 Т 2 F 2 r T 1 2 R dr P 1 l P 2
Уравнение движения • ΔP = P 1 – P 2 - перепад давления • F 1 = P 1· d. S • d. S ~ 2 r ·π · dr • F 1 = P 1 · 2 r π ·dr • F 2 = P 2 · 2 r π ·dr • T 1 = τ1 · S 1 = τ1 · 2 π r l
Уравнение движения
Непрерывность потока • Поскольку буровые растворы почти несжимаемы, объемная скорость потока жидкости, поступающей в трубу, должна быть равна ее объемной скорости на выходе из трубы (следствие непрерывности потока). • Следствие: при постоянном расходе скорость жидкости обратно пропорциональна площади А, через которую она проходит: если площадь уменьшается, то скорость жидкости будет возрастать при постоянном расходе.
Непрерывность потока
Непрерывность потока • Следствие непрерывности потока: увеличение скорости течения бурового раствора в кольцевом канале при поступлении в скважину пластовых флюидов. Рост скорости при неизменной геометрии ЦС вызовет увеличение расхода бурового раствора при выходе из скважины при неизменной подаче насоса. (Ранний признак возможного проявления; расходомеры).
Скорость течения раствора • Течение бурового раствора через буровой шланг, ведущую трубу, бурильную колонну и затрубное пространство рассматривается как поток через последовательность круглых труб. • Скорость течения бурового раствора изменяется в зависимости от площади поперечного сечения в этой локальной части ЦС. Наиболее высока скорость там, где диаметр имеет меньшее значение. • Вычисление скорости течения бурового раствора представляет собой первый шаг в проведении расчетов по гидравлике бурения.
I. Вязкая жидкость в трубе • Реологическое уравнение состояния • Граничное условие: V = 0 при r = R
Вязкая жидкость в трубе
Ламинарный режим течения Reynolds < 2000 (для воды)
Трехмерное представление ламинарного потока в трубе
Ламинарный режим течения Стенка скважины Трубы Скорость
Параболический профиль скорости
Профили скорости при течении растворов различной реологии
Эпюры скорости и напряжений
Вязкая жидкость в трубе • Градиент скорости максимален на стенке трубы, где r = R • Расход жидкости - по формуле для объема параболоида. • Формула Пуазейля:
Подсчет потерь давления • Из формулы Пуазейля • Для вертикальной скважины
Формула Дарси-Вейсбаха
Подсчет потерь давления: формула Дарси-Вейсбаха
Консистентные переменные • Из формулы Пуазейля: • Если известны радиус и длина трубки, замерены перепад давления и расход, то можно найти вязкость жидкости. • Строя зависимость Q от ΔP , получим прямую линию, наклон которой к оси ΔP равен Видим: наклон зависит не только от вязкости, но и от размеров прибора R, l. От этого можно избавиться.
Консистентные переменные • Если ввести новые переменные: - градиент скорости на стенке - касательное напряжение на стенке Наклон линии теперь равен Если измерения проведены для одной и той же жидкости, но на разных трубках, и если на график нанесены V и T , то все измерения попадут на одну прямую.
Консистентные переменные • Если ввести постоянные прибора то равенства для V и P примут вид:
Суть условной вязкости • Из закона Пуазейля: • Dim К = Па
2. ВЖ в КП • Исходим из уравнения движения • Граничные условия • Решение для скорости • Координата rm , при которой скорость достигает максимального значения V = 0 при r = R V = 0 при r = r 0
Подсчет расхода в КП • Расход находим по формуле Буссинеска. При r 0 → 0 она превращается в формулу Пуазейля. • После преобразований из формулы Буссинеска получим формулу Дарси-Вейсбаха
График функции f( )
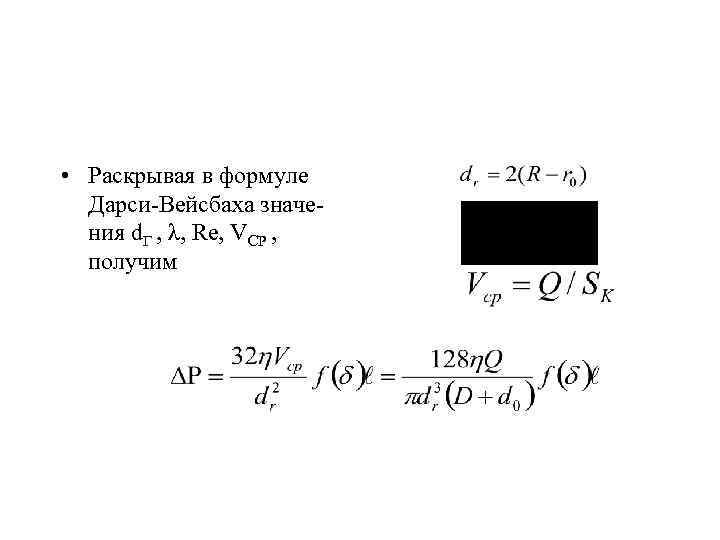
• Раскрывая в формуле Дарси-Вейсбаха значения d. Г , λ, Re, VСР , получим
Давление страгивания ВПЖ • Минимальное давление страгивания, необходимое для течения, определится из формул: и ΔP ≥ 2 L t/r 0 ΔP ≥ 2 L t / (R – rн). Если (R – rн) ro , то течение начнется в кольцевом канале. Если (R – rн) ro , то течение жидкости начнется в трубе.
3. ВПЖ в трубе
Распределение скоростей и напряжений при течении вязкопластической жидкости в трубе.
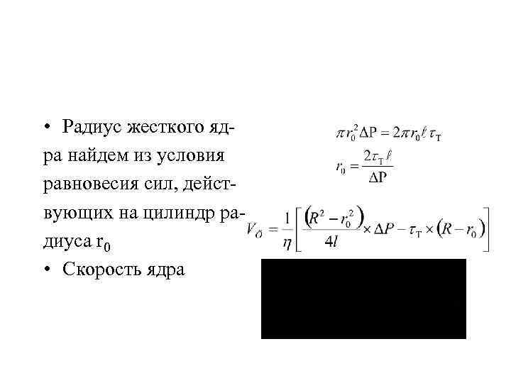
• Радиус жесткого ядра найдем из условия равновесия сил, дейст- вующих на цилиндр радиуса r 0 • Скорость ядра
Расчет расхода • Расход найдем путем деления тела вращения плоскостями, перпендикулярными к оси, на диски толщиной d. V: • Подставляя найденное значение r 0 , после интег- рирования получим
Расчет расхода • Если ввести обозначения Формула Букингема-Рейнера примет вид
Зависимость Sen = Sen(β ) для труб круглого (1) и кольцевого сечений (2)
Порядок расчета потерь давления • 1. По известному расходу находим число Сен. Венана • 2. Из графика Sen = Sen(β ) находим параметр β • 3. Из формулы для параметра β находим потери давления
Уравнение Букингема-Рейнера
• Эти уравнения позволяют при известных числах Re, Sen, Bi определить λ из специальных графиков, в которых коэффициенты гидравлического сопротивления зависят от Re, Sen, Bi в качестве параметров
4. ВПЖ в кольцевом пространстве V 1 V ι I ι<ιТ R II r 0 V 2 a Условия равновесия ядра b Z
Подсчет потерь давления 2. Из графика находим β: 3. Из формулы для β: где при находим
5. Турбулентность • Для подсчета потерь давления используется формула Дарси. Вейсбаха • Изменение коэффициента гидравлического сопротивления вязких жидкостей показано на след. слайде
Рис. 15. Коэффициент гидравлического сопротивления для вязких жидкостей: I, II – зависимости Пуазейля и Блазиуса; опытные данные Никурадзе при различных значениях относительной шероховатости 103: 1 – 66. 7, 2 – 32. 7, 3 – 16. 7, 4 – 7. 94, 5 – 3. 97, 6 – 1, 97.
Турбулентность • Ламинарное течение жидкостей различной реологии пре кращается при достижении числом Рейнольдса критического значения Reкр. Начинается переходной режим, появляются признаки турбулентности: нарушение параллельного течения струек жидкости, возникают продольные пульсации скорости, происходит поперечное движение образующихся вихрей, перемещающихся с пульсирующей скоростью. Наибольшие пульсации скорости возникают между стенкой и осью трубы, уменьшаясь в направлении оси потока и непосредственно у стенки. При Re = 2320 поток вязкой жидкости турбулизуется вплоть до оси трубы.
Турбулентность • В турбулентном потоке возникают дополнительные касательные напряжения в результате затрат энергии на переме- щение вихрей
Схема профиля скорости при турбулентном течении жидкости в трубе С увеличением числа Рейнольдса гидравлические сопротивления растут
Турбулентный режим течения Reynolds > 4000 > 2320 (для воды)
Турбулентный режим течения VMax r 0 радиус скорость r
Строение турбулентного потока • 1 – ламинарный слой • 2 – переходной слой • 3 – турбулентное развитое течение
Строение турбулентного потока • Вблизи стенки находится ламинарный слой толщиной δ = R – R 2. Здесь реологические свойства апроксимируются следующими моделями: Толщина слоя δ : Для ВЖ Для ВПЖ
Постановка задачи для турбулентного течения • Требуется решить уравнение движения жидкости при следующих законах изменения каса- тельных напряжений
Решение для вязкой жидкости • Коэффициент λ находим из уравнения: Для удобства приведенное уравнение аппроксимируется для различных чисел Re более простой формулой следующего вида: Для Re ≤ 105 , КЭ < δ: С = 0, 316, m = 0, 25 Формула Блазиуса
Решение для вязкой жидкости • При КЭ > δ ламинарный слой играет мень- шую роль, чем шероховатость. При некоей величине шероховатости величина λ становится постоянной: устанавливается автомодельная турбулентность. • Т. к. δ = δ (Re), то при одних скоростях V жидкостей ( расходах Q) труба будет гидравлически гладкой, а при других – шероховатой.
Влияние шероховатости • КЭ = (1 - 2)· 10 -5 м - у новых стальных труб • КЭ = (15 - 30)· 10 -5 м – после нескольких лет эксплуатации • λ при турбулентном течении: λ =λ(Re, ε), ε = КЭ / R – относительная шероховатость. Чем больше ε , тем больше λ: Для труб с большой ε величина λ растет с ростом Re до предельного значения
Влияние шероховатости • При Re < 105 для подсчета λ используется формула Альтшуля: • Для сильно шероховатых труб используется формула Шифринсона: • При автомодельном режиме течения в гидравлически гладких трубах:
Турбулентное течение ВЖ в КП • Для подсчета λКП используется аналог формулы Альтшуля для КП:
Турбулентное течение ВПЖ в трубах • λ = λ(Re, Sen). • λ находим из уравнения: Для 2300 ≤ Re ≥ 370000
Число Рейнольдса RN = D V MW m = = VD (MW) m Гидравлический диаметр - м Скорости потока - м/сек Плотность раствора - г/см 3 Пластическая вязкость PV - cp
Число Рейнольдса - Критическая скорость < 2100 Ламинарный 2100 - 4100 Переходный > 4100 Турбулентный • Обычно мы принимаем поток как турбулентный при значении числа Рейнолдса > 2100 • Скорость потока, при которой поток становится турбулентным, называется Критической Скоростью
Критическая скорость , Qкр = 6, 25 πd 2
Типы потока - (с увеличением расхода) n нет движения n поршневой поток n ламинарный поток n переходный поток n турбулентный поток
Бурильная колонна Стадия 1: Нет движения Затрубье Породы
Стадия 2: Поршневой Поток Бурильная колонна • низкие скорости движения раствора Затрубье • очень плоский профиль потока Породы
Стадия 3: Переходный Поток (от Поршневого к Ламинарному) • увеличение скорости течения потока Бурильная колонна Затрубье Породы • скорость течения потока близка к нулю у стенок скважины
Стадия 4: Ламинарный Поток • «Пулевидный» Бурильная колонна Затрубье профиль потока (скорости течения потока выше в центральной части) Породы • Скорость течения потока близка к нулю у стенок скважины
Стадия 5: Переходный (от Ламинарного к Турбулентному ) • Скорость течения потока по краям приближается к скорости течения в центре потока Бурильная колонна Затрубье Породы • Энергия потока оказывает воздействие на стенки скважины
Стадия 6: Турбулентный Поток • Восстанавливается Бурильная колонна плоский профиль потока Annulus • Возникновение вихревых токов Породы • Буровой раствор размывает стенки скважины • Увеличиваются потери давления изза трения
Тип потока - Критическая скорость • Число Рейнольдса – определяет переход от ламинарного потока к турбулентному, зависит от: – Плотности бурового раствора – Геометрии скважины – Расхода – Вязкости раствора
Роторное бурение • Ламинарный поток подвержен воздействию вращающейся бурильной колонны с угловой скоростью ω. Это приводит к изменению - профиля скорости, - условий появления турбулентности, - потерь давления по длине.
Вращение БК и наступление турбулентности ВЖ • При осевом движении вязкого раствора и одновременном вращении бурильной колонны (роторное бурение) имеем зависимость: Reкр = f(Ta). - число Тейлора. где δ = R 1/ R 2, R 1 – радиус БК, R 2 - радиус скважины. V = ωR 1 - линейная скорость стенки трубы, ω – угловая скорость вращения трубы, d = R 2 - R 1 , ρ – плотность ВЖ.
Опытная зависимость Reкр от числа Тейлора
• Переход ламинарного течения в турбулентный уже не определяется постоянным значением Reкр = 2100 (2320). • С ростом числа Тейлора критерий Reкр снижается. • I, II – область ламинарного и турбулентного течений, соответственно
Влияние вращения внутренней трубы на давление в КК • Задача: найти связь между напряжениями, возникающими в жидкости, находящейся между концентрическими цилиндрами, которые вращаются с угловыми скоростями ω1, ω2. • Граничные условия: V = ω1 R 1 при r = R 1 = dн /2 , V = ω2 R 2 при r = R 2 = dc /2.
Распределение скоростей и касательных напряжений в КК при течении ВЖ от вращения внутреннего цилиндра.
Решение • Реологическое уравнение ВЖ Тогда уравнения движения примут вид:
Решение • Распределение скорости имеет вид: • При вращении только внутренней трубы (ω2 = 0):
Решение
• Вихри Тейлора образуются в жидкости, находящейся в зазоре между двумя вращающимися коаксиальными цилиндрами. В наиболее простом варианте достаточно вращать один внутренний цилиндр. При таких условиях возникает неустойчивое расслоение жидкости, так как частицы, находящиеся вблизи внутренней стенки, стремятся под действием центробежной силы переместиться в наружные слои. При постепенном увеличении скорости вращения, начиная с какого-то момента, в жидкости возникают правильно чередующиеся вихри в виде торов с правым и левым вращением.
3_Raschet_poter_davleny.ppt