b00fb6b3775c696c1942d81ae4f8b3b2.ppt
- Количество слайдов: 82
CIM for Enterprise Integration for the CIM University, CIM Users Group in Charlotte, NC November 10, 2009 For further information, contact: Greg Robinson (grobinson@xtensible. net), Convener of IEC TC 57 WG 14 Co-Chair of SG-Systems WG (of Open. SG of UCA Users Group) Zig. Bee & Home. Plug SEA – Smart Energy Profile 2. 0 Leadership Team
Agenda • CIM for enterprise integration (IEC 61968) – Overall Scope, Approach – Model Evolution – Messaging – Highlights for Using CIM • AMI, DMS, OMS, GIS, CIS • Asset management, work management – Supporting the smart grid CIM Users Group: CIM for Enterprise Integration Slide 2
Key Premise: The Common Language Should Provide Relevant Information To A User Regardless of Source Engineering Concerns Operations Concerns Materials Management Concerns Protection Concerns CIM Users Group: CIM for Enterprise Integration Construction Concerns Maintenance Concerns Slide 3
This is Not a Good Practice For Wires Integration; It’s Not Good For Data Integration Either! Wires Integration Anarchy! CIM Users Group: CIM for Enterprise Integration Slide 4
Goal: Interface Standards Should Be Based on Common Semantics (e. g. , CIM) to Avoid Adding to ‘Integration Anarchy’ OMS GIS CIS Integration Infrastructure WMS Integration anarchy is a chaos of: DMS AMR Data Integration Anarchy! Without (1) duplicated logic, Common Semantics, Point (2) duplicated data, -to-Point (3) duplicated effort, Integration Will (4) newly acquired integration difficulties, Continue at the Data Level (5) lack of ability to easily create new application functionality from services, and (6) lack of ability to support business processes with applications Integration anarchy will result in higher costs and an inflexible, brittle Smart Grid Slide 5 System of Systems CIM Users Group: CIM for Enterprise Integration
The IEC 61968 -1 Interface Reference Model (IRM) Provides The Framework For Identifying Information Exchange Requirements Among Utility Business Functions All IEC 61968 Activity Diagrams and Sequence Diagrams are organized by the IRM CIM Users Group: CIM for Enterprise Integration Slide 6
Key Concept: Incremental Integration - in Step With Business Needs OMS GIS CIS OR TT IEC 61968 IRM Interface Semantically Consistent ESB AMR WMS DMS Information Flow Design Trouble Ticket Outage Record CIM Users Group: CIM for Enterprise Integration DMS OMS CIS TT OR Slide 7
Key Concept: Replace Large Monolithic Applications ‘a Chunk at a Time’ Other Apps Field Recording Maintenance & Inspection Construction Work Scheduling Design MDI/CIM Messages WMS CIM Users Group: CIM for Enterprise Integration Slide 8
Agenda • CIM for enterprise integration (IEC 61968) – Overall Scope, Approach – Model Evolution – Messaging – Highlights for Using CIM • AMI, DMS, OMS, GIS, CIS • Asset management, work management – Supporting the smart grid CIM Users Group: CIM for Enterprise Integration Slide 9
IEC 61968 -11: CIM Extension for Distribution Transitioning from Rational Rose To Enterprise Architect (Depending the state of a Package, some diagrams in this presentation are in Rose and others are in EA) CIM Users Group: CIM for Enterprise Integration Slide 10
Priorities: WG 14 Roadmap priorities by NC 3 3 3 NC Positio ns 6 6 7 7 6 6 5 6 7 1 6 Averag e Priority 3. 0 2. 9 2. 8 2. 4 2. 2 2. 1 2. 0 1. 8 Metering DCIM Operations (DMS/OMS) Asset & record mgmt. Reference architecture CDPSM Naming/Design rules Work mgmt. n/a Multi. Speak 3 6 5 5 6 5 7 5 1. 8 1. 7 1. 6 1. 4 Multi. Speak Glossary Operations Planning Extensions Planning Integration profile Customers (mgmt, billing) CAN CH DE FR UK US ZA 61968 -9 61968 -11 61968 -3 61968 -4 61968 -13 Security 61968 -1 -2 61968 -6 61968 -10 61968 -14 -1 3 3 2 2 3 3 1 3 2 2 3 3 3 3 1 1 1 3 3 3 3 1 1 3 3 3 2 2 2 1 3 3 3 2 1 3 2 3 3 3 3 3 61968 -14 -2 61968 -5 61968 -7 DER 61968 -1 -1 PHEV/PEV 61968 -8 HAN 3 3 2 2 1 3 1 2 1 1 2 2 1 2 1 1 1 2 2 2 1 1 1 1 2 2 1 1 1 1 1 3 3 2 2 2 3 current pending postponed non-modelling CIM Users Group: CIM for Enterprise Integration comment [source: Tanja Kostic] Slide 11
Priorities: Current modelling priorities • Driven by interoperability (IOP) tests – 2009: Metering (Part 9) + balanced and unbalanced CDPSM (Part 13 Ed. 2) – 2010: Network. Data. Set (Part 4 Ed. 2) for CDPSM needs (GISDMS/OMS exchange) • Those common classes that support the above • Overall CIM modelling principles, naming rules, network model for T&D, coordination with CMM • Part 4 maintenance cycle • Part 3 maintenance cycle (some useful for Part 5) • Metering-related packages (Part 9 Ed. 2) • (continuous: clean-up for consistency/correctness, simplification, diagrams, documentation) [source: Tanja Kostic] CIM Users Group: CIM for Enterprise Integration Slide 12
CIM model and Part 11 evolution: Normative vs. informative • • Introduced in January 2009 WG 14 package split to normative and informative (unstable, work-inprogress) – WG 13 also started applying this approach to their obsolete packages • Condition for “normativity” – Be used in messages of Part 9 Ed. 1 and Part 13 Ed. 2 – Be used in messages of Ed. 2 of Parts 4, 3, 5 (priority by the WG 14 roadmap) • WG 14 uses Informative package as a sandbox, with expiration date for elements – Move (potentially refactored) classes to normative packages – these are maintained by WG 14 • After expiry date, delete informative classes/relationships from the model – WG 14 Share. Point has the archive of all model releases where deleted elements can be found – CIM users can take over and evolve deleted elements and potentially submit through standard CIM issues form the request for inclusion into standard CIM – modelling team decides whether the extension is considered as globally useful and thus provided as standard CIM (and not custom for a product/project/customer/vendor) [source: Tanja Kostic] CIM Users Group: CIM for Enterprise Integration Slide 13
CIM model and Part 11 evolution Model releases and IOPs • WG 14 follows the same timing as WG 13 • IOPs take place in Q 4 of a year – WG 13 does not have IOP this year, but in April 2010, for CIM 14 • Given model version (used for IOPs) is frozen 2 -3 months before IOPs – Base CIM end July (14 v 12), DCIM mid September (10 v 27) • Modelling team evolves new versions of the model with changes in informative parts only • Issues identified in IOPs are addressed and resolutions included in official DCIM release (Q 1 of next year) used for Part 11 FDIS – WG 13 has the same approach for IEC 61970 -301 • After January meeting, we branch the model – Version 14 v. XX-10 v. YY (developed during 2009) is for Part 11/301 FDIS – IEC 61968 package is merged by CMM into the combined 15 v. YY – Copy of it is saved as 15 v. YY-11 v 01 and evolved for IOPs in 2010 [source: Tanja Kostic] CIM Users Group: CIM for Enterprise Integration Slide 14
Schedule until 2010 -Q 2 • Models for 2009 IOPs: – CPSM IOP based on CIM 14 (14 v 12) • frozen end July 2009 – Metering and CDPSM IOPs based on DCIM 10 (10 v 27) • frozen mid September 2009 • no changes that would impact Part 9 FDIS messages Model usable for all IOPs 2009 • Part 11 CDV comments: – Arrived end August 2009 – We’ll address them in October 20 conference call • CIM and DCIM FDIS: • FDIS of 61970 -301 Ed. 4 and FDIS of 61968 -11 Ed. 1 planned after January 2010 meetings • Will include fixes, provided as high priority IOP issues • To be submitted not later than end Q 1 -2010 [source: Tanja Kostic] CIM Users Group: CIM for Enterprise Integration Slide 15
Agenda • CIM for enterprise integration (IEC 61968) – Overall Scope, Approach – Model Evolution – Messaging – Highlights for Using CIM • AMI, DMS, OMS, GIS, CIS • Asset management, work management – Supporting the smart grid CIM Users Group: CIM for Enterprise Integration Slide 16
IEC 61968 Basic Message Structure CIM Users Group: CIM for Enterprise Integration Slide 17
Message Header CIM Users Group: CIM for Enterprise Integration Slide 18
Message Types Are Created By Combining IEC 61968 Verbs With Information Exchange Topics, Referred To As Nouns CIM Users Group: CIM for Enterprise Integration Slide 19
(IEC 61968 Verbs - continued) CIM Users Group: CIM for Enterprise Integration Slide 20
Message Payload of “End Device Control” of IEC 61968 -9 XSD Tag Names Are From Relevant Data Elements in the CIM Users Group: CIM for Enterprise Integration Slide 21
Agenda • CIM for enterprise integration (IEC 61968) – Overall Scope, Approach – Model Evolution – Messaging – Highlights for Using CIM • AMI, DMS, OMS, GIS, CIS • Asset management, work management – Supporting the smart grid CIM Users Group: CIM for Enterprise Integration Slide 23
IEC 61968 -4: Records and Asset Management • Network Data Set – Contains data for any part of a distribution network: • • • Typically selected for operational or extension planning studies Used in numerous implementations for GIS to DMS integration Can be part of a feeder, a single feeder or more than one feeder Can be either the ‘As built’ network or a proposed network selected for analysis It is a superset of CDPSM (i. e. , Distribution’s CPSM) – Contains references to other static data such as: • • • Elements of a Type. Asset. Catalogue Elements of a Asset. Catalogue Assets performing the roles of the associated types of Power. System. Resources Other “leaf node” elements such as Organisations, Locations, and Measurements Change Set – Contains updates required in a transaction for an existing Network. Data. Set – Each step in the Change. Set is described through a separate Change. Item. • A change item identifies the change type (add, delete, modify) • Sequence number for a particular change within a set of changes of a Change. Set. – Only the identifiers of the relevant Network. Data. Set messages are to be included in a Chage. Set message. • The actual contents are provided in accompanying Network. Data. Sets messages. CIM Users Group: CIM for Enterprise Integration Slide 24
The Network. Data. Set is organized by logical Role (vs. physical asset) and may represent various views, such as as-built, nominal, operational, study, etc. Everything from the IEC 61970 Wires Package may be included. Connectivity Is based on IEC 61970 Topology CIM Users Group: CIM for Enterprise Integration Slide 25
From the logical view to the physical asset view of the same object. CIM Users Group: CIM for Enterprise Integration Slide 26
IEC 61968 -4: Records and Asset Management • Presentation: – Can contain location information for most any element represented in the CIM, particularly elements of the distribution network. – Provides location information of individual assets or power system resources – Provides a set of location information as a companion to the Network. Data. Set. • Asset List: – Can contain various amounts of data for any set of utility assets – Contains references to static reference data such as: • Elements of an Asset. Catalogue • Elements of a Type. Asset. Catlogue • Power. System. Resources that specify the role in which the Asset is being used – If it has been installed rather than sitting in inventory • Other “leaf node” elements such as Organisations, Locations, and Measurements CIM Users Group: CIM for Enterprise Integration Slide 27
Graphical Rendering • GML has been designed to uphold the principle of separating content from presentation • GML provides mechanisms for the encoding of geographic feature data without regard to how the data may be presented to a human reader • Since GML is an XML application, it can be readily styled into a variety of presentation formats including vector and raster graphics, text, sound and voice • GML is standardized through ISO • ISO 19136 - Geographic information - Geography Markup Language (GML) CIM Users Group: CIM for Enterprise Integration Slide 28
Presentation of Real World Objects – Key Classes CIM Users Group: CIM for Enterprise Integration Slide 29
Case Study: Asset Management System Used to Initialize System Control Center System (source: Distribu. TECH 2002) Asset Management Asset data sent in XML Adapter Transformation into CIM Objects Publish AMS data in CIM format Integration Bus Adapter Subscribe to Asset data System Control Center [presented at Distribu. TECH 2001] CIM Users Group: CIM for Enterprise Integration Slide 30
Case Study: Operations Model Capabilities (source: Distribu. TECH 2002) AMS DMS CIM Users Group: CIM for Enterprise Integration Slide 31
Case Study: LIPA Asset Management and Organization Asset Owner Responsibilities: (source: IEEE 2009) Asset Manager • Asset Optimization • Asset yield contribution understanding • Financial structuring • Business development • Asset specifications & standards • Full lifecycle asset management • Asset data management • Workload management • Asset financial and operating performance analysis • Asset strategy & plan development • Asset full lifecycle financial & operational data analysis • Regulatory strategy & negotiation • Contract management • Risk management • Asset data requirements definition • Asset opportunity development & analysis • Industry Best Practices • • Asset valuation Investment analysis & strategy Contract negotiation/structuring Regulatory oversight Market & economic analysis Portfolio management Capital allocation Asset financial & operating performance analysis • Asset planning • Asset acquisition & monetization Service Provider Responsibilities: • Construction & maintenance project management • Materials sourcing & inventory management • System engineering & design • Bargaining unit negotiations • Workforce scheduling & deployment • Work practice design & development • Asset data input and collection • Workforce training • Marketing & sales of services • Competitor analysis CIM Users Group: CIM for Enterprise Integration Slide 32
Case Study: LIPA Asset Management Concept CIM Users Group: CIM for Enterprise Integration (source: IEEE 2009) Slide 33
Some Foundational Relationships of the IEC CIM for Asset Management Document Organisation Information Containers Such As Asset Catalogues, Trouble Tickets, Work Orders, etc. Entities Performing One or More Roles Such As Customer, Supplier, Manufacturer, Service Provider, etc. Location Erp Person A Street Address, Coordinates For a Geographic or Schematic reference system, etc. A Person Performing Roles Such Dispatcher, Field Operator, etc. Power System Resource Activity Record Electrical Network Role Used For Planning, Operations, etc. Used to Record Each State change of CIM objects Type Asset Model Compatible Unit For Design & Procurement Particular Model and Version of a Vendor's Product Asset Physical Plant Filling A Role Such As A Transformer, Pole, etc. CIM Users Group: CIM for Enterprise Integration Slide 34
CIM Users Group: CIM for Enterprise Integration Slide 35
IEC 61968 -4: Records and Asset Management • Asset Catalogue: – A collection of information regarding available types of products and materials that are used to build or install an Asset(s), to maintain an Asset(s) or to operate an Asset(s). – Each catagoue item is for a specific product available from a specific supplier. – Contains references to static reference data such as: • Elements of a Type. Asset. Catalogue • Specifications • Other “leaf node” elements such as Organisations • Type Asset Catalogue – Contains data for a set of utility asset types – It is a collection of information regarding generic types of assets that may be used for design purposes, analysis, and so on – A Type. Asset is not associated with a particular manufacturer – Contains references to other Documents containing static reference data such as: • Elements of an Asset. Catalogue • Other “leaf node” elements such as Organisation CIM Users Group: CIM for Enterprise Integration Slide 36
IEC 61968 -6: Maintenance & Construction • Work is created any time a person is required to perform an activity related to company assets. Examples of work include – Construction work (e. g. service installations, line extensions, and system betterment projects) – Service work (e. g meter replacements, Turn-on, Turnoff, etc. ) – Maintenance work (e. g. routine oil changes, painting, etc. ) – Inspection work (e. g. pole inspections, vault inspections, Substation inspections) – Trouble work (e. g. Power outage, voltage quality problem, etc. ) CIM Users Group: CIM for Enterprise Integration Slide 37
IEC 61968 -6: Construction & Maintenance • Current Message Types: – – – – Compatible Units Construction Work Crew Design Inspect & Test Labor One Call Request Procedure Service Work Trouble Work Cost Detail Work Scheduling Work Status Work Task CIM Users Group: CIM for Enterprise Integration Slide 38
Generic “Type. Assets” are used for Design CIM Users Group: CIM for Enterprise Integration Slide 39
IEC 61968 -3: Network Operations • Current Message Types: – Measurement list; – Operational restrictions; – Outage records; – Safety documents; – Switching schedules. • More to be added during maintenance cycles CIM Users Group: CIM for Enterprise Integration Slide 40
An Example: Safety Document Classes CIM Users Group: CIM for Enterprise Integration Slide 41
Safety Document Message Type CIM Users Group: CIM for Enterprise Integration Slide 42
IEC 61968 -8: Customer Support • Current Message Types: – – – Trouble Ticket Failure Event Planned Outage Notification Call Back Compliance Event Outage History Service Extension Request Service. Request Customer. Service. Agreement Customer Billing Construction Billing CIM Users Group: CIM for Enterprise Integration Slide 43
Aspects of Customer Accounts CIM Users Group: CIM for Enterprise Integration Slide 44
A Customer Account Message Type for AMI CIM Users Group: CIM for Enterprise Integration (IEC 61968 -9) Slide 45
IEC 61968 -9 Reference Model CIM Users Group: CIM for Enterprise Integration
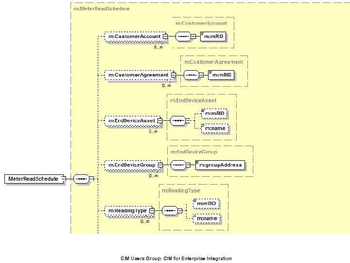
IEC 61968 -9: Automated Meter Reading and Control • Current Message Types – Customer. Meter. Data. Set – Meter. Asset. Reading – End. Device. Controls – End. Device. Events – Meter. Readings – Meter. Read. Schedule – Meter. Service. Request – Meter. System. Events – End. Device. Firmware CIM Users Group: CIM for Enterprise Integration Slide 47
Metering Inheritance Package CIM Users Group: CIM for Enterprise Integration Slide 48
Customer Overview – from a 61968 -9 perspective CIM Users Group: CIM for Enterprise Integration Slide 49
Pricing structure model • Tariff. Profile determines the cycle of operation for the tariff, such as hourly, daily, weekly, monthly, etc, at the end of which it resets to start at the beginning of the process again. • Time. Tariff. Interval determines the starting time for a particular interval and several instances of Time. Tariff. Interval may be used to construct a series of time intervals to realise a time of use tariff for example. • Consumption. Tariff Interval determines the starting value of a consumption interval and several instances of Consumption. Time. Interval may be used to construct a series of consumption intervals to realise a block tariff or a step tariff for example. CIM Users Group: CIM for Enterprise Integration Slide 50
Auxiliary agreements • Receipting payments for ‘other items’ such as debt, rates, taxes, municipal fines, TV licences, garbage collection charges, etc. • The collection of such revenue may be integrated with token sales and customer account payments by means of auxiliary agreements and auxiliary accounts. • Auxiliary. Account captures the dynamic information about the charges and payments made against the account. CIM Users Group: CIM for Enterprise Integration Slide 51
CIM Users Group: CIM for Enterprise Integration Slide 52
CIM Users Group: CIM for Enterprise Integration Slide 53
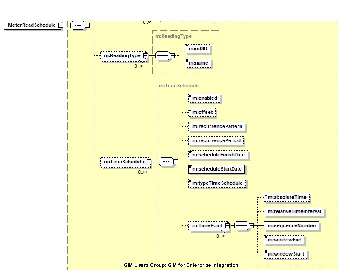
Example of Meter Reading Schedules and Readings CIM Users Group: CIM for Enterprise Integration Slide 54
Meter Reading Options • Meter Readings may be requested using a variety of parameters: – Specific meter, using the Meter. Asset m. RID – Specific meter, using a meter name as known to the Metering System – End. Device. Groups, where a End. Device. Group identifies a group address used within the Metering System – As specified using a Time. Schedule – Reading types can be specified to identify the desired reading types CIM Users Group: CIM for Enterprise Integration Slide 55
CIM Users Group: CIM for Enterprise Integration
CIM Users Group: CIM for Enterprise Integration Slide 57
Meter Readings Type • Key to the reporting of a value from a meter is the reading type. The Reading. Type class allows the capture of the following information: – – – – – m. RID (to uniquely identify a reading type) channel number default quality default value data type dynamic configuration forward chronology interval length (in seconds) measurement type category unit of measure register digits • Refer to IEC 61968 -9 Annex for details CIM Users Group: CIM for Enterprise Integration Slide 58
Device Control Example type controls: • Load control signal • Price signal or schedule • Remote disconnect • Remote reconnect • Demand reset • Demand reduction signal CIM Users Group: CIM for Enterprise Integration
End Device Updates CIM Users Group: CIM for Enterprise Integration Slide 60
Meter System Events (page 1) CIM Users Group: CIM for Enterprise Integration Slide 61
Meter System Events (page 2) CIM Users Group: CIM for Enterprise Integration Slide 62
Meter Service Requests CIM Users Group: CIM for Enterprise Integration
Example Meter Relationship from IEC 61968 -9 Description of Item This Value CIM Location Type MCM-ID End. Device. Asset. Device. Function. Com. Function. amr. Address name/m. RID is servicing this end device End-device ID Meter. Asset. name/m. RID (which is let’s say an electricity meter) End-device type Service. Delivery. Point. service. Type Attribute using this connection Port Number End. Device. Asset. Device. Function. Com. Port Attribute Upstream Comm. Asset End. Device. Asset. Device. Function. name/m. RID at this location Service. Delivery. Point. name/m. RID for this account Account ID Customer. Account. name/m. RID and this customer Customer ID Customer. Account. Customer. name/m. RID In this utility Business Unit Commencing at this date Installation date Activity. Record. status. Date. Time Attribute Because “In-Service” Activity. Record. status Attribute communicati on module CIM Users Group: CIM for Enterprise Integration Slide 64
Agenda • CIM for enterprise integration (IEC 61968) – Overall Scope, Approach – Model Evolution – Messaging – Highlights for Using CIM • AMI, DMS, OMS, GIS, CIS • Asset management, work management – Supporting the smart grid CIM Users Group: CIM for Enterprise Integration Slide 65
GWAC Stack – Levels of Interoperability [Source: Grid. Wise Architectural Council Interoperability Context Setting Framework] CIM Users Group: CIM for Enterprise Integration Slide 66
NIST Conceptual Model CIM Users Group: CIM for Enterprise Integration Slide 67 [Source: NIST Interim Roadmap]
Interoperability Layers CIM Users Group: CIM for Enterprise Integration Slide 69
(of UCAIug/Open. SG/SG-Systems WG) • The scope of AMI-ENT is the systems and/or applications within and around the utility enterprise and the inter-systems related business functions and stops at the boundaries of applications and the edge of utility enterprise. • The focus is on how these systems are to be integrated and composed to support AMI related business processes and functions. • Edge applications are those applications that communicate with networks and devices in the field, as well as those that Slide 70 CIM Users Group: CIM for Enterprise Integration communicate with other businesses or enterprises (generally defined as third parties).
Case Study: Consumers Energy and AMI-Ent TF CIM Users Group: CIM for Enterprise Integration Slide 71
Case Study: AMI-Ent Use Cases CIM Users Group: CIM for Enterprise Integration Slide 72
Case Study: AMI-Ent Service Identification CIM Users Group: CIM for Enterprise Integration Slide 73
Case Study: AMI-Ent Inventory of 142 CIM-Based Services Supporting Use Cases for AMI-Enterprise CIM Users Group: CIM for Enterprise Integration Slide 74
Status/Plans: 1) Verified applicable XSDs are compliant with IEC 61968 -9 2) Submitted to CIM Inter. Operability Testing; TBD for when it will be included (Margaret) 3) Proposed requirements and extensions being submitted to WG 14 for consideration. http: //osgug. ucaiug. org/sgsystems/Pages/Voting%20 Ballots. aspx CIM Users Group: CIM for Enterprise Integration Slide 75
Open. HAN - Home Area Network – Collaboration between UCA, Zig. Bee, and IEC Open. HAN SRS given to Zig. Bee and was used for SEP 1. 0 SEP 2. 0 is being developed by Zig. Bee/ Home. Plug SEA, is intended to be CIM-based which is being coordinated with IEC (and NIST, et al. ) CIM Users Group: CIM for Enterprise Integration Slide 76
Distributed Energy Resources - Collaboration between NIST, UCA, Zig. Bee, and IEC Discrete Metering, Incentive Programs, and Demand Response for PEVs © Copyright 2008, Southern California Edison Enable Net Metering, Discrete metering and Integrated Energy Management w/Solar Panel Home Energy Storage Creates Opportunities for Increased Renewables [source: Jose A. Salazar, SCE] CIM Users Group: CIM for Enterprise Integration Slide 77
Future State- PHEV Connection (120 VAC) & Communication Scenario B [source: Jose A. Salazar, SCE] CIM Users Group: CIM for Enterprise Integration Slide 78
Future State- Battery EV w/ PLC Connection & Communication Scenario A [source: Jose A. Salazar, SCE] CIM Users Group: CIM for Enterprise Integration Slide 79
Open. SG’s Open. ADE - Automated Data Exchange – Collaboration among NIST, UCA and IEC CIM Users Group: CIM for Enterprise Integration Slide 80
Open. ADE Scope • Authorization • Publication • 1. 0 – Interval consumption, after “VEE” • 2. 0 – (TBD) Near-realtime (from HAN) Pricing / billing information October 19, 2009 Open. SG - Open. ADE CIM Users Group: CIM for Enterprise Integration 81 Slide 81
Open. SG’s Open. ADR – Automated Demand Response – Collaboration among NAESB, NIST, UCA, OASIS, Zig. Bee, and IEC CIM Users Group: CIM for Enterprise Integration Slide 82
Thank you for your time! • Good news: The CIM is being used extensively – so learning about it is time well spent. • Bad news: The CIM continues to need a lot of work and must therefore users must be prepared for revision management • Fun news: The CIM is a key NIST standard – so we have many exciting adventures (HAN, DER, PEV, ADE, DR, etc. ) to look forward to! CIM Users Group: CIM for Enterprise Integration Slide 83


