ЖБК .Тема 35.ppt
- Количество слайдов: 7
ЦИКЛ 7 Каменные и армокаменные конструкции Тема 35 Физико-механические свойства каменных конструкций Каменные конструкции состоят из камней, соединенных между собой раствором 1. Достоинства и недостатки каменных конструкций Достоинства: а) Огнестойкость б) Долговечность в) Высокая механическая прочность г) Высокая тепло и звукоизоляционная способность д) Небольшие эксплуатационные расходы е) Возможность использования местных материалов Недостатки: а) Большая собственная масса б) Высокая трудоемкость
2. Области применения каменных конструкций а) Многоэтажные здания различного назначения; б) Коттеджи различной этажности; в) Инженерные сооружения; - дымовые трубы; - водонапорные башни; и другие. г) Производственные здания; д) Здания сельскохозяйственного назначения; и другие. 3. Материалы для каменных конструкций А. Каменные материалы 1) Классификация а) по происхождению б) по объемной массе - естественного происхождения (известняк, туф, ракушечник, гранит и другие) - искусственного происхождения (кирпич, керамические и бетонные камни) в) по структуре - плотные - пористые - тяжелые с ρ>1600 кг/м 3 - легкие с ρ<1600 кг/м 3 г) по способу изготовления - автоклавные (силикатный кирпич) - обжиговые (глиняный кирпич, керамические камни) - безобжиговые (бетонные камни)
2) Физико-механические свойства каменных материалов а) Прочность камня на сжатие определяется его маркой , которая означает временное сопротивление стандартных образцов сжатию. Стандартные образцы: - для природных камней – куб с ребром 20 см - для бетонных камней – куб с ребром 15 см - для кирпича – две половинки кирпича на растворе При определении марки кирпича используется также прочность камня при изгибе. По прочности камни можно разделить на три группы: - высокой прочности с маркой 250÷ 1000 (25÷ 100 МПа) - средней прочности с маркой 50÷ 250 (5÷ 25 МПа) - низкой прочности с маркой 4÷ 50 (0, 4÷ 5 МПа) б) Морозостойкость камня определяется его маркой, которая означает количество циклов замораживания и оттаивания в насыщенном водой состоянии, выдерживаемых каменным материалом без снижения прочности. в) Другие свойства в зависимости от области применения.
а) по виду вяжущих - цементные; - известковые; Б. Растворы 1) Классификация б) по объемной массе - тяжелые с ρ≥ 1500 кг/м 3 - легкие с ρ<1500 кг/м 3 - гипсовые; - глиняные; - смешанные (цементно-известковые, цементно-глиняные, известково-гипсовые) в) по назначению - кладочные; - отделочные; - специальные (гидроизоляционные, акустические и другие) 2) Физико-механические свойства растворов а) Прочность раствора на сжатие определяется его маркой , которая означает временное сопротивление стандартных образцов сжатию. В качестве стандартного образца используется кубик с ребром 7, 07 см. Испытания проводятся после твердения в течение 28 суток при нормальных температурновлажностных условиях. По прочности растворы можно разделить на три группы: - высокой прочности с маркой 50÷ 200 (5÷ 20 МПа) - средней прочности с маркой 10÷ 50 (1÷ 5 МПа) - низкой прочности с маркой 0÷ 10 (0÷ 1 МПа)
Физико-механические свойства растворов практически повторяют соответствующие свойства бетонов, которые были рассмотрены ранее (усадка, ползучесть, диаграмма и другие) При этом раствор обладает одной особенностью – на прочность раствора существенно влияет температура окружающей среды: в возрасте 28 дней при t 0 = +15 0 C прочность равна R при t 0 = +25 0 C прочность равна 1, 1 R при t 0 = +1 0 C прочность составляет 0, 55 R 4. Физико-механические свойства каменной кладки А. Прочностные характеристики каменной кладки 1. Прочность кладки на сжатие R ( ) Прочность кладки на сжатие зависит: для марки кирпича а) от прочности камня б) от прочности раствора Прочность раствора влияет на прочность кладки пока прочность раствора не превысит прочность камня
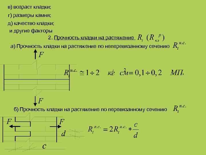
в) возраст кладки; г) размеры камня; д) качество кладки; и другие факторы 2. Прочность кладки на растяжение а) Прочность кладки на растяжение по неперевязанному сечению б) Прочность кладки на растяжение по перевязанному сечению
3. Прочность кладки на срез , где - коэффициент трения раствора о кирпич - для полнотелого кирпича - для пустотелого кирпича 4. Прочность кладки при смятии , где А – расчетная площадь Ас – площадь смятия Б. Деформативность каменной кладки Начальный модуль деформации кладки Упругопластический модуль деформации кладки Е определяется по эмпирической формуле (СНи. П) Для практических расчетов допускается принимать: - в стадии эксплуатации Е=0, 8 Е 0 - в стадии разрушения Е=0, 5 Е 0


