01 Кинематика-М.Б..ppt
- Количество слайдов: 21
Чтобы переварить знания, надо поглощать их с аппетитом. (А. Франц)
«Математический» минимум студента первокурсника
Основные производные и интегралы
Для малых углов
Расстояние между точками y 1 2 y 2 x 1 z x 2 x
• Вектор – направленный отрезок, имеющий начало (т. A) и конец (т. С). • Вектор характеризуется модулем (длиной) и направлением. су у ау 0 ах Проекция вектора на ось сх х
Модуль (длина) вектора Если начало вектора перенести в начало координат (ax=ay=az=0) , то
Способы задания векторов у ау х ах
Сложение и вычитание векторов
Сложение и вычитание векторов
Равнодействующая сила это векторная сумма всех сил, приложенных к телу:
Умножение вектора на число:
Скалярное произведение векторов
Работа - это мера механического действия силы при перемещении точки ее приложения: Единица измерения [А] – Джоуль (1 Дж)
Векторное произведение векторов: Модуль векторного произведения:
Направление вектора [A x B] определяем по правилу «буравчика»
Момент силы • Это мера механического воздействия, приводящего тело во вращение
Свойства векторного произведения
1. 2. Прямая и обратная задачи кинематики • ПРЯМАЯ задача: зная закон движения r(t), найти v(t), a(t) ОБРАТНАЯ ЗАДАЧА: Зная ускорение a(t) и начальные условия v 0 и r 0, найти v(t), r(t)
Прямая и обратная задачи кинематики x(t) υx(t) ax(t)
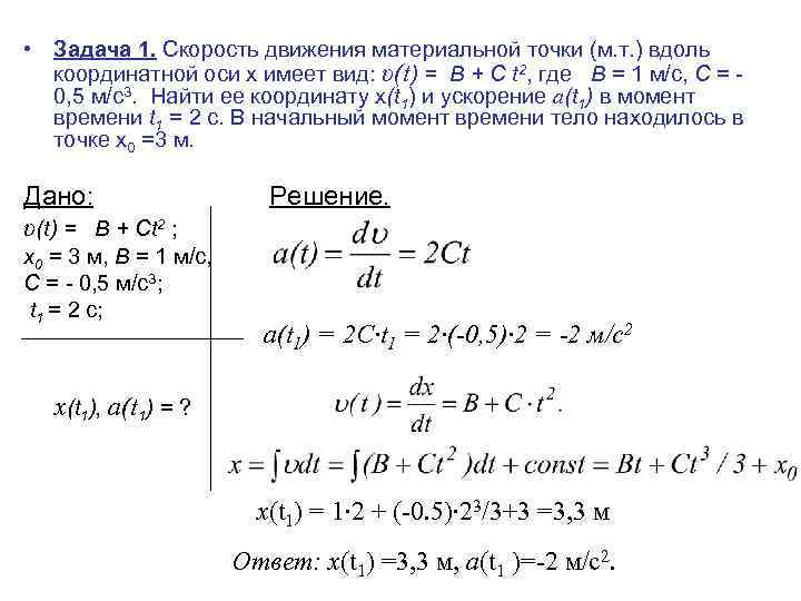
• Задача 1. Скорость движения материальной точки (м. т. ) вдоль координатной оси х имеет вид: υ(t) = B + С t 2, где В = 1 м/с, С = 0, 5 м/с3. Найти ее координату х(t 1) и ускорение a(t 1) в момент времени t 1 = 2 с. В начальный момент времени тело находилось в точке x 0 =3 м. Дано: υ(t) = В + Сt 2 ; х0 = 3 м, В = 1 м/с, С = - 0, 5 м/с3; t 1 = 2 с; Решение. a(t 1) = 2 C·t 1 = 2·(-0, 5)· 2 = -2 м/с2 х(t 1), a(t 1) = ? х(t 1) = 1∙ 2 + (-0. 5)∙ 23/3+3 =3, 3 м Ответ: х(t 1) =3, 3 м, а(t 1 )=-2 м/c 2.
01 Кинематика-М.Б..ppt