2_semestr_2.ppt
- Количество слайдов: 17
ЧРЕЗВЫЧАЙНЫЕ СИТУАЦИИ, ВЫЗВАННЫЕ ГИДРОТЕХНИЧЕСКИМИ АВАРИЯМИ 1
Гидродинамическая авария — авария на гидротехническом сооружении (ГТС), связанная с распространением с большой скоростью воды и создающая угрозу возникновения ТЧС. При прорыве плотины в ней образуется проран (узкий проток в теле плотины), от размеров которого зависят объем и скорость падения вод верхнего бьефа в нижний бьеф ГТС и параметры волны прорыва. Основными поражающими факторами катастрофического затопления являются: q волна прорыва, характеризующаяся высотой волны и скоростью движения, q длительность затопления. 2
Продольный разрез волны прорыва 3
Параметры волны прорыва зависят от гидрологических и топографических условий реки и характеризуются на расстоянии L км, от ГТС высотой гребня h, м, и скоростью v, м/с, определяемыми по следующим формулам: (52) где Ah, Bh, Av, Bv — коэффициенты, зависящие от высоты уровня воды в верхнем бьефе плотины (уровня воды в водохранилище) Н 0, м, гидравлического уклона реки i (превышение в метрах высоты уровня реки на 1 000 м длины) и относительной ширины прорана В (табл. 17). 4
Таблица 17. Значения коэффициентов в формулах (52) при уклонах реки Н 0, м i = 1 * 10 -4 В i = 1 * 10 -3 Ah Bh Av Bv 20 100 90 9 7 40 10 16 21 40 1 280 150 20 9 110 30 32 24 720 286 39 12 300 60 62 29 80 20 128 204 11 11 56 51 18 38 40 0, 5 340 332 19 14 124 89 32 44 844 588 34 17 310 166 61 52 80 20 140 192 8 21 40 38 15 43 40 0, 25 220 388 13 21 108 74 30 50 880 780 23 21 316 146 61 65 80 5
Время прихода гребня τгр и фронта τф волны прорыва определяют по табл. 18 в зависимости от Н 0, i и удаленности L створа объекта от ГТС. Таблица 18. Время прихода гребня τгр, ч, и фронта τф, ч, волны прорыва Н 0 = 20 L, км i = 10 -4 Н 0 = 40 i = 10 -3 Н 0 = 80 i = 10 -4 i = 10 -3 τф τф τгр τф τгр 5 0, 2 1, 8 0, 2 1, 2 0, 1 1, 1 0, 2 10 0, 5 4 0, 6 2, 4 0, 3 3 0, 3 2 0, 2 1, 7 0, 1 0, 4 20 1, 6 7 2 5 1 6 1 4 0, 5 3 0, 4 1 40 5 14 4 10 3 10 2 7 1, 2 5 1 2 80 13 30 8 21 6 14 3 9 3 4 11 21 τгр 6
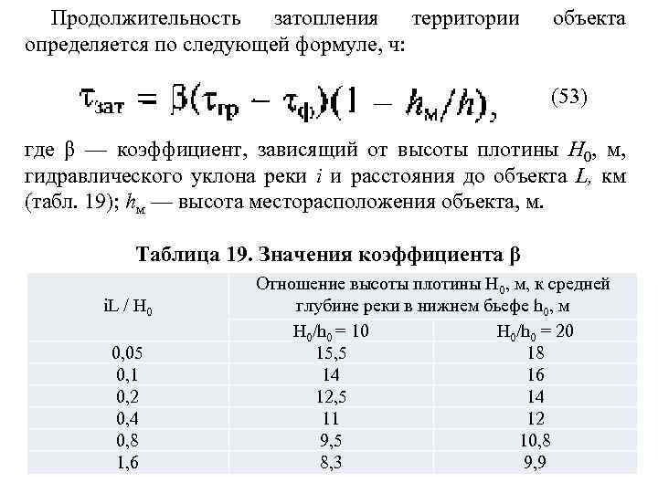
Продолжительность затопления территории определяется по следующей формуле, ч: объекта (53) где β — коэффициент, зависящий от высоты плотины Н 0, м, гидравлического уклона реки i и расстояния до объекта L, км (табл. 19); hм — высота месторасположения объекта, м. Таблица 19. Значения коэффициента β i. L / Н 0 0, 05 0, 1 0, 2 0, 4 0, 8 1, 6 Отношение высоты плотины Н 0, м, к средней глубине реки в нижнем бьефе h 0, м Н 0/h 0 = 10 Н 0/h 0 = 20 15, 5 18 14 16 12, 5 14 11 12 9, 5 10, 8 8, 3 9, 9 7
В зависимости от скорости движения и глубины затопления hз = hгр – hм степень разрушения зданий и сооружений будет различной (табл. 20). Таблица 20. Параметры волны прорыва, приводящие к разрушениям объектов 8
Объект Степень разрушения сильная средняя слабая v, м/с h, м Здания и сооружения портов Сборные деревянные жилые дома 3 Деревянные дома (1. . . 2 этажа) 3, 5 Кирпичные малоэтажные здания (1. . . 3 этажа) 4 Промышленные здания с легким металлическим 5 каркасом и здания бескаркасной постройки Кирпичные дома средней этажности (4 этажа) 6 Промышленные здания с тяжелым 7, 5 металлическим или железобетонным каркасом (стены из керамзитовых панелей) Бетонные и железобетонные здания, здания 12 антисейсмической конструкции Стенки, набережные и пирсы на деревянных 4 сваях Стенки, набережные и пирсы напряженной 5 конструкции с заполнением камнем Стенки, набережные и пирсы на железобетонных 6 и металлических сваях Стенки, набережные, молы, волноломы из 7 кладки массивов 2 2 2, 4 2, 5 3 4 4 6 2, 5 3 3, 5 4 6 9 2 1, 5 2 2 2, 5 3 3 4 1 1 2 2 2, 5 3 4 1 1 1 1, 5 1 6 6 3 3 4 4 4 1 1 1 2 4 2 2 6 9
Оборудование портов и промышленных предприятий Станочное оборудование 3 Оборудование химических и 4 электротехнических цехов и лабораторий Стапели и стапельные места 4 судостроительных и судоремонтных заводов Трансформаторно-понизительные 5, 0 подстанции Крановое оборудование: портальные краны грузоподъемностью: 5 т 6 10 т 8 16 т 8 мостовой перегружатель 16 т 10 2 1, 5 4 2 4 5 6 9 2 3 3 4 6 6 2 1, 5 3 2 2 3 4 1 1 2 2 2 2 2 1 1 1, 5 2 2 2 10
Мосты, дороги и транспортные средства Деревянные мосты (поток выше проезжей 1 части) Железобетонные мосты 2 Металлические мосты и путепроводы с 2 пролетом 30. . . 100 м То же с пролетом более 100 м 2 Железнодорожные пути 2 Дороги с гравийным (щебеночным) 2, 5 покрытием 4 Шоссейные дороги с асфальтовым и бетонным покрытием 2 Автомобили 3, 5 Подвижной состав 2 3 3 2, 5 2 2 3 1 1 1 2 1, 5 3 1, 5 2 2 2 1 1, 5 0 0 0, 5 1 1 1, 5 0, 5 0, 5 1 11
Плавучие средства Мелкие речные суда, катера с осадкой менее 2 м Вспомогательные суда (плавучие краны, землечерпательные снаряды и т. д. ) Крупные речные пассажирские и грузовые суда (с осадкой более 2, 5 м) Плавучие доки Плавучие причалы 5 7 9 2 2 2 8 9 2 2 4 4 5 5 6 1, 5 2 2 2 3 1, 5 3 3 1, 5 2 12
ПРИМЕР В результате непроизвольного подъема заслонки шлюза на гидроузле образовался проран с относительным размером В= 0, 5. На расстоянии L = 30 км вниз по течению реки расположен город. Высота уровня воды перед плотиной Н 0 = 40 м, высота месторасположения города hм = 3 м, гидравлический уклон реки i = 1 * 10 -3, глубина реки в нижнем бьефе h 0 = 4 м. Оценить степень разрушения зданий в городе, железнодорожного (металлического) и автомобильного (железобетонного) мостов. 13
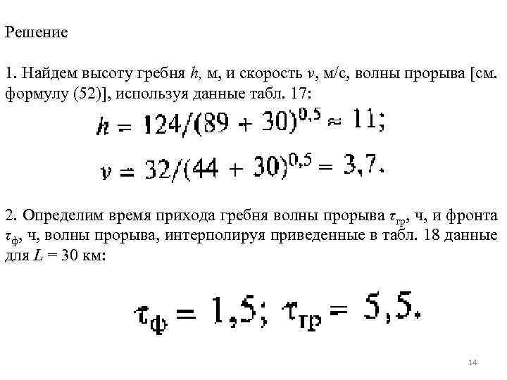
Решение 1. Найдем высоту гребня h, м, и скорость v, м/с, волны прорыва [см. формулу (52)], используя данные табл. 17: 2. Определим время прихода гребня волны прорыва τгр, ч, и фронта τф, ч, волны прорыва, интерполируя приведенные в табл. 18 данные для L = 30 км: 14
3. Продолжительность затопления территории города τзат, ч, рассчитаем по формуле (53), предварительно определив по табл. 19 для i. L / Н 0 = 1 * 10 -3 * 30 000/40 = 0, 75 ≈ 0, 8 и Н 0/h 0 = 10 значение β = 9, 5: 4. Оценим степень разрушений в городе (см. табл. 20). При скорости движения волны прорыва v = 3, 7 м/с и глубине затопления hз = hгр – hм = 11 - 3 = 8 м в городе: • будут сильно разрушены деревянные дома, кирпичные малоэтажные здания (1 -3 этажа), железобетонные и металлические мосты; • получат средние разрушения кирпичные дома средней этажности (4 этажа), промышленные здания с легким металлическим каркасом и здания бескаркасной постройки; • получат слабые разрушения промышленные здания с тяжелым каркасом, бетонные и железобетонные здания, здания антисейсмической конструкции. 15
ЗАДАНИЕ На гидроузле образовался проран размером В'. На расстоянии L км вниз по течению реки расположены город и промышленные предприятия. Высота уровня воды перед плотиной Н 0 м, высота месторасположения города hм м, гидравлический уклон реки i м/км, глубина реки в нижнем бьефе h 0 м. Оценить степень разрушения зданий и дорог в городе, железнодорожных и автомобильных мостов, объектов на заводе (цех, пирс, плавучий и портальные краны грузоподъемностью), пассажирских и грузовых судов. 16
17


