649c1ce63ccd28853f2a0803e0b7f7a2.ppt
- Количество слайдов: 20
Числа Фибоначчи и непрерывные дроби Выполнила Студентка гр. 1306 Козырева Алёна
Из истории… • Эта последовательность была исследована Леонардо Пизанским, известным как Фибоначчи, в его труде «Liber Abaci» (1202). Он рассматривал развитие идеализированной (биологически нереальной) популяции кроликов.
Задача о кроликах • «Сколько пар кроликов в один год от одной пары рождается? » Мы складываем первое число со вторым , т. е. 1 и 2; второе с третьим; третье с четвёртым; четвёртое с пятым; и так одно за другим , пока не сложим десятое с одиннадцатым, т. е. 144 с 233; и мы получим общее число упомянутых кроликов, т. е. 377; так можно делать по порядку до бесконечного числа месяцев.
• Перейдём к числам и рассмотрим следующую числовую последовательность: • в которой каждый член равен сумме двух предыдущих членов, т. е. при всяком n > 2 • Такие последовательности, в которых каждый член определяется как некоторая функция предыдущих, называются рекуррентными. Процесс последовательного определения элементов таких последовательностей называется рекуррентным процессом, а равенство рекуррентным (возвратным) уравнением.
Такими последовательностями являются, например: Обратимся теперь к важному частному случаю последовательности когда u 1 = 1 и u 2= 1. Благодаря полученной формуле нетрудно проверить, что в этом случае первыми четырнадцатью его членами будут числа 1, 1, 2, 3, 5, 8, 13, 21, 34, 55, 89, 144, 233, 377, которые уже встречались нам в задаче о кроликах. В честь автора этой задачи вся последовательность при u 1 = 1 и u 2 = 1 называется рядом Фибоначчи, а члены ее — числами Фибоначчи.
Непрерывные дроби • Рассмотрим выражение • Где q 1, q 2, … , qn – целые положительные числа, а q 0 – целое неотрицательное число. Таким образом, в отличие от чисел q 1, q 2, … , qn , число q 0 может рав- равняться нулю. Это несколько особое положение числа q 0.
• Выражение (3. 1) называется непрерывной дробью, числа q 1, q 2, … , qn - неполными частными этой дроби, а все непрерывные дроби вида • - полными частными.
Важную роль в теории непрерывных дробей играет следующая лемма. Для всякой непрерывной дроби имеют место следующие соотношения:
Следствие из леммы • Так как неполные частные непрерывных дробей являются целыми положительными числами, из доказанной леммы следует, что
Теорема 1 • Применим теперь лемму для описания всех непрерывных дробей с неполными частными, равными единице. Для таких дробей имеет место следующая теорема: «Если непрерывная дробь имеет n неполных частных и каждое из этих неполных частных равно единице, то дробь равна »
• Непрерывные дроби, у которых одно из не- неполных частных есть 2, а остальные являются единицами связаны с числами Фибоначчи, как показывает следующая лемма. • Лемма 2. Если непрерывная дробь w имеет неполными частными числа q 0, q 1, q 2, … , qn причем то
Следствие из леммы 2 • Если не все неполные частные непрерывной дроби w являются единицами, число этих неполных частных не меньше n и q 0≠ 0, то, записав w в виде обычной дроби P/Q, мы будем иметь
Теорема • Число шагов в алгоритме Евклида, примененном к числам а и b, при некотором а равно n — 1, если b = un, u при всяком а меньше n— 1, если b < un. • Эта теорема означает, что алгоритм Евклида, примененный к соседним числам Фибоначчи, в некотором смысле «самый длинный» .
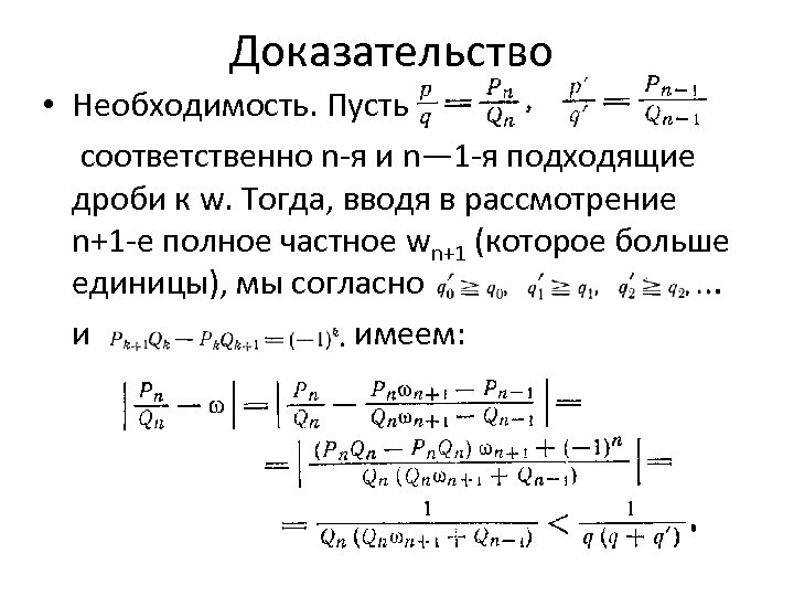
Теорема Лежандра • Пусть w — произвольное число, а p/q - некоторая несократимая дробь. Предпоследнюю подходящую дробь при разложении - обозначим через p’/q’. Тогда для того чтобы p/q - была подходящей дробью к w, необходимо и достаточно выполнение неравенства
Доказательство • Необходимость. Пусть соответственно n-я и n— 1 -я подходящие дроби к w. Тогда, вводя в рассмотрение n+1 -e полное частное wn+1 (которое больше единицы), мы согласно и имеем:
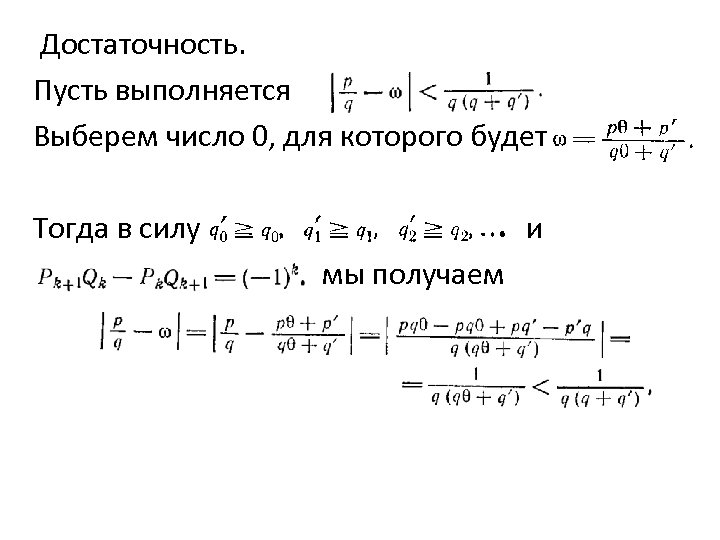
Достаточность. Пусть выполняется Выберем число 0, для которого будет Тогда в силу и мы получаем
• так что > 1. Тем самым мы оказываемся в условиях леммы, согласно которой p/q есть подходящая дробь к w, а — соответствующее полное частное.
Теорема Валена • Если w — произвольное число, то из двух подходящих дробей w с соседними номерами хотя бы одна p/q удовлетворяет неравенству:
Теорема Бореля • Если w — произвольное число, то из любых трех последовательных его подходящих дробей хотя бы одна p/q удовлетворяет условию:
Теорема Гурвица
649c1ce63ccd28853f2a0803e0b7f7a2.ppt