Логические элементы.pptx
- Количество слайдов: 63
Челябинский радиотехнический техникум представляют Понятие о математической логике. Алгебра логики Цикловая комиссия спецдисциплин Преподаватель: Нестеренко Е. В.
Понятие о математической логике. Алгебра логики. 1. Понятие о математической логике. Алгебра логики. n 2. Основные операции алгебры логики. n 3. Современные дизъюнктивные и конъюнктивные нормальные формы переключающих функций. n 4. Применение алгебры логики для анализа и синтеза логических схем. n
Понятие о математической логике. Алгебра логики. n Логика – это наука о формах мышления. Для построения и анализа электронных схем широко используется алгебра логики.
Понятие о математической логике. Алгебра логики. n Высказыванием называется особое утверждение в отношении которого имеет смысл сказать истинно оно или ложно.
Понятие о математической логике. Алгебра логики. n Высказывания могут быть простые и сложные. n Сложные высказывания образуются из простых высказываний. n Простые высказывания называются логическими переменными, а сложные – логическими функциями от этих переменных.
Понятие о математической логике. Алгебра логики. Основным понятием алгебры логики является понятие переключательной или булевой функции. n Функция F от переменных (Х 1, Х 2, Х 3…Хn) называется переключательной , если сама функция и её переменные Х 1, Х 2, Х 3…Хn могут принимать только 2 дискретных значения 0, 1. n
Понятие о математической логике. Алгебра логики. Существует 3 формы задания переключательной функции: n Описательная (задача); n Аналитическая (уравнение); n Таблица истинности. Наиболее наглядной формой задания является таблица истинности
Понятие о математической логике. Алгебра логики. N п/п 0 1 2 3 4 5 6 7 Х 3 0 0 1 1 Х 2 0 0 1 1 Х 1 0 1 0 1 F 0 1 1 0 0 1
Понятие о математической логике. Алгебра логики. n В этой таблице каждому из 8 наборов значений переменных Х 1, Х 2, Х 3 поставлено в соответствие определенное значение функции F - 0 или 1.
Основные операции алгебры логики. 1. Простейшей операцией является операция логического отрицания. Отрицанием высказывания А называется высказывание x, которое истинно, когда А ложно и ложно, когда А истинно. n Элемент «НЕ» , инвертор n
Основные операции алгебры логики. А Х 0 1 1 0
Основные операции алгебры логики. n Временные диаграммы элемента «НЕ» Отечественное обозначение инверторов – ЛН. КР 1533 ЛН 1 6 инверторов с вых. 2 С, КР 1533 ЛН 2 6 инверторов с вых. ОК.
Основные операции алгебры логики. Область применения инверторов: n изменение полярности сигнала или фронта сигнала n в генераторах импульсов n когда необходимо получить некоторую задержку n на базе элемента «НЕ» строится серия ИМС
Основные операции алгебры логики. 2. Логическое сложение (дизъюнкция) – такая связь между высказываниями А и В, в результате которого сложное высказывание x истинно, если хотя бы одно из простых высказываний истинно или оба высказывания истинны. n Элемент «ИЛИ» , дизъюнктор n
Основные операции алгебры логики. A B X 0 0 1 1 1 0 1 1
Основные операции алгебры логики. Данный элемент можно рассматривать как элемент смешивания входных сигналов. Обозначается – ЛЛ. Временные диаграммы работы элемента ИЛИ
Основные операции алгебры логики. 3. Логическое умножение (конъюнкция) – это такая связь между высказываниями А и В, в результате которого сложное высказывание Х истинно только тогда, когда одновременно истинны все образующие его простые высказывания. n Элемент «И» , конъюнктор n
Основные операции алгебры логики. A B X 0 0 1 1 1
Основные операции алгебры логики. Данный элемент можно использовать как управляемый пропускатель входного сигнала, если 1 вход принять за управляющий, а другой за информационный. Обозначается – ЛИ. Временные диаграммы работы элемента И
Основные операции алгебры логики. n Если полярность входных сигналов не совпадает с нужной полярностью выходных сигналов, то используются элементы с инверсией.
Основные операции алгебры логики. 4. Логическая операция Стрелка Пирса. В результате операции образуется функция, значение которой = 1 если = 0 значения всех её переменных. n Элемент носит название «ИЛИ-НЕ» . n
Основные операции алгебры логики. A B X 0 0 1 0 1 0 0 1 1 0
Основные операции алгебры логики. Временные диаграммы работы элемента Обозначается – ЛЕ.
Основные операции алгебры логики. 5. Логическая операция Штрих Шеффера. В результате операции образуется функция, значение которой = 1 если = 0 значение хотя бы одной из составляющих её переменных. n Логический элемент «И-НЕ» . n
Основные операции алгебры логики. A B X 0 0 1 1 1 0
Основные операции алгебры логики. Логический элемент можно рассматривать как управляемый пропускатель входного сигнала с инверсией. Обозначается – ЛА. Временные диаграммы работы элемента
Основные операции алгебры логики. 6. Логическая операция Исключающее ИЛИ. В результате операции функция равна 1 если не равны составляющие её переменные. n Элемент, выполняющий эту функцию, носит название «Исключающее ИЛИ» , «Сложение по модулю 2» , «Неравнозначность»
Основные операции алгебры логики. A B X 0 0 1 1 1 0
Основные операции алгебры логики. С точки зрения математики элемент выполняет операцию суммирования по модулю 2. n Его можно использовать как управляемый инвертор, если на 1 вход подать управляющий сигнал, а на другой информационный. Если на управляющем входе 1, то входной сигнал инвертируется, если 0, то нет. n
Основные операции алгебры логики. Обозначается – ЛП. Временные диаграммы работы элемента
Основные операции алгебры логики. 7. Логическая операция Исключающее ИЛИ-НЕ. В результате операции функция равна 1 если равны составляющие её переменные. n Элемент, выполняющий эту функцию, носит название «Исключающее ИЛИ-НЕ» , «Равнозначность»
Основные операции алгебры логики. A B X 0 0 1 0 1 0 0 1 1 1
Основные операции алгебры логики. Временные диаграммы работы элемента самостоятельно
Основные законы алгебры логики. 1. Переместительный (правило коммутативности)
Основные законы алгебры логики. 2. Сочетательный (правило ассоциативности)
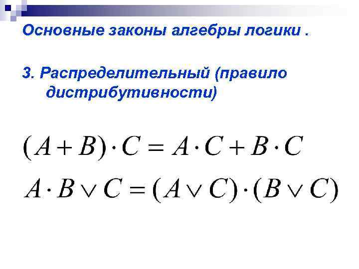
Основные законы алгебры логики. 3. Распределительный (правило дистрибутивности)
Основные законы алгебры логики. 4. Закон инверсии для сложения (правило де Моргана)
Основные законы алгебры логики. 5. Операция поглощения
Основные законы алгебры логики. 6. Операция склеивания
Основные законы алгебры логики. Дополнительные тождества
Совершенные дизъюнктивные и конъюнктивные нормальные формы переключающих функций (СДНФ, СКНФ) n В алгебре логики доказано, что любая переключающая функция может быть представлена только одной СДНФ кроме const 0 и только одной СКНФ кроме const 1.
Совершенные дизъюнктивные и конъюнктивные нормальные формы переключающих функций СДНФ переключающей функции находят в следующей последовательности: 1. Составляют произведение переменных для строк в таблице истинности, где функция равна 1. Если значение переменной А, В или С и т. д. = 0, то в произведение записывается отрицание этой переменной. 2. Составляют сумму произведений, для которых функция равна 1. Полученная сумма является СДНФ.
Совершенные дизъюнктивные и конъюнктивные нормальные формы переключающих функций § § Входящие в СДНФ конъюнкции называются минтермами или коституентами единицы. Если все конъюнкции или некоторые из них содержат не все переменные, то такая логическая сумма конъюнкций носит название дизъюнктивная нормальная форма (ДНФ) функции.
Совершенные дизъюнктивные и конъюнктивные нормальные формы переключающих функций СКНФ переключающей функции находят в следующей последовательности: 1. Составляют логические суммы переменных, где функция равна 0. Если значение переменной в строке = 1 то в сумме записывается отрицание этой переменной. 2. Составляют логическое произведение, составленных логических сумм. Полученное произведение и является СКНФ.
Совершенные дизъюнктивные и конъюнктивные нормальные формы переключающих функций § § Входящие в СКНФ дизъюнкции называются макстермами или коституентами нулей. Если все дизъюнкции или некоторые из них содержат не все переменные, то такое логическое произведение дизъюнкций носит название конъюнктивная нормальная форма (КНФ) функции.
Совершенные дизъюнктивные и конъюнктивные нормальные формы переключающих функций A 0 0 1 1 B 0 1 X 1 1 1 0
Применение алгебры логики для анализа и синтеза логических схем. Задача: Построить логическое устройство имеющее 3 входа А, В и С и один выход Х. При условии что 1 на выходе будет в том случае, если есть сигнал 1 на входе А, входах А и В и входах А, В и С одновременно.
Применение алгебры логики для анализа и синтеза логических схем. 1. Составляем таблицу истинности. А 0 0 1 1 В 0 0 1 1 С 0 1 0 1 Х 0 0 1 0 1 1
Применение алгебры логики для анализа и синтеза логических схем. n Составляем СДНФ и СКНФ
Применение алгебры логики для анализа и синтеза логических схем. 2. По СДНФ составляем схему
Применение алгебры логики для анализа и синтеза логических схем. 3. Следующим этапом производим минимизацию структурной формулы логического устройства. Минимизацией называют процедуру упрощения логических функций, с тем чтобы она содержала минимальное количество членов при минимальном числе переменных. Минимизация производится с помощью законов алгебры логики
Применение алгебры логики для анализа и синтеза логических схем.
Применение алгебры логики для анализа и синтеза логических схем. 4. По полученному уравнению составляем схему
Минимизация логических функций с помощью карт Карно. n n n Карта Карно построена так, чтобы в её соседние клетки попадают смежные члены функции – члены. Отличающиеся значением одной переменной: в один член эта переменная входит в прямой форме, а в другой в инверсной. Благодаря этому возникает наглядное представлении о различных вариантах склеивания смежных членов.
Минимизация логических функций с помощью карт Карно. Карта Карно имеет столько клеток, сколько комбинаций (наборов) можно составить из прямых и инверсных значений n переменных по n членов в каждой. n При n=2 карта содержит 4 клетки. n
Минимизация логических функций с помощью карт Карно. n При n=2 карта содержит 4 клетки.
Минимизация логических функций с помощью карт Карно. n При n=3 карта содержит 8 клеток.
Минимизация логических функций с помощью карт Карно. n При n=4 карта содержит 16 клеток.
Минимизация логических функций с помощью карт Карно. n Произведём минимизацию для нашей СДНФ.
Минимизация логических функций с помощью карт Карно.
Минимизация логических функций с помощью карт Карно. n Из приведенного примера видно, что минимизация с помощью карт Карно не приводит к однозначной форме и для получения наиболее простой формы необходимо рассматривать все варианты склеивания.
Минимизация логических функций с помощью карт Карно. n n Встречается необходимость минимизировать функцию, значение которой при необходимых комбинациях переменных не определены. Такой случай может иметь место. Если значение функции при этих комбинациях безразлично или если определенные комбинации переменных невозможны по условиям задачи.
Минимизация логических функций с помощью карт Карно. n На таких избыточных комбинациях можно придать функции любое значение – 0 или 1. рациональное доопределение функции может оказаться весьма эффективным для её минимизации и, следовательно. Для упрощения устройства, реализованного в соответствии с ней.
Логические элементы.pptx