05a65e8cf9c7989bcabdad11bb3918f7.ppt
- Количество слайдов: 22
Chapter 8 An Economic Analysis of Financial Structure
Copyright © 2007 Pearson Addison-Wesley. All rights reserved. 2
Eight Basic Facts 1. Stocks are not the most important sources of external financing for businesses 2. Issuing marketable debt and equity securities is not the primary way in which businesses finance their operations 3. Indirect finance is many times more important than direct finance 4. Financial intermediaries are the most important source of external funds Copyright © 2007 Pearson Addison-Wesley. All rights reserved. 3
Eight Basic Facts (cont’d) 5. The financial system is among the most heavily regulated sectors of the economy 6. Only large, well-established corporations have easy access to securities markets to finance their activities 7. Collateral is a prevalent feature of debt contracts 8. Debt contracts are extremely complicated legal documents that place substantial restrictive covenants on borrowers Copyright © 2007 Pearson Addison-Wesley. All rights reserved. 4
Transaction Costs • Financial intermediaries have evolved to reduce transaction costs Economies of scale Expertise Copyright © 2007 Pearson Addison-Wesley. All rights reserved. 5
Asymmetric Information • Adverse selection occurs before the transaction • Moral hazard arises after the transaction • Agency theory analyses how asymmetric information problems affect economic behavior Copyright © 2007 Pearson Addison-Wesley. All rights reserved. 6
Adverse Selection: The Lemons Problem • If quality cannot be assessed, the buyer is willing to pay at most a price that reflects the average quality • Sellers of good quality items will not want to sell at the price for average quality • The buyer will decide not to buy at all because all that is left in the market is poor quality items • This problem explains fact 2 and partially explains fact 1 Copyright © 2007 Pearson Addison-Wesley. All rights reserved. 7
Adverse Selection: Solutions • Private production and sale of information Free-rider problem • Government regulation to increase information Fact 5 • Financial intermediation Facts 3, 4, & 6 • Collateral and net worth Fact 7 Copyright © 2007 Pearson Addison-Wesley. All rights reserved. 8
Moral Hazard in Equity Contracts • Called the Principal-Agent Problem • Separation of ownership and control of the firm Managers pursue personal benefits and power rather than the profitability of the firm Copyright © 2007 Pearson Addison-Wesley. All rights reserved. 9
Principal-Agent Problem: Solutions • Monitoring (Costly State Verification) Free-rider problem Fact 1 • Government regulation to increase information Fact 5 • Financial Intermediation Fact 3 • Debt Contracts Fact 1 Copyright © 2007 Pearson Addison-Wesley. All rights reserved. 10
Moral Hazard in Debt Markets • Borrowers have incentives to take on projects that are riskier than the lenders would like Copyright © 2007 Pearson Addison-Wesley. All rights reserved. 11
Moral Hazard: Solutions • Net worth and collateral Incentive compatible • Monitoring and Enforcement of Restrictive Covenants Discourage undesirable behavior Encourage desirable behavior Keep collateral valuable Provide information • Financial Intermediation Facts 3 & 4 Copyright © 2007 Pearson Addison-Wesley. All rights reserved. 12
Copyright © 2007 Pearson Addison-Wesley. All rights reserved. 13
Conflicts of Interest • Type of moral hazard problem caused by economies of scope • Arise when an institution has multiple objectives and, as a result, has conflicts between those objectives • A reduction in the quality of information in financial markets increases asymmetric information problems • Financial markets do not channel funds into productive investment opportunities • The economy is not as efficient as it could be Copyright © 2007 Pearson Addison-Wesley. All rights reserved. 14
Why Do Conflicts of Interest Arise? • Underwriting and Research in Investment Banking Information produced by researching companies is used to underwrite the securities. The bank is attempting to simultaneously serve two client groups whose information needs differ. Spinning occurs when an investment bank allocates hot, but underpriced, IPOs to executives of other companies in return for their companies’ future business Copyright © 2007 Pearson Addison-Wesley. All rights reserved. 15
Why Do Conflicts of Interest Arise? (cont’d) • Auditing and Consulting in Accounting Firms Auditors may be willing to skew their judgments and opinions to win consulting business Auditors may be auditing information systems or tax and financial plans put in place by their nonaudit counterparts Auditors may provide an overly favorable audit to solicit or retain audit business Copyright © 2007 Pearson Addison-Wesley. All rights reserved. 16
Conflicts of Interest: Remedies • Sarbanes-Oxley Act of 2002 (Public Accounting Return and Investor Protection Act) Increases supervisory oversight to monitor and prevent conflicts of interest Establishes a Public Company Accounting Oversight Board Increases the SEC’s budget Makes it illegal for a registered public accounting firm to provide any nonaudit service to a client contemporaneously with an impermissible audit Copyright © 2007 Pearson Addison-Wesley. All rights reserved. 17
Conflicts of Interest: Remedies (cont’d) • Sarbanes-Oxley Act of 2002 (cont’d) Beefs up criminal charges for white-collar crime and obstruction of official investigations Requires the CEO and CFO to certify that financial statements and disclosures are accurate Requires members of the audit committee to be independent Copyright © 2007 Pearson Addison-Wesley. All rights reserved. 18
Conflicts of Interest: Remedies (cont’d) • Global Legal Settlement of 2002 Requires investment banks to sever the link between research and securities underwriting Bans spinning Imposes $1. 4 billion in fines on accused investment banks Requires investment banks to make their analysts’ recommendations public Over a 5 -year period, investment banks are required to contract with at least 3 independent research firms that would provide research to their brokerage customers Copyright © 2007 Pearson Addison-Wesley. All rights reserved. 19
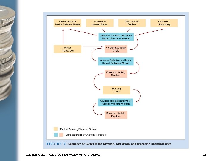
Financial Crises and Aggregate Economic Activity • Crises can be caused by: Increases in interest rates Increases in uncertainty Asset market effects on balance sheets Problems in the banking sector Government fiscal imbalances Copyright © 2007 Pearson Addison-Wesley. All rights reserved. 20
Copyright © 2007 Pearson Addison-Wesley. All rights reserved. 21
Copyright © 2007 Pearson Addison-Wesley. All rights reserved. 22


