849a161edb9003fb6f2609f38e306b1a.ppt
- Количество слайдов: 120
Chapter 4 客務部組織與職責
Chapter 4 客務部組織與職責 客務部的組織 客務部的職責 • 客務部員 的職掌與任務 • 客務部人員作業守則 客務部與其他單位的關 係
客務部的組織 • 客務部(Front Office)又可稱前檯或櫃檯(Front Desk), 係屬於直接服務與面對旅客的部門, 與房 務 部 (Housekeeping)共 同 組 成 客 房 部 (Rooms Division)。 • 客務部主要負責的職掌包括訂房(Reservation)、 接 待 (Reception)、 總 機 (Operator)、 服 務 中 心 (Bell Service or Concierge)、 郵 電 、 詢 問 (Information)、車輛調度(Transportation)及機場 代表(Airport Representative)等單位。
客務部的組織
客務部負責的業務如下 : (一 )訂房組 綜理客房租售、 受旅客訂房與記錄、 房營 接 客 運資料分析預測、 客資料建檔、 房分配與 旅 客 安排等。 (二 )接待組 綜 理 旅 客 登 記 一 切 事 務 , 提 供 旅 客 住 宿 期 間 通 訊 與 秘 書 之 事 務 性 服 務 , 包 括 旅 客 諮 詢 、 館 旅 內相關設施介紹等。
客務部負責的業務如下 : (三 )服務中心 其服務範圍包括門衛、 李員、 場代表、 行 機 駕 駛 等 , 負 責 行 李 運 送 、 信 物 品 傳 遞 、 客 停 車 書 代 等 業 務 , 主 要 作 係 協 助 櫃 檯 處 理 其 他 附 帶 的 事務。
(四 )總機組 為旅館對外連絡單位, 服務優劣會直接 其 影響到旅客對該旅館的第一印象。 通常總機人員應注意的要點如下 : (1)接聽電話的速度: 儘量避免讓對方等太久, 亦即鈴聲一直響而無人接聽。 (2)應答語氣應親切隨和。 (3)處理旅客要求之事務宜具專業性。 (4)經常使用「請稍等一下」、「謝謝」、 對 「 不起」 …. 等用語。 (5)隨時保持 作愉快的心情。 (6)接聽電話時,不應吃東西或與他人聊天。
客務部為滿足住宿旅客需求,必須聯繫各相關 單位提供不同的服務,包括 : (一 )餐飲單位 1. 客房餐飲服務。 2. 餐券 (coupon)之使用與用餐時間之協調。 3. 贈送水果籃。 4. 飲料、自助餐 (buffet)招待券 (complimentary) 。 5. 附贈餐飲券。 6. 蜜月套房 (wedding room)提供。 7. 協助賓客停放車輛。 8. 其他。
(二 ) 程單位 1. 公共區域 (如櫃檯等 )設備之維護與保養。 2. 客房設備與備品損壞、故障之維修與保養。 3. 其他。 (三 )採購單位 1. 生財器具、設備之採購。 2. 添購適當備品、電腦設備及通訊系統。 3. 員 制服 (uniform)訂製。 4. 其他。
(四 )財務 (會計 )單位 1. 零用金準備。 2. 收付報表製作與核對。 3. 收取帳款。 4. 支付薪津。 5. 業績掌控。
(五 )安全單位 1. 安全系統 (如閉路監視 )之設置。 2. 門禁管理。 3. 緊急意外事故之處理。 4. 可疑人、事、物之通報與預防。
(六 )房務單位 1. 瞭解客房使用狀況。 2. 故障房檢修。 3. 掌握住客動態。 4. 醫療服務。 5. 其他 (如叫車服務、喚醒服務 ……. )。 (七 )總務單位
問題 PROBLEMS & DISCUSSION 討論 1. 客務部門人員 作重點為何 ? 2. 客務部與其他各部門之間應如何保持良好 關係,以提供住客滿意的服務 ? 3. 前檯的業務範圍包括哪些 ? 試列舉之。 4. 內場與外場各司何職 ? 5. 客務部門在旅館中扮演何種角色 為何 ? ? 其重要性
問題 PROBLEMS & DISCUSSION 討論 6. 客務與房務部門之間的互動關係 運上有無任何影響 ? , 對旅館營 7. 客務部與房務部在職掌上之差異為何 ? 8. 旅館業將客房部區分為客務部及房務部之 目的為何 ?
Chapter 5 櫃檯實務
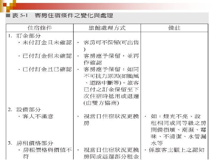
Chapter 5 櫃檯實務 旅客遷入與遷出作業 • 旅客接待要領 • 櫃檯服務作業 • 服務中心作業 • 旅客遷出作業 櫃檯接待作業 • 櫃檯業務 • 櫃檯作業須知 • 櫃檯員 常見的疏失 客房住宿條件之變化與處理
旅客接待要領 通常在接待旅客時,應注意之事項如下 : (1)表 現 友 善 的 態 度 , 作 迅 速 , 供 旅 客 詳 細 動 提 的資料。 (2)初 次 到 本 旅 館 住 宿 的 住 客 , 尤 須 特 別 注 意 接 待 作 業 的 態 度 , 並 盡 可 能 記 住 客 人 的 姓 名 , 若 下 次 這 次 客 人 再 check-in時 , 們 可 很 我 自然呼此客人「 MR. OO」使客人倍感親切。 (3)為 提 供 旅 客 滿 意 之 服 務 , 些 動 作 必 須 反 某 覆練習 , 才能不斷提升服務水準。
服務中心作業 服務中心 (Bell Service/Concierge)編 制 ,通常 為 主 任 、副 主 任 、領 班 、門 衛 、代 客 停 車 員 、 門僮、 行李員、 駕駛員及接待員等。 各旅館依 其 規 模 大 小 ,可 作 不 同 的 人 力 調 配 與 運 用 。
旅客遷出作業 當旅客住宿期間結束時,即會至櫃檯辦理遷出 手續,此時櫃檯人員即應將該旅客住宿期間在 旅館內之一切消費,包括電話費、餐飲費、住 宿費、洗衣費、冰箱飲料費等費用,作一結算。
跑帳 (skip account) (1) 跑帳者通常會有下列狀況產生. 無法判明旅客住宿之原因. 登記時拖延或不出示身份證件. 住宿期間或接近預定結帳時間時, 在館內消費突然大量增加。. 房間無任何證件可證明居住者身份。. 無個人盥洗用具或標有旅客姓名之衣物。
跑帳 (skip account) (2)防止跑帳之最佳方法,為確實登記住客基本資 料,並收取預付額。 (3)如發現有可能之跑帳者時,其處理原則如下. 立即呈報主管。. 經主管同意後,立即通知同業注意。. 暫時封閉客房並結算出旅客之帳目。. 此種情形因屬民事範圍,需提出告訴,警方才 能受理。
櫃檯業務 一般而言, 檯業務包括銷售客房之準備 櫃 作、 售客房、 房分配、 製報表、 出 客 編 訪 客之接待、 對住房狀況、 整住宿條件、 核 調 整理顧客建議與意見書、 客傷病處理、 住 行李保管與遺失處理、 務處理、 核銷 帳 審 售收入、 客抱怨處理、 匙管理、 客留 旅 鑰 住 言處理、 李服務、 額訂房處理, 團體 行 超 及 與個人住客辦理遷出等相關業務。
銷售客房之準備 作 1. 核對客房銷售狀況 2. 調整銷售計畫 3. 指示接待要領 出售客房 1. 旅客事先訂房 2. 散客 3. 團體訂房
客房分配 (Assign Room) 客房分配乃根據旅館現有之客房型態與數量, 適 度調整, 滿足住客所需。 常在調配客房作業, 以 通 會先詢問旅客是否有訂房, 確定客人是否已事 以 先訂房, 向櫃檯查詢、 認, 保留適當客房予 並 確 以 客 人 。 詢 的 目 的 : 每 次 為 住 客 辦 理 遷 入 登 記 時 , (查 必須先詢問其是否有訂房, 果「 訂房」 住客 如 未 的 被當作「 有訂房」 辦理登記, 不但占有一個空房間, 而且該房間仍然會繼續保留, 旅館有損失收入 則 的可能。
調配客房 1. 無訂房之旅客 (Walk-in) 2. 有訂房之旅客 3. 保留房間 (Block Room)
編製報表 櫃檯人員統計住宿旅客基本資料時,通常 會編製下列各項報表 : 1. 住客登記卡 (guest history card) 2. 住客登記明細表 3. 顧客名錄 4. 預定遷入名單
訪客之接待 1. 詢問訪客姓名及來訪之對象 2. 通知住客有客來訪 3. 告知訪客住客之決定 4. 製作訪客記錄
核對客房狀況 1. 核對鑰匙 2. 核對客房狀況控制表 3. 核對住客帳卡 (或住宿消費記錄 ) 4. 錯誤發生之原因
調整住宿條件 1. 派遣服務人員 2. 填寫換房單 3. 相關部門之配合措施 4. 交回鑰匙 5. 接收鑰匙 6. 詢問住客意見
整理顧客建議與意見書 1. 編號與建檔 2. 回覆 (reply) 3. 定期彙整 4. 作成重大決定 (GRO/PR)
住客傷病處理 1. 住客生病 2. 意外傷害 3. 處理報告 行李保管與遺失物處理 1. 當天行李保管 2. 短期行李 3. 轉交行李 4. 遺失物品 (lost and found)處理
帳務處理 1. 核計館內消費 2. 核對客房收入 (room revenue) 3. 遷出結帳 審核銷售收入 (Night Auditing) 1. 客房收入報告 2. 核對客房收入 3. 遷出結帳 4. 編製客房使用報告 5. 審核客房收入
旅客抱怨處理 1. 傾聽旅客的訴說 2. 記錄旅客的抱怨重點 3. 向旅客致歉 4. 解決問題 5. 要求旅客驗收
超額訂房 (Overbooking)處理 1. 提高客房住用率 (Occupancy) 2. 檢查訂房通知 3. 客房不足之處理
遷入前準備 作 1. 為何要作準備 作 2. 旅客遷入前必須完成之事項 3. 確認 作 (VIP 禮遇 ) 4. 預排房間 5. 檢查房間 6. 迎客前的心理準備 7. 文件的安排 (排房表、住宿登記表、訂 房單、信件、傳真)
排房 • 為求縮短旅客抵達時登記作業之時間, 減少錯誤並方便作業,通常於旅客到達 前,已為預先訂房之旅客排定了房間。 • 前檯資訊系統亦可按訂房條件自動排房。 • VIP房須事前檢查並於旅客到達前將歡 迎信、鮮花、水果、香檳、巧克力、紀念 品等 VIP禮遇送進房間。
排房 1. 排房之時機 原則上客房愈早排定愈佳, 在實際作業 但 時 , 半 於 到 達 日 當 天 上 午 進 行 : 特 殊 狀 多 況時,可能提前至前一天或更早。
排房 2. 排房之原則 各旅館因其內部格局不同而各有考慮之重點。 茲就排房之一般性原則 , 說明如下 : (1)散客在高樓 , 團體在低樓。 (2)同 樓 層 中 散 客 與 團 體 分 處 電 梯 或 走 廊 之 兩 側。 (3)散客遠離電梯 , 團體靠近電梯。 (4)同行或同團旅客 , 除另外要求外 , 盡量靠近。 (5)除 特 殊 狀 況 外 , 儘 量 不 將 一 層 樓 房 間 完 全 排給一個團體。 免因 作量完全集中 (避 而造成操作上之不便 )
排房 2. 排房之原則 (6) 大 型 團 體 應 適 當 分 布 於 數 個 樓 層 之 相 同 位 置房間。 (以免同團體旅客因房間大小不同, 而造成抱怨 ) (7) 先排貴賓再排一般旅客。 (8) 非 第 一 次 住 宿 之 旅 客 , 儘 量 安 排 與 上 次 同 一 間房 , 或不同樓層中相同位置之房間。 (9) 先排長期住客 , 後排短期住客。 (10)先排團體 , 後排散客。 (11)團體房一經排定即不應改變。 (12)團 體 房 排 定 後 應 通 知 訂 房 者 , 以 利 其 先 期 作 業。
換房作業 1. 換房之原因 (1)客人自己的需求 。 (2)旅館本身需求而必須換房。
換房作業 2. 換房之步驟 (1)填 寫 換 房 單 , 註 明 原 因 、 期 、 舊 房 號 、 日 新 變 更 房 價 , 並 通 知 房 務 部 、 務 中 心 、 機 , 以 服 總 便整理房間及更正資料。 (2)服務中心可協助搬房的作業 • 收回客人原客房的鑰匙。 • 約定好搬房的時間。 • 請客人在搬房前 , 將行李整理好 , 以利作業。
(3)其他注意事項 • 如為旅館作業錯誤, 因設備缺失, 致 或 導 客人必須搬房時, 須要向客人致歉, 必 或 給予適當的補償。 • 搬房時一定要確定所有單位知道客人搬房, 否 則 很 容 易 發 生 問 題 (帳 務 、 話 、 件 等 電 郵 ) 。 檯電腦系統立即更新客人房號, 避 前 可 免問題發生。 • 協助搬房時, 定要仔細檢查, 可遺漏 一 不 任何私人物品在房間內。
客房跑帳處理 1. 跑帳之原因 (1)惡意跑帳。 (2)作業疏失。 (3)客人忘記結帳。
客房跑帳處理 2. 避免跑帳之方法 (1)在客人遷入時取得正確的資料; 查驗身分證、 護照。 (2)付現者需預收房租與預計之其他費用。 (3)使 用 信 用 卡 者 , 先 刷 空 白 卡 並 取 得 信 用 卡 應 適當知消費額度。 客人逃帳, 在空白卡 如 可 填入消費額,逕向信用卡公司收款。 (4)房 務 人 員 應 隨 時 提 高 警 覺 , 掌 握 未 回 房 過 夜 或李減少等異常現象。 (5)長期住客定期結帳。
客房跑帳處理 3. 處理跑帳之步驟 (1)詳 查 住 客 資 料 、 房 資 料 、 用 卡 資 料 、 訂 信 往 來電話記錄、留言記錄、訂車、訂機記錄。 (2)詢問各單位,看客人是否有特別指示。 (3)報警處理。 (4)通知同業。
房務報告 (housekeeping report) 房 務 報 告 是 一 項 極 為 重 要 的 資 料 , 每 天櫃檯人員都會接到這類資料以瞭解實 際上客房變動情形。 櫃 檯 人 員 對 此 項 資 料 , 應 先 處 理 。 根 據 房 務 報 告 , 櫃 檯 人 員 必 須 核 對 房 間 狀 況 與 櫃 檯 資 料 , 是 否 有 所 差 異 。 主 要 目 的 其 在 於 確 實 瞭 解 可 銷 售 的 房 間 數 量 , 來 增 加 營收。
假如櫃檯的資料顯示客人尚未遷出, 房 但 務報告確實是空房,可能原因不外乎: (1)逃帳者:指旅客未向櫃檯結帳即離開旅館 (2)客人帶走行李,但打算再回來住者。 (3)客人換房,電腦資料未更正。
假如櫃檯的資料顯示空房 , 但房務報告確 實是有住客 , 可能原因不外乎 : (1)主管或員 使用 House Use,但未辦理 Check in。 (2)客人換房,電腦資料未更正 。 (3)客人帶走行李 , 但打算再回來住者。
失竊物品處理 1. 種類 (1)客人報失物品。 (2)旅館物品遭客人竊取。 2. 避免旅客物品失竊之方法 (1)提供房內保險箱。 (2)提供櫃檯大保險箱。 (3)員 的安全調查。 (4)定時或不定時巡邏。 (5)裝設閉路監視器。
失竊物品處理 3. 客人報失物品之處理方式 (1)詳細記錄客人所報失物品的內容。 (2)由有經驗的主管處理。 (3)先陪同客人找尋。 (4)詢問有關人員。 (5)回報客人調查結果。 (6)找不到,必要時報警處理。 (7)如有保險 , 可讓保險公司處理及賠償。
失竊物品處理 4. 旅館物品遭客人竊取之處理方式 (1)處理時要特別小心。 (2)如無把握,絕對不可以擅自打開旅客的行 李 箱檢查。 (3)避免方法如下 : • 於房內明顯標示各項物品的價格。 • 不要讓客人有被騙或房價過高的感覺。 • 提 供 部 份 免 費 贈 品 , 降 低 偷取 紀 念 品 的 心態。
緊急事件處理 1. 火警 (1)平 時 要 作 消 防 講 習 及 演 練 , 讓 員 充 分 瞭 解緊急事件的處理方法。 (2)器材的保養及維修要確實。 (3)安全通道要暢通。 (4)如 有 火 警 發 生 , 要 先 通 知 消 防 隊 (在 初 步 自 行 滅 火 行 動 未 見 效 時 ), 並 立 刻 通 知 所 有客人及協助疏散 作。 (5)定期的巡邏檢視 , 可以減少火警的發生。
2. 搶劫事件 (1)設置保險箱。 (2)裝設攝影機並錄影之。 (3)不要放置過多的現金於櫃檯。 (4)與警察局連線並保持密切聯繫。 (5)員 不可逞強與搶匪博鬥 (飯店財 物已保險,員 無須擔心飯店 損失 )。
3. 意外死亡 (1)如 有 房 客 自 殺 、 病 或 其 他 原 因 於 房 內死 生 亡, 報告主管處理, 速叫救護車, 客 應 儘 將 人由後門送出, 不宜讓警方記錄死於房內, 以免增加日後之困擾。 (2)避免方法 : • 於客人遷入時,略為觀察其神情。 • 留意未帶行李之客人 • 於客人住宿期間,留意其進出旅館狀況, 是否有任何異狀。
櫃檯員 常見的疏失 (一 )旅客應對方面 (1)急於保護自己,而損及公司利益。 (2)因做業不熟悉,造成旅客需求無法滿足。 (3)因無法解決問題,而逃避或置之不理。 (4)應對言詞不當或服務態度欠佳,造成衝突。
(二 )作業規則方面 (1)作業流程造成旅客不方便。 (2)內部溝通不良。 (3)設備或空間因素受限。 (4)専業訓練不足。 (5)對相關法令不熟悉,造成處置錯誤。
通常在房務報告中,較為重要且常使用的註記,如下: (1)VR ( vacant ready ) : 空房已準出售。 (2)VD ( vacant dirty ) : 空房但仍未清掃。 (3)OR ( occupied ready ) : 住用而且已清掃。 (4)S/O ( sleep out ) : 已住用但客人外宿。 (5)P/U ( pick up ) : 收集髒(使用過)的布巾類。 (6)OD ( occupied dirty ) : 經過住用尚未清掃。 (7)OOO ( out of order ) : 故障房不能使用。 (8)C/O ( check out ) : 遷出。 (9)D/L ( double lock ) : 門反鎖。 (10) SNS ( stay no service ) : 住用但不需服務。
問題 PROBLEMS & DISCUSSION 討論 1. 旅館建立旅客基本資料檔案之目的為何? 2. 櫃檯人員接待旅客之要領為何? 3. 櫃檯人員如遇到旅客抱怨時,應如何處理 ? 4. 顧客換房的原因及其處理的步驟各為何? 5. 如何預防顧客跑帳?其處理原則為何? 6. 如何留住老顧客並開發新顧客? 7. 旅館之主管人員應如何減少櫃檯人員在作 業上的疏失?
問題 PROBLEMS & DISCUSSION 討論 8. 取得 ISO 9002國際品質認證的旅館,是否在 經營管理上一定是完美無缺?理由為何 ? 9. 由於住宿條件隨時會有變更,旅館櫃檯人 員應如何處理才算得宜? 10. 旅館業總機人員與顧客應對時,應具備的 基本條件為何 ?
Chapter 6 訂房作業
Chapter 6 櫃檯實務 訂房來源 • 旅館訂房的來源 • 旅館接受訂房的方式 訂房程序 • 訂房的種類 • 訂房登記要領 • 訂房作業處理原則
Chapter 6 櫃檯實務 訂房控制與預測 • 客房銷售控制 • 訂房的預測 • 訂房的分析 • 訂房作業查核
旅館訂房的來源 (一 )旅客個人或親朋好友 (二 )公司或機關團體 (三 )旅行社 (四 )交通運輸公司 旅館接受訂房的方式 (一 )電話 (二 )信函 (三 )國際網際網路 (internet)或電話訂位系 統 (CRS) (四 )傳真 (五 )電報交換 (六 )口頭
訂房的種類 (一 )一般訂房 (二 )會議訂房 (meeting reservation) 1. 公司行號及團體直接向旅館訂房 2. 會議團員訂房 (三 )保證訂房 (四 )訂房確認 (五 )超額訂房 (六 )變更 (amend)訂房 (七 )取消訂房 (八 )當日訂房 (九 )次日訂房 (十 )核對訂房 )無法接受的訂房 (十一
訂房作業處理原則 旅館訂房部門在接受旅客訂房時, 填寫訂 會 房單, 房單為訂房者與旅館間之租房合約, 訂 通常旅館為利於作業, 客與團體的合約形式 散 略 有 不 同 。一 般 在 訂 房 作 業 時 , 常 會 遇 到 的 經 一些問題,其處理如下 :
(一 )超額訂房 (或訂房超收 ) (1)遠期訂房之控制與計算 (2)即期訂房之控制與計算 (3)在房間不夠時處理訂房要求之原 則 (二 )更改與取消訂房 (三 )保證訂房 (四 )無訂房之旅客 (五 )客滿 (六 )取消訂房與沒收違約金
客房銷售控制 (一 )最佳的客房銷售方式 (二 )超額訂房與客滿 (三 )訂金制度與訂房的推廣 (四 )淡旺季價格與附加價值 (五 )旅客登記資料的建立 (六 )銷售策略之訂定 (七 )訂房控制的原則 (八 )增加營收之道
訂房的預測 通常旅館業務部門必須事前評估市場之成長 狀況,並考慮本身產品之定位 (position)與成 本,及推廣預算來決定客房定價,一經決定, 則必須貫徹執行,及定期檢討。 必要時,客房 型態應視情況變更之。 預測 (forecasting)訂房狀況時,通常會參考過 去訂房、住宿紀錄 , 與市場成長相關資訊,再 調整本身所提供之產品競爭力,擬定最適合 的銷售策略。
訂房的分析 為利客房充分銷售,並擬定完善的銷售策略, 作正確的分析,訂房部門應定期製作各種分 析報告,提供各相關單位參考,俾爭取更多 客源。
訂房作業查核 為確保訂房作業無誤,訂定一套查核作 業方法,乃旅館經營管理中之重要課題。 (一 )作業週期 (二 )作業程序與查核重點 (三 )資料來源
問題 PROBLEMS & DISCUSSION 討論 1. 如何掌握訂房,增加營收 ? 2. 訂房作業查核之重要性為何 ? 3. 如何才算是好的客房銷售 ? 4. 如何掌控訂房各項作業 ? 5. 如何妥善為客人安排客房 ? 6. 連 續 假 日 時 , 館 通 常 會 優 先 安 排 住 宿 旅 兩晚以上之客人 , 理由何在 ? 7. 旅 館 之 主 管 應 如 何 處 理 (解 決 )超 額 訂 房 之客人問題 ? 8. 旅館業者對 no show 的顧客應如何處理 ?
問題 PROBLEMS & DISCUSSION 討論 9. 通 常 旅 館 業 者 接 受 假 日 訂 房 , 會 採 取 那 些 保障本身權益之措施 ? 10. 如 何 掌 握 旅 客 在 住 宿 期 間 之 動 態 , 以 免 產 生逃帳之情形 ? 11. 業務分析的目的為何 ? 12. 簽約客對旅館業營運上之助益為何 ? 13. 旅 館 業 者 向 旅 客 預 收 訂 金 之 主 要 目 的 為 何? 14. 訂 房 作 業 控 制 對 一 家 旅 館 營 運 而 言 , 其 重要性為何 ? 15. 超 額 訂 房 有 何 優 點 與 缺 點 ? 業 者 應 如 何 因應已事先訂房卻無法提供房間的狀況。
Chapter 7 房務部組織與職責
Chapter 7 房務部組織與職責 房務部的組織 客房的類型 • 現行法規之分類 • 一般分類 • 其他分類
Chapter 7 房務部組織與職責 房務部的職責 • 房務部的責任 • 房務部的職責 • 房務作業查核重點 房務部與前檯的聯繫 房務部與其他部門的關係
房務管理係指創造、維持並提升良好的 旅館住宿環境之管理 作 。 其 作範圍包括 : (1)傢 具 、 巾 、 墊 、 簾 、 椅 等 床 布 床 窗 桌 之 設 計 , 並 負 責 選 、 購 、 收 、 置 、 採 驗 佈 裝飾、清潔、維修、報廢等 作。 (2)由廚房、 內外樓梯、 電梯、 各樓層走道、 客房、餐廳、下水溝至廢棄物等。 (3)從 客 人 進 入 旅 館 , 服 務 生 幫 忙 提 送 行 李 , 收取換洗衣物、 水果、 心、 紙、 送 點 報 清潔房間、 鞋、 充冰箱飲料、 夜 擦 補 做 床服務 (turn down service) 至遷出房間。
房務部的組織 旅館房務組織架構, 致可區分為兩部 大 分 , 為 營 業 單 位 (指 前 場 ) , 另 一 為 行 政 單 一 位 (指 後 場 或 後 勤 單 位 )。 者 可 分 為 客 房 前 與餐飲兩部份, 客房又分為房務與前檯( 而 櫃 檯 )兩 部 門 。 此 , 房 務 部 門 的 組 織 架 構 與 因 內部 分 運 作 , 旅 館 整 體 營 運 而 言 , 演 對 扮 極為重要的角色。 然而房務部門組織分 , 須視旅館規模大小及其是否有其他附屬設 施 (如洗衣房等 )而定。
房務部的組織 , 可分為下列三部 份: (1)房務組 : 負責樓層客房清潔、保養與服務。 (2)洗衣組 : 負責管衣室、布巾及制服之洗滌 之 管理。 (3)清潔組 : 負責公共區域及辦公室的清潔、 保 養。
洗衣房組織大致上可分為五 組: (1)水洗組 (2)乾洗組 (3)平燙組 (4)燙衣組 (5)公物客衣訂號收送組 (包括員 制服 收發室 )
客房的類型 一、現行法規之分類 依「 光旅館等管理規則」 有關「 光 觀 中 觀 旅 館 建 築 及 設 備 標 準 」 規 定 , 係 以 客 房 之 淨 面 積 (不 包 括 浴 廁 )來 區 分 不 同 類 型 的 客房。
一般分類 旅 館 客 房 之 分 類 , 一 般 稱 呼 為 單 人 房 , 於 旅 但 館 內應 以 房 間 床 鋪 之 數 量 來 區 分 , 不 以 人 而 數 來 認 定 。 就 單 床 房 (single room)、 床 房 茲 雙 (twin room)及 套 房 (suite room)內床 鋪 之 尺 寸 , 與房間面積 : (一 )單床房 - 指房間內配置一張床。 (二 )雙床房 - 指房間內配置兩張床。 (三 )套 房 - 指房間除臥室外,尚有會客室、 廚 房、 檯等, 至於有一會議 吧 甚 廳 , 內設 備 齊 全 , 數 及 規 格 其 床 均 視實際規劃而定。
其它分類 (一 )依房間與房間之關係位置區分 (1)connecting room : 指兩個房間相連接 , 中間有門可以互通 (雙重門 )。 (2)adjoining room : 指兩個房間相連接 , 但中間無門可以互通。
其它分類 (二 )依房間之方向區分 (1)inside room : 指向內、無窗戶、面向 天井、無景觀 (view)或山壁的房間,房 價較 outside room 便宜。 (2)outside room : 指向外、有窗戶 , 面向 大馬路、海邊、景觀較佳或公園的房 間, 房價較 inside room 稍貴。
其它分類 (三 )特殊型房間 (1)duples(雙樓套房 ) : 指臥室位置設在 二樓,其他設備與套房相同。 (2)studio room(沙發床房 ) : 指客房內放 置 沙 發 (sofa)兼 床 鋪 用 。 天 可 利 用 沙 白 發當客廳辦公用,晚上則當床用。 (3)lanai : 指憩息地區的旅館 , 其客房內有 庭院。 (4)cabana : 指靠近游泳池傍的獨立房間。 (5)efficiency : 指有廚房設備的房間。 (6)cabin : 指小木屋。
房務的責任 (一 )房務部是旅館所有房間的傢俱、備品、裝 飾 物以及建築物等維護的管理員。 (二 )訊息的收集與報告。 (三 )讓投宿的旅客感到愉快 (四 )調和自己的形象
房務作業查核重點如下 : (1)客房是否常保整齊清潔 , 設備完好無損。 (2)客人在 check-in之前,預定房間是否已清 理完畢 , 各種客用棉、毛織品是否換洗。 (3)客房各項設備、冰箱飲料是否正常可用。 (4)住房客戶是否均明瞭本飯店提供的各項 設備與服務。
房務部與前檯的聯繫 客 房 部 係 指 房 務 部 與 客 務 部 (即 前 檯 ), 兩 者 間 之關係密不可分。 檯的主要任務在於銷售客 前 房, 括接受旅客訂房、 配房間及提供其他 包 分 相 關 的 服 務 (如 接 送 機 、 通 具 、 遊 訊 息 、 交 旅 商 務 資 訊 等 ), 旅 客 在 前 檯 辦 理 完 成 住 宿 登 記 當 後 , 務 生 即 引 導 旅 客 至 客 房 , 旅 客 遷 出 時 , 服 亦 須至前檯辦理遷出手續, 此房務部可為門市 因 部 , 產品 則 為 客 房 , 兩 者 之 關 係 可 以 互 為 其 而 表裡來形容,重要性可見一般。
房務部門需填列之相關報表 (一 )客房狀況報表 (二 )客房小冰箱 (mini bar)日報表 (三 )旅客習性表 (四 )DND 客房檢查報告表 (五 )房務部夜床報表 (六 )故障房號表 (七 )每日 作檢查表
房務部與其他部門的關係 (一 )櫃檯 (前檯 ) (二 )餐飲部 (三 ) 務部 (四 )採購單位 (五 )洗衣房 (六 )會計單位
問題 PROBLEMS & DISCUSSION 討論 1. 房務作業查核之目的 ? 2. 房務部門每天的 作重點為何 ? 3. 房務部門之職掌範圍為何 ? 4. 房務部門對一家旅館之重要性為何 ? 5. 房務部門與其他部門之間有何關聯性 ? 6. 做夜床之目的為何 ? 7. 為何房間所在位置不同,其房租價格亦 不同 ? 8. 如何才能提升房務清潔的品質 ? 9. 如何加強房務部與其他部門的聯繫 作 ?
Chapter 8 房務作業
Chapter 8 房務部組織與職責 服務生與旅客之關係 房務作業程序 • 準備 作 • 如何進入房間 • 客房整理 • OK room之清潔檢查 • 客房備品與裝備 • 床鋪翻面使用之作業 • 客房作業要領 • 設備維護與保養 • 財產保管 • 維護制度之建立
服務生與旅客之關係 每一位旅客都希望從一進門開始到其離開旅 館,有備受歡迎的感覺真正體驗到「賓至如歸」 式的接待。因此,旅客的再度光臨有賴旅館氣 氛的營造,即由客房的整潔、餐飲的品質及員 們的服務態度等因素,來決定對於旅館的評 價。由於 作性質關係,房務主管與服務生接 觸旅客的機會非常頻繁,所以服務生必須隨時 注意自己的禮節與儀態。良好的儀態必會引起 旅客的讚揚。對顧客親切的態度,或許出自天 賦的,但後天的培養與訓練,仍能培養出優秀
一位稱職的房務員應具備之任務 : (1)從事旅館客房的整潔 作,以備旅客住宿。 (2)依 照 正 確 的 步 驟 , 作 清 潔 用 具 和 材 料 , 操 更 換 床 單 , 掃 客 房 內浴 室 , 維 持 客 房 清 潔 打 以 衛生。 (3)瞭解在客房內發現旅客遺留物品處理方式。 (4)學 習 作 技 能 , 速 檢 查 客 房 , 使 各 種 佈 置 、 迅 清潔 作全部完成, 實提供新遷入的旅客 確 住用。 (5)體 認 清 潔 、 切 、 適 、 靜 及 旅 客 安 全 之 共 親 舒 安 同目標。
OK room之清潔檢查 C/O 房 整 理 完 成 , 領 班 檢 查 一 切 OK, 經 才 可 以 報 賣 , 之 “OK room”, room 之 清 謂 OK 潔檢查係依客房檢查表之項目依序檢查。
床鋪翻面使用之作業 為加強床鋪之維護與延長其壽命年限, 常 通 會作適當之處理,其原則如下 : (1)床 鋪 長 時 間 睡 在 同 一 地 方 時 , 易 造 成 床 容 鋪 下 陷 之 情 況 : 為 使 床 的 平 面 承 受 壓 力 平 均, 增加床的使用年限, 須定時翻面 及 必 和調換頭尾, 保持床鋪正反前後之均勻 以 使用。 (2)新購床時, 即在床鋪正反兩端分別標上1、 4、 7、10四 個 代 表 月 份 之 數 字 (1: 正 面 前 端 : 4 反面前端 : 7: 反面尾端 : 10: 正面尾端 )。
(3)以 床 頭 為 準 , 於 每 季 住 客 率 低 時 安 排 將 床 鋪 上 標 示 之 月 份 調 整 至 床 頭 : 翻 面 日 期 須 作 記 錄 ,以 便 追 蹤 查 核 (翻 面 順 序 : 翻 面 --> 轉頭 -->翻面 -->轉頭 --->)。 (4)翻面時順便作檢查 , 有凹陷之處應報告領班。 (5)若 雙 床 房 因 客 人 習 慣 用 一 邊 床 時 , 可 互 換 使用。 (6)發 現 嚴 重 凹 陷 或 布 面 破 裂 污 損 時 , 均 作 記 錄以便更新。
客房作業要領 (一 )房客遷入 (二 )出借物處理 (三 )房客遷出
客房作業要領 (四 )換房 (change room) 換房的狀況如下 : (1)客人對房間格局不喜歡。 (2)客人住進房間後發覺不滿意,太吵、太陰暗、 視野不佳、設備不好、服務不佳等。 (3)要靠近太平梯才安全。 (4)要求住低樓層的房間較安全方便。 (5)價錢不符合。 (6)臨時增加住客。 (7)要與親友接近之房間。 (8)高樓層視野較佳。
客房作業要領 (五 ) 加床 (extra bed) (六 ) 洗衣與燙衣服務 (1)客衣收集 (2)客衣送回 (七 ) 請勿打擾與反鎖之處理 (八 ) 做夜床服務 (即開床服務 ) (九 ) 晚間服務 (night service) (十 ) 第二次整房 (十一 )晚間整理 (指晚飯後客人外出之房務作 業) (十二 )特別清理 (針對長期住客、染病住客、特
客房作業要領 (十三 )晨間喚醒 (十四 )小冰箱 (十五 )客房餐飲服務 (十六 )空房 (十七 )遺失物
設備維護與保養 (一 )設備維護 良好的每日、週、月、季、年定期維護保養, 可以延長設備使用壽命,節省很多費用 。 (二 )設備保養
設備維護與保養 (三 )清潔維護中之禁止事項 (1)在房間私接電話。 (2)個人私事或旅館內部事務向客人申訴。 (3)過分與客人表示親熱 , 主從不分。 (4)閱覽客人書報、文件 , 翻動客人行李、抽屜。 (5)在房間內收聽廣播、音樂、收看電視。 (6)取用客人之食品、飲料。 (7)住客有訪客 , 藉機服務逼留太久 , 尤其異性訪 客來訪時。 (四 )客房設備報修作業流程如下 :
設備維護與保養 (四 )客房設備報修作業流程如下 :
財產保管 旅 管 財 產的 控 制 要 有 良 好 的 管 理 , 務 部 房 門 的 財 產為 數 不 少 , 使 財 產控 制 得 法 , 要 必 須分小單位負責, 各樓層財產由各樓層負責, 財 產的 完 整 、 充 、 失 、 損 等 要 有 明 白 補 遺 破 的交待。
維護制度之建立 通常客房維修制度的建立 (一 )自己動手作 (二 )定期維修保養 (三 )維修制度 (四 )備用品管理 , 不外乎下列四種 :
849a161edb9003fb6f2609f38e306b1a.ppt