Цепная и ременная передачи.ppt
- Количество слайдов: 48
Цепная и ременная передачи.
План лекции 1. Понятие цепной передачи 2. Устройство и принцип работы 3. Разновидности цепных передач 4. Расчеты цепной передачи 5. Достоинства и недостатки цепной передачи 6. Конструктивные особенности цепной передачи 7. Понятие ременной передачи 8. Устройство и принцип работы 9. Разновидности ременных передач 10. Расчеты ременных передач 11. Достоинства и недостатки ременной передач 12. Конструктивные особенности ременной передач 13. Сравнение ременной и цепной передачи • В результате изучения студент должен знать: - устройство и принцип работы ременной и цепной передач; - разновидности ременной и цепной передач; -достоинства и недостатки ременной и цепной передач
Механическая передача – механизм, превращающий кинематические (n) и энергетические параметры (P) двигателя в необходимые параметры движения рабочих органов машин и предназначенный для согласования режима работы двигателя с режимом работы исполнительных органов. зубчатые передачи (цилиндрические, конические), винтовые (винтовые, червячные, гипоидные) с гибкими элементами (ременные, цепные), фрикционные (за счет трения, вариаторы)
Как изменяется исходная энергия, получаемая от двигателя или любого другого источника энергии (водяного, ветряного колеса, турбины и т. д. ), при ее передаче?
передаточное отношение описывает одну из важнейших характеристик преобразования энергии при вращательном движении, определяемую как отношение частоты или скорости вращения элемента, получающего энергию, к тем же параметрам элемента, отдающего энергию.
Цепная передача
Как рассчитать скорость велосипедиста, если известно с какой скоростью он крутит педали ?
ЦЕПНЫЕ ПЕРЕДАЧИ Цепная передача состоит из двух, называемых звёздочками, зубчатых колёс, расположенных на некотором расстоянии друг от друга и огибаемых цепью.
Устройство и принцип работы
где р — шаг цепи; z — число зубьев звездочки. Центры шарниров цепи при зацеплении с зубьями звездочки располагаются на делительной окружности звездочки Делительный диаметр звездочки
Длину цепи определяют из равенства Число звеньев z 3 цепи вычисляют по предварительно принятому межосевому расстоянию апередачи шагу цепи р и числам зубьев меньшей z 1 и большей z 2 звездочек:
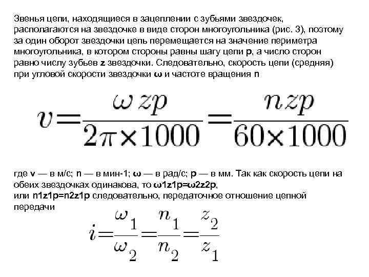
Звенья цепи, находящиеся в зацеплении с зубьями звездочек, располагаются на звездочке в виде сторон многоугольника (рис. 3), поэтому за один оборот звездочки цепь перемещается на значение периметра многоугольника, в котором стороны равны шагу цепи р, а число сторон равно числу зубьев z звездочки. Следовательно, скорость цепи (средняя) при угловой скорости звездочки ω и частоте вращения n где v — в м/с; n — в мин-1; ω — в рад/с; р — в мм. Так как скорость цепи на обеих звездочках одинакова, то ω1 z 1 p=ω2 z 2 p, или n 1 z 1 p=n 2 z 1 p следовательно, передаточное отношение цепной передачи
Минимальное межосевое расстояние аmin цепной передачи принимают в зависимости от передаточного числа u передачи и условия, что угол обхвата цепью меньшей звездочки составляет не менее 120°, т. е. при u≤ 3 где da 1 и da 2 — диаметры вершин соответственно меньшей и большей звездочки, мм. Оптимальное межосевое расстояние цепной передачи
Достоинства цепных передач: • отсутствие проскальзывания ремня; • компактность; • меньшая нагрузка на валы и подшипниковые опоры, так как не требуется большого предварительного натяжения цепи; • высокий КПД, достигающий 0, 98.
Недостатки цепных передач: • удлинение цепи в процессе эксплуатации; • возникновение динамических нагрузок в связи с переменным ускорением в элементах цепи • шум при работе; • сложность эксплуатации.
Где применяется цепная передача?
Применение цепной передачи
Количество зубьев на ведущей звездочке
Ременные передачи: прямая передача
Обратная передача
РЕМЕННЫЕ ПЕРЕДАЧИ Ременная передача состоит из ведущего и ведомого шкивов, расположенных на расстоянии друг от друга и соединённых гибкой связью – ремнём, надетым на эти шкивы с натяжением. Вращение от ведущего шкива к ведомому передаётся за счёт сил трения. Возникающих между ремнём и шкивом.
Ступенчатая передача (вариатор)
ПРОФИЛИ РЕМНЕЙ РЕМЕННЫХ ПЕРЕДАЧ По форме поперечного сечения ремня различают плоскоременные (а), клиноременные (б), поликлиновые (в) и круглоременные (г), а также передачи зубчатыми ремнями (д).
Ременные передачи. Определение: Ременная передача – это механизм, предназначенный для передачи вращательного движения посредством фрикционного взаимодействия или зубчатого зацепления замкнутой гибкой связи – ремня с жесткими звеньями – шкивами, закрепленными на входном и выходном валах механизма. Рис. 2. 1. Принципиальная схема ременной передачи и основные виды фрикционных ремней: а) плоский; б) клиновой; в) круглый; г) поликлиновой.
Достоинства ременных передач: 1. Простота конструкции и низкая стоимость. 2. Возможность передачи движения на достаточно большие расстояния (до 15 м). 3. Возможность работы с большими скоростями вращения шкивов. 4. Плавность и малошумность работы. 5. Смягчение крутильных вибраций и толчков за счет упругой податливости ремня. 6. Предохранение механизмов от перегрузки за счет буксования ремня при чрезмерных нагрузках. Недостатки ременных передач: 1. Относительно большие габариты. 2. Малая долговечность ремней. 3. Большие поперечные нагрузки, передаваемые на валы и их подшипники. 4. Непостоянство передаточного числа за счет проскальзывания ремня. 5. Высокая чувствительность передачи к попаданию жидкостей (воды, топлива, масла) на поверхности трения.
Классификация ременных передач (2 слайда): 1. По форме поперечного сечения ремня: 1. 1 плоскоременные (поперечное сечение ремня имеет форму плоского вытянутого прямоугольника, рис. 2. 1. а); 1. 2 клиноременные (поперечное сечение ремня в форме трапеции рис. 2. 1. б);
3. По числу и виду шкивов, применяемых в передаче: 3. 1 с одношкивными валами; 3. 2 с двушкивным валом, один из шкивов которого холостой; 3. 3 с валами, несущими ступенчатые шкивы для изменения передаточного числа (для ступенчатой регулировки скорости ведомого вала). 4. По количеству валов, охватываемых одним ремнем: двухвальная, трех-, четырех- и многовальная передача. 5. По наличию вспомогательных роликов: без вспомогательных роликов, с натяжными роликами; с направляющими роликами.
Рис. 2. 2. Геометрия открытой ременной передачи. Геометрические соотношения в ременной передаче рассмотрим на примере открытой плоскоременной передачи (рис. 2. 2). Межосевое расстояние a – это расстояние между геометрическими осями валов, на которых установлены шкивы с диаметрами D 1 (он, как правило, является ведущим) и D 2 (ведомый шкив). При расчетах клиноременных передач для ведущего и ведомого шкивов используются расчетные диаметры dр1 и dр2. Угол между ветвями охватывающего шкивы ремня - 2 , а угол охвата ремнем малого (ведущего) шкива (угол, на котором ремень касается поверхности шкива) 1. Как видно из чертежа (рис. 2. 2) половинный угол между ветвями составит , (2. 12)
а так как этот угол обычно невелик, то во многих расчетах допустимым является приближение sin , то есть. (2. 13) Используя это допущение, угол охвата ремнем малого шкива можно представить в следующем виде (2. 14) в радианной мере, или (2. 15) в градусах. Длину ремня при известных названных выше параметрах передачи можно подсчитать по формуле. (2. 16) Однако, весьма часто ремни изготавливаются в виде замкнутого кольца известной (стандартной) длины. В этом случае возникает необходимость уточнять межосевое расстояние по заданной длине ремня
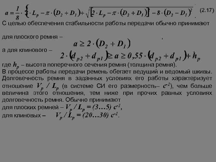
. (2. 17) С целью обеспечения стабильности работы передачи обычно принимают для плоского ремня , а для клинового – , где hp – высота поперечного сечения ремня (толщина ремня). В процессе работы передачи ремень обегает ведущий и ведомый шкивы. Долговечность ремня в заданных условиях его работы характеризует отношение Vp / Lp (в системе СИ его размерность– с-1), чем больше величина этого отношения, тем ниже при прочих равных условиях долговечность ремня. Обычно принимают для плоских ремней Vp / Lp = (3… 5) с-1, для клиновых Vp / Lp = (20… 30) с-1.
Силовые соотношения в ременной передаче. В ременной передаче силы нормального давления между поверхностями трения можно создать только за счет предварительного натяжения ремня. При неработающей передаче силы натяжения обеих ветвей будут одинаковыми (обозначим их F 0, как на рис 2. 3, а). В процессе работы передачи за счет трения ведущего шкива о ремень набегающая на этот шкив ветвь ремня получает дополнительное натяжение (сила F 1), а, сбегающая с ведущего шкива, ветвь ремня несколько ослабляется (сила F 2, рис. 2. 3, б). Окружное усилие, передающее рабочую нагрузку Ft = F 1 -F 2, но, как Рис. 2. 3. Силы в ременной передаче. для передачи вращения Ft = 2 T 2/D (см. (2. 8)), а для поступательно движущихся ветвей ремня Ft = P / Vp , где P – мощность передачи, а Vp средняя скорость движения ремня. Суммарное натяжение ветвей ремня остается неизменным, как в работающей, так и в неработающей передаче, то есть F 1+F 2=2 F 0.
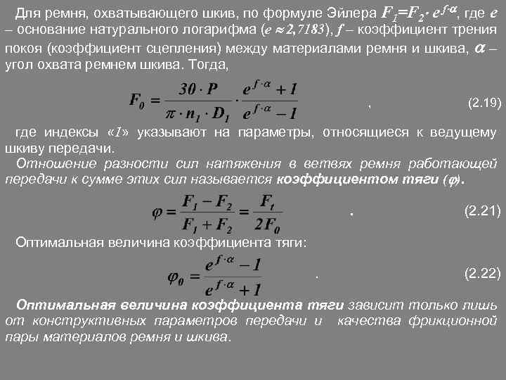
Для ремня, охватывающего шкив, по формуле Эйлера F 1=F 2 e f , где e – основание натурального логарифма (e 2, 7183), f – коэффициент трения покоя (коэффициент сцепления) между материалами ремня и шкива, – угол охвата ремнем шкива. Тогда, , (2. 19) где индексы « 1» указывают на параметры, относящиеся к ведущему шкиву передачи. Отношение разности сил натяжения в ветвях ремня работающей передачи к сумме этих сил называется коэффициентом тяги ( ). . (2. 21) Оптимальная величина коэффициента тяги: . (2. 22) Оптимальная величина коэффициента тяги зависит только лишь от конструктивных параметров передачи и качества фрикционной пары материалов ремня и шкива.
Кинематика ременной передачи. Удлинение каждого отдельно взятого элемента ремня меняется в зависимости от того, на какую его ветвь этот элемент в данный момент времени попадает (поскольку F 1>F 2). Изменение длины этой элементарной части ремня может происходить только в процессе ее движения по шкивам. При этом, проходя по ведущему шкиву (при переходе с ведущей ветви на свободную), эта элементарная часть укорачивается, а при движении по ведомому шкиву (переходя со свободной ветви ремня на его ведущую ветвь) – удлиняется. Изменение длины части ремня, соприкасающейся с поверхностью шкива, возможно только с её частичным проскальзыванием. Следовательно: 1) работа ременной передачи без скольжения ремня по рабочей поверхности шкивов невозможна. ; 2) скорости движения ведущей и свободной ветвей ремня различны, а следовательно, различны и скорости рабочих поверхностей ведущего и ведомого шкивов. Окружная скорость рабочей поверхности ведущего шкива больше окружной скорости на поверхности ведомого шкива (V 1 > V 2). Отношение разности между окружными скоростями на рабочей поверхности ведущего и ведомого шкивов к скорости ведущего шкива называют коэффициентом скольжения передачи ( ). , (2. 23)
где индекс « 1» соответствует ведущему, а индекс « 2» ведомому шкивам. Передаточное число ременной передачи, представленное через ее конструктивные параметры: . (2. 24) Тяговая способность и долговечность ремня являются основными критериями работоспособности ременной передачи. Её проектный расчет обычно выполняется по тяговой способности, а расчет долговечности при этом является проверочным. Поведение ременной передачи характеризует график рис. 2. 4. На нем выявляются 3 зоны: 1 зона упругого скольжения (0 0; меняется линейно); 2 зона частичного буксования ( 0 max, быстро нарастает); 3 зона полного буксования ( max скольжение полное). Рис. 2. 4. Кривые скольжения и КПД.
Напряжения в ремне. В ремне возникают напряжения от действия рабочей нагрузки, от изгиба вокруг шкива, от действия центробежных сил при обегании шкива. напряжения растяжения от рабочей нагрузки ; (2. 25) напряжения изгиба ; (2. 26) ; (2. 29) напряжения от действия центробежных сил где средняя плотность материала ремня, а Vр – средняя скорость движения ремня, обегающего шкив. На внешней стороне ремня все три вида названных напряжений являются растягивающими и потому суммируются. Таким образом, максимальные растягивающие напряжения в ремне. (2. 31)
Особенности конструкции, работы и расчета клиноременных и поликлиноременных передач. Клиновые ремни имеют трапециевидное поперечное сечение, а поликлиновые – выполненную в форме клина рабочую часть (рис. 2. 5). Угол клина для обоих видов ремней одинаков и составляет 40. На шкивах такой передачи выполняются канавки, соответствующие сечению рабочей части ремня и называемые ручьями. Профили ремней и ручьёв шкивов контактируют только по боковым (рабочим) поверхностям (рис. 2. 6). Рис. 2. 5. сечения клинового (а, б) и поликлинового (в) ремней. Рис. 2. 6. Расположение клинового ремня в ручье шкива.
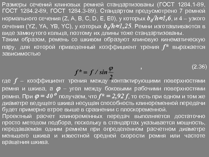
Размеры сечений клиновых ремней стандартизованы (ГОСТ 1284. 1 -89, ГОСТ 1284. 2 -89, ГОСТ 1284. 3 -89). Стандартом предусмотрено 7 ремней нормального сечения (Z, A, B, C, D, E, E 0), у которых b 0/h 1, 6, и 4 – узкого сечения (YZ, YA, YB, YC), у которых b 0/h 1, 25. Ремни изготавливаются в виде замкнутого кольца, поэтому их длины тоже стандартизованы. Таким образом, ремень со шкивом образуют клиновую кинематическую пару, для которой приведенный коэффициент трения f* выражается зависимостью , (2. 36) где f – коэффициент трения между контактирующими поверхностями ремня и шкива, а угол между боковыми рабочими поверхностями ремня. При = 40 получаем, что f* = 2, 92 f, то есть при одном и том же диаметре ведущего шкива несущая способность клиноременной передачи будет примерно втрое выше в сравнении с плоскоременной. Проектный расчет клиноременных передач выполняется достаточно просто методом подбора, поскольку в стандартах указывается мощность, передаваемая одним ремнем при определенном расчетном диаметре меньшего шкива и известной средней скорости ремня или частоте вращения шкива.
Относительное скольжение ремня ξ равно разности относительных удлинений ведущей ε 1 и ведомой ε 2 ветвей
Рисунок 1. Кинематическая схема привода. • 1 – электродвигатель, 2 – ременная передача, 3 – редуктор, 4 – зубчатая муфта, 5 – приводной барабан конвейера
Параметр Последовательное соединение элементов привода по Вал кинематической схеме дв-оп-зп-м Мощность Р, к. Вт дв Рдв=7, 5 Б Р 1=Рдвhо. п. hпк=7, 5· 0, 98· 0, 99=7, 27 Т вых Р 2=Р 1 hзпhпк=7, 27· 0, 98· 0, 99=7, 06 Рвых=Р 2 hмhпс=7, 06· 0, 99=6, 92 дв nном=1500 Б Частота n 1=nном/Uо. п. =1500/4, 5=333, Угловая Т вращескорость вых 3 ния n, w, рад/с n 2=n 1/ Uз. п. =333, 3/5, 6=59, 52 об/мин nвых=n 2=59, 52 Вращающий момент Т, Нм wном=pnном/30=157 w 1=wном/ Uо. п. =157/4, 5=34, 9 w 2=w 1/ Uз. п. =34, 9/5, 6=6, 23 wвых=w 2 =6, 23 дв Тдв=Рдв 103/wном=7, 5∙ 103/157=47, 77 Б Т 1=Тдв. Uо. п. hпк=47, 77· 4, 5· 0, 98· 0, 99=208, 56 Т вых Т 2=Т 1 Uз. пhпк=208, 56· 5, 6· 0, 98· 0, 99=1133, 14 Твых=Т 2 hмhпс=1133, 14· 0, 99=1110, 6
Подъемное устройство состоит из двух колес 1, 2 и поднимаемого тела 3 [4]. Массы тел m 1, m 2 и m 3 соответственно; радиусы больших и малых окружностей колес R 1, r 1, R 2, r 2 соответственно для тел 1 и 2 даны в таблице. Для определения моментов инерции тел даны их радиусы инерции ρ1 и ρ2. (В этом случае моменты инерции тел относительно их осей вращения следует вычислять по формуле Iz= mρ2). На колесо 1 действует или вращающий момент Мвр или сила Р, значения которых также даны в таблице. Силы сопротивления заданы или в виде пары сил с моментом Мс, или в виде силы Rс, действующей на тело 3. В тех вариантах, в которых тело скользит по поверхности, следует учитывать и силу трения скольжения. Коэффициент трения f=0, 1. Движение механизма начинается из состояния покоя.
остоинства ременных передач: озможность передачи движения между валами, асположенными на значительном расстоянии; лавность и бесшумность работы; граниченность передаваемой нагрузки; ростота конструкции; ёгкость обслуживания; ебольшая стоимость изготовления.
Недостатки ременных передач: • значительные габаритные размеры; • непостоянство передаточного отношения из-за проскальзывания ремня; • повышенное давление на валы и подшипники.
Применение ременных передач
Домашнее задание • Повторить устройство и принцип работы волновой и планетарной передачи • Формулу расчета передаточного отношения для волновой и планетарной передачи • Достоинства и недостатки волновой и планетарной передачи и область их применения Спасибо за внимание!


