c4ab9b4775952314a61dfc80e0eda460.ppt
- Количество слайдов: 66
CAW Introductiedagen opgroeien in veiligheid Lieve, Sabien & Tabitha
SPOREN Voorstelling trainers Opgroeien in veiligheid binnen Sporen
KENNISMAKING Stel je partner voor adhv de volgende vragen: Waar werk je/ doelgroep? Welke functie? Wat werkt er goed voor jou om te werken met gezinnen waar de situatie onveilig is?
TERUGKOPPELING Stel je partner kort voor
INSOO KIM BERG
ANDREW TURNELL If the nation had deliberately designed a system that would frustrate the professionals who staff it, anger the public who finance it and abandon the children who depend on it, it would not have done a better job then with the present child welfare system Grondlegger van Sof. S, samen met Steve Edwards Experiment Internationale implementatie Susan Essex, Sonja Parker, Eric Sulkers, Eileen Munro…
samenvallen Signalen van veiligheid P a r n e r s c h a p betweter Focus Signalen van onveiligheid
12 ELEMENTEN VAN PARTNERSCHAP Respecteer cliënten als mensen die de moeite waard zijn om zaken mee te doen Werk samen met de persoon, werk niet met de mishandeling Zie in dat samenwerking mogelijk is, ook al is er sprake van dwang Erken dat in alle gezinnen signalen van veiligheid voorkomen Blijf gericht op veiligheid Zorg dat je erachter komt wat de cliënten willen Ga altijd op zoek naar details Richt je op het tot stand brengen van kleine veranderingen Houd details en oordelen strikt uit elkaar Bied keuzes aan Zie het gesprek als een forum voor verandering Zie deze uitgangspunten als iets waar je naar streeft, niet als vaste uitgangspunten
10 MINUTEN PAUZE
ROLLENSPEL: LEEFGROEP Je staat in de leefgroep en je krijgt een ouder aan de deur die vertelt dat het weekend thuis slecht is gelopen. Voorbeeld: hoogoplopend conflict waarbij mama uiteindelijk haar zoon heeft geslagen. Verdeel in groepjes van 3 (observator, hlv, client) met deze ouder in gesprek rekening houdend met: de twee assen De twaalf principes van partnerschap Oplossingsgerichte vragen Poepenbankje Gepast onderbreken
BEDENKINGEN/ ERVARINGEN/WAT WERKT
Wat zijn onze zorgen Wat gaat er goed Wat moet er gebeuren Schade in het verleden: (wat is er gebeurd waar Maatschappelijke noodzaak we ons zorgen over maken betreffende deze of andere kinderen in de zorg van deze ouders) (Wat wil de verwijzende instantie zien dat deze ouders doen in het zorgen voor de kinderen en over welke periode om zeker te zijn dat er voldoende veiligheid is voor de kinderen zodat de casus gesloten kan worden. ) Toekomstig gevaar: (waar maken we ons zorgen Wat is er gebeurd? Doelen van het veiligheidsnetwerk gericht op veiligheid voor de kinderen: Complicerende factoren: (Wat maakt het creëren (Wat denkt het veiligheidsnetwerk dat zij moeten doen in het zorgen voor de kinderen, zodat de kinderen veilig zijn en de casus gesloten kan worden) over dat in de toekomst met deze kinderen kan gebeuren in de zorg van deze ouders) van veiligheid voor kinderen en werken met deze familie gecompliceerder) Wat moet er gebeuren: (Wat denken de hulpverleners en het netwerk dat de volgende stap is in het werken naar het behalen van deze doelen) Veiligheidsschaal: Op een schaal van 0 tot 10, waar 10 betekent iedereen weet dat de kinderen veilig genoeg zijn zodat de organisatie de casus kan sluiten en 0 betekent dat de situatie zo slecht is voor de kinderen dat zij niet langer thuis kunnen wonen, waar plaatsen we de situatie? 0 10
Wat zijn onze zorgen Wat gaat er goed Wat moet er gebeuren Maatschappelijke noodzaak waar we ons zorgen over maken betreffende deze of andere kinderen in de zorg van deze ouders) (Wat wil de verwijzende instantie zien dat deze ouders doen in het zorgen voor de kinderen en over welke periode om zeker te zijn dat er voldoende veiligheid is voor de kinderen zodat de casus gesloten kan worden. ) Toekomstig gevaar: (waar maken we ons Doelen van het veiligheidsnetwerk gericht op veiligheid voor de kinderen: Schade in het verleden: (wat is er gebeurd zorgen over dat in de toekomst met deze kinderen kan gebeuren in de zorg van deze ouders) (Wat denkt het veiligheidsnetwerk dat zij moeten doen in het zorgen voor de kinderen, zodat de kinderen veilig zijn en de casus gesloten kan worden) Waar zijn we bang voor? Wat moet er gebeuren: (Wat denken de Complicerende factoren: (Wat maakt het hulpverleners en het netwerk dat de volgende stap is in het werken naar het behalen van deze doelen) creëren van veiligheid voor kinderen en werken met deze familie gecompliceerder) Veiligheidsschaal: Op een schaal van 0 tot 10, waar 10 betekent iedereen weet dat de kinderen veilig genoeg zijn zodat de organisatie de casus kan sluiten en 0 betekent dat de situatie zo slecht is voor de kinderen dat zij niet langer thuis kunnen wonen, waar plaatsen we de situatie? 0 10 * gebaseerd op het framework ontwikkeld door Turnell en Edwards, vertaling www. signsofsafety. nl
Wat zijn onze zorgen Wat gaat er goed Wat moet er gebeuren Maatschappelijke noodzaak Schade in het verleden: (wat is er gebeurd waar we ons zorgen over maken betreffende deze of andere kinderen in de zorg van deze ouders) Veiligheidsverhogende factoren vv (Wat wil de verwijzende instantie zien dat deze ouders doen in het zorgen voor de kinderen en over welke periode om zeker te zijn dat er voldoende veiligheid is voor de kinderen zodat de casus gesloten kan worden. ) Doelen van het veiligheidsnetwerk gericht op veiligheid voor de kinderen: Toekomstig gevaar: (waar maken we ons zorgen over dat in de toekomst met deze kinderen kan gebeuren in de zorg van deze ouders) (Wat denkt het veiligheidsnetwerk dat zij moeten doen in het zorgen voor de kinderen, zodat de kinderen veilig zijn en de casus gesloten kan worden) Wat moet er gebeuren: (Wat denken de Complicerende factoren: (Wat maakt het hulpverleners en het netwerk dat de volgende stap is in het werken naar het behalen van deze doelen) creëren van veiligheid voor kinderen en werken met deze familie gecompliceerder) Veiligheidsschaal: Op een schaal van 0 tot 10, waar 10 betekent iedereen weet dat de kinderen veilig genoeg zijn zodat de organisatie de casus kan sluiten en 0 betekent dat de situatie zo slecht is voor de kinderen dat zij niet langer thuis kunnen wonen, waar plaatsen we de situatie? 0 10 * gebaseerd op het framework ontwikkeld door Turnell en Edwards, vertaling www. signsofsafety. nl
Wat zijn onze zorgen Wat gaat er goed Wat moet er gebeuren Maatschappelijke noodzaak waar we ons zorgen over maken betreffende deze of andere kinderen in de zorg van deze ouders) (Wat wil de verwijzende instantie zien dat deze ouders doen in het zorgen voor de kinderen en over welke periode om zeker te zijn dat er voldoende veiligheid is voor de kinderen zodat de casus gesloten kan worden. ) Toekomstig gevaar: (waar maken we ons Doelen van het veiligheidsnetwerk gericht op veiligheid voor de kinderen: Schade in het verleden: (wat is er gebeurd zorgen over dat in de toekomst met deze kinderen kan gebeuren in de zorg van deze ouders) vv Bestaande krachten (Wat denkt het veiligheidsnetwerk dat zij moeten doen in het zorgen voor de kinderen, zodat de kinderen veilig zijn en de casus gesloten kan worden) Wat moet er gebeuren: (Wat denken de Complicerende factoren: (Wat maakt het hulpverleners en het netwerk dat de volgende stap is in het werken naar het behalen van deze doelen) creëren van veiligheid voor kinderen en werken met deze familie gecompliceerder) Veiligheidsschaal: Op een schaal van 0 tot 10, waar 10 betekent iedereen weet dat de kinderen veilig genoeg zijn zodat de organisatie de casus kan sluiten en 0 betekent dat de situatie zo slecht is voor de kinderen dat zij niet langer thuis kunnen wonen, waar plaatsen we de situatie? 0 10 * gebaseerd op het framework ontwikkeld door Turnell en Edwards, vertaling www. signsofsafety. nl
Wat zijn onze zorgen Wat gaat er goed Wat moet er gebeuren Maatschappelijke noodzaak (Wat wil de verwijzende instantie zien dat deze ouders doen in het zorgen voor de kinderen en over welke periode om zeker te zijn dat er voldoende veiligheid is voor de kinderen zodat de casus gesloten kan worden. ) Schade in het verleden: (wat is er gebeurd waar we ons zorgen over maken betreffende deze of andere kinderen in de zorg van deze ouders) Toekomstig gevaar: (waar maken we ons Doelen van het veiligheidsnetwerk gericht op veiligheid voor de kinderen: (Wat denkt het veriligheidsnetwerk dat zij moeten doen in het zorgen voor de kinderen, zodat de kinderen veilig zijn en de casus gesloten kan worden) Veiligheidsdoelen verwijzer zorgen over dat in de toekomst met deze kinderen kan gebeuren in de zorg van deze ouders) Danger statement Wat moet er gebeuren: (Wat denken de hulpverleners en het netwerk dat de volgende stap is in het werken naar het behalen van deze doelen) Complicerende factoren: (Wat maakt het Veiligheidsdoelen van de familie creëren van veiligheid voor kinderen en werken met deze familie gecompliceerder) Veiligheidsschaal: Veiligheidsplan Op een schaal van 0 tot 10, waar 10 betekent iedereen weet dat de kinderen veilig genoeg zijn zodat de organisatie de casus kan sluiten en 0 betekent dat de situatie zo slecht is voor de kinderen dat zij niet langer thuis kunnen wonen, waar plaatsen we de situatie? 0 10
MIDDAG PAUZE : SMAKELIJK
PAST HARM IS A POSSIBLE PREDICTOR FUTURE DANGER Wat is er gebeurd? Aanleiding, aanmelding Eerste, ergste, laatste feit Gebeurtenissen in het verleden Waar zijn we bang voor? Wie is bang? Ontwikkelingsbedreiging, toekomstgericht Complicerende factoren: Wat maakt het lastig om aan meer veiligheid te werken
Open vragen (billenbankje) Wondervragen Schaalvragen Copingvragen Vragen naar uitzondering Vragen naar details van details Beleefd en gepast onderbreken Relatievragen
ROLLENSPEL Ga per drie zitten Neem een casus waarin je nu werkt Begeleider : brengt de casus in Collega : bevraagt de past harm Observator : schrijft de goede interventies op
TERUGKOPPELING
ZOEK DE TAAL BIJ JE VOORZIENING EN GEZINNEN Danger statement Kernzorg Gevaarsituaties risicotaxatie
WIE GEDRAG GEVAAR DREIGEND Het gevaar is altijd op de toekomst gericht q Literatuur, wetenschap, eigen ervaringen, herhaling van mishandeling kan je gebruiken om het gevaar te staven q Reëel houden zonder te bagatelliseren q Kies bij te veel problemen de meest prioritaire statements q
PRAKTIJKVOORBEELDEN VAN DANGER STATEMENTS Ernstig huiselijk geweld waarbij moeder in het ziekenhuis is opgenomen met een gebroken kaak …… zijn bezorgd dat als moeder en vader opnieuw samenleven met Nichole, zij opnieuw erg ruzie zullen maken, zoals bij de ruzie vorig jaar waardoor moeder naar het ziekenhuis moest met een gebroken kaak, en dat Nichole zo bang zal worden dat ze niet meer kan slapen of eten, niet meer naar school kan gaan en dat ze de hele tijd zal wenen zoals ze deed toen ze bij kinderoppas Lol waar ze verbleef na die grote ruzie
PRAKTIJKVOORBEELDEN VAN DANGER STATEMENTS De ouders, Nicola (oudere zus), jeugdrechtbank en de politie zijn bezorgd dat omdat Sophie maar 13 jaar oud is en blijft weglopen en tijd doorbrengen bij oudere mannen, ze misschien terecht komt bij mensen die haar zullen pijn doen en er niemand zal zijn om te helpen. Als dat gebeurt zou ze kunnen verkracht worden of achtergelaten in een sloot Gedrag ouders: en de ouders slagen er niet in om Sofie ‘s avonds en in het weekend thuis te houden. Het andere waar we bezorgd voor zijn is dat, omdat Sophie niet naar school wil gaan en niet ziet dat dit belangrijk is, ze niet in staat zal zijn om te doen wat ze wil als ze ouder is en zich hierom slecht zal voelen Gedrag ouders: De ouders na heel lang en veel proberen Sofie • niet kunnen overtuigen om naar school te gaan
OEFENING Ga terug in dezelfde groepjes zitten Maak samen een dangerstatement Werkbegeleiders: stellen heel veel open vragen!!
DOORSCHUIFOEFENING Vragen naar schade in het verleden Vragen naar gedrag ouders Vragen naar Wie bezorgd is Vragen naar impact op het kind Focus op veiligheidverhogende factoren
CASUS NICOLIEN Nicolien, 6 jaar woont bij vader en moeder. Er is regelmatig sprake van huiselijk geweld, vader slaat moeder. Vaak is de aanleiding een ruzie over de financiën, vader heeft losse baantjes maar verdient weinig, moeder confronteert hem hiermee als ze bezorgd is. Moeder speelt ook een rol, ze loopt vader vaak achterna als hij uit een ruzie weg probeert te lopen. Meestal is er sprake van drankmisbruik bij moeder en vooral vader, dan loopt het veel vaker mis.
CASUS NICOLIEN Er is al een aantal keren een politie melding geweest, vaak was vader boos weggelopen en ouders riepen beiden dat de relatie over was. Als vader dan weer terug kwam had moeder vaak de deur op slot gedaan, die vader dan intrapte. Hierop belden de buren de politie. Er is al 2 keer politie bij geweest, ouders komen steeds weer bij elkaar terug en beloven beterschap. Nicolien is vaak in de kamer bij de ruzie’s, ze is heel nerveus geworden de laatste tijd, als ouders schreeuwen denkt ze vaak dat ze meteen gaan slaan.
Je bent begeleider van ouders, vader heeft de consulent beloofd vorige om in therapie te gaan en mee te werken. Hij denkt dat hij ADHD heeft, is altijd onrustig, behalve als hij gaat vissen met zijn maten (maar dan drinkt hij weer teveel…)
DAG 3 VEILIGHEIDSPLAN EN NETWERK: DERDE KOLOM doelen formuleren Plan maken netwerk
VOORWERK IS CRUCIAAL Duidelijk dangerstatement Zicht op veiligheidsverhogende factoren Netwerk Inschatting van het netwerk(schaalvraag)
www. signsofsafety. nl Veiligheid bestaat uit krachten waarvan ouders over langere tijd laten zien dat het bescherming biedt tegen de zorgen.
kernzorg Wat is nu veiligheidsplan Doel van gezin/maatschappij: Tussen doel Actie 1: wat door wie wanneer Actie 2: wat door wie wanneer Actie 3: wat door wie wanneer Triggers Stressoren Herval inbouwen Back-up professionals Wat als…. .
DUWTJE IN DE RUG BIJ HET FORMULEREN Het is heel belangrijk dat de doelen gedragen zijn door de ouders Dat ze samen met de ouders verwoord zijn Partnerschap!!!!! Oog voor detail!!! Oog voor goede intentie!!!!
OEFENING: GA IN GROEPJES PER VIER ZITTEN EN HERFORMULEER DE VOLGENDE STELLING Moeder manipuleert door kinderen zieker voor te stellen dan ze zijn, zoals bij syndroom van Munchausen. Als het over moeilijke onderwerpen gaat probeert vader de boel altijd te saboteren door de aandacht af te leiden.
GOEDBEDOELEND HERFORMULEREN Belangrijk om begrip te kweken Je wilt weten welke goede bedoeling achter het gedrag zit Denk out of the box maar ook geloofwaardig
VOORBEELD POSITIEF BEDOELD Ouders lopen de hele tijd te zeuren als hun kind iets verkeerds doel Mama en papa willen heel goed voor hun kind zorgen; ze vinden het belangrijk om hun kind goed op te volgen en te helpen om op het juiste pad te blijven. Mama en papa vinden het belangrijk dat hun kind weet wat mag en wat niet mag.
DELEN VAN DE HERFORMULERING
CONCRETE VEILIGHEIDDOELEN Doelen van : Gezin/ maatschappij/…. Instantie Duidelijk gedrag dat de ouders anders zullen doen in de verzorging van hun kinderen om het toekomstige gevaar aan te pakken Hoe duidelijker hoe doel hoe meer gefocust uw PLAN Een spiegelbeeld van de dangerstatement Hoe lang aantonen om vertrouwen te hebben dat de veiligheid blijft bestaan
SAFETY Specific: meetbaar, specifiek Achievable: Family: bereikbaar, haalbaar betrekken in acties Endores: onderschreven door officiele instantie die instaat voor bescherming van kinderren Timescale: gedemonstreerd gedurende een specifieke periode om vertrouwen op te bouwen dat de veiligheid zal voortduren Youth: de kinderen begrijpen de doelen en hebben inspraak
DOELEN EN TUSSENDOELEN FORMULEREN Ga per drie zitten. Iemand presenteert zijn drie kolommen. De andere twee gaan bevragen op een manier dat helpend is om een doel te formuleren! Indien mogelijk ook een tussendoel en acties (als je die info hebt uit de gezinnen) Stel zeker ook de schaalvraag naar vertrouwen, haalbaarheid en vroeger en nu… SAFETY Het positief tegenovergestelde: wat gaan de ouders in gedrag anders doen? Als de doelstelling bereikt is valt de zorg dan helemaal weg? Hoe lang moeten ze dit aantonen zodat je er gerust in bent dat ze het gaan volhouden?
NABESPREKING
VALKUILEN IN DE PRAKTIJK Blijven hangen in ondersteunen van ouders Blijven hangen in opbouwen van een relatie Blijven hangen in oplossen van kleine problemen Kortom : Verlies van een focus.
HOEZO, EEN ‘PARADIGMAVERSCHUIVING’? ‘Vroeger’ Nu Praten Een veiligheidsplan ‘afdwingen’, met controle door een netwerk ‘Inzicht’ Het geweld stopt dan veiligheid ‘Inzicht’…. of niet (door een actief netwerk wordt de kans op inzicht vergroot) E. S. C
EEN GOED VEILIGHEIDSPLAN MOET … … een duidelijke, concrete beschrijving van de zorgen omvatten, die voor iedereen te begrijpen is (ook voor de kinderen) … een specifieke beschrijving van het gedrag bevatten dat ten grondslag ligt aan de zorgen … gecreëerd worden voor alle dagelijkse situaties (thuis, onderweg, bij de sport) met duidelijke regels zodat blijkt dat het kind veilig is en de (vermoedelijke) dader niet opnieuw beschuldigd kan worden … in de loop van de tijd ontwikkeld, verfijnd en geïmplementeerd worden “it’s a journey” … onderschreven worden door de aanmelder van de betreffende casus … aandacht besteden aan situaties van stress en triggers … iedereen van de familie en een zo groot mogelijk netwerk betrekken “it takes a village to raise a child”
ONDERHANDELINGEN MET HET GEZIN q q q Wat is de rol van het veiligheidsnetwerk? Hoeveel mensen moeten er in het VN staan? Wat bedoelen we met “veiligheidsmensen” en hoe wordt er beslist? Wat moeten mensen weten om deel uit te maken van je veiligheidsnetwerk? Hoe kunnen we er zeker van zijn dat iedereen geïnformeerd is over de zorgen?
INLEEFOEFENING - Neem een blad en schrijf namen op die je bedenkt bij de volgende vragen: Welke mensen staan bovenaan je oproeplijst op je GSM? Welke drie mensen zouden je als eerste komen bezoeken als je onverwacht in het ziekenhuis belandt? Van wie heb je zaken geleerd die nu nog belangrijk zijn in uw leven? Wie zie je weinig, maar staat wel klaar voor u? Met wie ben je laatst op vakantie geweest? Op wie ben je het vaakst boos? Wie bel je als je verdrietig bent? Wie van je vrienden of familie heb je zelf laatst geholpen? Je hebt een ernstige diagnose gekregen, wie mag dit weten? Wie (uit je privé) weet dat je vandaag vorming hebt over Sof. S?
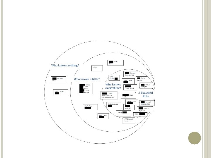
1 NETWERKCIRKELS • • • Instrument doorheen de verschillende fasen van de begeleiding Zicht krijgen op netwerk: wie leeft er allemaal rond mensen? Inschatten van netwerk: ordenen van mensen naargelang veiligheid Betrekken van netwerk: meewerken van mensen aan een veiligheidsplan
Beste, Even voorstellen: Wij zijn Brigitte, Annelies en Tabitha , begeleiders van VZW Sporen. Dorien verblijft sinds december in de leefgroep van het Zij-huis omdat de jeugdrechter bezorgd is dat Dorien wordt ingezet in de conflicten tussen mama, papa en hun partners. Dit gebeurde in het verleden op verschillende manieren. Zo was er 3 jaar geleden een klacht naar mama en Peter omwille van seksueel misbruik maar onlangs werden mama en Peter hiervoor vrijgesproken. Dorien vertelde ook dat ze de klacht niet wou indienen. Papa, Dorien, mama en Peter willen dat Dorien terug bij mama en Peter gaat wonen. Om dit mogelijk te maken moeten we er zeker van zijn dat mama en Peter er in slagen om Dorien thuis voldoende aandacht, grenzen en toezicht aan te bieden zodat ze veilig kan opgroeien. Dorien mag mama en ook papa graag zien en wordt op geen enkele manier betrokken in hun conflicten. We vernamen dat jullie heel belangrijk zijn voor het gezin en daarom zouden we jullie graag willen uitnodigen om op 19 mei mee een veiligheidsplan op te stellen zodat de kans groter is dat Dorien bij mama en Peter kan gaan wonen. We hopen alvast op jullie aanwezigheid en heten jullie graag welkom, samen met Dorien, Katrien en Peter. Alvast heel erg bedankt voor jullie bereidheid om mee te werken! De bijeenkomst zal doorgaan op 19 mei tussen 19 u 30 en 20 u in VZW Sporen, Geldenaaksebaan 428 te Heverlee. Moesten jullie om welke reden dan ook niet aanwezig kunnen zijn , dan willen we dit graag vernemen( tel: 016/38. 76. 15) Vriendelijke groeten en tot dan! Tabitha, Brigitte en Annelies
TOEPASSING BIJ MEISJE MET DRUGPROBLEEM Gebruik er Weet-ikniet Niet gebruik er Meisje X
METHODIEKEN OM NETWERKEN IN BEELD TE KRIJGEN MST: netwerkanalyse Brian- methodiek Geweldloosverzet! Voorbeeld brief
GOOD PRACTICE: OEFENING q - 2 groepen: Bedenk gedurende enkele minuten zo veel mogelijk vragen die je kan stellen aan mensen om zicht te krijgen op hun netwerk
ROLLENSPEL Ga per drie zitten. Een obsevator, een HLV en een cliënt De cliënt brengt een casus in. Licht die even toe met relevante informatie. De HLV probeert de cliënt te motiveren om netwerk in te schakelen en al wat mensen in beeld te krijgen. De observator schrijft alle helpende vragen en interventies op.
UITWISSELING GOEDE ERVARING Wie heeft een succeservaring in het werken met netwerk?
OEFENING: 24/7 Stel dat je in jouw gezin 24/7 toezicht door derden nodig hebt voor de kinderen : Hoe zou je dit rond krijgen? Welke mensen? Week en weekend Dag en nacht
TIPS VAN SUSSIE Biedt verhalen aan uit andere netwerken Vertel wat opties zijn vanuit de professionele hoeken (praktisch, therapeutisch, financieel. . ) Geef info over je eigen kennis uit de literatuur Onderzoek ieder idee tot een oplossing tot in de kleinste details Hou steeds de veiligheid van het kind als centrale thema Bemoedig de discussie rond de haalbaarheid Wees streng , maar vriendelijk en rechtvaardig Als een ouder vindt dat je overdrijft verwijs dan naar onderzoek. Relatievragen zijn heel belangrijk om een andere kijk op tafel te krijgen Zorg dat er naast het netwerk van de ouders ook een netwerk van het kind is (vb bezorgde oma) Service plan is not a safety plan Als je naam uit de DS kan blijven, moet je dat proberen anders lijkt het dat je ook iets moet gaan doen om die zorg weg te halen
c4ab9b4775952314a61dfc80e0eda460.ppt