6469a189d4890585d75e2e3b66c4a129.ppt
- Количество слайдов: 20
Case survey « Expérimentation in AUCHAN enterprise» Le Projet : FORSIMPAD FORmalisation des Savoirs IMPlicites par une Approche de la Didactique professionnelle
WORK ANALYZE • Bernard RAYNAUD (Head of project GIP – CAFOC) • Karim BEN HASSEN
Problems Problem of recruitment and formation on the produced trades fresh sector (Butchery and Pastry making) The search for solution Formalization of the savoirs and Savoir to make experiment of the séniors To train the new recruits in situation of work by optimizing the function tutoriale seniors
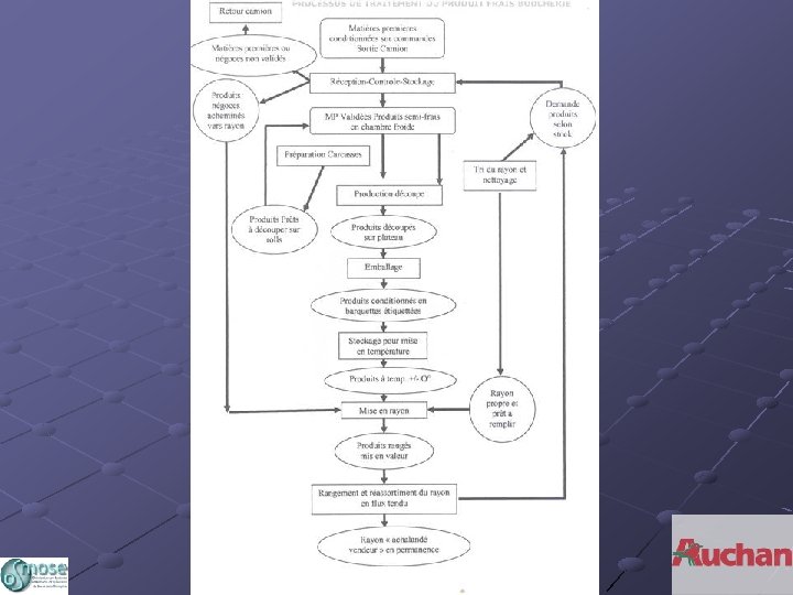
Process of analysis per variation situations of work Treatment of the fresh Products: butchery Charts D ' activit 3 rd Relations in-house customer-suppliers Cards of professional competences by activity Vid 3 rd bone on modes C$Op 3 rd ratoires Cards D ' analyzes situations D ' Al 3 rd ace (comp 3 rd implicit tences) Grids D ' analyzes practices: Identification of the repr 3 rd sentations and of the implicit savoirs
The collection of the data 1°) Macrographic Analysis Collect cards of stations Individual talks and collectives (Beginners and Experts) The process treatment of the products The relations clients/fournisseurs internal Knowledge to make by great activity (tasks) Work on the representations and formalizations of the goals, the finalities of the activities as well as competences under tended.
Process of analysis per variation situations of work Treatment of the fresh Products: butchery
Process of analysis per variation situations of work Treatment of the fresh Products: butchery Charts D ' activit 3 rd Relations in-house customer-suppliers
Charts D ' activit 3 rd Raw materials filmed on Semi-finished products Relations PREPARATION customer-suppliers on in-house rolls in cold room LAMB plate in cold room Suppliers I ask what? With which activity? Customers One asks me what? For which activity? Book of preparation of the production (head of ray) Raw materials in cold room at the good place (reception controls storage) Arranged knives (preparation) Aprons gloves arranged, clean (preparation) Rollers films ready with employment (storage) Carriages in state (engineering department) Cards of accompaniments (Workshop) Labels on products (origin, date of manufacture, expiry date – supplier ext. . ) Raw materials in conformity with the schedule of conditions (supplier ext. . ) Pieces developed in the respect of the output (productivity) rolled shoulders whole shoulders gigots to be sliced whole gigots (Cutting or storage in cold room) Pieces deposited well on filmed and well arranged plates (storage in cold room) Pieces stored in cold room at the good places (Cutting) Card-index accompaniment given on the batches (Traceability DLC, Storage, Cutting) Materials (knives, carriages, scheme of work cleaned and arranged) (Cutting) Labels on plate (packing) Products not-in conformity insulated (suppliers) in room return Respect chains of cold and rules of hygiene
R 3 rd ception contr ô storage Suppliers I ask what? With which activity? Customers One asks me what? For which activity? raw materials on rolls (supplier) products "trade" on rolls (supplier) calibrated balances (service controls national) notice of receipt on computer (head of ray) thermometer available to the good place (reception. ) advice of dispatch (conveying) schedule of conditions (head of ray - control) rolls and carriages in operating state (supplier ext. . ) sheets of statement of temperature (head of ray) adapted materials transport available (engineering department) cards of accompaniment of the caddie with maximum mini DLC (head of ray and control) indication of the storage sections (head of ray) planning of cleaning (head of ray) Drive entry well informed goods (goods agreement) Readable statement specifying the type and the nature of the variations (accountancy) products maintained on rolls (MP and trades) products trades in cold room according to remaining stock (storage) produced "trade" conveyed and put in ray in real time (customers) products in conformity stored with the sites envisaged (preparation) return of the products not-in conformity on rolls in truck (supplier ext. . ) anticipated description of the expiry dates (4 J mini) (head of ray) cards of accompaniment with dates mini, maximum (preparation and head of ray) correct statements of the temperatures (customer) - food Safety description of the variations in temperature in real time (engineering department) materials cleaned and arranged at the good places (stockag E) description of the deteriorated materials (engineering department)
Process of analysis per variation situations of work Treatment of the fresh Products: butchery Charts D ' activit 3 rd Relations in-house customer-suppliers Cards of professional competences by activity
PREPARATION Conditions of realization products in cold room on rolls To be able of Awaited results to recover the raw materials panoply knives to recover the labels apron - gloves Complete exit of stock according to the need "déssousvider" meats Labels stored and visible for packing (followed) Respect of times and rules hygiene for exudées meats and D oxygenated book of production to cut out and separate the pieces: shoulder rolled and whole distinct and whole gigot chest – collar - square Respect of the outputs with valorization: -rate of degreasing -execution time -no the déclassage good valorization (not of false cut) to sharpen and use the knives Rational use of the various knives with easy band saw plates stainless cut equipments and products of cleaning to put the pieces on plate The plates are correctly charged to avoid the deterioration of the products refilmer pieces rules hygiene and safety Correct filming of the pieces total Protection to put the pieces in cold room to inform the cards of accompaniment to clean and arrange the materials to clean the equipment and the ground to sort waste and to arrange the Pieces on rolls at the good places The cards of accompaniment are indicated for the respect of the traceability and DLC Clean materials in accordance with the rules of hygiene Materials positioned back and ready with employment
Conditions of realization Printed notice of receipt (paper) Head of ray (morning) Schedule of conditions o. DLC (mini/maximum) oaverage weight (mini/maximum) Nb produced/rolls To be able of Awaited results Raw materials oto control the quantities, the nature of the products oto weigh the products oto control the temperatures oto control the quality of the products oto sort and return in the event of nonconformity oto control the produced DLC to control the origin Agreement on Doc. entered goods [ state Products trades o. To control quantity o. To control temperature o. To control DLC o. To control PVC o. To control "gén. code" o. To decide To check the operating condition of the caddies Reception agreement Routing to the ray in time R 3 rd el Validation or return truck (supplier) Decision return Storage o. To arrange the MP o. To separate the products ready to cut out compared to the carcass o. To film the products – carcass o. Setting in rack o. To control the temperature of the cold room o. Cleaning of the reserve To check the expiry dates Respect of the sites envisaged (each product Raw materials and trades on Rolls in the truck Caddies in operating state and available fattening, feverish p. H, average weight of the pieces (schedule of conditions) ] Statement of variation (standard) products maintained (MP) on rolls products stored in cold room Correctly well informed, exploitable statement Return truck (supplier) Card-index virgin accompaniment Sheets of statement of temperature Card-index accompaniment of the caddie with DLC (mini, maximum) in its place!) Setting of the dates mini, maximum on card each product in its place according to the date Good inventory turnover Statement of temperature In the event of 3 rd cart, to inform the engineering department To inform the head of ray of the urgency produced flow (mini 4 days)
The collection of the data 2 ° ) micrographic Analysis Observation of ground Video recording Maintenance of car confrontation (audio recording) Maintenance Analyzes critical by the expert Analyze various modes of action per activity: 1. 2. 3. Goals Rules of action of acquisition of information, control The concepts in act which make it possible to collect, to select the infos, to choose and manage the action (Savoirs and To know to make implicit).
Process of analysis per variation situations of work Treatment of the fresh Products: butchery Charts D ' activit 3 rd Relations in-house customer-suppliers Cards of professional competences by activity Vid 3 rd bone on modes C$Op 3 rd ratoires Cards D ' analyzes situations D ' Al 3 rd ace (comp 3 rd implicit tences)
Cards D ' analyzes situations D ' Al 3 rd ace (comp 3 rd implicit tences) Raw materials filmed on rolls in PREPARATION Semi-finished products on plate cold room LAMB Suppliers I ask what? With which activity? Proposals for an improvement Corrective actions or compensation Anticipation Book of preparation of the production (head of ray) Raw materials in cold room at the good place (reception controls storage) Arranged knives (preparation) Aprons gloves arranged, clean (preparation) Rollers films ready with employment (storage) Carriages in state (engineering department) Cards of accompaniments (Workshop) Labels on products (origin, date of manufacture, expiry date – supplier ext. . ) Raw materials in conformity with the schedule of conditions (supplier ext. . ) in cold room Customers One asks me what? For which activity? Pieces developed in the respect of the output (productivity) rolled shoulders whole shoulders gigots to be sliced whole gigots (Cutting or storage in cold room) Pieces deposited well on filmed and well arranged plates (storage in cold room) Pieces stored in cold room at the good places (Cutting) Card-index accompaniment given on the batches (Traceability DLC, Storage, Cutting) Materials (knives, carriages, scheme of work cleaned and arranged) (Cutting) Labels on plate (packing) Products not-in conformity insulated (suppliers) in room return Respect chains of cold and rules of hygiene
R 3 rd ception contr ô storage Suppliers I ask what? With which activity? Proposals for an improvement Corrective actions or compensation Anticipation raw materials on rolls (supplier) products "trade" on rolls (supplier) calibrated balances (service controls national) notice of receipt on computer (head of ray) thermometer available to the good place (reception. ) advice of dispatch (conveying) schedule of conditions (head of ray - control) rolls and carriages in operating state (supplier ext. . ) sheets of statement of temperature (head of ray) adapted materials transport available (engineering department) cards of accompaniment of the caddie with maximum mini DLC (head of ray and control) indication of the storage sections (head of ray) planning of cleaning (head of ray) Customers One asks me what? For which activity? Drive entry well informed goods (goods agreement) Readable statement specifying the type and the nature of the variations (accountancy) products maintained on rolls (MP and trades) products trades in cold room according to remaining stock (storage) produced "trade" conveyed and put in ray in real time (customers) products in conformity stored with the sites envisaged (preparation) return of the products not-in conformity on rolls in truck (supplier ext. . ) anticipated description of the expiry dates (4 J mini) (head of ray) cards of accompaniment with dates mini, maximum (preparation and head of ray) correct statements of the temperatures (customer) - food Safety description of the variations in temperature in real time (engineering department) materials cleaned and arranged at the good places (stockag E) description of the deteriorated materials (engineering department)
Process of analysis per variation situations of work Treatment of the fresh Products: butchery Charts D ' activit 3 rd Relations in-house customer-suppliers Cards of professional competences by activity Vid 3 rd bone on modes C$Op 3 rd ratoires Cards D ' analyzes situations D ' Al 3 rd ace (comp 3 rd implicit tences) Grids D ' analyzes practices: Identification of the repr 3 rd sentations and of the implicit savoirs
TABLE Of ANALYSIS OF The ACTIVITIES Actions Drank Acquisition of information and rules of action Risk Reactions
Situation of work to the situation of training From our reports Setting in situation and recording video Analyze and comment (Beginner/Expert/Médiateur) Application in situation Car –analyzes critical Reflexive distance for a conceptualization by the individual in formation (Déconstruction for rebuilding! )


