3d49dc570793931995e8397c09c907df.ppt
- Количество слайдов: 108
CARE (Comprehensive Actuarial Risk Evaluation) Всесторонняя актуарная оценка рисков Докладчик: Дэвид Инграм, FSA, CERA ICA 2010 г. Кейптаун 3 -я Актуарная школа Г. Алматы 1
Отчет CARE Подготовлен рабочей группой Комитета МАА по рискам предприятия и финансовым рискам Дэйв Инграм (глава проекта), CERA, FSA, MAAA (США) Энди Уайт, FIAA (Австралия) Зиокай (Виктор) Shi, FSA, MAAA (США) Кэрен Адамс, ACAS, MAAA (США) Николас Альбичелли, FSA (США) Мей Донг, ACAS (США) Дэвид Хоупвелл, FSA (США) Ларс Пралле DAV (Германия) Ларри Рубин, FSA, CERA, MAAA (США) Кайлян Шанг, FSA (Китай) Прабдип Сингх CERA, ASA, MAAA (США) Эллиот Варнелл, FIA (Великобритания) Элизабет Уорд, FSA, MAAA (США) Джереми Уэйт FIA, AIAA, MAAA (Австралия) Валентина Исакина, ASA, MAAA (США) 2
Отчет CARE Идея: Выявить те области управления рисками предприятия (Enterprise Risk Management, ERM), в которых в будущем могут быть установлены стандарты актуарной практики Будут выполнены дополнительные проекты Оценка программ ERM 3
СОДЕРЖАНИЕ Для чего нужна Care? Риск и свет Области применения оценки риска Виды отношений к риску Многомерность риска Ограничения оценок риска Описание отчета Care Выводы 4
Для чего нужна CARE? Более крупные и сложные риски Риски необходимо рассматривать в контексте основной компетенции компании Необходима объективная оценка рисков Оценка должна быть всесторонней – риски, связанные с отдельным видом деятельности компании, могут привести к краху всей компании 5
Для чего нужна CARE? Необходимо обращать внимание на: Индивидуальные риски Корреляцию рисков Риски на балансе и за балансом предприятия Экономическую позицию риска (не только с бухгалтерской точки зрения) Риски как на уровне холдинга, так и на уровне дочерних организаций Влияние позиции риска на деятельность и стратегию компании Управление и снижение риска 6
Для чего нужна CARE? Аппетит к риску устанавливается на уровне компании Инвесторы, рейтинговые агентства, регуляторы, страхователи получают нужную информацию Актуарное заключение Полноценное, направлено на понимание рисков, учитывает факторы сложности и неопределенности Понимание ограничений моделей Баланс между суждениями и расчетами 7
Закон риска и света Инграма Риски на свету уменьшаются, Риски во тьме растут Вознаграждение за риск на свету уменьшается быстрее, чем сам риск Вознаграждение за риск в темноте растет не быстрее, чем сам риск http: //papers. ssrn. com/sol 3/papers. cfm? Abstract_id=1594877 8
Закон Грешэма «Плохие» деньги вытесняют из обращения «хорошие» Сэр Томас Грешэм, английский финансист 16 -го века 9
Закон управления риском Грешэма Плохое управление риском вытесняет хорошее 10
Области применения оценок риска Четыре вида программ ERM 1. Диверсификация 2. Контроль убытков 2. Торговля рисками 3. Направление рисков 11
Области применения оценок риска Четыре вида программ ERM 1. Диверсификация Следует держать портфель РАЗНЫХ рисков Необходимо избегать крупных концентраций риска ERM для конгломерата 2. Контроль убытков 2. Торговля рисками 3. Направление рисков 12
Области применения оценок риска Четыре вида программ ERM 1. Диверсификация 2. Контроль убытков Традиционный андеррайтинг, обеспечение безопасности, системы управления активами и обязательствами Минимизация риска с целью минимизации убытков ERM в большинстве нефинансовых компаниях 2. Торговля рисками 3. Направление рисков 13
Области применения оценок риска Четыре вида программ ERM 1. Диверсификация 2. Контроль убытков 2. Торговля рисками Риски нужно оценивать так, чтобы обеспечить прибыль от их купли и продажи Оценка и резервирование торговых операций банков и страховой деятельности ERM, разработанная с целью контроля за торговыми операциями банка 3. Направление рисков 14
Области применения оценок риска Четыре вида программ ERM 1. Диверсификация 2. Контроль убытков 2. Торговля рисками 3. Направление рисков Определение на корпоративном уровне направлений принятия рисков Вознаграждение за риск и капитальный бюджет ERM в соответствии с требованиями Solvency 2 и рейтинговых агентств 15
Области применения оценок риска Четыре вида программ ERM 1. Диверсификация Следует держать портфель РАЗНЫХ рисков Необходимо избегать крупных концентраций риска ERM для конгломерата 2. Контроль убытков Традиционный андеррайтинг, обеспечение безопасности, системы управления активами и обязательствами Минимизация риска с целью минимизации убытков ERM в большинстве нефинансовых компаниях 2. Торговля рисками Риски нужно оценивать так, чтобы обеспечить прибыль от их купли и продажи Оценка и резервирование торговых операций банков и страховой деятельности ERM, разработанная с целью контроля за торговыми операциями банка 3. Направление рисков Определение на корпоративном уровне направлений принятия рисков Вознаграждение за риск и капитальный бюджет ERM в соответствии с требованиями Solvency 2 и рейтинговых агентств БОЛЬШИНСТВО ПРОГРАММ ERM ЯВЛЯЮТСЯ КОМБИНАЦИЕЙ ЭТИХ ЧЕТЫРЕХ ВИДОВ 16
ПОЧЕМУ СУЩЕСТВУЕТ ЧЕТЫРЕ ВИДА ERM? 17
ЧЕТЫРЕ ВЗГЛЯДА НА РИСК МЕНЕДЖЕР MANAGERS MAXIMIZERS МАКСИМИЗАТОР PRAGMATISTS ПРАГМАТИК CONSERVATORS КОНСЕРВАТОР 18
ДИНАМИЧЕСКИЕ УБЕЖДЕНИЯ Отношение к риску меняется с • изменениями в среде • изменениями в допустимой степени риска • новым опытом Это верно в случае • физических лиц • групп • компаний Группы и компании могут меняться при смене руководителей 19
Стадии риска Отношение цены к аренде, 1 -й кв. 1997 г. = 1. 0 Национальный индекс CASE-SHILLER HOME и эквивалентная владению аренда НЕОПРЕДЕЛЕННАЯ Стадия 2 Отношение цены к аренде Стадия 0 БУМ УМЕРЕННАЯ Стадия 1 Стадия 3 КРАХ 20
СРЕДА РИСКА ВЛИЯЕТ НА ОТНОШЕНИЕ К РИСКУ Во времена БУМА Во времена КРАХА отношение смещается к Максимизатору отношение смещается к Консерватору Во времена В УМЕРЕННЫЕ времена НЕОПРЕДЕЛЕННОСТИ отношение смещается к Менеджеру Прагматику 21
Пример (Веб-семинар PRMIA 2010 г. ) Результаты опроса (примерно 100 ответов на каждый вопрос) 1. Считаете ли вы, что исходя из вашего собственного отношения к риску, вас можно определить как: – – Максимизатора - 9% Менеджера - 72% Консерватора - 7% Прагматика - 11% 22
2. Можете ли вы сказать, что преобладающее отношение вашей компании к риску можно определить как отношение: – – Максимизатора Менеджера Консерватора Прагматика - 23% 40% 29% 7% 23
3. В 2007 и 2008 годах среда риска, которая соответствовала моему бизнесу: – – Была умеренной - 29% Характеризовалась бумом Была неопределенной - 46% Переживала крах - 11% - 14% 24
4. Сколько раз изменилось отношение вашей компании к риску с 2000 года по настоящее время? – – 0 1 2 3 или более - 20% 31% 34% 16% 25
ИЗЛЮБЛЕННЫЕ СТРАТЕГИИ УПРАВЛЕНИЯ РИСКОМ Консерваторы предпочитают контролировать убытки Максимизаторы предпочитают торговать риском Менеджеры предпочитают направлять риски Прагматики предпочитают диверсификацию 26
Многомерность риска РИСК ПРЕДСТАВЛЯЕТ СОБОЙ ЛЮБУЮ СИТУАЦИЮ С ПОТЕНЦИАЛЬНО ОТРИЦАТЕЛЬНЫМ ИСХОДОМ ○ Чтобы действительно оценить риск – необходимо рассматривать ВСЕ потенциально отрицательные исходы ○ Если риск определяется более узко ради удобства оценки – но НЕ ВЕРНО ○ Неполная оценка риска чревата последствиями 27
Многомерность риска Рыночная оценка и фундаментальная стоимость Бухгалтерская база и экономическая база Регуляторные меры риска Краткосрочные и долгосрочные риски Известные риски и возникающие риски Нестабильность доходов и риск платежеспособности Индивидуально рассматриваемые риски и портфель рисков Риск ликвидности
Рыночная оценка рисков Стоимость – три метода 1. 2. 3. Непосредственная рыночная цена Репликация (оценка по аналогичным инструментам) – если данный инструмент не торгуется Моделирование стоимости – если отсутствуют инструменты для репликации Риск стоимости – четыре метода 1. 2. 3. 4. Рыночная стоимость защиты от риска Исторические колебания рыночных цен Распределение на основе исторической информации Стресс тесты 29
Непосредственная рыночная цена Последние торги Средние торги Спрэд между спросом и предложением – Среднее между ценой спроса и предложения 30
Спрэд между спросом и предложением Сумма, на которую цена спроса превышает цену предложения. По сути это разница между ценой, которую готов заплатить покупатель за некий актив, и самой низкой ценой, по которой продавец готов его продать. 31
Пример Если цена предложения равна $20, а цена спроса равна $21, тогда «спрэд между спросом и предложением» равен $1. – Величина спрэда варьируется в зависимости от активов из-за различий в ликвидности активов. Например, валюта считается самым ликвидным в мире активом, и спрэд между спросом и предложением на валютном рынке является одним из самых маленьких (одна сотая процента). С другой стороны, менее ликвидные активы, такие как акции малых компаний, могут иметь спрэды, равные одномудвум процентам от стоимости активов. Источник: investopedia. com 32
Репликация Управление активами и обязательствами представляет собой процесс репликации – Обеспечение совпадения денежных потоков является совершенной репликацией – Обеспечение совпадения дюрации и выпуклости является несовершенной репликацией Хеджирование является репликацией – Помогает приводить в соответствие денежные потоки – Или «греческие» параметры ЕДИНСТВЕННАЯ РАЗНИЦА МЕЖДУ ALM/ХЕДЖИРОВАНИЕМ И РЕПЛИКАЦИЕЙ ЭТО ПРОТИВОПОЛОЖНЫЙ ЗНАК 33
Репликация A Страховые выплаты X Облигация 1 Остаток 1 200 250 -50 2 300 250 50 3 400 250 150 4 500 250 5 5000 5250 -250 NPV@5% $5, 137. 10 $5, 000. 00 $137. 10 NPV@5. 1% $5, 115. 25 $4, 978. 41 4. 25 4. 32 (0. 06) $4, 176. 39 $4, 052. 30 $124. 09 34 Дюрация NPV@10%
Репликация B Страховые выплаты Y Облигация 2 Остаток 1 200 450 -250 2 300 450 -150 3 400 450 -50 4 5000 4550 5 5000 9000 -4000 NPV@5% $8, 839. 26 $8, 647. 41 $191. 85 NPV@5. 1% $8, 803. 34 $8, 610. 23 4. 06 4. 30 (0. 24) $7, 249. 95 $7, 014. 73 35 $235. 22 Дюрация NPV@10%
Репликация C Страховые выплаты Y Облигация 1 Облигация 3 Итого Остаток 1 200 250 160 410 -210 2 300 250 150 400 -100 3 400 250 160 410 -10 4 5000 250 4160 4410 590 5 5000 5250 -250 NPV@5% $8, 839. 26 $5, 000. 00 $3, 849. 09 $8, 849. 09 ($9. 83) NPV@5. 1% $8, 803. 34 $4, 978. 41 $3, 835. 29 $8, 813. 70 4. 06 4. 32 3. 59 4. 00 0. 06 $7, 249. 95 $4, 052. 30 $3, 230. 97 $7, 283. 27 36 ($33. 32) Дюрация NPV@10%
Оценка фундаментального риска Оценка и стоимости, и риска при помощи модели – – Модель строится на основании наилучшего суждения конструктора модели/аналитика Модель денежных потоков и/или доход/убыток в финансовой отчетности • Чистый доход, выплаченные дивиденды, капитал требуемый и свободный Базисная стоимость включает признание риска – – Метод стоимости капитала Метод процентилей МОДЕЛИРОВАННАЯ РЫНОЧНАЯ СТОИМОСТЬ И ФУНДАМЕНТАЛЬНАЯ СТОИМОСТЬ ПО СУТИ ОДНО И ТО ЖЕ. 37
Корректировка ожидаемой стоимости с учетом риска Метод стоимости капитала Корректировка с учетом риска = стоимость капитала x сумму капитал на покрытие данного риска Метод процентиля Корректировка с учетом риска = превышение стоимости при данной вероятности (%) Два разных определения риска! 38
Стоимость Вероятность обязательства 0. 04% 332. 36 1% 383. 68 5% 417. 76 10% 435. 92 35% 480. 73 50% 500. 00 65% 519. 27 90% 564. 08 95% 582. 24 99% 616. 32 99. 96% 677. 00 39
Метод стоимости капитала Капитал = Превышение 99. 6% = 177 Ставка стоимости капитала = Дополнительная стоимость привлечения капитала для страхователя или безрисковая ставка процента – Допустим, 5% Стоимость капитала на величину капитала = 177 x 5% = 8. 85 Стоимость, скорректированная с учетом риска = 508. 85 40
Метод процентиля Предположим, что 65 -й процентиль является стандартным критерием метода процентиля. Тогда стоимость, скорректированная с учетом риска, будет равна значению 65 -го процентиля = 519. 27 Корректировка с учетом риска равна 19. 27 41
Стоимость под риском – четыре метода 1. Рыночная стоимость защиты от риска 2. Исторические колебания рыночных цен 3. Распределение на основе исторической информации 4. Стресс-тестирование 42
Рыночная стоимость защиты от риска Если оценке подлежит риск события X – Тогда рыночная стоимость защиты от риска равна стоимости страхования или хеджирования против убытков, которые могут возникнуть в результате события X 43
Риск процентных ставок Процентный «кэп» – это производный инструмент, предусматривающий получение покупателем платежей в конце каждого периода, в котором процентная ставка превышает согласованную цену исполнения. Примером кэпа может быть соглашение получать выплаты за каждый месяц, в котором ставка LIBOR превышает 2. 5%. Источник: Wikipedia 44
Оценка кэпа процентной ставки «Кэп» процентной ставки можно анализировать как ряд европейских опционов «кол» или «кэплеты» , которые существуют в каждом периоде действия соглашения о «кэпе» . В математическом виде выплаты по «кэплету» по ставке L, исполненному по цене K равны где N есть условная стоимость, которой обмениваются стороны, и α есть количество дней в виде дроби, соответствующая периоду, в котором действует ставка L. 45
Например, допустим у вас есть «кэплет» на шестимесячный USD LIBOR, истекающий 1 февраля 2007 года с исполнением по 2. 5% и условной суммой 1 миллион долларов. Тогда, если ставка USD LIBOR на 1 февраля устанавливается в размере 3%, вы получаете $1 Mx 0. 5 xmax(0. 03 -0. 025, 0) = $2500. Обычно выплата совершается в конце периода действия ставки, в данном случае – 1 августа. 46
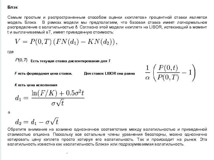
Блэк Самым простым и распространенным способом оценки «кэплетов» процентной ставки является модель Блэка. В рамках модели мы предполагаем, что базовая ставка имеет логнормальное распределение с волатильностью δ. Согласно этой модели «кэплет» на LIBOR, истекающий в момент t и выплачиваемый в. T, имеет приведенную стоимость: где Есть текущая ставка дисконтирования для T F есть форвардная цена ставки. Для ставок LIBOR она равна К есть цена исполнения а Обратите внимание на взаимно однозначное соответствие между волатильностью и приведенной стоимостью опциона. Поскольку все остальные члены уравнения бесспорны, можно однозначно котировать цену кэплета просто котируя его волатильность. Так и происходит на рынке. Эта волатильность известна как «волатильность Блэка» или подразумеваемая волатильность. 47
Страхование/перестрахование Стоимость Вероятность обязательства 0. 04% 332. 36 1% 383. 68 5% 417. 76 10% 435. 92 35% 480. 73 50% 500. 00 65% 519. 27 90% 564. 08 95% 582. 24 99% 616. 32 99. 96% 677. 00 48
Ожидаемый убыток Эксцедент убытка Вероятность Ожидаемый 90% 564. 08 - 90. 1% - 91% 567. 04 2. 96 1. 0% 0. 03 92% 570. 25 6. 18 1. 0% 0. 06 93% 573. 79 9. 71 1. 0% 0. 10 94% 577. 74 13. 66 1. 0% 0. 14 95% 582. 24 18. 17 1. 0% 0. 18 96% 587. 53 23. 46 1. 0% 0. 23 97% 594. 04 29. 96 1. 0% 0. 30 98% 602. 69 38. 61 1. 0% 0. 39 99% 616. 32 52. 24 1. 0% 0. 52 99. 1% 627. 00 62. 92 0. 1% 0. 06 99. 2% 637. 00 72. 92 0. 1% 0. 07 99. 3% 647. 00 82. 92 0. 1% 0. 08 99. 4% 657. 00 92. 92 0. 1% 0. 09 99. 5% 667. 00 102. 92 0. 1% 0. 10 99. 6% 677. 00 112. 92 0. 1% 0. 11 99. 7% 697. 00 132. 92 0. 1% 0. 13 99. 8% 707. 00 142. 92 0. 1% 0. 14 49
Перестраховочная премия Нагрузка за стандартное отклонение 99. 9% Ст. откл. 2. 92 12. 94 Премия 15. 86 99. 0% Ст. откл. 1. 95 Премия 9. 66 7. 71 50
Исторические колебания рыночных цен Цены за период в 200 дней Рассчитать 200 процентных изменений цены Для значения 99%тиля выбирается 198 -е наихудшее изменение В данном случае – 6% 51
Распределение на основе исторической информации Начинаем с процентных изменений стоимости Определяем, какое статистическое распределение использовать Рассчитываем параметры распределения Используем распределение для получения нужного значения 52
Среднее 0. 8% Станд. отклонение 3. 2% 99%процентиль -6. 6% 53
Стресс тест В примере с репликацией расчет по ставке 10% представлял собой стресс-тест Вы могли выбрать 10%, потому что полагали, что 10% представляет собой процентную ставку 99%тиля – В действительности изменение на 2% или 3% представляло бы собой стресс 99%тиля для США/Европы 54
Репликация A Страховые выплаты X Облигация 1 Остаток 1 200 250 -50 2 300 250 50 3 400 250 150 4 500 250 5 5000 5250 -250 NPV@5% $5, 137. 10 $5, 000. 00 $137. 10 NPV@5. 1% $5, 115. 25 $4, 978. 41 4. 25 4. 32 (0. 06) $4, 176. 39 $4, 052. 30 $124. 09 55 Дюрация NPV@10%
Стресс тест Страховые выплаты X теряют 18. 7% стоимости Облигация 1 теряет 19% стоимости 56
Рыночная и фундаментальная стоимость Фундаментальный анализ Суждение рынка о факторах неопределенности заменяется суждением аналитика Все компании принимают решения на основании фундаментального анализа – Без фундаментального анализа не было бы торговли и рынка 57
Рыночная и фундаментальная стоимость Управляющий риском должен уметь оценить качество фундаментального анализа – Только области ключевой компетенции компании – Прозрачность для руководства – выявляются различия между оценками аналитиков и рыночными оценками и причины таких различий – В иных случаях необходимо полностью придерживаться рыночного суждения о рисках • Решение о стратегическом распределении активов на основе долгосрочных характеристик риска и вознаграждения различных классов активов 58
Бухгалтерская или экономическая основа Многие финансовые решения принимаются на основе бухгалтерской информации Цель учета по справедливой стоимости – приблизить бухгалтерскую информацию к экономической основе В бухучете прибыль не разделяется между собранной маржей риска и «альфой» 59
Бухгалтерская или экономическая основа Бухгалтерская отчетность не корректируется с учетом риска – Для выявления рисков, которые четко не отражены в отчетности, необходимы модели капитала – Бухгалтерские правила всегда включают в себя компромиссы Оценщику риска должны быть известно, в каком отношении бухгалтерская стоимость отклоняется от рыночной стоимости и фундаментальной стоимости 60
Бухгалтерская или экономическая основа Определение и применение экономического балансового отчета – Рыночная оценка реплицируемых активов и обязательств – Управленческая оценка рисков и стоимости рисков нереплицируемых статей (страхование) 61
Метод экономического баланса Достаточность капитала Последовательная и всесторонняя база анализа стоимости и риска Рисковый капитал группы: 1 -летняя Va. R с вероятностью 99. 95% Вероятность Наихудший сценарий стоимости Рисковый капитал От МСФО к экономическому балансу Риск Ст-сть Ожидаемая стоимость Стоимость Доход от встроенной стоимости 62
Новые определения Доступный капитал • Доступный капитал за вычетом миноритариев соответствует встроенной стоимости группы плюс гибридный капитал • После внедрения встроенной стоимости группы на основе экономического баланса доступный капитал также включает корректировку обязательств по страхованию имущества и НС с учетом справедливой стоимости и рыночную стоимость долга и льготы работников Рисковый капитал Экономический капитал Излишек капитала • Требуемый платежеспособный капитал с доверительным интервалом 99. 95% за 1 год (Va. R) согласно внутренней модели, адаптированной к Solvency II • Капитал, выделенный бизнес-единицам с учетом риска и местных регуляторных требований • Пересмотр определения экономического капитала в соответствии с новыми принципами: - от экономического капитала, равного рисковому капиталу плюс стоимость страхования в силе - до максимального значения между требованием Solvency I и рисковым капиталом плюс стоимость страхования в силе и корректировку общего страхования с учетом справедливой стоимости • Излишек капитала соответствует доступному капиталу минус дивиденды к выплате минус экономический капитал 63
Результаты экономического баланса: рисковый капитал, конец года 2007 Рисковый капитал группы равен 15. 2 млрд. евро Географическая структура Разбивка риска Имущества и НС: рисковый капитал равен 34. 2% от чистой заработанной премии Жизни и медицинское: рисковый капитал равен 3. 6% от чистых технических провизий Финансовое: на основе Базель II, рисковый капитал равен 1. 3% от активов под управлением Рисковый капитал Чистые заработанные премии Чистая техническая провизия 64
Регуляторное измерение риска Правила платежеспособного капитала – Капитал на основе риска, MCCSR, Solvency II, Basel II, рейтинговые агентства Если оценка риска, сделанная компанией, ниже регуляторной оценки – Компания может пренебречь регуляторной оценкой, что приведет к проблемам с соблюдением регуляторных стандартов 65
Регуляторное измерение риска Если оценка, сделанная компанией, превышает регуляторную оценку – Компания может принять более низкую регуляторную оценку, что приведет к принятию излишнего риска Более подробно о стандартах платежеспособности – в приложении 66
Задача из теории игр Продукт A – Оценка рискового капитала компанией - 10% – Регуляторная оценка рискового капитала - 15% Продукт B – Оценка рискового капитала компанией - 25% – Регуляторная оценка рискового капитала - 15% 67
Что лучше? Стратегия A – Использовать оценку компании Стратегия B – Использовать регуляторную оценку Стратегия C – Использовать более низкую оценку Стратегия D – Использовать более высокую оценку Есть ли иная стратегия? 68
Краткосрочные и долгосрочные риски Краткосрочные риски возникают и их действие прекращается быстро Долгосрочные риски могут возникать медленно и/или их действие может продолжаться долгое время. – Торгуемый риск может быть по природе долгосрочным, с возможностью продажи через короткий период времени – Это проблематично для неторгуемых (и нереплицируемых) рисков – в основном страхование 69
Примеры Краткосрочные риски – Срочное страхование жизни – Автострахование имущества – Медицинское страхование Долгосрочные риски – – Пожизненное страхование жизни Аннуитеты ГПО работодателя Страхование ответственности 70
Оценка риска Риск истечения срока покрытия – Если срок покрытия 30 лет, риск должен рассчитываться за 30 лет – В стохастической модели это значит, что стохастический прогноз делается отдельно по каждому году • Требуется большое число расчетов – Обычно рассчитываются суммы 90 -х процентилей, необходимые для покрытия обязательств 71
Оценка риска Однолетний риск – По всем рискам, независимо от срока, оценивается риск с фиксированным однолетним временным горизонтом – Для этого все риски должны рассматриваться как торгуемые • т. е. необходима исходящая стоимость в конце однолетнего периода 72
73
Краткосрочные и долгосрочные риски Все риски нужно показывать на одном временном горизонте для сопоставимости – Конечная стоимость является ключом для оценки более долгосрочного риска – Позволяется некоторая свобода для долгосрочных рисков, но не краткосрочных • Благоприятная оценка более долгосрочных рисков может привести к чрезмерному принятию таких рисков • Не торгуемые риски рассматриваются как более стабильные, чем торгуемые на рынке риски 74
Сопоставимы ли они? 1 2 3 4 5 6 7 8 9 10 99. 0% 98. 0% 97. 0% 96. 1% 95. 1% 94. 1% 93. 2% 92. 3% 91. 4% 90. 4% 75
Известные и возникающие риски Во всех рисках присутствует некоторая степень неопределенности Найта Вместо бинарного разграничения “известного” и “неизвестного” Сплошной спектр степеней неопределенности Частота возникающих рисков обычно неизвестна «Черные лебеди» Талеба не совсем одинаковы Методы оценки возникающих рисков Анализ сценариев Дельфийские методы Монте Карло 76
Анализ сценариев Не то же самое, что стресс-тестирование – Стресс-тестирование есть изменение одной переменной • Что если процентные ставки вырастут на 2% – Тестирование сценариев подразумевает определение комплексных изменений в мире • Что если цены на нефть вырастут на 50% ввиду возросшего спроса и неизменного предложения? • Как это отразится на процентных ставках, фондовых рынках, валютных рынках, расходах компании, возобновлении страховки и т. д. ? 77
Дельфийский метод Означает “спросите экспертов” – Обычно предполагает опрос большого количества людей и выбор одной из их оценки Здесь это значит спросить мнение экспертов относительно потенциального убытка в результате возникающего риска 78
Монте Карло Используются статистические методы для экстраполяции исходя из существующих данных аналогичных событий – Может понадобиться некоторая доля суждения относительно способа экстраполяции 79
Пример– пандемия гриппа Имеется только несколько точек данных – 5 умеренных пандемий и одна серьезная (1918) Каждой точке данных нужно присвоить показатель частоты – Можно сказать, что вероятность пандемии равна шести из ста, и что вероятность того, что пандемия окажется серьезной, равна 1/6 Необходимо ли скорректировать удаленные исторические данные – 1918 г. был задолго до внедрения микробной теории в медицинской практике 80
В итоге Решено: – Использовать экспоненциальное (Парето) распределение тяжести – Использовать показатели тяжести 1918 г. относительно уровней смертности от гриппа в предшествующий период • Вместо смертности в абсолютных цифрах на тысячу человек 81
Риск частоты и риск тяжести Статистические методы хороши для рисков высокой частоты/низкой тяжести Не так хороши для низкой частоты/ высокой тяжестиy Риск низкой частоты/высокой тяжести преобразуется в кредитный риск при помощи перестрахования Управление риском обычно сосредоточено на риске частоты 82
Риск частоты и риск тяжести Риск тяжести сближается с возникающим риском Необходим соответствующий скептицизм в отношении количественных результатов модели Суждение имеет существенное значение 83
Постоянный Крупный Катастрофический 84
Черный лебедь Событие со следующими тремя характеристиками. – Во-первых, это аномальная величина, поскольку находится за областью обычных ожиданий, т. е. ничто в прошлом не может убедительно указывать на его возможность. – Во-вторых, оно имеет экстремальное воздействие. – В-третьих, несмотря на его аномальный статус, в силу человеческой природы мы придумываем объяснения происшествию постфактум, делаем его объяснимым и предсказуемым. Николас Нассим Талеб 85
Риск волатильности доходов и риск платежеспособности Мерой риска платежеспособности является экономический капитал – Тем не менее, не совсем напрямую – Регуляторов, рейтинговые агентства и страхователей больше беспокоит риск платежеспособности 86
Риск волатильности доходов и риск платежеспособности Волатильность доходов может измеряться при помощи стандартного отклонения будущих доходов или более низких вероятностей – Это предмет беспокойства руководителей, акционеров и фондовых аналитиков – Более низкие вероятности означают 1/10, 1/20, 1/100 87
Стоимость Вероятность обязательства 0. 04% 332. 36 1% 383. 68 5% 417. 76 10% 435. 92 35% 480. 73 50% 500. 00 65% 519. 27 90% 564. 08 95% 582. 24 99% 616. 32 99. 96% 677. 00 88
Иллюстрация риска волатильности доходов и риска платежеспособности Определения: – ROE = Ожидаемая прибыль / 99. 5% Va. R – EAR = Ожидаемая прибыль / Стандартное отклонение прибыли Конкуренты: – A – Волатильность есть риск – B – Банкротство есть риск – C – Риском являются и волатильность, и банкротство 89
Риск и вознаграждение Ценообразование страхования (ROE) B A F C D E A Рынок Линейное (рынок) Ценообразование страхования (ст. откл. ) 90
Риск и вознаграждение B A F Ценообразование страхования (ROE) B C D E Рынок Линейное (рынок) Ценообразование страхования (ст. откл. ) 91
Риск и вознаграждение Ценообразование страхования (ROE) B C A F C D E Рынок Линейное (рынок) Ценообразование страхования (ст. откл. ) 92
Риск и вознаграждение B – единственная фирма на рынке B A F C D E Ценообразование страхования (ROE) Рынок Линейное (рынок) Ценообразование страхования (ст. откл. ) 93
Риск и вознаграждение Ценообразование страхования (ROE) B A F C D E Рынок Линейное (рынок) Ценообразование страхования (ст. откл. ) 94
Риск и вознаграждение Ценообразование страхования (ROE) B A F C D E Рынок Линейное (рынок) Ценообразование страхования (ст. откл. ) 95
Риск и вознаграждение B A F C D E Ценообразование страхования (ROE) Рынок Линейное (рынок) Ценообразование страхования (ст. откл. ) 96
Риск и вознаграждение Ценообразование страхования (ROE) A F B C D E Рынок Линейное (рынок) Ценообразование страхования (ст. откл. ) 97
Риск и вознаграждение Ценообразование страхования (ROE) B A F E C D Рынок Линейное (рынок) Ценообразование страхования (ст. откл. ) 98
Индивидуальные риски и полный риск портфеля Недостаток агрегирования Многие считают, что эффект портфеля эффект позволяет «бесплатно» добавлять к портфелю риск, который не коррелирует с основными рисками портфеля Добавление риска в портфель всегда приводит к увеличению риска 1/100 убытка, возникшего в результате действия фактора риска A, не изменяется независимо от того, принимаются или нет другие риски Вероятные компоненты 1/100 убытка компании, конечно, зависят от принимаемых рисков 99
Индивидуальные риски и полный риск портфеля Разукрупненная (индивидуальный риск) оценка риска Позволяет пользователям оценки риска непосредственно оценивать риски изменений внешних факторов Диверсифицированная (риск портфеля) оценка рисков Позволяет руководству управлять принятием рисков компанией Для контроля рисков, торговли рисками и направления рисков нужна информация о рисках и на индивидуальной, и на портфельной основе 100
Индивидуальные риски Вклад в чистый доход до налогов Страховой Процентиль доход 99. 8% 76. 3 99. 6% 73. 9 99. 0% 68. 1 95. 0% 56. 0 90. 0% 48. 9 75. 0% 36. 1 50. 0% 20. 1 25. 0% 5. 1 10. 0% (8. 9) 5. 0% (17. 2) 1. 0% (35. 9) 0. 4% (46. 4) 0. 2% (53. 6) Развитие Фондовый Убытки Процент. резерва риск от дефолта доход 23. 8 57. 1 0. 0 40. 1 21. 5 46. 9 0. 0 39. 6 18. 9 35. 8 0. 0 38. 8 13. 3 26. 6 0. 0 37. 1 10. 4 22. 2 0. 0 36. 2 5. 5 15. 1 0. 0 34. 7 0. 1 6. 7 0. 0 33. 0 (5. 5) (1. 5) 0. 0 31. 3 (10. 3) (8. 2) 0. 0 29. 8 (13. 4) (13. 3) 0. 0 28. 9 (19. 1) (24. 4) (3. 0) 27. 2 (21. 7) (27. 3) (3. 0) 26. 4 (22. 9) (34. 9) (9. 5) 25. 9
Полный риск портфеля Агрегирование рисков Интерполяция Процентиль Агрег. риск: независимый Агрег. риск: зависимый
Связки Применяются для агрегирования рисков Нормальная связка наиболее распространена Некоторые связки допускают более высокую зависимость от хвоста Проблема параметризации – Данные существуют
Риск ликвидности отличается от бухгалтерских, экономических и регуляторных оценок риска Доступ к деньгам или денежным эквивалентам, при необходимости Риск ликвидности может быть разным для разных сроков Риск ликвидности в основном оценивается при помощи стресс -тестирования сценариев Отслеживается рыночная ликвидность Тесты ликвидности, проводимые рейтинговыми агентствами Тестирование сценариев 104
Ограничения оценок рисков Знать, что модель не может делать, столь же важно как знать, что она может делать. • При оценке риска важно совместно использовать модели, стресс тесты и суждение экспертов • Степень неопределенности имеет ключевое значение Излишнее доверие к моделям, вызванное: • • Чрезмерной уверенностью Тенденцией выживания Отказом от суждения Экстраполяцией до хвостов 105
Разъяснение ограничений Четкое определение ситуаций отсутствия достаточных данных Разрыв связи между рынком и моделью Подразумеваемые допущения Изменение поведения 106
Описание отчета CARE Цель отчета. Квалификация актуария, подготавливающего отчет. Ожидаемые пользователи отчета, области его применения и ограничения, Заявление о приверженности актуарным стандартам Обсуждение данных, использованных для анализа: Описание методов и допущений, использованных для анализа: Причины выбора этих методов и допущений Представление результатов оценки: Типы и размерность рисков Ранжирование рисков по размерам: Сравнение различных размеров риска Выводы и рекомендации 107
Заключение Цель настоящего отчета – начать обсуждение того, в чем заключается уникальная роль актуария в области оценки рисков. Актуарий рассматривается как профессионал, который способен учитывать многомерные характеристики риска при помощи комбинации сложных моделей, стресс-тестов и профессионального суждения с учетом ограничений каждого метода. Рабочая группа оценивает реакцию актуариев и не актуариев на данную точку зрения. 108


