Блоки стереометрических задач .ppt
- Количество слайдов: 16
Блоки стереометрических задач
Блоком задач называется набор взаимосвязанных и систематизированных задач, используемый для достижения какой-то конкретной цели. При этом: 1. условие последующей задачи использует результат предыдущей; 2. В решении задачи используется результат предыдущей задачи; 3. Задачи являются элементами основной задачи; 4. Условия задачи одинаковы, а требования различны.
Блоки, не отличающиеся друг от друга по целевой задаче и выделенной в ней операции, но отличающиеся условием задачи называются взаимно обратными.
Пример Для того чтобы составить блок задачи нужно придерживаться следующего плана: 1. Построить чертеж к задаче. 2. Выписать все истинные соотношения (подзадачи). Рассмотрим составление блока задачи на примере правильной треугольной пирамиды.
Выпишем истинные отношения правильной треугольной пирамиды. ДАВС - правильная треугольная пирамида 1. О – центр вписанной окружности; 2. ОК=ОN=ОМ; 3. ДК=ДN=ДМ; 4. ∆ДКО=∆ДNО=∆ДМО; 5. ∟ДКО=∟ДNО=∟ДМО; 6. ∟КДО=∟NДО=∟МДО; 7. ∟АДК=∟КДС=∟СДN=∟NДВ=∟ВДМ=∟МДА.
1. О – центр описанной окружности; 2. АО=ВО=СО; 3. ∆АДО=∆ВДО= ∆АДО; 4. АД=ВД=СД; 5. ∟АДО=∟СДО= ∟ВДО; 6. ∟ДАО=∟ДСО= ∟ДВО; 7. ∆АДС=∆ВДС= ∆АДВ; 8. ∟ДАС=∟ДСА= ∟ДСВ=∟ДВС= ∟ДВА=∟ДАВ.
Исходя из этих истинных отношений, мы можем составить два блока задач. 1 БЛОК 2 БЛОК Дано: ДАВС - правильная треугольная пирамида; О – центр вписанной О – центр описанной окружности; Доказать: 1. ОК=ОN=ОМ; 1. АО=ВО=СО; 2. ∆ДКО=∆ДNО=∆ДМО; 2. ∆АДО=∆ВДО= ∆АДО; 3. АД=ВД=СД; 3. ДК=ДN=ДМ; 4. ∟ДКО=∟ДNО=∟ДМО; 4. ∟АДО=∟СДО=∟ВДО; 5. ∟КДО=∟NДО=∟МДО; 5. ∟ДАО=∟ДСО=∟ДВО; 6. ∟АДК=∟КДС=∟СДN= 6. ∆АДС=∆ВДС=∆АДВ; ∟NДВ=∟ВДМ=∟МДА. 7. ∟ДАС=∟ДСА=∟ДСВ=
Составим взаимообратные блоки для 2 блока. 1). Дано: ДАВС– правильная треугольная пирамида; АО=ВО=СО; Доказать: 1. О – центр описанной окружности; 2. АД=ВД=СД; 3. ∆АДО=∆ВДО=∆СДО; 4. ∟АДО=∟СДО=∟ВДО; 5. ∟ДАО=∟ДСО=∟ДВО; 6. ∆АДС=∆ВДС=∆АДВ; 7. ∟ДАС=∟ДСА=∟ДСВ= ∟ДВС=∟ДВА=∟ДАВ. 2). Дано: ДАВС– правильная треугольная пирамида; О – центр описанной окружности; Доказать: 1. АО=ВО=СО; 2. ∆АДО=∆ВДО=∆СДО; 3. АД=ВД=СД; 4. ∟АДО=∟СДО=∟ВДО; 5. ∟ДАО=∟ДСО=∟ДВО; 6. ∆АДС=∆ВДС=∆АДВ; 7. ∟ДАС=∟ДСА=∟ДСВ= ∟ДВС=∟ДВА=∟ДАВ.
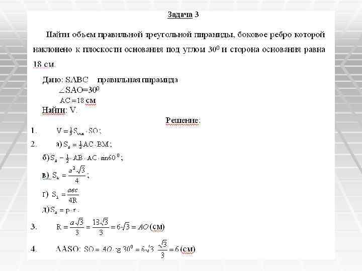
Рассмотрим задачу и составим взаимообратные блоки задач. Найти объем правильной треугольной пирамиды, боковое ребро которой равно 12 см и наклонено к плоскости основания под углом 30º.
Дано: SABC – правильная пирамида, SA=BS=CS=12 см, ∟SAO=∟SBO=∟SCO=30º. Найти: V. Решение: 1. 2. а) б) в) г) д) 3. ∆ASO: SO=AS, SO=6 см или (cм);
4. ; (см); 5. ∆ANC: 6. (см) или AO=R, (см);
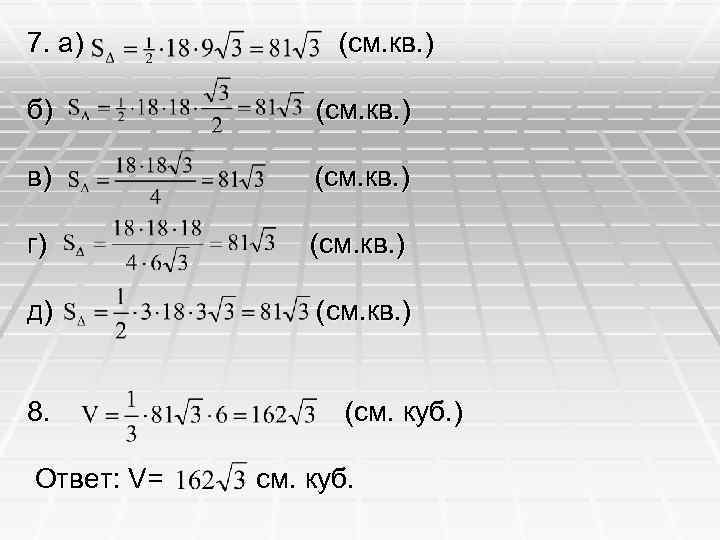
7. а) (см. кв. ) б) (см. кв. ) в) (см. кв. ) г) (см. кв. ) д) (см. кв. ) 8. Ответ: V= (см. куб. ) см. куб.
Взаимообратные блоки задач
Блоки стереометрических задач .ppt