ЛК_11_07(битум нефтяной).ppt
- Количество слайдов: 19
Битумные и дёгтевые вяжущие - органические вяжущие вещества представляющие сложные смеси предельных углеводородов и их неметаллических производных (соединений углеводородов с кислородом, азотом, серой), растворимых в сероуглероде, четыреххлористом углероде, бензоле и других органических растворителях. Битумы По происхождению разделяют на природные и искусственные (нефтяные). Природные битумы - примеси в асфальтовых горных породах (известняках, песчаниках). Вследствие дефицитности в строительстве используется мало. Нефтяные битумы - продукты переработки нефти (выход составляет в среднем 15 % по массе). Применение битума - производство кровельных и гидроизоляционных материалов, приготовление асфальтобетона, окрасочных антикоррозионных покрытий. 2/16/2018 1
Состав битума: масла (45. . . 60 %), смолы (13. . . 24 %), асфальтены (8. . . 30 %) и полинафтеновые кислоты (3. . . 10 %). Масла - жидкие углеводороды плотностью менее 1 г/см 3, придающие битуму подвижность и текучесть. Смолы - вязкопластичные вещества плотностью около 1 г/см 3, придающие битуму вяжущие свойства и пластичность. Асфальтены - твердая часть битума с плотностью более 1 г/см 3, состоят из карбенов и карбоидов, придающих битуму твердость и теплоустойчивость. Полинафтеновые кислоты - поверхностно-активной часть битума, способствуют повышению прочности сцепления с другими материалами. По строению битум - коллоидная система состоящая из: • дисперсионной среды (смолы и масла); • диспергированной фазы (асфальтены). 2/16/2018 2
По способу получения НБ подразделяют на: • остаточные; • окисленные; • крекинг-битумы. Остаточный битум (гудрон) - остаток после отгона из нефти летучих и частично масляных фракций. Окисленный битум - гудрон с увеличенной вязкостью и долговечностью после окисления его продувкой воздухом. Крекинг-битум - остатки нефти после более глубокой переработки путём крекинга, окисление воздухом при температуре 200. . . 220°С в специальных установках до получения необходимой вязкости (метод академика В. Г. Шухова). По важнейшим свойствам НБ разделяются на три вида: дорожные, строительные и кровельные. 2/16/2018 3
По консистенции выпускают битумы: вязкие (дорожный, строительный, кровельный) и жидкие (для дорожного строительства). Жидкие НБ - получают смешиванием в разогретом состоянии вязкого битума и разжижителя. Жидкие НБ подразделяют на быстрогустеющие (БГ), густеющие со средней скоростью (СГ) и медленно густеющие (МГ). Для битумов БГ и СГ разжижителем служит керосин или лигроин, для МГ - нефть, мазут или масло. Деготь - вязкая жидкость черного или бурого цвета, получаемая деструктивной (без доступа воздуха) перегонкой каменного угля, древесины, торфа или других органических материалов. Состоит из углеводородов ароматического ряда производных бензола и их соединений с кислородом, азотом и серой. 2/16/2018 4
В строительстве применяют каменноугольные дегти побочные продукты коксования или газификации каменного угля. Дегти в сравнении с битумом: • имеют значительно меньшую атмосферостойкость (содержат непредельные углеводороды, подвергающиеся окислительной полимеризации под воздействием кислорода, воды и солнечного света); • более высокую биостойкость (содержат фенол, обладающий высокой токсичностью). 2/16/2018 5
ОСНОВНЫЕ СВОЙСТВА БИТУМОВ Вязкость битумов - характеристика их структурномеханических свойств, зависит от вещественного состава и изменения температуры. Повышение температуры уменьшает вязкость битума. Понижение температуры увеличивает вязкость битума. При отрицательных температурах он делается твердым и хрупким. Вязкость вязких битумов измеряют глубиной проникания иглы (пенетрацией), измеряемой при температуре 25°С за 5 с нагрузкой 100 г в градусах пенетрации (1 о = 0, 1 мм). Вязкость жидких битумов определяют при температуре 60°С с помощью стандартного вискозиметра (временя истечения порции битума в секундах). 2/16/2018 6
Схема пенетрометра : а - до опыта; б - после опыта; 1 - металлическая подставка; 2 - чашка с битумом; 3 - штатив; 4 - стержень; 5 - указательная стрелка; 6 циферблат с делениями; 7 - кнопка зажимного устройства; 8 иглодержатель; 9 - игла; 10 - криталлизатор с водой; 11 2/16/2018 7 регулировочные винт.
2/16/2018 8
Интервал пластичности характеризует применимость битума в определенном интервале температур и сохранение эксплуатационных свойств без нарушения сплошности покрытия (отсутствие трещин, оползание слоя битума и т. д. ). Верхний температурный предел эксплуатации битума характеризуется температурой размягчения. Определение ее производится на приборе «кольцо и шар» . Деформативность характеризует пластические свойства. Показатель - растяжимость битума, измеряется в см. Прибор для определения растяжимости битума – дуктилометр. Плотность битума составляет 950. . . 1050 кг/м 3. Адгезия битума - хорошая к различным материалам (естественным и искусственным каменным материалам, металлу, древесине и т. д. ). 2/16/2018 9
Схема прибора для определения температуры размягчения битума Положение кольца и шара: а — до опыта, б— после опыта: 1 — кольцо с битумом и шарами; 2 — термометр, 3 — штатив, 4 — сосуд с 10 2/16/2018 жидкостью, 5 — нагреватель.
Отрицательные свойства битума: • зависимость физико-механических свойств от температуры; • старение; • хрупкость даже при малых отрицательных температурах; • необходимость техники безопасности при работе с горячим битумом. 2/16/2018 11
Марка битума Пенетрация при tºC 25 0 Растяжимость, см, при t = 25 ºC Размягчение, не ниже, ºC Битумы нефтяные строительные БН-50/50 БН-70/30 БН-90/10 41… 60 21… 40 5… 20 - 40 3 1 50 70 90 Битумы нефтяные дорожные БНД-200/300 БНД-130/200 БНД-90/130 БНД-60/90 БНД-40/60 201… 300 131… 200 91… 130 61… 90 40… 60 45 35 28 20 13 65 60 50 40 35 39 43 47 51 Битумы нефтяные кровельные БНК-45/180 БНК-45/190 БНК-90/40 2/16/2018 БНК-90/30 140… 200 160… 220 35… 45 25… 35 - - 40… 50 85… 95 12 85… 95
АСФАЛЬТОВЫЕ БЕТОНЫ И РАСТВОРЫ Асфальтобетон (Ас. Б) - искусственный конгломерат, получаемый в результате уплотнения и затвердевания специально подобранной асфальтобетонной смеси: асфальтового связующего и минеральных заполнителей (крупного (щебня или гравия) и мелкого (песка)). Асфальтовое связующее – композит: битумное или дегтевое вяжущее, минеральный порошок и добавки. Минеральный порошок - тонкомолотые горные породы (известняк, доломит и др. ): уменьшает расход органического вяжущего, повышает плотность и температуру размягчения асфальтобетона. Заполнители: песок - природный или дробленый, щебень - из прочных изверженных, осадочных или метаморфических пород. Карбонатные осадочные породы имеют повышенную адгезию к битуму и являются предпочтительными. 2/16/2018 13
Область применения Ас. Б - для устройства аэродромных и дорожных покрытий, оснований под них, полов в производственных и складских помещениях. Ас. Б покрытия обладают: • высокой прочностью; • малой истираемостью; • относительной коррозионной стойкостью; • способностью поглощать звук от движущегося транспорта. Недостатки Ас. Б: • старение; • изменение свойств от температуры; • невысокая долговечность покрытия. 2/16/2018 14
Классификация Ас. Б По вязкости применяемого битума и температуре укладки различают Ас. Б смеси: • горячие - на основе вязкого битума БНД 90/130, БНД 60/90, БНД 40/60 с температурой свыше 120°С; • теплые - на основе вязкого битума БНД 200/300, БНД 130/200 с температурой свыше 70°С или жидкого битума БГ 70/130 и СГ 130/200 с температурой не ниже 70°С; • холодные - на основе жидкого битума СГ 70/l 30 и МГ 70/130 c температурой свыше 5°С. По виду применяемого каменного материала Ас. Б подразделяют на щебеночный, гравийный и песчаный. От наибольшего размера крупного заполнителя: • крупнозернистый с зернами размером до 40 мм; • мелкозернистый с зернами размером до 20 мм. Песчаный Ас. Б содержит зерна размером до 5 мм. Холодный Ас. Б бывает мелкозернистым или песчаным. 2/16/2018 15
По назначению Ас. Б: • плотный - с остаточной пористостью 2. . . 7 % (применяемый в верхнем слое покрытия и содержащий минеральный порошок); • пористый - с остаточной пористостью 7. . . 12 % (применяемый в нижнем слое покрытия и в его основании); • высокопористый - с остаточной пористостью 12. . . 18 %. По количественному содержанию щебня или песка на типы: Тип А Б, Бх В, Вх Г, Гх Д, Дх 2/16/2018 Количество щебня (гравия) или песка в асфальтобетонной смеси 50… 65% щебня 35… 50% щебня (гравия) 20… 35% щебня (гравия) На дробленом песке или отсевах На природном песке Примечание – холодные смеси. 16
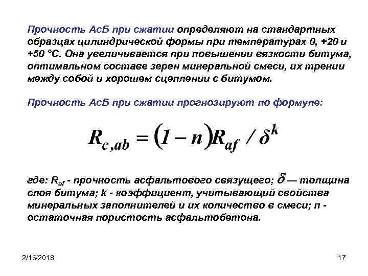
Прочность Ас. Б при сжатии определяют на стандартных образцах цилиндрической формы при температурах 0, +20 и +50 °C. Она увеличивается при повышении вязкости битума, оптимальном составе зерен минеральной смеси, их трении между собой и хорошем сцеплении с битумом. Прочность Ас. Б при сжатии прогнозируют по формуле: где: Raf - прочность асфальтового связущего; — толщина слоя битума; k - коэффициент, учитывающий свойства минеральных заполнителей и их количество в смеси; п остаточная пористость асфальтобетона. 2/16/2018 17
ОСНОВНЫЕ ПРИНЦИПЫ ПОДБОРА СОСТАВОВ АСФАЛЬТОВЫХ БЕТОНОВ И РАСТВОРОВ Основная цель оптимизации Ас. Б - уменьшение расхода битума за счет содержания и качества заполнителя. Чем меньше пустотность, крупнее фракции и меньше удельная поверхность, тем ниже расход асфальтового связующего. Оптимальное соотношение между битумом и порошком = 0, 2. Расход битума составляет обычно 6. . . 9 % от массы минеральной части. В основу оптимизации состава Ас. Б положена концепция равенства абсолютных объемов трехкомпонентной системы бетона которая выражается формулой: где: Va, b , Va, pm , Va, s - абсолютные объемы соответственно уплотненного Ас. Б, асфальтовой мастики и мелкого заполнителя, Vm, g - средний объем крупного заполнителя. 18 2/16/2018
При этом для оптимизации по межзерновой пустотности выбрана модель структуры смеси заполнителей, когда песок занимает пустоты в крупном заполнителе, и они оба находятся в стандартном рыхлом состоянии. Аналитически такая модель может быть описана формулой: ns, bl = ns, g ns, s. 2/16/2018 19
ЛК_11_07(битум нефтяной).ppt