0da13dce6e61a783ccb3e9930cbd0b2a.ppt
- Количество слайдов: 46
Бинарные отношения
Свойства операций над отношениями l Rk -1=( Rk -1 l Rk -1=( Rk -1 l (R 1 o R 2) -1 = R 1 -1 o R 2 -1. l (R 1 o R 2 )o. R 3 = R 1 o(R 2 o R 3). l (R 1 R 2 )o. R 3 = (R 1 o. R 3 ) ( R 2 o R 3 ).
Свойства операций над отношениями l (R 1 R 2 )o. R 3 (R 1 o. R 3 ) ( R 2 o R 3 ). ¡ если R 1 R 2 то R 1 o R 3 R 2 o R 3; ¡ если R 1 R 2 то R 1 -1 R 2 -1; ¡ если R 1 R 2 то R 3 o. R 1 R 3 o. R 2. ¡ (R 1 R 2)d = R 1 d R 2 d; ¡ (R d)d = R.
Связи между бинарными отношениями Отношение R симметрично тогда и только тогда, когда R = R-1. l Если R рефлексивно, то R d антирефлексивно, если R антирефлексивно, то Rd рефлексивно. l Отношение R слабо полно тогда и только тогда, когда Rd антисимметрично. l Отношение R асимметрично тогда и только тогда, когда Rd полно. l
Отношения эквивалентности (подобия, равносильности) l Отношение R на множестве A 2 называется отношением эквивалентности, если оно обладает следующими свойствами: ¡ рефлексивность ¡ симметричность ¡ транзитивность l Обозначается =, ≈, ~, ≡
Отношение эквивалентности l Условия 1 -3 в таких обозначениях выглядят более естественно: ¡ x=x для всех x∈A (рефлексивность) ¡ Если x=y, то y=x (симметричность) ¡ Если x=y и y=z, то x=z (транзитивность)
Примеры l l l l l отношение тождества IX = {(a, a)|a∈X} на непустом множестве X; отношение параллельности на множестве прямых плоскости; отношение подобия на множестве фигур плоскости; отношение равносильности на множестве уравнений; отношение "иметь одинаковые остатки при делении на фиксированное натуральное число m" на множестве целых чисел. Это отношение в математике называют отношением сравнимости по модулю m и обозначают a≡b (mod m); отношение "принадлежать одному виду" на множестве животных; отношение "быть родственниками" на множестве людей; отношение "быть одного роста" на множестве людей; отношение "жить в одном доме" на множестве людей.
Классы эквивалентности Система непустых подмножеств {M 1, M 2, …} l множества M называется разбиением этого множества, если M = M 1∪M 2∪ … l l и при i≠j Mi∩Mj =Ø. l Сами множества M 1, M 2, … называются при этом классами данного разбиения.
Примеры l l l Разложение всех многоугольников на группы по числу вершин - треугольники, четырехугольники, пятиугольники и т. д. ; Разбиение всех треугольников по свойствам углов (остроугольные, прямоугольные, тупоугольные); Разбиение всех треугольников по свойствам сторон (разносторонние, равнобедренные, равносторонние); Разбиение всех треугольников на классы подобных треугольников; Разбиение множества всех учащихся данной школы по классам.
Пример 1
Пример 2 А и B равны по модулю n, если их остатки при делении на n равны. l Например по модулю 5 равны 2, 7, 12 … l [0] = {0, n, 2 n, …} l [1] = {1, n+1, 2 n+1, …} l … l [n-1] = {n-1, n+n-1, 2 n+n-1, …} l
Класс эквивалентности Классом эквивалентности C(a) элемента a называется подмножество элементов, эквивалентных a. Из вышеприведённого определения немедленно следует, что, если и b∈C(a), то C(a) = C(b). l Теорема: отношение эквивалентности, заданное между элементами базового множества х, определяет разбиение множества х на непересекающиеся классы эквивалентности базового множества (в каждый из классов входят взаимно эквивалентные отношения). l
Фактор-множество l Получающееся при этом множество классов называется фактормножеством {ck}. или X / ˜. l Для класса эквивалентности элемента используются следующие обозначения: : [a], a / ˜, a.
Отношение порядка l Бинарное отношение a на множестве X называется отношением порядка, если оно ¡ ¡ l Транзитивно ∀ x, y, z ∈ A x. Ry ∧ y. Rz → x. Rz и антисимметрично ∀ x, y ∈ A x. Ry ∧ y. Rx → x=y Множество X с определенным на нем отношением порядка a называется упорядоченным множеством и обозначается <X; a>.
Отношение строгого порядка Отношение порядка R называется отношением строгого порядка на множестве X, если a антирефлексивно l ∀x∈X ¬(x. Rx) l Отношение строгого порядка обозначается символом < или Pуп l Пусть f и g - функции с одинаковыми областями определения. Определим отношение > следующим образом: f > g, если для любого x из области определения функции f(x) > g(x). Очевидно, что данное отношение является отношением строгого порядка. l
Пример f > g. Пары функций f и h, а также g и h несравнимы.
Отношение толерантности l Отношение безразличия является отношением симметрии и рефлексивности. ¡ x Iуп y <=> ( x Pуп у и y Pуп x ). l Так как (x, y) и (y, x) не принадлежат Pуп, то нельзя сказать, что x лучше y, или x лучше y.
Основные свойства l Pуп Pdуп = Pdуп; l Pуп Pdуп = Pуп; l I = Pуп Pdуп. l Rуп = Pdуп; Pуп = Rdуп , т. е. Pуп и Rуп образуют двойственную пару. l P∪P-1∪I=Х × Х – все декартово произведение
Отношение нестрогого порядка l На базе введенных отношений строгого упорядочения и безразличия можно построить новое отношение Rуп = Pуп Iуп, l которое называется нестрогим упорядочением. l Отношение нестрогого упорядочивания (x≥y) это полное и рефлексивное отношение.
Отношение безразличия l Пусть мы имеет некоторое произвольное отношение R, причем R ∩ R-1=Rs l – симметричная часть R. l Если R было рефлексивным, то Rs можно считать отношением безразличия.
Теорема l RR-1=Rs=I, RRs=P, а значит, R=P∪U l Любое полное отношение R с RR-1=Rs=I, RRs=P l индуцирует отношения строгого упорядочения P и безразличия I. l I – симметричная часть R, P – асимметричная часть.
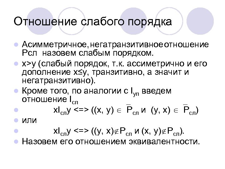
Отношение слабого порядка l l l l Асимметричное, негатранзитивное отношение Pсл назовем слабым порядком. x>y (слабый порядок, т. к. ассиметрично и его дополнение x≤y, транзитивно, а значит и негатранзитивно). Кроме того, по аналогии с Iуп введем отношение Iсл x. Iслy <=> ((x, y) Pсл и (y, x) Pсл) или x. Iслy <=> ((y, x) Pсл и (x, y) Pсл). Назовем его отношением эквивалентности.
Отношение нестрогого слабого порядка Введем также отношение l Rсл = Pсл Iсл, l называемое нестрогим слабым порядком. Из определения следует, что Pсл Pуп. Так как Pуп только асимметрично, а Pсл асимметрично и негатранзитивно, то из (x, y) Pсл всегда следует (x, y) Pуп. l В качестве примера Rсл можно привести отношение " ". l
Свойства слабого порядка l Rсл = Pdсл , Rdсл = Pсл. l Iсл = Rsсл , Pсл = Rdсл. l Для любых x, y A выполняется одно и только одно из соотношений: x. Pслy, y. Pслx, x. Iслy. l Отношение Pсл транзитивно. l Отношение Iсл рефлексивно, симметрично, транзитивно. l Отношение Rсл транзитивно и полно.
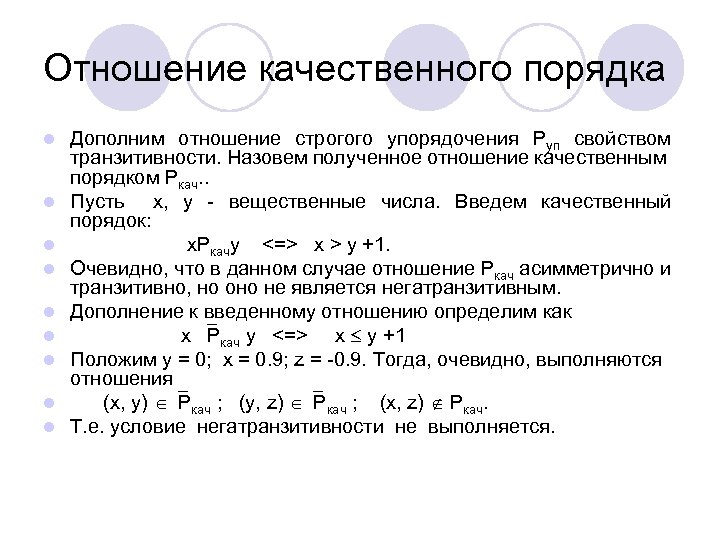
Отношение качественного порядка l l l l l Дополним отношение строгого упорядочения Pуп свойством транзитивности. Назовем полученное отношение качественным порядком Pкач. . Пусть х, у - вещественные числа. Введем качественный порядок: х. Ркачу <=> x > у +1. Очевидно, что в данном случае отношение Ркач асимметрично и транзитивно, но оно не является негатранзитивным. Дополнение к введенному отношению определим как х Ркач у <=> х у +1 Положим у = 0; х = 0. 9; z = -0. 9. Тогда, очевидно, выполняются отношения (х, y) Ркач ; (y, z) Ркач ; (х, z) Ркач. Т. е. условие негатранзитивности не выполняется.
Отношение Парето l Введем на множестве точек n-мерного евклидова пространства следующее отношение Par, называемое отношением Парето: l х, у Раr <=> i : хi yi и j : хj > уj. l Отношение Парето называется также безусловным критерием предпочтения (БКП).
Пример x y y x x y а) x 1 < y 1 б) x 1 > y 1 в) x 1 < y 1 x 2 > y 2 x 2 = y 2 x 2 < y 2 нет отношения Раr; есть отношение Раr, x лучше y; y лучше x.
Производные отношения l Iкач - отношение качественного безразличия х. Iкачу <=> ( x Ркач у) и (у Ркач х ); l Rкач - нестрогий качественный порядок Rкач = Рd кач.
l Качественный ассиметричные отношения. l Так как порядок – это и транзитивные асимметрия+негатранзитивность=транзитивность, l значит слабый порядок качественный, но не наоборот.
Другие отношения Отношение Rчаст называется нестрогим частичным порядком, если оно рефлексивно, транзитивно и антисимметрично. Нестрогий частичный порядок можно определить по формуле Rчаст = Pкач I. l Рефлексивное и транзитивное бинарное отношение называется предпорядком. l Симметричный предпорядок является отношением эквивалентности, антисимметричный предпорядок - нестрогим частичным порядком. l
Функция Пусть X и Y – произвольные множества. Функцией f, определенной на множестве X и принимающей значения в множестве Y, называют бинарное отношение f между элементами множеств X и Y, которое каждому элементу множества X ставит в соответствие единственный для этого элемента элемент множества Y. l Это и позволяет говорить о том, что элементу x∈X сопоставлен один и только один элемент y∈Y такой, что (x, y)∈f. l Таким образом, функция — это упорядоченная тройка (или кортеж) объектов (f, X, Y), где l ¡ ¡ ¡ множество X называется областью определения D(f); множество называется областью значений R(f) (E(f)) ; множество упорядоченных пар f⊆X×Y или, что то же самое, график функции
Обозначение
Образ и прообраз Элемент y=f(x), который сопоставлен элементу x, называется образом элемента (точки) x (при отображении f), а элемент x=f 1(y) называется прообразом элемента y. l f(A)={f(x)| x∈A} - образ множества A (при отображении f). Это множество иногда обозначается как f[A] или Af. l f– 1(B)={x|f(x)∈B}, - (полный) прообраз множества B l
Свойства взятия образа l f(Ø)=Ø; l A≠Ø ⇒ f(A)≠Ø; l A⊂B⇒f(A)⊂f(B); l f(A∪B)=f(A)∪f(B); l f(A∩B)⊆f(A)∩f(B)
Свойства взятия прообраза l f– 1(A∪B)=f– 1 l f– 1 (A)∪f– 1 (B); (A∩B)=f– 1 (A)∩f– 1 (B). l Отображения f: A→B и g: A→B называются равными, если ∀x∈ A f(x)=g(x).
Отображение в себя l f: X→X, которое сопоставляет каждой точке x множества X её саму или, что тоже самое, f(x) = x для каждого x∈X, называется тождественным (единичным). l id. X id 1 X
Композиция функций Отображение f: A→C, при котором каждому элементу x∈A соответствует определённый элемент z∈C, такой, что z=f 2(y), где y=f 1(x), называется произведением, композицией, или суперпозицией отображений f 1 и f 2. l То есть для всякого x∈A однозначно определяется элемент z∈C такой, что z = f 2(f 1(x)). l f 1∘f 2 l
Отображения На множество Во множество «сюръекция» Соответствие. при котором каждому элементу множества А указан единственный элемент множества В, а каждому элементу множества В можно указать хотя бы один элемент множества А, называется отображением множества А на множество В «инъекция» Соответствие. при котором каждому элементу множества А указан единственный элемент множества В, а каждому элементу В соответствует не более одного прообраза из А, называется отображением множества А во множество В
Сюръекция l f[X] =Y
Инъекция l x 1 ≠ x 2 ⇒ f(x 1) ≠ f(x 2). l f(x 1) = f(x 2) ⇒ x 1 = x 2
Биекция l A(x)=y, A-1(y)=x
Обратное отображение l f: X → Y l f– 1: Y→X l f(A∩B)=f(A)∩f(B)
Бинарные отношения и функции
Пример
Мощность множества l Число элементов множества М называется его мощностью или кардинальным числом и обозначается |M|. l Множества А и В называются эквивалентными, или равномощными, А В, если между их элементами можно установить взаимнооднозначное соответствие.
Мощность l |M| - число его элементов булеан l 0 א l l … 4 א 3 א 2 א 1 א l С
0da13dce6e61a783ccb3e9930cbd0b2a.ppt