!Лекция 4. Показатели безопасности РМ и ТП.ppt
- Количество слайдов: 17
Безопасность жизнедеятельности
Лекция 4. Показатели безопасности рабочего места и технологического процесса Учебные вопросы 1. Определение рабочего места. 2. Оценка безопасности рабочего места. 3. Определение технологического процесса. 4. Оценка безопасности технологического процесса.
Литература – (1) Самостоятельно изучить 1. Источники опасностей, воздействующие на человека на заданном рабочем месте. 2. Определение фактических и допустимых значений параметров источников опасностей заданного рабочего места. 3. Вычисление показателей безопасности выявленных источников опасности. 4. Вычисление показателя безопасности рассматриваемого рабочего места.
Определение рабочего места Рабочая зона – пространство, ограниченное по высоте 2 метрами над уровнем поверхности, на которой находится человек постоянно или временно. Под рабочим местом понимается часть помещения или участок местности с размещенным на нем оборудованием, на котором человек выполняет свои обязанности. Рабочая зона включает постоянные и непостоянные рабочие места. Постоянное рабочее место – место, на котором работающий находится более 50% рабочего времени или более 2 часов непрерывно. Непостоянное рабочее место – место, на котором работающий находится менее 50% рабочего времени и менее 2 часов непрерывно.
Определение рабочего места С практической точки зрения рабочее место лучше всего изобразить в виде чертежа. Рабочее место токаря.
Определение рабочего места Рабочее место офисного работника. Рабочее место водителя.
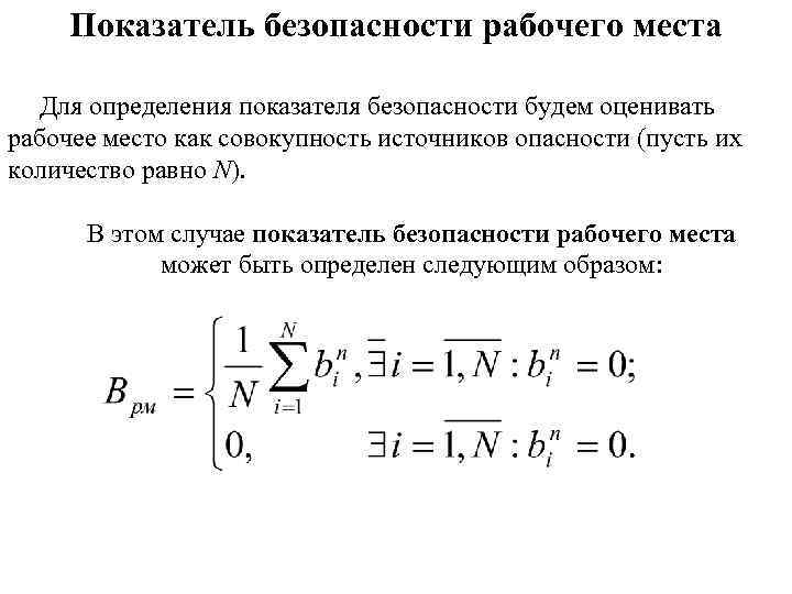
Показатель безопасности рабочего места Для определения показателя безопасности будем оценивать рабочее место как совокупность источников опасности (пусть их количество равно N). В этом случае показатель безопасности рабочего места может быть определен следующим образом:
Оценка безопасности рабочего места 1. Выделение рабочего места в совокупности помещений, открытых площадок или технологического процесса. Здесь осуществляется описание рабочего места. Описание достаточно подробное для того чтобы в дальнейшем оно послужило основой анализа опасностей рабочего места. 2. Определение перечня опасных и вредных производственных факторов, наиболее актуальных для обеспечения безопасности рассматриваемого рабочего места. В простейшем случае рабочее место характеризуется следующими факторами: 1) повышенное значение напряжения в электрической цепи, замыкание которой может пройти через тело человека; 2) недостаточная освещенность рабочей зоны; 3) пониженная или повышенная температура воздуха рабочей зоны.
Оценка безопасности рабочего места 3. Для каждого производственного фактора осуществляется определение перечня источников опасности. Предполагается, что могут рассматриваться не только сами источники, но и причины их появления. 4. Определение фактических и допустимых значений параметров каждого источника опасности. Это – наиболее сложный этап. Достоверность информации, полученной на этом этапе во многом определяет качество последующих исслеждований. 5. Вычисление показателей безопасности источников опасностей. 6. Вычисление показателя безопасности рабочего места. 7. Формирование выводов.
Определение технологического процесса Будем рассматривать технологический процесс, как совокупность рабочих мест. В общем случае рассматривают три типа организации технологического процесса. Конвейерный тип
Определение технологического процесса Стапельное производство
Определение технологического процесса Бригадное производство
Оценка безопасности технологического процесса Рассмотрим технологический процесс, как последовательность рабочих мест. Рассмотрим некоторое i-ое рабочее место и соседние с ним. Безопасность рассматриваемых рабочих мест определяется следующими показателями: Bрм(i), Врм(i-1), Врм(i+1). Обозначим текущие значения этих показателей соответственно: B(i), В(i-1), В(i+1). Обозначим расстояния между рабочими местами следующими показателями: Si-1, i , Si, i+1. Визуализация введенных обозначений выглядит следующим образом:
Оценка безопасности технологического процесса Оценим, как изменятся значения рассматриваемых показателей безопасности, если центральное рабочее место начинает смещаться влево.
Оценка безопасности технологического процесса Введем понятие полного показателя безопасности i-ого рабочего места. В этом показателе учтено влияния на безопасность i-ого рабочего места изменения расстояний между ним и соседними рабочими местами. Bрм(i) – исходный показатель безопасности; – влияние на безопасность текущего рабочего места, расположенного слева от него; – влияние на безопасность текущего рабочего места, расположенного справа от него.
Оценка безопасности технологического процесса Второе и третье слагаемые, входящие в полный показатель безопасности вычисляются следующим образом: Показатель безопасности технологического процесса M – число рабочих мест в рассматриваемом технологическом процессе.
КОНЕЦ
!Лекция 4. Показатели безопасности РМ и ТП.ppt