960bf138146c004ad7e9ee49acc76dc2.ppt
- Количество слайдов: 21
Beszállítás minőségbiztosítása
A beszállítás jelentősége A beszállító cégek minőségi teljesítőképessége létfontosságú a megrendelő termékeinek, szolgáltatásainak minőségi színvonala szempontjából A jó megrendelő vállalat felelősséget érez beszállítóival szemben, míg a beszállító kötelezettségekkel és felelősséggel tartozik megrendelőjének. Az állandó beszállítókkal kialakított ideális partneri kapcsolat a minőség hosszú távú biztosításának alapja. 2
A beszállítás jelentősége Gyakorlati tennivalók a beszerzési politika és annak megvalósítási folyamatának ismeretében: n n n n a beszállított termék átvételi, bevételezési, raktározási módjának, idejének és rendjének szabályozása, a nem megfelelő termék kezelésének szabályozása, a beszállított termék nyomonkövethetőségének szabályozása, a reklamációk bonyolítása, a reklamációk figyelembe vétele a beszállítók értékelésénél, a beszerzéshez kapcsolódó marketingmunka, a beszállítás ügyvitelével kapcsolatos dokumentációk kidolgozása, minden elvégzésre váró munkánál a felelősök és a határidők kijelölése. 3
A beszállítás minőségbiztosítása 7. 4. 1. A beszerzés folyamatai A meghatározott beszerzési követelményeknek feleljen meg a beszerzett termék - a szervezet feladata ennek biztosítása. A szabályozás mértéke és típusa attól függ (kell), hogy a végső termékre, vagy további folyamatokra milyen hatással van a beszerzett termék. A szállítók értékelésének és kiválasztásának alapja: a szervezet követelményeinek megfelelő termék szállításának képessége. Meg kell határozni a kritériumokat a kiválasztáshoz, értékeléshez és az újraértékeléshez. Feljegyzéseket meg kell őrizni: - az értékelés eredményéről, - a szükséges intézkedésekről
A beszállítás minőségbiztosítása 7. 4. 2. Beszerzési információ Le kell írni a beszerzendő terméket + n az elfogadás követelményeit (termék, eljárás, folyamatok, berendezések) n követelményeket a munkatársak képzettségére vonatkozóan n követelményeket a MIR-re vonatkozóan (Közlés előtt ellenőrizni, megfelelőségről meggyőződni) 7. 4. 3. A beszerzett termék igazolása Ellenőrzési vagy más tevékenységeket kell kialakítani. Verifikálás a szállító telephelyén (szervezet, szervezet vevője): n a beszerzési információkban kell közölni n az igazolási (verifikálási) intézkedéseket n a termék kibocsátásának módszerét
A beszállítás minőségbiztosítása 7. 5. 4. A vevő tulajdona lehet anyagi természetű, tartalmazhat szellemi tulajdont és személyes adatokat is Gondosan kell kezelni a vevő tulajdonát (használatra, beépítésre átadott): n azonosítani kell, n igazolni (verifikálni) kell n óvni, megvédeni kell Jelentési kötelezettség (vevő felé), ha a vevő tulajdona: n elveszett, n megsérült, n más módon alkalmatlan a használatra Az erről szóló feljegyzéseket meg kell őrizni!
A beszállítás minőségbiztosítása ISO 9001, 7. 5. 3. Azonosítás és nyomon követhetőség „végig a termék-előállítás során” azonosítani kell a terméket („ahol helyénvaló”) Ahol követelmény a nyomon követhetőség, „ott a szervezetnek ellenőrzése alatt kell tartania a termék egyedi azonosítását és feljegyzéseket kell megőriznie” Az azonosítást és nyomon követhetőséget legalább három területen meg kell valósítani: - a termék előállítási folyamatba bekerülő alapanyagok, segédanyagok, stb. azonosítása és nyomon követése az idegenáru beérkezésétől a raktározás, adagolás, stb. folyamán; - a termék előállítás folyamata során létrejött alkatrészek, részegységek, fődarabok, végtermékek, stb. azonosítása és nyomon követése az értékesítésig; - a vevőhöz, felhasználóhoz, fogyasztóhoz került termék azonosítása, nyomon követése a használat során a megsemmisítésig, a használatból kivonásig, újrahasznosításig. 7
Az első-minta megrendelése és készítése
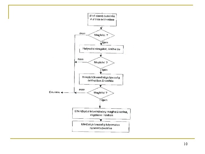
A beszállítás minőségbiztosítása Az első-minta megrendelése és készítése Megrendelés Tételek átvételi minősítése, ára, határideje A minta elfogadásának alapfeltétele, hogy ugyanolyan körülmények között készüljön, mint a minta elfogadása esetén a megrendelésre kerülő összes termékmennyiség Az első minta gyártójának feladatai n az első-minta legyártása és átadása a minőségügynek n folyamatjellemzők és paraméterek a folyamat- és gépképességhez n az első-minta gyártása során felmerült problémák összegyűjt n problémákat megoldó módosítások dokumentálása n gépképesség vizsgálat és annak dokumentálása n folyamat-képesség vizsgálat 9
10
A beszállítás minőségbiztosítása Az első-minta gyártás és -vizsgálat folyamata - a sorozat (tétel) nagysága, - az egyéb hibás darabok száma a mintában - a jelentős hibával rendelkező darabok száma a mintában - kritikus hibás darabok száma a mintában 11
AUTÓIPARI BESZÁLLÍTÓI TÖBBLETKÖVETELMÉNYEK
Autóipari beszállítói többletkövetelmények QS 9000 (autóipari többletkövetelmény) A QS-9000 létrehozásának céljai: n csökkenteni a beszállítói felülvizsgálatot, n egységes követelmények meghatározása, n a dokumentáció csökkentése. ISO 9001 Többlet követelmények Speciális vevői igények QS-9000
Autóipari beszállítói többletkövetelmények QS-9000 A QS 9000 felépítését tekintve 7 kötetből áll: § § § § QS 9000 (alap) - 3 rész + mellékletek QSA (a minőségügyi rendszer értékelése) PPAP (gyártott termék - első minta - jóváhagyási folyamata) APQP (minőségtervezés) SPC (statisztikai folyamatszabályozás) MSA (mérőrendszerek elemzése) FMEA (hibamód és -hatáselemzés) 14
Autóipari beszállítói többletkövetelmények QS-9000 2. rész. Az autóiparra jellemző technikákat tartalmaz, ami az ISO 9001 -ben nincs benne. Ezek: n PPAP (Production Part Approval Process): Alkatrészek jóváhagyási eljárása n A folyamatos javítás a minőségben, árban, pl. : a fejlesztés terén (nem tervezett gépállás-idő, szerszámcsere-idő, selejt-idő, anyagveszteség, javítás, újrahasznosítható anyag alkalmazása, stb. ) n Gyártóképesség vizsgálat (telephely, anyagáramlás, szerszámterve-zés és készítés területeken) Ehhez speciális minőségügyi technikák használatát és ismeretét írja elő, pl. : Cp, Cpk, CUSUM kártya, ellenőrzőkártya, DOE (kísérlet-tervezés), végeselemmódszer, költségelemzés, értékelemzés, problémamegoldó módszerek, benchmarking. 15
Autóipari beszállítói többletkövetelmények QS-9000 3. rész. Vevőspecifikus (a vevőre jellemző) követelmények. Azok a jellemzők szerepelnek ebben a fejezetben, amelyben egységesen megállapodni a többletkövetelmény készítői. nem tudtak Mellékletek: A rendszer (MŰ) értékelési folyamata ("A") A tanúsítás gyakorlata ("B") Különleges jelzések ("C") ISO 9001 országonkénti megfelelő szabványai ("D") Rövidítések, jelölésük ("E") 16
Autóipari beszállítói többletkövetelmények ISO/TS 16949 Minőség menedzselési rendszerek. Autóipari beszállítók. Speciális követelmények az ISO 9001: 2008 alkalmazásával kapcsolatban. Az ISO/TS 16949 célja, hogy a vevői követelmények figyelembe vétele mellett a (be)szállítók folyamatos fejlesztését elősegítse, ezzel biztosítsa n a hiba megelőzését, n a veszteségek csökkentését, n a szóródások csökkentését és n az állandó fejlődést. 17
Autóipari beszállítói többletkövetelmények ISO/TS 16949 Alkalmazási terület: Az autóipari beszállítás (beszállítói lánc) területén (tervezés, fejlesztés, gyártás, berendezések installálása, szolgáltatás). Meghatározza: az ISO 9001: 2008 követelményein túl a minőségirányítási rendszerrel szembeni többlet-követelményeket. Kizárások az ISO/TS 16949 -nél: a 7. 3. pontnál, ha a szervezet a tervezés/fejlesztés tevékenységért nem felelős. Természetesen ez a kivétel nem vonatkozik a gyártási folyamat tervezésére. A kivételt a Nemzetközi Autóipari Szervezet engedélyezheti, csak az összeszerelő üzemek esetében. 18
Autóipari beszállítói többletkövetelmények ISO/TS 16949 Szakkifejezések: n folytonos fejlődés (paraméterek célérték körüli optimalizálása ott, ahol a megfelelőséget már megvalósították), n „control plan” (technológiai utasítás / ellenőrzési terv), n tervezésért felelős szervezet, n „error proofing” (hibabiztos megoldások), n laboratórium, a laboratórium hatásköre, n gyártás, „outsourcing”, n előrejelző karbantartás, n „premium freight” (szállítási pótdíj), n távoli helyszín, telephely, n speciális jellemzők. 19
Autóipari beszállítói többletkövetelmények ISO/TS 16949 Többletkövetelmények A műszaki felelősséget nem lehet áthárítani akkor sem, ha külső erőforrással biztosít valamit a szervezet. 4. 2. 2. (Minőségirányítási kézikönyv), az ISO/TS 16949 minden követelményére alkalmazni kell. 4. 2. 3. (A dokumentumok kezelése) 4. 2. 3. 1. Műszaki specifikációk Olyan folyamat kialakítása kötelező, amely: • A vevő előírásai szerint minden vevői előírás vagy változtatás átvizsgálását, szétosztását és bevezetését biztosítja. • Továbbá feljegyzést kell készíteni minden változtatás bevezetéséről (a dokumentumokat módosítani kell). • A felülvizsgálat maximális határideje: 2 munkahét. A változtatásnál a vevő alkatrész jóváhagyás (PPAP) dokumentumait is módosítani kell (például: FMEA, „control plan”). 20
Autóipari beszállítói többletkövetelmények ISO/TS 16949 4. 2. 4. 1 Minőség feljegyzése megőrzése a vevői igények és a rendelkezések együttesen szabják meg a minőség feljegyzések minimális megőrzési idejét. 5. A vezetőség felelősségi köre 5. 1. 1. Folyamatok hatásossága a gyártó és támogató folyamatok figyelemmel kísérése és annak biztosítását, hogy ezek hatásosak és hatékonyak legyenek. 5. 4 Tervezés 5. 4. 1 Minőségcélok 5. 4. 1. 1 Minőségcélok a vevők elvárásait tükröző minőségcélokhoz (melyeket meghatározott időn belül meg kell valósítani) mérőszámokat kell kapcsolni, ezek az üzleti terv részét kell, hogy képezzék, és alkalmazni kell őket a minőségpolitika megvalósításához. 21
960bf138146c004ad7e9ee49acc76dc2.ppt