a203a2f660caaf5c538a97e64fa7c64d.ppt
- Количество слайдов: 40
Авторская разработка Зайнулиной ЕГ, учителя математики "МБОУ Батуринская ООШ" Урок составлен в соответствии с программой по алгебре для учителей, работающих по учебнику «Алгебра 7 класс» . Автор : Ю. Н. МАКАРЫЧЕВ 1
Содержание • 1. Вступление • 2. Проверка теоретической части • 3. Устный счет • 4. Игра "Молчанка" • 5. Игра "Пара чисел" • 6. Зарядка для глаз • 7. Угадай фамилию ученого математика • 8. Работа по карточкам • 9. Тест • 10. Итог урока • 11. Домашнее задание • 12. Рефлексия 2
• Умножать и делить Степень в степень возводить… Свойства эти нам знакомы И давно уже не новы. Пять несложных правил этих Каждый в классе уж ответил Но если свойства позабыл, Считай, пример ты не решил! А чтобы в школе жить без бед Дам дельный я тебе совет: Не хочешь правило забыть? Попробуй просто заучить! 3
Вопросы классу v. Итак, о чем же это стихотворение? v Какие действия в нем упоминаются? v. Как вы думаете, о чем мы сегодня будем говорить на уроке? Таким образом, 4
Тема нашего урока: Свойства степени с натуральным показателем 5
Цель урока: На уроке мы повторим, обобщим и приведем в систему изученный материал. Ваша задача показать свои знания свойств степени с натуральным показателем и умение применять их при выполнении различных заданий. Подвести итоги урока поможет зачетный лист. 6
ПРОВЕРКА ТЕОРЕТИЧЕСКОЙ ЧАСТИ 1. Если показатель четное число, то значение степени всегда __________ 2. Если показатель нечетное число, то значение степени совпадает со знаком __________ 7
Произведение степеней 3. an·ak=______ При умножении степеней с одинаковыми основаниями надо основание _____, а показатели степеней ______. 8
Частное степеней 4. an : ak=_______ При делении степеней с одинаковыми основаниями надо основание _________, а из показателя делимого ______________. 9
Возведение степени в степень 5. (an)к = ______ При возведении степени в степень надо основание ________________, а показатели степеней ______________. 10
Возведение в степень произведения an·bn =(ab)n При умножении степеней с одинаковыми показателями, надо основания_________, а показатель_________. 11
Возведение в степень частного При делении степеней с одинаковыми показателями, надо основания_________, а из показателя_______________. 12
Проверка ответов Оцените ответы товарища и поставьте оценку в зачетный лист. Если показатель четное число, то значение степени всегда положительное Если показатель нечетное число, то значение степени совпадает со знаком основания степени 13
Произведение степеней an·ak= an+k При умножении степеней с одинаковыми основаниями надо основание оставить тем же а показатели степеней сложить. 14
Частное степеней an : ak = an - k При делении степеней с одинаковыми показателями надо основание а из оставить тем же, показателя делимого вычесть показатель делителя. 15
Возведение степени в степень (an)к = ank При возведении степени встепень надо оставить прежним основание , а перемножить. показатели степеней 16
Возведение в степень произведения an·bn =(ab)n При умножении степеней с одинаковыми показателями, надо перемножить, основания а оставить тем же. показатель 17
Возведение в степень произведения an·bn =(ab)n При умножении степеней с одинаковыми показателями, надо перемножить, основания а показатель оставить тем же. 18
Возведение в степень частного При делении степеней с одинаковыми показателями, надо разделить одно основание на другое, показатель оставить тем же. 19
Чему равно значение выражения: m∙аn= а 20
m: a n а = 21
m) n = (a 22
n= (ab) 23
0= О 24
1= a 25
0= а 26
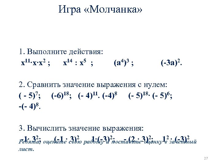
Игра «Молчанка» 1. Выполните действия: х11∙х∙х2 ; х14 : х5 ; (а 4)3 ; (-3 а)2. 2. Сравнить значение выражения с нулем: ( - 5)7; (-6)18; (- 4)11. (-4)8 (- 5)18∙ (- 5)6; -(- 4)8. 3. Вычислить значение выражения: -1∙ 32; (-1 ∙ 3)2 1∙(-3)2; - (2 ∙ 3)2; 12 ∙ (-3)2 Ребята, оцените свою работу и поставьте оценку в зачетный лист. 27
Игра «Пара чисел» Для каждого нестандартного одночлена из первого столбца подберите соответствующий ему стандартный одночлен из второго столбца и составьте соответствующие пары чисел. 1) 2 ху∙ 3 x 2 у5 2) 3 ху3∙ х3 у6 3) -0, 6 ас3 ∙ (-8)а 2 с4 4) -5 а 2 с ∙ 2 ас ∙ (-0, 6 с3) 5) ху3 z 3 х ∙ (-3)х3 у7 1) - 5 х4 у5 2) – х 5 у10 z 3 3) 6 a 3 с5 4) 6 х3 у6 5) -9 х4 у6 z 2 6) 4, 8 а 3 с7 7) 2 х4 у9 Ответы 28
Ответы: Оцените работу своих товарищей и поставьте оценку в зачетный лист. (1, 4) (2, 7) (3, 6) (4, 3) (5, 2 ) 29
Зарядка для глаз 30
Угадай фамилию ученого математика Запишите ответ в виде степени с основанием С и вы узнаете фамилию и имя великого французского математика, который первым ввел понятие степени числа. 1. 2. 3. 4. С 5∙С 3 С 8: С 6 (С 4)3 С 5 ∙С 3 : С 6 5. С 14∙ с8 6. С 7 : С 5 7. (С 4)3 ∙С 8. С 4∙ С 5∙ С 0 9. С 16 : С 8 10 (С 3)5 Ключ к шифру: Р С 8 Ш С 5 М С 1 Ю К Н А С 40 С 13 С 12 С 9 Т Е С 15 С 2 Д С 22 31
Работа с карточкой После того, как выполните задание, лист под копиркой сдадите учителю, а работу проверьте друг у друга и поставьте оценку своим товарищам в зачетный лист. Фамилия 1) 25 х13 у6 = 5 х7 у ∙ 2)(2 а 2 в)2 ∙ 3) - х9 У 5 4) 5) (2 в 3)2 ∙ ( Вариант 1 = - 8 а 9 в 10 ∙ х8 у2 = ∙(2 х9 у)2= х2 у ) 2 = 100 в 8 Фамилия 1) 64 х4 у6 = 8 ху5 ∙ Вариант 2 2) (-3 аb 3)2 ∙ = 18 а 5 в 11 3) - х15 У 9 = 4) 5) (3 в 3)2 ∙ ( ∙ 1/3 х6 у4 ∙(4 х3 у)2= 32 х12 у7 ) 3 = 72 в 18 32
Тест Вариант 1 1. Выполни деление степеней 217 25 a)212 b)25 c)245 2. Запиши в виде степени(х+у)=. . . b) (х+у) a) х2+у2 b) (х+у)2 c) 2(х+у) 3. Замени степенью, чтобы выполнялось равенство а 5 · =а 15 10 a) a 5 b)a 10 c)а 3 4. Чему равно значение выражения (2 ас)5? 5 5 a) 10 ас b) 32 ас5 c)32 а 5 с5 5. Из предложенных вариантов выбери тот, которым можно заменить * в равенстве (*)3 = 815 b)8 a)88 b)855 c)812 6. Найди значение дроби 3 Ответ: ______ Вариант 2 1. Выполни деление степеней 919 97 a) 9 12 b) 916 c)963 2. Запиши в виде степени (х-у)= b) (х-у)2 a) х2 -у2 b) (х-у)2 c)2(х-у) 3. Замени степенью, чтобы выполнялось равенство b 9 · = b 18 c)b 9 a) b 17 b) b 11 c)b 9 4. Чему равно значение выражения (3 bс)4? c) 81 b 4 4 a)12 bс4 b)81 bс5 c) 81 b 4 с4 5. Из предложенных вариантов выбери тот, которым можно заменить * в равенстве (*)3 = 524 a) 5 8 b) 521 c)54 6. Найди значение дроби 4 Ответ: ______ 33
АОВСТЛКРИЧГНМО Выполняя задание вычеркните буквы, соответствующие ответам. 1. С 4∙С 3 5. (С 2)3 ∙ С 5 2. (С 5)3 6. С 6∙ С 5: С 10 3. С 11: С 6 7. (С 4)3 ∙С 2 4. С 5 ∙С 5 : С ___________________ Шифр: А- С 7 В- С 15 Г - С И - С 30 К - С 9 М – С 14 Н - С 13 О- С 12 Р- С 11 С- С 5 Т- С 8 Ч- С 3 34
ОТВЕТ: ОТЛИЧНО! 35
Итоги работы Зачетный лист Фамилия Имя 1. Теоретическая часть 2. Игра «Молчанка» 3. Игра «Пара чисел» 4. Угадай фамилию ученого-математика 5. Карточка с копиркой 6. «Шифр» 7. Тест Дополнительная часть 1. 2. 3. Итоговая оценка: Эмоциональная оценка О себе Оценка Критерии оценивания: 27 -30 баллов – « 5» 23 -26 баллов – « 4» 18 -22 баллов – « 3» Ниже- зачет не сдан Об уроке Удовлетворен Неудовлетворен 36
Домашнее задание Зашифруйте математический термин, используя свойства степени и оформите вашу работу на красочном плакате. На следующем уроке мы расшифруем самые интересные работы. 37
Рефлексия урока. • • • А сейчас закончите предложения: Я сегодня узнал. . . ; У меня сегодня не получилось…; Я и не подозревал…; На уроке мне сегодня было… 38
Литература • Учебник Алгебра 7 кл Ю. Н. Макарычев • • Газета "Математика в школе « 2010 г. Звавич Л. И. , Кузнецова Л. В. , Суворова С. Б. Дидактические материалы для 7 класса – М. : Просвещение, 2008 Кононов А. Я. Задачи по алгебре для 7 -9 кл. Ершова А. П. , Голобородько В. В. , Ершова А. С. Самостоятельные и контрольные работы по алгебре и геометрии для 7 класса, - М. : Илекса, 2007. • • 39
Спасибо за внимание ! 40
a203a2f660caaf5c538a97e64fa7c64d.ppt