Матан.курс..pptx
- Количество слайдов: 24
Автономное муниципальное образовательное учреждение высшего профессионального образования САМАРСКАЯ АКАДЕМИЯ ГОСУДАРСТВЕННОГО И МУНИЦИПАЛЬНОГО УПРАВЛЕНИЯ Экономический факультет Кафедра «Математических методов и информационных технологий» КУРСОВАЯ РАБОТА По дисциплине «Математические методы и модели в экономике» На тему: «Транспортная задача» Выполнила: студентка 2 курса группы № 301 -Д Иванова А. С.
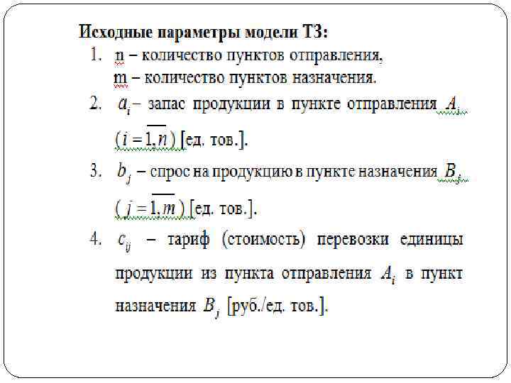
Транспортная задача - это задача разработки наиболее экономичного плана перевозки продукции одного вида из нескольких пунктов отправления в пункты назначения. При этом величина транспортных расходов прямо пропорциональна объему перевозимой продукции и задается с помощью тарифов на перевозку единицы продукции.
Задача У поставщиков A 1 , A 2 , A 3 , находится соответственно 300 , 250 , 200 единиц однотипной продукции, которая должна быть доставлена потребителям B 1 , B 2 , B 3, B 4 в количествах 220 , 150 , 250 , 180 единиц соответственно. Стоимость доставки единицы продукции от поставщика A 1 к указанным потребителям равна 4 , 5 , 3 , 6 ден. ед. Стоимость доставки единицы продукции от поставщика A 2 к указанным потребителям равна 7 , 2 , 1 , 5 ден. ед. Стоимость доставки единицы продукции от поставщика A 3 к указанным потребителям равна 6 , 1 , 4 , 2 ден. ед. Требуется найти оптимальное решение доставки продукции от поставщиков к потребителям, минимизирующие стоимость доставки.
Согласно условию задачи составим таблицу
Минимальный элемент матрицы тарифов находится в ячейке A 2 B 3 и равен 1. От поставщика A 2 к потребителю B 3 будем доставлять 250 единиц продукции. Запасы поставщика A 2 полностью израсходованы. Вычеркиваем строку 2 таблицы. Потребность потребителя B 3 полностью удовлетворены. Вычеркиваем столбец 3 таблицы.
Разместим в ячейку A 3 B 2 значение равное 150 Потребность потребителя B 2 полностью удовлетворена. Вычеркиваем столбец 2 таблицы. Минимальный элемент матрицы тарифов находится в ячейке A 3 B 2 и равен 1. От поставщика A 3 к потребителю B 2 будем доставлять min = { 200 , 150 } = 150 единиц продукции.
Разместим в ячейку A 3 B 4 значение равное 50 Запасы поставщика A 3 израсходованы полностью. Вычеркиваем строку 3 таблицы Минимальный элемент матрицы тарифов находится в ячейке A 3 B 4 и равен 2. От поставщика A 3 к потребителю B 4 будем доставлять min = { 50 , 180 } = 50 единиц продукции.
Разместим в ячейку A 1 B 1 значение равное 220 Потребность потребителя B 1 полностью удовлетворена. Вычеркиваем столбец 1 таблицы. Минимальный элемент матрицы тарифов находится в ячейке A 1 B 1 и равен 4. От поставщика A 1 к потребителю B 1 будем доставлять min = { 300 , 220 } = 220 единиц продукции.
Разместим в ячейку A 1 B 4 значение равное 80 Запасы поставщика A 1 полностью израсходованы. Вычеркиваем строку 1 таблицы Минимальный элемент матрицы тарифов находится в ячейке A 1 B 4 и равен 6. От поставщика A 1 к потребителю B 4 будем доставлять min = { 80 , 130 } = 80 единиц продукции.
Минимальный элемент матрицы тарифов находится в ячейке A 4 B 4 и равен 0. От поставщика A 4 к потребителю B 4 будем доставлять 50 единиц продукции. Разместим в ячейку Заполненные ячейки называют базисными, A 4 B 4 значение остальные - свободными. Для решения задачи методом потенциалов, равное 50 количество базисных ячеек (задействованных Запасы поставщика маршрутов) должно равняться m + n - 1, где m - A 4 полностью количество строк в таблице, n - количество столбцов израсходованы. в таблице. Количество базисных ячеек равно 6. Вычеркиваем строку Требуется, чтобы было 7. 4 таблицы
В свободную ячейку A 2 B 2 запишем ноль, как в ячейку не образующую цикл с базисными ячейками и имеющую наименьший тариф. Количество базисных ячеек (задействованных маршрутов) равно 7, что и требовалось. Найдено начальное решение Будем считать, что от поставщика A 2 к потребителю B 2 доставляем 0 единиц продукции.
Произведем оценку полученного решения Поскольку, число базисных клеток - 7, а общее количество потенциалов равно 8, то для однозначного определения потенциалов, значение одного из них можно выбрать произвольно. Для базисной ячейки (задействованного маршрута), сумма потенциалов поставщика и потребителя должна быть равна тарифу данного маршрута.
Примем v 4= 0.
Найдем оценки свободных ячеек
Оценка свободной ячейки A 1 B 3 (незадейство ванного маршрута) отрицательная (∆13 = -1) , следовательно решение не является оптимальным. Построим цикл для выбранной ячейки A 1 B 3: A 1 B 3 , A 1 B 4 , A 3 B 2 , A 2 B 3
Среди ячеек цикла A 1 B 4 , A 3 B 2 , A 2 B 3 , номера которых четные, следует найти ячейку, обладающую наименьшим значением. min = { 80, 150, 250 } = 80. В данном случае, это ячейка A 1 B 4.
От ячеек цикла с четными номерами отнимает 80. К ячейкам с нечетными номерами прибавляем 80. Общие расходы на доставку продукции от поставщиков к потребителям изменятся на 3 * 80 - 6 * 80 + 2 * 80 - 1 * 80 = ( 3 - 6 + 2 - 1 ) * 80 = -1 * 80 ден. ед. Общие затраты на доставку всей продукции, для данного решения, составляют S 0 = 1860 + ( - 80 ) = 1780 ден. ед.
Если оценки всех свободных ячеек (незадействованных маршрутов) неотрицательные, то снизить общую стоимость доставки всей продукции невозможно. Ячейка A 1 B 4 выйдет из базиса, мы перестали доставлять продукцию от поставщика A 1 к потребителю B 4 Ячейка A 1 B 3 станет базисной, вводим новый маршрут доставки продукции от поставщика A 1 к потребителю B 3.
Произведем оценку полученного решения Примем v 4 = 0.
Найдем оценки свободных ячеек Все оценки свободных ячеек положительные, следовательно найдено оптимальное решение.
Smin = 4 * 220 + 3 * 80 + 2 * 80 + 1 * 170 + 1 * 70 + 2 * 130 + 0 * 50 = 1780 Общие затраты на доставку всей продукции, для оптимального решения, составляют 1780 ден. ед.
Матан.курс..pptx