b04f6e8716831c308ac6fe5f5d58b478.ppt
- Количество слайдов: 32
Автоматическое прогнозирование солнечных вспышек на основе наблюдений Солнца на РАТАН-600 Тохчукова С. Х. , Богод В. М. , Шендрик А. В. Санкт-Петербургский филиал САО РАН VII семинар-совещание "Информационные системы в фундаментальной науке. Большие данные", 22 -26 июля 2014 г, САО РАН, Нижний Архыз
Текущая фаза цикла солнечной активности Провал Гневышева
«диаграмма бабочек» Маундера: широты групп солнечных пятен в зависимости от времени. На нижней диаграмме показана зависимость суммарных площадей пятен от времени.
Вспышка X 2. 2 10 июня 2014 г helioviewer. org
РАТАН-600
Получение одномерного изображения * =
Количество наблюдений Солнца на РАТАН-600 в год До 61 сканов в день От 4 мин интервал 112 частотных каналов 1. 8 -0. 76 ГГц диапазон 14 мс временное разрешение регистрации
Исходные данные
Блок-схема наблюдений
Перенос данных -FITS (~2 Мб) -RAW (~80 Мб) Rsync, crond
Автоматическая обработка данных Подготовка наблюдений Сбор данных Cбор вспомогательных данных Контроль качества Хранение Подготовка данных Анализ Входные данные Моделирование прогноз Вывод данных Научный результат Автоматизация рутинных операций при обработке данных облегчает исследовательскую работу, и способствует получению новых результато
Таблицы БД -метаданные -информация об активных областях -информация о вспышках -параметры ЛИ -результаты моделирования
Архитектура приложения ION
Страница анализа данных
Виды зависимостей в исходных данных На примере параметра Стокса I(x, f, t) x=const x f=const, t=const - I(x) t=const I(f) I(x, f) f=const I(t) I(x, t) I(t, f) I(f, t) 1)I(x, f, t) 2)I(x, t, f)
Визуализация переменности скана во времени
M 3. 2 flare at 17 May 2013 AR 11748
Flare forecast methods The Greek scientist Theophrastus compiled a book on weather forecasting, called the Book of Signs. The work of Theophrastus remained a dominant influence in the study of weather and in weather forecasting for nearly 2, 000 years. Based mainly on the Mc. Intosh classification, a specially dedicated system called Theophrastus was developed and adopted in 1987 (Mc. Intosh 1990) as a tool in the daily operations of the USA NOAA SWPC. The method depends on human expert. Used also for Australian forecast center IPS. Gallagher (Ireland) et al. (2002) developed a Flare Prediction System which estimated the probability for each active region to produce C-, M-, or X-class flares using historical averages of flare numbers according to the Mc. Intosh classifications (presented on http: //www. solarmonitor. org ). At Beijing Astronomical Observatory, Zhang & Wang (1994) developed a multidiscrimination method for flare forecast by using observations of sunspots, 10 cm radio flux and longitudinal magnetic fields. In 2009 Qahwaji and Colak (UK) presented an automated hybrid computer platform for the short-term prediction of significant solar flares using SOHO MDI images. Proposed method incorporates sunspot grouping, Mc. Intosh classification, and afterwards, flare prediction using neural networks.
Национальные прогнозы 22 июля 2014 Solarmonitor. org: http: //rwcc. bao. ac. cn http: //spaceweather. inf. brad. ac. uk/ http: //www. swpc. noaa. gov/forecast. html http: //sidc. oma. be/products/meu/
Диаграмма наклон спектра - поток для вспышечных и невспышечных областей ○ -proton centers, ▲ – 10 Me. V particle event , ●- non-proton 259 active regions during four years from 1968 to 1971 (20 th cycle of solar activity ) analised. (Haruo Tanaka and Shinzo Enome, Sol. Phys. 1975)
Диаграмма поток-наклон спектра из БД, 2011 -2014 гг
Реализация -Автоматическое распознавание источников -автоматическое вычитание шаблона спокойного Солнца -автоматический расчет параметров и занесение в БД Оценка критерия Проверка: -Автоматическое отождествление с NOAA -Сопряжение с таблицей вспышек
http: //www. spbf. sao. ru/prognoz/
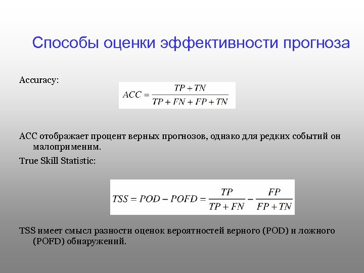
Способы оценки эффективности прогноза Accuracy: ACC отображает процент верных прогнозов, однако для редких событий он малоприменим. True Skill Statistic: TSS имеет смысл разности оценок вероятностей верного (POD) и ложного (POFD) обнаружений.
Результаты проверки эффективности прогноза События Индексы эффективности ACC TSS Протонные вспышки 94% 13. 2% Вспышки класса M и X 88% 12. 8% за период с 1 июня 2011 года по 27 января 2013 проанализировано 4677 наблюдений Для вспышек классов М и Х Для протонных событий
Bogod and Tokhchukova, Astronomy Letters, 2003, 29, 4, p. 263. Bogod and Tokhchukova, Cosmic Research, 2006, 44, 6, p. 506.
Выводы Создание автоматизированной информационной системы “Прогноз” для сбора, хранения, обработки, поиска, удаленного интерактивного анализа, моделирования и визуализации данных наблюдений Солнца на РАТАН-600 стало предпосылкой для создания автоматической системы прогнозирования мощных вспышечных событий. Текущая реализация основана на известных предвспышечных признаках в радиодиапазоне, но имеющаяся база данных различных параметров излучения Солнца в разных спектральных диапазонах может быть использована для поиска новых закономерностей в данных и разработки более эффективных критериев прогнозирования солнечных вспышек.
b04f6e8716831c308ac6fe5f5d58b478.ppt