Скачать презентацию Антропогенное воздействие на атмосферу Лекция 4 Скачать презентацию Антропогенное воздействие на атмосферу Лекция 4

Антропогенное воздействие на атмосферу.pptx

  • Количество слайдов: 14

Антропогенное воздействие на атмосферу Лекция № 4 Антропогенное воздействие на атмосферу Лекция № 4

Вертикальное распределение температуры и давления в атмосфере Вертикальное распределение температуры и давления в атмосфере

Состав атмосферы Состав атмосферы

Основные источники загрязнения воздуха Основные источники загрязнения воздуха

При наличии в воздухе ингредиентов с концентрациями С 1, С 2, …, Сi и При наличии в воздухе ингредиентов с концентрациями С 1, С 2, …, Сi и ПДК 1, ПДК 2, …ПДКi суммарная концентрация, допустимая для О. С. должна удовлетворять условию:

Классификация методов и аппаратов обезвреживания газовых выбросов Классификация методов и аппаратов обезвреживания газовых выбросов

Основные характеристики пылеуловителей Размер частиц, мкм Аппарат Эффективность очистки 40– 1000 Пылеосадительные камеры до Основные характеристики пылеуловителей Размер частиц, мкм Аппарат Эффективность очистки 40– 1000 Пылеосадительные камеры до 0, 75 5– 1000 Циклоны 0, 85– 0, 95 0, 05– 100 Фильтры тканевые, волокнистые, мокрые 0, 7– 0, 999 0, 01– 10 Электрические пылеуловители до 0, 999

Циклон Циклон

Скруббер Скруббер

Двухзонный электрофильтр Двухзонный электрофильтр

Рукавный фильтр Рукавный фильтр

Туманоуловители Низкоскоростной Высокоскоростной Туманоуловители Низкоскоростной Высокоскоростной

Насадочная башня Насадочная башня

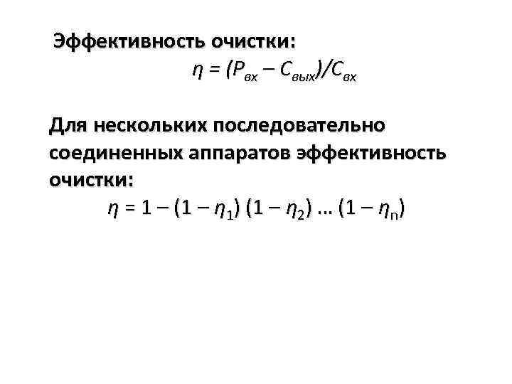
Эффективность очистки: η = (Рвх – Свых)/Свх Для нескольких последовательно соединенных аппаратов эффективность очистки: Эффективность очистки: η = (Рвх – Свых)/Свх Для нескольких последовательно соединенных аппаратов эффективность очистки: η = 1 – (1 – η 1) (1 – η 2) … (1 – ηn)