4 Анализ угрозы банкротства организации АФО.pptx
- Количество слайдов: 37
АНАЛИЗ УГРОЗЫ БАНКРОТСТВА ОРГАНИЗАЦИИ
Диагностика банкротства – это, прежде всего, выявление несостоятельности объекта исследования В первую очередь, это показатели текущего и перспективного потоков платежей и показатели формирования чистого денежного потока по производственной, инвестиционной и финансовой деятельности предприятия
Существует несколько методов оценки и диагностики банкротства предприятия Ни один из этих методов диагностирования нельзя считать совершенным, но тем не менее они дают возможность оценить степень вероятности банкротства, которая классифицируется как очень высокая, возможная, очень низкая
Основная задача диагностики состоит в том, чтобы своевременно распознать и обеспечить принятие таких управленческих решений, которые будут способствовать снижению влияния негативных процессов на состояние объекта Пусть не для полного предотвращения кризиса, а хотя бы частичной локализации наиболее существенных его проявлений
Одной из первых попыток использовать аналитические коэффициенты для прогнозирования банкротства считается работа У. Бивера, который проанализировал 30 коэффициентов за пятилетний период по группе компаний, половина из которых обанкротилась
Модель Бивера использует пять коэффициентов где: группа 1 – движение наличности, группа 2 – коэффициент чистого дохода, группа 3 – коэффициент обязательств к суммарным активам, группа 4 – коэффициент ликвидных активов к суммарным активам, группа 5 – коэффициент ликвидных активов к текущей задолженности
Таблица 2 – Модель Бивера Коэффициенты Благоприятные группа К 1 группа К 2 группа К 3 группа К 4 группа К 5 3, 3– 3, 5 0, 45 0, 1 0, 37– 0, 40– 0, 42 Банкроты за 5 Банкроты лет момент 2, 4 2 0, 15 -0, 15 0, 05 -0, 2 0, 5 0, 8 0, 3 0, 06 на
Методика кредитного скоринга впервые была предложена американским экономистом Д. Дюраном в начале 40 -х годов ХХ в. Сущность методики заключается в классификации предприятий по степени риска исходя из фактического уровня показателей финансовой устойчивости и рейтинга каждого показателя, выраженного в баллах на основе экспертных оценок. Простая скоринговая модель с тремя балансовыми показателями (табл. 1),
Таблица 1 – Группировка предприятий на классы по уровню платежеспособности Показатели Границы классов согласно критериям I класс Рентабельность совокупного капитала, % Коэффициент текущей ликвидности Коэффициент финансовой независимости Границы классов II класс III класс 30% и выше от 29, 9 до от 19, 9 до (50 баллов) 20% (от 49, 9 10% (от 34, 9 до 35) до 20 баллов) 2, 0 и выше от 1, 99 до от 1, 69 до (30 баллов) 1, 7 (от 29, 9 1, 4 (от 19, 9 до 20) до 10 баллов) 0, 7 и выше от 0, 69 до от 0, 44 до (20 баллов) 0, 45 (от 19, 9 0, 3 (от 9, 9 до 10) до 5 баллов) 100 баллов от 99 до 65 от 64 до 35 и выше баллов IV класс от 9, 9 до 1% менее 1% (от 19, 9 до 5) (0 баллов) от 1, 39 до 1, 1 1 и ниже (9, 9 – 1) (0 баллов) от 0, 29 до менее 0, 20 (5 – 1) (0 баллов) от 34 до 6 0 баллов
I класс –хороший запас финансовой устойчивости, позволяющий быть уверенным в возврате заемных средств; II класс – некоторая степень риска по задолженности, но еще не рассматривается как рискованное; III класс – проблемные предприятия; IV класс –высокий риск банкротства даже после принятия мер по финансовому оздоровлению. Кредиторы рискуют потерять свои средства и проценты; V класс – предприятия высочайшего риска, практически несостоятельные
В зарубежных странах для оценки риска банкротства и кредитоспособности предприятий широко используются факторные модели известных западных экономистов Альтмана, Лиса, Таффлера, Тишоу и др. , разработанные с помощью многомерного дискриминантного анализа
Самой известной является работа западного экономиста Э. Альтмана, разработавшего с помощью аппарата мультипликативного дискриминантного анализа методику расчета индекса кредитоспособности Этот индекс позволяет в первом приближении разделить хозяйствующие субъекты на потенциальных банкротов и небанкротов
Альтман обследовал 66 промышленных предприятий, половина из которых обанкротилась в период между 1946– 1965 гг. , а половина работала успешно, и исследовал 22 аналитических коэффициента, которые могли быть полезны для прогнозирования возможного банкротства Из этих показателей он отобрал пять наиболее значимых для прогноза и построил многофакторное регрессионное уравнение
Индекс Альтмана - функция от некоторых показателей, характеризующих экономический потенциал предприятия и результаты его работы за истекший период В общем виде индекс кредитоспособности (Z) имеет вид: Z=0, 717 х1 +0, 847 х2 +3, 107 х3 +0, 42 х4 +0, 995 х5, (1) где х1 – собственный оборотный капитал / сумма активов; х2 – нераспределенная прибыль / сумма активов; х3 – прибыль до уплаты процентов / сумма активов; х4 – балансовая стоимость собственного капитала / заемный капитал; х5 – объем продаж (выручка)/сумма активов
Константа сравнения – 1, 23 Если значение Z < 1, 23, то это признак высокой вероятности банкротства, тогда как значение Z > 1, 23 и более свидетельствует о малой его вероятности. Критическое значение индекса Z=1, 23 рассчитывалось по данным статистической выборки С Z сопоставляется значение индекса кредитоспособности для конкретного предприятия Это позволяет судить о возможном в обозримом будущем (2 – 3 года) банкротстве
Безусловно, возможны отклонения от Z=1, 23, поэтому Альтман выделил интервал (1, 01 – 1, 99) «зона неопределенности» , попадание за границы которого означает, что: если Z < 1, 01, то компания с очевидностью может быть отнесена к потенциальным банкротам, если Z > 1, 99, то суждение прямо противоположно
Известны и другие подобные критерии, в частности, в 1977 г. британские ученые Р. Тафлер и Г. Тишоу апробировали подход Альтмана на данных 80 -ти британских компаний и построили четырехфакторную прогнозную модель с отличающимся набором факторов
Модель Таффлера: Z = 0, 53 х1, +0, 13 х2 +0, 18 хз +0, 16 х4, где х1 – прибыль от реализации / краткосрочные обязательства; х2 – оборотные активы / сумма обязательств; хз – краткосрочные обязательства / сумма активов; х4 – выручка / сумма активов. Если Z > 0, 3, это значит, что у фирмы неплохие долгосрочные перспективы, если < 0, 2, то банкротство более чем вероятно
Однако использование таких моделей требует больших предосторожностей Тестирование других предприятий по ним показало, что они не подходят для оценки риска банкротства отечественных предприятий из-за разной методики отражения инфляционных факторов, разной структуры капитала и различий в законодательной базе
По модели Альтмана несостоятельные предприятия, с высоким уровнем четвертого показателя (собственный капитал / заемный капитал), получают очень высокую оценку, что не соответствует действительности
По действующей методике переоценки основных фондов старые изношенные фонды оцениваются как новые, в результате необоснованно увеличивается доля собственного капитала Поэтому модели, в которых присутствует данный показатель, могут исказить реальную картину
Ориентация на какой-то один критерий, даже весьма привлекательный с позиции теории, на практике не всегда оправдана Поэтому многие крупные аудиторские фирмы и компании, занимающиеся аналитическими обзорами, прогнозированием и консультированием, используют для аналитических оценок системы критериев
В отечественной практике для оценки и анализа потенциальной несостоятельности (банкротства) организации применяются следующие показатели: 1) коэффициент текущей ликвидности (общего покрытия); 2) коэффициент обеспеченности собственными средствами Цель анализа - обоснование решения о признании структуры баланса неудовлетворительной, а организацию – неплатежеспособной
Структура баланса признается неудовлетворительной, а субъект – неплатежеспособным при одном из следующих условий: коэффициент текущей ликвидности на конец отчетного периода имеет значение менее 2, 0; коэффициент обеспеченности собственными средствами на конец отчетного периода имеет значение менее 0, 1
Коэффициент текущей ликвидности на конец года (КТЛК), с нормативным значением не менее 2, определяется как отношение краткосрочных активов (Ка) к краткосрочным обязательствам (Ко); Коэффициент обеспеченности собственными средствами на конец отчетного периода (Ккосс) с нормативным значением не менее 0, 1 исчисляется по формуле: где Сок – собственный оборотный капитал; Ка – краткосрочные активы
Признание неплатежеспособности организации не означает признание ее несостоятельности, не влечет за собой наступления гражданско-правовой ответственности собственника. Это лишь зафиксированное соответствующими государственными органами состояние финансовой неустойчивости и осуществления мер по предупреждению несостоятельности и самостоятельному выходу из кризисного состояния
При неудовлетворительной структуре баланса для проверки реальной возможности восстановить платежеспособность рассчитывается коэффициент восстановления платежеспособности сроком на 6 месяцев следующим образом:
где: и – фактическое значение коэффициента текущей ликвидности на конец и начало периода; Пу –период восстановления платежеспособности в месяцах (6 месяцев); По – отчетный период; КТЛнорм = 2, 0 Если коэффициент меньше 1, то это означает, что в ближайшие 6 месяцев нет реальной возможности восстановить платежеспособность
Если коэффициент восстановления больше 1, то значит есть реальная возможность восстановить свою платежеспособность, и признание структуры баланса неудовлетворительной может быть отложено на срок до 6 месяцев
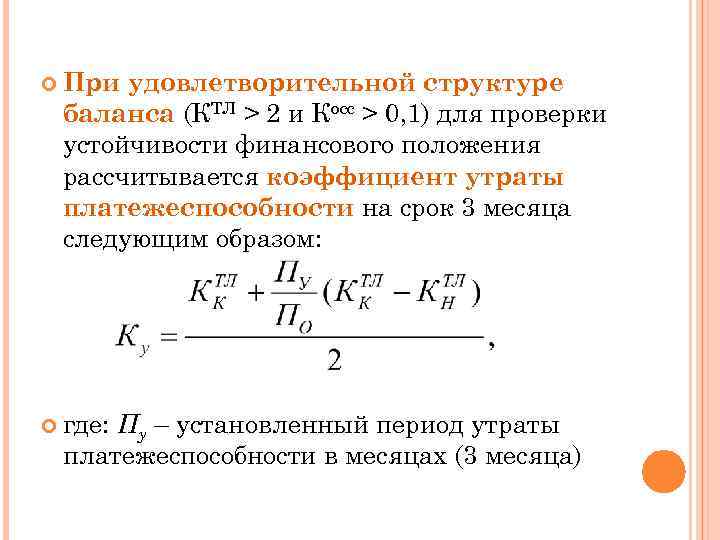
При удовлетворительной структуре баланса (КТЛ > 2 и Косс > 0, 1) для проверки устойчивости финансового положения рассчитывается коэффициент утраты платежеспособности на срок 3 месяца следующим образом: где: Пу – установленный период утраты платежеспособности в месяцах (3 месяца)
Если коэффициент утраты платежеспособности > 1 значит есть реальная возможность не утратить платежеспособность в течение ближайших 3 месяцев Если коэффициент < 1, тов ближайшие 3 месяца есть угроза утраты платежеспособности
Основные показатели финансовой устойчивости, применяемые в отечественной практике анализа Коэффициент Формула расчета Коэффициент капитализации Заемный капитал / (Кк) Собственный капитал Коэффициент финансовой Собственный капитал / Валюта независимости (Кнезав) баланса Коэффициент финансирования Собственный капитал / (Кфз) Заемный капитал Коэффициент финансовой (Собственный капитал + устойчивости (Кфин. уст) Долгосрочные обязательства) / Валюта баланса
Коэффициент капитализации (коэффициент соотношения заемных и собственных средств) показывает, каких средств у предприятия больше — заемных или собственных. Чем меньше величина коэффициента, тем устойчивее финансовое положение организации.
Коэффициент финансовой независимости (автономии) показывает удельный вес собственных средств в общей сумме источников финансирования. Чем выше значение коэффициента, тем более устойчивое финансовое положение организации.
Коэффициент финансирования показывает, какая часть деятельности финансируется за счет собственных, а какая — за счет заемных средств Если коэффициент меньше 1 (большая часть имущества сформирована за счет заемных средств), это может свидетельствовать об опасности неплатежеспособности и затрудняет возможность получения кредита
Коэффициент финансовой устойчивости показывает, какая часть актива финансируется за счет устойчивых источников, которые организация может использовать в своей деятельности длительное время Если величина коэффициента в пределах 80– 90 %, и имеет положительную тенденцию, то финансовое положение организации является устойчивым
Следует отметить, что ни одна из этих моделей не является универсальной и их применение затруднено из-за недостатка в финансовой отчетности информаций (требуются данные аналитического учета, которых нет у внешних пользователей) Но двухфакторную и пятифакторную модели Э. Альтмана можно использовать для оценки и анализа вероятности банкротства наших организаций
4 Анализ угрозы банкротства организации АФО.pptx