fd9667c0533c3472c14cf460ca16744d.ppt
- Количество слайдов: 36
«Анализ и менеджмент экономической деятельности» . Гиндуллина Тамара Камильевна, к. т. н. , доцент кафедры АСУ
Организация основного производства n n n Принципы организации производственных процессов Методы организации производства Типы производств Метод организации автоматизированного производства. Производственная структура предприятия.
Принципы организации производственных процессов n n n n специализации и стандартизации; пропорциональности; прямоточности; непрерывности; ритмичности; автоматичности; гибкости
Методы организации производства Метод организации производства совокупность способов, приемов и правил рационального сочетания основных элементов производственного процесса в пространстве и во времени. Основные методы организации производства: n Индивидуальный (позаказный) n Партионный n Поточный
Пример Позаказного производства (Индивидуальное производство)
Индивидуальный метод организации производства Метод индивидуального производства характеризуется: n отсутствием специализации на рабочих местах; n применением широкоуниверсального оборудования, расположение его группами по функциональному назначению; n последовательным перемещением деталей с операции на операцию партиями. n маршрутной технологией изготовления деталей; n укрупненным характером норм времени; Область применения в опытном производстве, при изготовлении уникального оборудования, спецоснастки и т. п. (в условиях единичного и мелкосерийного выпуска продукции)
Пример Партионного производства
Партионный метод организации производства характеризуется: n специализацией станков, технологической оснастки с инструментом на отдельных операциях; n последовательно параллельным перемещением деталей с операции на операцию партиями. n Большими затратами времени на межопе рационное пролеживание и транспортирование партий деталей n значительным объемом незавершенного производства. Область применения в условиях возрастании количества деталей в заказе и увеличении повторяемости таких заказов, изготовлении конструктивно и технологически однородных изделий (серий). (многономенклатурнойепроизводство)
Поточный метод организации производства Поточным производством называется прогрессивная форма организации производства, основанная на ритмичной повторяемости согласованных во времени основных и вспомогательных операций, выполняемых на специализированных рабочих местах, расположенных в последовательности технологического процесса.
Классификация поточного производства Признак Вид поточной линии по степени специализации (номенклатуре) nоднопредметные nмногопредметные постояннопоточные переменнопоточные по степени непрерывности nнепрерывные по характеру поддержания ритма выполнения опе раций nс по видам применяемых транспортных средств (синхронные) nпрерывные (ассинхронные) регламентированным (принудительным) ритмом nсо свободным ритмом транспортные средства непрерывного действия (конвейеры); n транспортные средства циклического действия; n беспроводные транспортные средства (скаты, рольганги). n
Пример Поточного производства
Пример Непрерывного производства
Поточный метод организации производства характеризуется: n небольшой номенклатурой выпускаемых изделий (1— 2); n расположением рабочих мест по ходу технологического процесса; n специализацией каждого рабочего места на выполнении одной из операций; n передачей предметов труда с операции на операцию по штучно или мелкими партиями сразу же после окончания обра ботки; n ритмичностью выпуска, синхронностью операций; n детальной проработкой организации технического обслуживания рабочих мест. Область применения при изготовлении изделий одного наименования, или конструктивного ряда изделий. (массовое производство)
Основные показатели работы поточных линий (ПЛ) 1. Такт — это промежуток времени между запуском (или выпуском) двух смежных изделий на линии. где: Фэ эффективный фонд времени ПЛ за определенный период (час, мин); N программа выпуска (запуска) за тот же период, шт. (N берется с учетом отсева деталей (проб ные, посылаемые на испытания, планируемый брак). 2. Ритм партии рассчитывается если передача ДСЕ производится не после каждого такта, а периодически транспортными (передаточными) партиями где: n количество изделий (деталей) в транспорт ной партии, шт. 3. Темп выпуска деталей (производительность ПЛ):
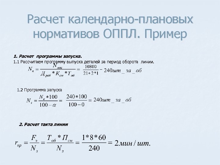
Расчет календарно плановых нормативов ОППЛ. Пример Необходимо рассчитать календарно плановые нормативы ОППЛ для изготовления детали «Втулка» в объеме 10 800 шт. В месяце 21 рабочий день, работа ведется в 2 смены, длительность смены 8 часов, период оборота линии равен 1 смене. Технологический процесс изготовления детали «Втулка» Наименование операции Норма времени, мин % брака 1 Токарная 3, 0 0 2 Сверлильная 1, 0 0 3 Фрезерная 4, 6 0 4 Шлифовальная 1, 4 0 Номер операции
Расчет календарно плановых нормативов ОППЛ. Пример 1. Расчет программы запуска. 1. 1 Рассчитаем программу выпуска деталей за период оборота линии. 1. 2 Программа запуска 2. Расчет такта линии
Расчет календарно плановых нормативов ОППЛ. Пример 3. Расчет количества рабочих мест на линии и их загрузки
Расчет календарно плановых нормативов ОППЛ. Пример N опера ции N рабоч их мест Загрузка раб. мест Кол-во рабочих на операци и, чел Порядок обслуживания раб. мест График работы оборудования и перехода рабочих с одного рабочего места на другое за период оборота линии, равный 1 смене (480 мин. ) % мин. 1 7 8 1 1 60 120 180 240 300 360 420 480 9 10 11 12 13 14 15 16 17 18 19 100 480 2 1 160 2 50 240 2+3 80 2 3 50 240 1 3+2 240 3 4 100 480 3 4 104 5 100 480 5 104 6 30 144 6+7 32 7 70 336 7+6 240 - 71, 4 - 4 1 - Программ а выпуска деталей за период оборота 20
Расчет календарно плановых нормативов ОППЛ. Пример N опера ции N рабоч их мест Загрузка раб. мест Кол-во рабочи х на операц ии, чел Порядо к обслуж и-вания раб. мест График работы оборудования и перехода рабочих с одного рабочего места на другое за период оборота линии, равный 1 смене (480 мин. ) % мин. 60 120 180 240 300 360 420 480 1 7 8 9 10 11 12 13 14 15 16 17 18 19 1 1 100 480 2 1 2 50 240 2 3 50 240 1 3+2 3 4 100 480 3 4 5 100 480 5 6 30 144 6+7 4 7 70 336 1 7+6 Итого 7 71, 4 - 5 - 2+3 Число рабочих операторов = Nраб х*Ксм=5*1=5
Расчет календарно плановых нормативов ОППЛ. Пример 5. Определение частных периодов между смежными операциями Частные периоды Длительность частного периода Между 1 и 2 операцией Т 1 240 Т 2 240 Итого 480 Между 2 и 3 операцией Т 1 144 Т 2 96 Т 3 240 Итого 480 Между 3 и 4 операцией Т 1 144 Т 2 336 Итого 480
Расчет календарно плановых нормативов ОППЛ. Пример 6. Расчет межоперационных заделов 6. 1 между 1 и 2 операциями 6. 2 между 2 и 3 операциями 6. 3 между 3 и 4 операциями
Расчет календарно плановых нормативов ОППЛ. Пример 7. Построение эпюр и определение их площадей 160 7. 1 между 1 и 2 операциями 240 480 S 1=(240*160)/2+(240*160)/2=38400 дет. /мин. 136 42 136 7. 2 между 2 и 3 операциями 144 240 S 1=(144*94)/2+144*42+(96*42)/2+(240*136)/2=31150 дет. /мин. 480
Расчет календарно плановых нормативов ОППЛ. Пример 94 7. 3 между 3 и 4 операциями 144 S 3=(144*94)/2+(336*94)/2=22560 дет. /мин. 480
Расчет календарно плановых нормативов ОППЛ. Пример 8. Расчет средней величины межоперационного задела. 9. Расчет незавершенного производства. 10. Расчет длительности производственного цикла.
Типы производства Тип производства организационно технологическая характеристика производственного процесса, основанная на его специализации, повторяемости и ритмичности (на одном рабочем месте, в масштабе линии, участка, цеха, завода в целом).
Характеристика типов производства Признак Единичное Серийное Массовое Номенклатура широкая Ограниченная (разнотипная) Узкая (небольшая) Регулярность выпуска Нестабильность, Нерегулярность выпуска Периодически повторяющимися партиями (сериями) Непрерывно в больших количествах Метод орг. ции производства индивидуальный партионный поточный Специализация технологическая произв. участков От универсального до специального Специальное оборуд. , автоматические линии, высокопроизв. станки Закрепление деталеопераций Предметно технологическая, предметно замкнутая Предметно замкнутая Форма движения Последователь деталей ная Параллельная или параллельно последовательная параллельная Экономическая эффективность средняя высокая Операции не закрепляются за РМ низкая
Метод организации автоматизированного производства. Основные варианты организации автоматизированного производства: n компьютеризированное производство; n гибкая производственная система; n интегрированное компьютерное производство.
Компьютеризированное производство Использование в процессе производства оборудования (станки с ЧПУ, обрабатывающие центра, промышленные роботы, автоматизированные системы подачи материалов), выполняющего в автоматизированном режиме трудоемкие операции.
Гибкая производственная система Система управления ОЦ 1 ГПС ОЦ 2 Автоматизированная система подачи материалов ОЦ 3
Схема интегрированного компьютерное производство. PLM система САD – система, CAM – система, CAE система Интегрированная БД ГПС ERP – система
Пример интегрированного компьютерное производство.
Производственная структура предприятия — это состав производствен ных подразделений предприятия и формы их производственных взаимо связей. Производственная структура предприятия определяется уровнем специализации и кооперирования его производственных подразделений (рабочих центров). Основные формы специализации: n технологическая (рабочий центр специализируется на выполнении определенных технологических процессов); n Предметная (рабочий центр специализируется на изготовлении законченного изделия, сборочной единицы или детали).
Типовая производственная структура машиностроительного предприятия Машиностроительное предприятие Обслуживающие хозяйства цеха основные заготовительные вспомогательные обрабатывающие Ремонтно механические сборочные раскройные механические механосборочные инструментальные литейные покрытий Окончательной сборки электроремонтные Кузнечно штамповочные термические Кузнечно прессовые энергетические транспортное складское
Размещение оборудования при технологической специализации
Размещение оборудования при предметной специализации
Спасибо за внимание


