Анализ финансовых результатов.ppt
- Количество слайдов: 77
Анализ финансовых результатов
1. Значение, задачи и информация для анализа. 2. Горизонтальный и вертикальный анализ отчета о финансовых результатах 3. Факторный анализ прибыли от продаж.
4. Анализ показателей рентабельности. 4. 1 Рентабельность продаж 4. 2 Рентабельность производственных фондов 4. 3 Рентабельность собственных средств 4. 4 Рентабельность всех средств предприятия
1. Значение, задачи и информация для анализа. • Прибыль – это конечный финансовый результат деятельности предприятия, характеризующий абсолютную эффективность его работы. • Сумма прибыли, получаемая предприятием, обусловлена объемом продаж продукции, ее качеством и конкурентоспособностью на рынках, ассортиментом, уровнем затрат и инфляционными процессами, которыми неизбежно сопровождается становление рыночных отношений.
Основными задачами анализа финансовых результатов деятельности предприятия являются: • оценка динамики абсолютных и относительных показателей финансовых результатов; • определение направленности и размера влияния отдельных факторов на сумму прибыли и уровень рентабельности; • выявление и оценка возможных резервов роста прибыли и рентабельности;
• Обобщенная информация для анализа финансовых результатов представлена в форме по ОКУД № 0710002 для годовой и квартальной бухгалтерской отчетности «Отчет о финансовых результатах» , в форме по ОКУД № 0710001 «Бухгалтерский баланс» , в форме по ОКУД № 0710005 «Пояснения к бухгалтерскому балансу и отчету о финансовых результатах» .
Горизонтальный и вертикальный анализ отчета о финансовых результатах • Методологической основой анализа финансовых результатов в условиях рыночных отношений является принятая для всех предприятий, независимо от организационноправовой формы и формы собственности, модель их формирования и использования
• Приступая к анализу финансовых результатов, следует различать, валовую прибыль, прибыль (убыток) от продаж, прибыль (убыток) до налогообложения и чистую прибыль предприятия. Прибыль (убыток) до налогообложнеие представляет собой алгебраическую сумму полученных результатов от обычных видов деятельности, и прочих операций.
• Формализованный расчет прибыли до налогообложения (Ро) может быть представлен следующим образом: • Ро=РQ+РПО , • где, РQ - прибыль от продаж; • РПО - доходы(+), расходы(-) от прочих операций.
• Валовая прибыль представляет собой разницу между выручкой от продаж товаров, работ и услуг (без НДС и акцизов) и себестоимостью проданной продукции. • Прибыль (убыток) от продаж представляет собой разницу между валовой прибылью и коммерческими и управленческими расходами
• Прибыль (убыток) до налогообложения представляет собой сумму прибыли от продаж, процентов к получению (к уплате), доходов от участия в других организациях, прочих доходов и расходов. • Чистая прибыль, остающаяся в распоряжении предприятия, определяется как разница между облагаемой налогом прибылью отчетного периода и величиной налогов с учетом льгот. Она выступает важнейшим источником доходов предприятия.
• Прежде всего, проанализируем динамику прибыли до налогообложения отчетного периода. Информация, содержащаяся в отчетной форме № 0710002, позволяет проанализировать финансовые результаты, полученные от всех видов деятельности предприятия, установить структуру прибыли. • Расчеты для оценки динамики и состава прибыли до налогообложения приведем в таблице 1.
Таблица 6 – Горизонтальный и вертикальный анализ отчета о финансовых результатах Показатели Прошлый год Отчетный Изменение (+, -) год Тыс. руб. % к Тыс. руб. По итогу 1 Выручка Себестоимость продаж Валовая прибыль Коммерческие расходы Управленческие расходы Прибыль от продаж Проценты к получению Проценты к уплате Доходы от участия в других организациях Прочие доходы Прочие расходы Прибыль до налогообложения итогу структуре Темпы динами ки 2 57800 36295 21505 3547 9418 3 4 54190 32190 22000 3466 9364 5 6 -3610 -4105 +495 -81 -54 7 8 -93, 8 88, 7 102, 3 97, 7 99, 4 8540 110 400 91, 3 1, 2 4, 3 9170 200 50 470 90, 2 2, 0 0, 5 4, 6 +630 +90 +50 +70 -1, 1 +0, 8 +0, 5 +0, 3 107, 4 181, 8 117, 5 850 550 9350 9, 01 5, 9 100 830 8, 2 450 4, 5 10170 100 -20 -100 +820 -0, 9 -1, 4 - 97, 7 81, 8 108, 8
• Горизонтальный анализ абсолютных показателей, приведенных в таблице, показывает, что предприятие в отчетном году добилось высоких финансовых результатов в хозяйственной деятельности по сравнению с фактическими данными прошлого года. Прирост прибыли до налогообложения по сравнению с прошлым годом составил 820 тыс. руб. или 8, 8%.
• Анализ структуры прибыли до налогообложения (вертикальный анализ) позволил установить, что основную часть ее составляет прибыль от продаж продукции: 90, 2% в отчетном году и 91, 35 в прошлом году. • Несмотря на снижение доли прибыли от продаж по сравнению с прошлым годом на 1, 1 пункта (90, 2 -91, 3) ее прирост в абсолютной сумме составил 630 тыс. руб. или 7, 4%.
• Это произошло потому, что темпы снижения себестоимости продукции (11, 3%) опережают темпы снижения объема продаж (6, 2%). • От финансовой деятельности предприятия (проценты к получению, проценты к уплате, доходы от участия в других организациях) был получен положительный финансовый результат, позволивший увеличить сумму прибыли до налогообложения по сравнению с прошлым годом на 110 тыс. руб. (9050+70)
• От прочих видов деятельности был также получен положительный результат позволивший увеличить сумму прибыли до налогообложения по сравнению с прошлым годом на 80 тыс. руб. (-20 – (-100)) • Таким образом, прибыль до налогообложения увеличилась на 820 тыс. руб. (630 + 110 + 80)
2. Факторный анализ прибыли от продаж • Прибыль от продаж представляет собой конечный результат деятельности предприятия не только в сфере производства, но и в сфере обращения. Она определяется как разница между выручкой от продаж и полной себестоимостью. • Pq = Q - S • Q – выручка от продаж товаров, продукции, работ, услуг (за минусом НДС, акцизов и аналогичных обязательных платежей) • S – полная себестоимость
• В свою очередь полная себестоимость представляет собой сумму себестоимости продаж, коммерческих и управленческих расходов. S = Sp + К + У • где, Sp -себестоимость проданных товаров, работ услуг. • К – коммерческие расходы. • У – управленческие расходы.
Таблица 9 Показатели Прошлый год 1. Выручка от продаж продукции, работ услуг (тыс. руб. ) Отчетный год В Фактически сопоставимых ценах 57800 53750 54190 2. Полная себестоимость (тыс. руб. ) 49260 45320 45020 3. Результат: прибыль (тыс. руб. ) 8540 8430 9170
Вывод • Как видно из таблицы 9 сумма прибыли от продаж увеличилась по сравнению с прошлым годом на 630 тыс. рублей (9170 – 8540), или на 7, 38%
• Изменение прибыли от продаж по сравнению с прошлым годом формируется под воздействием следующих факторов: • изменение объема продаж продукции, • изменение структуры реализации продукции, • изменение полной себестоимости продаж, • изменение оптовых цен.
1)Между изменением объема реализации и размером полученной прибыли существует прямая пропорциональная зависимость при реализации рентабельных товаров, работ услуг и обратная зависимость – при реализации убыточных товаров, работ, услуг. Увеличение объема и доли рентабельной продукции, приводит к увеличению массы прибыли, и наоборот.
1)Между изменением объема продаж и размером полученной прибыли существует прямая зависимость, она определяется по следующей формуле. • ∆Р 1 = Р 0 (К 1, 2 – 1), • где, ∆Р 1 – прирост (уменьшение) прибыли за счет изменения объема реализации; • Р 0 – прибыль прошлого года; • К 1, 2 – коэффициент изменения объема реализации.
• Этот показатель может определяться, двумя способами. • 1 способ в оценке по оптовым ценам: • К 1 = Q 1, 0 / Q 0, • где, Q 1, 0 – объем реализации в сопоставимых ценах, • Q 0 – объем реализации прошлого года. • К 1= 53750/57800=0, 9299
2 способ в оценке по полной себестоимости • К 2 = S 1, 0 / S 0 , • где, S 1, 0 – полная себестоимость в сопоставимых ценах, • S 0 – полная себестоимость прошлого года. • К 2 = 45320/49260=0, 92
Проведем расчет влияния первого фактора на прибыль от продаж • 1 -й способ в оценке по оптовым ценам ∆Р 1 = Р 0 (К 1 – 1)= 8540(0, 9299 – 1)= - 600 т. р. • 2 -й способ в оценке по полной себестоимости ∆Р 1 = Р 0 (К 2 – 1)= 8540(0, 92 -1) = - 680 т. р.
Вывод • В результате снижения объема реализации в оценке по оптовым ценам на 0, 0701 и в оценке по полной себестоимости на 0, 08 пункта прибыль от продаж уменьшилась соответственно на 600 и 680 тыс. руб.
• 2)На прибыль от продаж оказывают влияние сдвиги в структуре и ассортименте реализации товаров, работ услуг. Изменение структуры и ассортимента реализации влияет на прибыль потому, что рентабельность различных изделий и видов работ, услуг неодинакова. При увеличении в составе реализации доли изделий и видов работ, услуг с рентабельностью выше средней по предприятию, сумма прибыли увеличивается, и наоборот.
• Влияние на прибыль изменения против прошлого года ассортимента и структуры реализации можно определить по формуле: • ∆Р 2 = Р 1, 0 – Р 0 * К 1, 2, • где, ∆Р 2 – изменение прибыли в результате изменения структуры и ассортимента реализации товаров. • Р 1, 0 – прибыль в сопоставимых ценах.
Проведем расчет данного фактора. • 1 -й способ в оценке по оптовым ценам ∆Р 2 =Р 1, 0 – Р 0 К 1 = 8430 -8540*0, 9299=+490 т. р. • 2 -й способ в оценке по полной себестоимости ∆Р 2 = Р 1, 0 – Р 0 К 2=8430 -8540*0, 92=+570 т. р.
Вывод • благодаря увеличению доли более рентабельной продукции в составе реализации прибыль от продаж увеличилась по сравнению с прошлым годом в оценке по оптовым ценам на 490 тыс. руб. , и в оценке по полной себестоимости на 570 тыс. рублей соответственно.
3)Существенное влияние на сумму прибыли может оказать изменение полной себестоимости реализации изделий, работ, услуг. Между уровнем себестоимости и прибылью наблюдается обратная зависимость. Снижение себестоимости реализации приводит к увеличению суммы прибыли, и наоборот.
• Влияние изменения себестоимости реализации на сумму прибыли определяется по следующей формуле: • ∆Р 3 = S 1 – S 1, 0 , • где, ∆Р 3 – влияние на прибыль изменения полной себестоимости реализации; • S 1 – фактическая полная себестоимость отчетного года • Рассчитаем влияние этого фактора: ∆Р 3 = S 1 – S 1, 0 = 45020 -45320=-300 т. р.
Вывод • в результате снижения себестоимости на 300 тыс. рублей прибыль от продаж увеличилась на ту же сумму 300 тыс. руб.
• 4)Величина прибыли находится в прямой зависимости от изменения оптовых цен и определяется по формуле: • ∆Р 4 = Q 1 – Q 1, 0 , • где, ∆Р 4 – влияние на прибыль изменения оптовых цен и тарифов; • Q 1 – фактический объем реализации за отчетный год. ∆Р 4 = Q 1 – Q 1, 0 = 54190 -53750=+440 т. р.
Вывод • В результате повышения оптовых цен прибыль от продаж увеличилась по сравнению с прошлым годом на 440 тыс. руб.
Проверка Факторы изменения прибыли от продаж Изменение объема продаж продукции Изменение структуры и ассортимента продукции Изменение полной себестоимости Изменение оптовых цен Общее изменение Сумма отклонения прибыли по сравнению с прошлым годом 1 -й способ 2 -й способ -600 -680 +490 +570 +300 +440 +630
• В тех случаях, когда на предприятиях отсутствуют показатели объема реализации товаров, работ, услуг отчетного года, пересчитанные по себестоимости и оптовым ценам и тарифам базисного года, то факторный анализ прибыли от реализации продукции можно осуществить следующим образом:
Алгоритм расчета • Влияние изменения объема реализации товаров, работ, услуг определяется по формуле: ∆Р 1 = Р 0 (К 2 – 1) К 1 = 54190 : 57800 = 0, 93754 К 2 = 45020 : 49260 = 0, 91393 ∆Р 1 = 8540 х (0, 91393 – 1) = -735, 1 (т. р. ) Вывод: Вследствие падения объема реализации на 0, 08607 пункта по сравнению с прошлым годом было получено меньше прибыли на 735, 1 тыс. руб.
• Влияние изменения структуры и ассортимента реализации определяется по формуле: • ∆Р 2 = Р 0 (К 1 – К 2) ∆Р 2 = 8540 х (0, 93754 – 0, 91393) = +201, 6 т. р. • В результате сдвигов в структуре реализации прибыль увеличилась на 201, 6 тыс. рублей.
• Влияние изменения уровня затрат на 1 рубль реализации товаров, работ, услуг на прибыль определяется по формуле: • ∆Р 3 = Q 1 (S 1/ Q 1 – S 0/ Q 0) ∆Р 3 =54190(45020/54190 – 49260/57800)= =54190(0, 83078– 0, 85228)=-1163, 5 т. р. • Снижение затрат на 1 рубль реализации позволило получить дополнительную прибыль в размере 1163, 5 тыс. рублей.
ПРОВЕРКА: -735, 1 + 201, 6 + 1163, 5 = +630 9170 – 8540 = +630
4. 1 Рентабельность продаж • Уровень рентабельности реализации или оборота определяется отношением прибыли от реализации товаров, работ, услуг к сумме выручки от реализации в оптовых ценах без НДС и акцизов по формуле: • КQ =
• Рентабельность реализации (оборота) показывает сколько получено прибыли в копейках или в %-тах на 1 рубль проданных товаров, оказанных работ, услуг. • Используем данные таблицы 9 и рассчитаем рентабельность продаж за прошлый и отчетный год.
• Рентабельность прошлого года КQ 0 = 8540/57800*100 = 14, 78% • Рентабельность отчетного года КQ 1 = 9170/54190*100=16, 92% • Вывод: Из приведенных данных, видно, что на анализируемом предприятии рентабельность продаж по сравнению с прошлым годом повысился на 2, 14 пункта (16, 92 – 14, 78). Несомненно, рост этого показателя означает эффективное ведение хозяйства и повышение спроса на продукцию, работы, услуги.
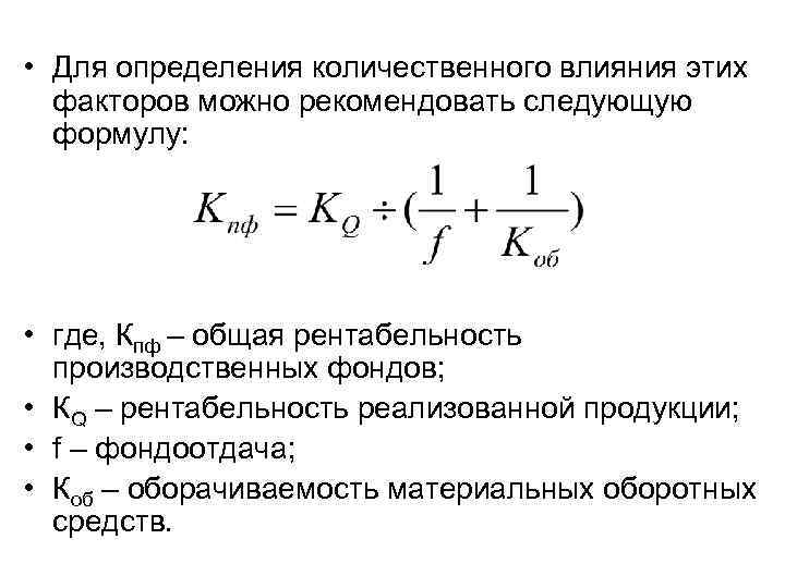
4. 2 Рентабельность производственных фондов • Рентабельность производственных фондов определяется как отношение прибыли до налогообложения к средней стоимости основных производственных фондов и материальных оборотных средств.
• На изменение уровня рентабельности производственных фондов оказывают влияние следующие факторы: • Изменение рентабельности продаж; • Изменение фондоотдачи • Изменение оборачиваемости материальных оборотных средств
• Для определения количественного влияния этих факторов можно рекомендовать следующую формулу: • где, Кпф – общая рентабельность производственных фондов; • КQ – рентабельность реализованной продукции; • f – фондоотдача; • Коб – оборачиваемость материальных оборотных средств.
Таблица 10 Показатели Обоз-е За предыдущий год За отчетный год 1. Прибыль до налогообложения, тыс. р. Откло нение Ро 9350 10170 +820 2. Объем реализации товаров, тыс. р. Q 57800 54190 -3610 3. Средняя стоимость основных фондов, тыс. р. F 30250 35000 +4750 4. Средняя ст-ть матер. оборот средств, тыс. р. Е 16750 17000 +250 5. Рентабельность продаж, % КQ 16. 18 18. 77 +2. 59 6. Коэф-т фондоотдачи (стр 2: 3), руб f 1, 911 1, 548 -0, 363 7. К-т оборач матер оборот ср-в, раз (стр. 2: 4) Коб 3, 451 3, 187 -0, 264 8. Коэф-т рентабельности производственных фондов, % стр. 1: (3+4)х100 Кпф 19, 89 19, 56 -0, 33
• Как видим, общая рентабельность производственных фондов снизилась по сравнению с прошлым годом на 0, 33 пункта. Это произошло в результате воздействия следующих факторов:
1. Влияние изменения рентабельности продаж на уровень рентабельности производственных фондов: ΔКпф1=КQ 1: [1f 0 +1Коб 0] – KQ 0 : [1f 0 +1Kоб 0] ΔКпф1= 18, 77 : (11, 911 + 13, 451) – 16, 18 : (11, 911 + 13, 451) =+3, 19%
Вывод • Увеличение рентабельности продаж на 2, 59% привело к росту уровня рентабельности производственных фондов на 3, 19 пункта:
2. Влияние изменения фондоотдачи на уровень рентабельности производственных фондов: ΔКпф2= КQ 1: (1f 1+1Kоб 0) - КQ 1 : (1f 0+1Kоб 0) ΔКпф2= 18, 77 : (11, 548 + 13, 451) – -18, 77 : (11, 911 + 13, 451) = -3, 02%
Вывод • Уменьшение фондоотдачи основных производственных фондов на 0, 363 рубля привело к снижению уровня рентабельности на 3, 02 пункта.
• 3. Влияние изменения оборачиваемости материальных оборотных средств на уровень рентабельности производственных фондов: ΔКпф3 = КQ 1 : [ 1f 1 + 1Коб 1] – KQ 1 : [ 1f 1 + 1Kоб 0] ΔКпф3 = 18, 77 : (11, 548 + 13, 187) – 18, 77 : (11, 548 + 13, 451) = -0, 5%
Вывод • Замедление оборачиваемости материальных оборотных средств на 0, 264 раза привело к снижению уровня рентабельности на 0, 5 пункта.
Проверка 19, 56 – 19, 89 = -0, 33 +3, 19 – 3, 02 – 0, 5 = - 0, 33
4. 3 Рентабельность собственных средств • Рентабельность собственных средств предприятия позволяет определить эффективность использования инвестированных собственных средств в предприятие • Рентабельность собственных средств можно определить тремя способами. • Она рассчитывается как отношение прибыли от продаж или прибыли до налогообложения или чистой прибыли к среднегодовой стоимости собственных средств.
• В свою очередь собственные средства определяются как сумма итога III раздела пассива баланса «Капитал и резервы» , Доходов будущих периодов и Резервов предстоящих расходов из V раздела пассива баланса. • СК =Ис + Д+ Р
• Таким образом формулы расчета рентабельности собственных средств имеют вид:
• На изменение уровня рентабельности собственных средств оказывают влияние следующие три основных фактора: • Изменение рентабельности продаж; • Изменение ресурсоотдачи; • Изменение структуры капитала
• Взаимосвязь факторов может быть выражена с помощью следующей мультипликативной модели: • Ксс = КQ x f x Kфз • где, КQ – рентабельность продаж; • f – ресурсоотдача; • Kфз – коэффициент финансовой зависимости, характеризующий структуру средств предприятия.
Таблица 11 Показатели Обоз-е Предыд. год Отчет. год Отк-е(+, -) 1. Чистая прибыль, тыс. р. Рч 6080 6610 +530 2. Объем продаж продукции, тыс. р. Q 57800 54190 -3610 3. Среднегод. сумма всех средств предприятия, тыс. р. В 47760 53170 +5410 4. Средгод. сумма собственных средств предприятия, тыс. р. СК 38505 40465 +1960 5. Рентабельность продаж (1: 2 х 100) КQ 10, 519 12, 198 +1, 679 6. Ресурсоотдача, раз (2: 3) f 1, 210 1, 019 -0, 191 7. Коэф-т финансовой зависимости, раз (3: 4) Kфз 1, 240 1, 314 +0, 074 8. Коэф-т рентабельности собственного капитала, % (1: 4 х 100) Ксс 15, 79 16, 34 +0, 55
• Данные таблицы показывают, что рентабельность собственного капитала повысилась в отчетном году против прошлого года на 0, 55 пункта, т. е. было получено 16, 34% чистой прибыли с 1 руб. собственного капитала, это произошло в результате воздействия следующих факторов:
• 1. Влияние изменения рентабельности продаж на уровень рентабельности собственных средств: • ΔКсс1 = ΔКQ f 0 K фз 0 = = +1, 679 х 1, 210 х 1, 24 = +2, 519 Увеличение рентабельности продаж на 1, 679% привело к росту рентабельности собственных средств предприятия на 2, 519 пункта:
• 2. Влияние изменения ресурсоодачи на уровень рентабельности собственных средств ΔКсс2 = Δ f *КQ 1 * K фз 0 = = - 0, 191 х 12, 198 х 1, 24 = - 2, 889 Снижение ресурсоотдачи на 0, 191 руб. привело к снижению рентабельности собственных средств предприятия на 2, 889 пункта
• 3. Влияние изменения структуры капитала на уровень рентабельности собственных средств: ΔКсс3 = Δ Kфз * КQ 1 * f 1 = = + 0, 074 х 12, 198 х 1, 019 = +0, 92 Повышение коэффициента финансовой зависимости на 0, 074 пункта привело к росту рентабельности собственных средств предприятия на 0, 92 пункта:
Проверка 16, 34 -15, 79=+0, 55 2, 519 -2, 889+0, 92 = +0, 55
4. 4 Рентабельность всех средств предприятия • Рентабельность всех средств можно определить тремя способами. • Она рассчитывается как отношение прибыли от продаж или прибыли до налогообложения или чистой прибыли к среднегодовой стоимости всех средств.
• Таким образом формулы расчета рентабельности всех средств имеют вид:
• На изменение уровня рентабельности всех средств оказывают влияние следующие два основных фактора: • Изменение рентабельности продаж; • Изменение оборачиваемости всех средств • Модель взаимосвязи факторов имеет вид Квс = КQ х О
Таблица 12 Показатели Обозн-е Предыду щий год Отчет год Отклонени е(+, -) 1. Чистая прибыль, тыс. р. Рr 6080 6610 +530 2. Выручка от реализации товаров, тыс. р. Q 57800 54190 -3610 3. Среднегодовая сумма всех вложений, т. р. В 47760 53170 +5410 4. Рентабельность продаж, % КQ 10, 52 12, 20 +1, 68 5. Оборачиваемость всех средств предприятия, раз. О 1, 21 1, 02 -0, 19 6. Рентабельность вложений, % Квс 12, 73 12, 43 -0, 3
• Как видно из таблицы, рентабельность вложений снизилась по сравнению с прошлым годом на 0, 3 пункта. Это произошло в результате воздействия следующих факторов:
1. Влияние изменения рентабельности продаж на уровень рентабельности всех средств: ΔКвс1 = (КQ 1 – KQ 0) х О 0 = = +1, 68 х 1, 21 = +2, 03 Увеличение рентабельности продаж на 1, 68% привело к росту рентабельности всех средств предприятия на 2, 03 пункта.
2. Влияние оборачиваемости всех средств на уровень рентабельности всех средств ΔКвс2 = (О 1 - О 0 ) х КQ 1 = = -0, 19 х 12, 2 = -2, 33 Замедление оборачиваемости всех средств предприятия на 0, 19 раза привело к снижению уровня рентабельности предприятия на 2, 33 пункта.
Проверка 12, 43 -12, 73= -0, 3 2, 03 -2, 33= -0, 3


