4de296455ff066be6604bc39a8d947fb.ppt
- Количество слайдов: 34
Аналитическое ультрацентрифугирование 1913. A. Думанский предложил использовать ультрацентрифугирование для определения размеров коллоидальных частиц. 1923. T. Сведберг и Д. Николс сконструировали первую ультрацентрифугу, содержащую оптическую систему для анализа частиц в поле ультрацентрифуги. Годом позже Сведберг наблюдал уменьшение поглощения у вершины центрифужной кюветы для раствора гемоглобина. В 1926 Сведберг провел первое измерение молекулярных весов гемоглобина и овальбумина методом седиментационного равновесия, а в 1927 году он определил молекулярный вес гемоглобина сочетанием методов седиментации и диффузии. Сведберг пришел к пророческому выводу, что белки представляют макромолекулы, состоящие из большого числа атомов, соединенных ковалентными связями. Золотые годы ультрацентрифуги (1960 -1980) Забвение (1980 -1995), Возрождение (1995 - 2005) 1
Роторы ультрацентрифуги Ротор в аналитической ультрацентрифуге способен вращаться при скоростях до 50 000 об/мин. Он должен выдерживать большие гравитационные напряжения. Так при скорости 60 000 об/мин гравитационное поле ультрацентрифуги достигает 300 000 g. При этих условиях масса 1 г имеет кажущийся вес 300 кг. 2
Кюветы ультрацентрифуги 1. Одно-секториальная ячейка 2. Би-секториальная ячейка. 3. Би-секториальная ячейка с наслаиванием или границе-образующая ячейка Наслаиваемый растворитель 3
Оптические системы регистрации в ультрацентрифуге Оптика поглощения Интерферометрическая Шлирен 4 оптика
Два типа экспериментов в ультрацентрифуге 5
Два типа экспериментов в ультрацентрифуге Скоростная седиментация Седиментационное равновесие Угловая скорость Большая Маленькая Анализ Как функция времени (3 часа) Равновесие (после 24 часов) Макромолекула Движется В равновесии Измерения Анализ седиментирующей границы Распределение молекул в кювете Вычисляемые параметры Форма макромолекулы и ее масса Масса макромолекулы 6
Уравнение Ламма описывает процессы транспорта в ультрацентрифуге. Оно получается введением дополнительного члена в первое уравнение Фика. Jx = –D[d. C/dx] + u. C(x) поскольку u = sω2 x Jx = –D [d. C/dx] + sω2 x. C(x) Диффузионый и седиментационный вклады Идеальный процесс Процесс в ультрацентрифуге (d. C/dt)r = – 1/r {d/dr [ω2 r 2 s C – Dr (dc/dr)t]}t 7 Уравнение Ламма не имеет аналитического решения!!!!
Определение коэффициента седиментации из профиля движущейся границы. Рутинная мода: s and D четко определены. Скорость движущейся границы определяется скоростью изменения ее радиальной координаты во времени drb/dt. u = drb/dt = ω2 rs После интегрирования ln rb(t)/rb(t 0) = ω2 s(t-t 0) Наклон ln rb(t)/rb(t 0) против (t-t 0) дает ω2 s и, следовательно, s 8
Уравнение Ламма Метод “средней точки” Вклад седиментации сравним с вкладом диффузии (M< 100 к. Да) Вклад седиментации намного больше вклада диффузии ( M> 500 к. Да) 9
Решение уравнения Ламма при различных граничных условиях Граничные условия Решениe Седиментация + диффузия Аналитическое решение не существует Только седиментация Точное решение существует Только диффузия Точное решение существует Вклад седиментации сравним с вкладом диффузии Метод ван Холде-Вайшета Метод Стаффорда Численные решения (программа SEDIT) 10
Fc + Fb + Fd = 0 mω2 r (1 – ρ0 ) = fu s ≡ u/ω2 r = M (1 – ρ0)/NA f Отношение скорости частицы к ее центрифужному ускорению называется константой седиментации, s. Ее размерность секунда. s = 2 S 11
-1 -1 0 1 поглощение [OЕ] 0 1 поглощение [OE] -1 поглощение [OE] Реальные седиментограммы белков и их смесей 12
Реальные седиментограммы белков и их смесей Белок в изолированном состоянии в буфере + глицерин 1 0 Бычий сывороточный альбумин + глицерин -1 Бычий сывороточный альбумин поглощение [OE] 1 0 -1 поглощение [OE] Белок в изолированном состоянии Смесь трех белков 1 0 -1 поглощение [OЕ] 1 0 карбонгидраза + бычий сывороточный альбумин -1 поглощение [OE] Смесь двух белков Aпо-цитохром с + карбонгидраза + бычий сывороточный альбумин 13
Численные решение уравнения Ламма для полидисперсных систем (d. C/dt)r = – 1/r {d/dr [ω2 r 2 s C – Dr (dc/dr)t]}t Решение такого уравнения относится к числу некорректно поставленных задач. Программа SEDFIT (P. Shuck) Проблема устойчивости: Добавление стабилизирующего (регуляризационного) члена Наложение физически разумных ограничений на решение Проблема однозначности (вычисление молекулярной массы): Фиксированные параметры: парциальный удельный объем, плотность растворителя 14 Подгоночные параметр: f
Изолированный БСА (М=66. 4 к. Да) Смесь БСА (66. 4 к. Да) и карбоангидразы (М= 30 к. Да) Смесь БСА (66. 4 к. Да), карбоангидразы (М = 30 к. Да) и апоцитохрома (М = 13. 8 к. Да) 15
Седиментограмма смеси двух белков, состоящей из сывороточного альбумина (M=66. 3 КДa) и овальбумина. (M=42. 7). Отношение молекулярных масс двух белков равно 1. 55 Программа SEDFIT позволяет разрешать белки в смеси, отличающиеся по молекулярной массе не менее, чем в два раза. 16
30 S M=0. 9 106 Да 50 S M=1. 5 106 Да 17
Анализ очень гетерогенных систем Для анализа таких систем используется переменная скорость вращения ротора. Speed Time at s* (at 6. 5 cm) (rpm) each speed (s) (svedbergs) ---------------------0 -6000 15 ~500. 000 6. 000 600 4220 9. 000 600 1300 13. 000 600 550 18. 000 600 250 25. 000 600 125 35. 000 600 62 50. 000 3600 31 50. 000 3600 7. 6 50. 000 3600 4. 4 50. 000 3600 3. 0 50. 000 3600 2. 3 Профиль констант седиментации для Limulus polyphemus гемоцианинового раствора (2 мг/мл). Ротор фиксировался на скоростях 12, 18, 25, 35, and 50 тысячах об/мин в течение ~20 мин, исключая самую высокую скорость. (Stafford and Braswell 2004). 18
Седиментационные коэффициенты биологических макромолекул Коэффициенты седиментации биологических макромолекул очень малы. За единицу седиментации принята 1× 10– 13 сек. В честь Теодора Сведберга он называется 1 S. Седиментационные коэффициенты биологических макромолекул измеряются при разных условиях (температура, ионные и солевые условия) и приводятся к так называемым стандартным условиям ( вода и 20 градусов Цельсия). где s 20, w - седиментационный коэффициент приведенный к стандартным условиямi , sexp - экспериментально измеренный, ηexp – вязкость растворителя при экспериментально измеренной температуре, T(o. C), η 20, w – вязкость воды при 20 o. C, ρ20, w – плотность воды при 20 o. C, ρexp – плотность растворителя при данной температуре T(o. C) – парциальный удельный объем молекулы. . 19
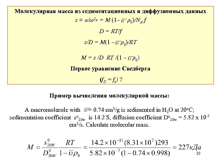
Молекулярная масса из седиментационных и диффузионных данных s ≡ u/ω2 r = M (1– ρ0)/NA f D = RT/f s/D = M(1 – ρ0)/RT M = s /D RT /(1 – ρ0) Первое уравнение Сведберга (f. D = fs) ? Пример вычисления молекулярной массы: A macromolecule with = 0. 74 cm 3/g is sedimented in H 2 O at 20 o. C; sedimentation coefficient so 20 w is 14. 2 S, diffusion coefficient Do 20 w = 5. 82 x 10 -7 cm 2/s. Calculate molecular mass. 20
Молекулярные массы M, константы седиментации, s 20, w, и парциальные удельные объемы ΰ биологических макромолекул, начиная от маленьких пептидов (пептид I, 2 k. Da) и заканчивая большими олигомерными белками (гемоцианин, 9 MDa). Peptides and Proteins 1. Small synthetic peptide I 2. Small synthetic peptide II 3. Small synthetic peptide III 5. Lipase 5 6. Insulin (dimer) 7. Cytochrome C 8. Ribonuclease A (bovine pancreas) 9. Lysozime (chicken egg white) 10. α-Lactalbumin (bovine milk) 11. Myoglobin 12. Papain 12. α-Chymotrypsin 13. Chymotrypsinogen A (bovine pancreas) 14. Elastase 15. Subtilizin BPN 16. Carboanhydrase 17. Riboflavin-binding protein 18. Carboxypeptidase 19. Pepsin Molecular mass (in Da) Sedimentation coefficient (in Svedberg units) Partial specific volume ΰ (in cm 3/g) 2049 2777 3505 6669 11466 12400 13. 683 14305 14. 180 17. 836 23. 350 25. 000 25. 767 0. 37 0. 45 0. 52 1. 14 1. 60 1. 80 1. 78 1. 91 1. 92 1. 98 2. 42 2. 40 2. 58 0. 706 0. 715 0. 720 0. 7137 0. 744 0707 0. 696 0702 0. 704 0. 741 0. 723 0. 736 25. 900 27. 537 30. 000 32. 500 34. 472 34. 160 2. 77 3. 0 2. 76 3. 2 2. 88 0. 731 0. 735 0. 720 0. 725 21
(in Da) Peptides and Proteins 20. β-Lactoglobulin A, dimer (bovine milk) 21. β-lactoglobulin 22. Kinesin motor domain construct K 366 23. Albumin ovum 24. Bovine serum albumin 25. Hemoglobin 26. Anthax protective antigen 26. Tropomiosin 27. Lactate dehydrogenase (dogfish) 28. β-Lactoglobulin A, octamer(bovine milk) 29. GPD, apo (bakers yeast) 30. Aldolase (Byron Mw) 31. Malate syntetase 32. Catalase (bovine liver) 33. Glutamate dehydrogenase (bovine liver) 34. Fibrinogen 35. Apoferritin 36. Apoferritin (Byron, horce spleen) 36. Urease 37. Miosin 38. Glutamate dehydrogenase 39. Hemoglobin 40. Hemocyanin Molecular mass Sedimentation coefficient (in Svedberg units) Partial specific volume (in cm 3/g) 36. 730 35. 000 41. 404 44. 000 66. 300 64. 500 85. 000 93. 000 138. 320 146. 940 142. 870 156. 000 170. 000 248. 000 312. 000 330. 000 467. 000 502. 000 482. 700 570. 000 1, 015. 000 3, 500. 000 8, 950. 000 2. 87 3. 08 3. 25 3. 6 4. 50 4. 60 5. 01 2. 6 7. 54 7. 38 7. 60 7. 40 8. 25 11. 3 11. 4 7. 6 18. 3 18. 6 6. 43 26. 6 58. 9 105. 8 0. 751 0. 75 0. 733 0. 74 0. 735 0. 749 0. 762 0. 71 0. 741 0. 751 0. 737 0. 742 0. 735 0. 730 0. 749 0. 706 0. 750 0. 728 0. 742( 0. 728 0. 73 0. 747 0. 728 22
Форма макромолекул из седиментационных данных s ≡ u/ω2 r = M (1– ρ0)/NA f f 0 = 6π η 0 (3 M/4π NA)1/3 S 20 w 1/3 /(1 – ρ0) = M 2/3 /6π η 0 NA 2/3(3/4π)1/3 s ~ M 2/3 ? 23
Гомологичная серия гауссовых клубков: белки в 6 М гуанидингидрохлориде или в 8 М мочевине 0. 47 s 0/(1 - ρ) = 0. 286 n 0. 47 24
ДНК: от жесткой палочки к гауссовому клубку Клубок Палочка s=Ks M 0. 440 (5. 4 кbp -170 кbp) s=Ks M 0. 273 ( 200 kbp-5. 4 кbp) Сравнительное гидродинамическое поведение ряда глобулярных белков и небольших фрагментов ДНК. 25
Рибосомные РНК и их фрагменты Фрагменты Нативные большие рибосомные РНК 0. 47 Нативные малые рибосомные РНК 26
Рибосомные частицы и РНК-белковые комплексы 2/3 Три домена 16 S РНК окрашены разным цветом Сравнение гидродинамических характеристик РНКбелковых комплексов, моделирующих три основных домена в 30 S рибосомной частице, и 30 S рибосомной частицы с отрезанной “головой “. 27 “Безголовая” 30 S
Седиментационное равновесие . (d. C/dt)r = – 1/r{d/dr[ω2 r 2 s. C – Dr(dc/dr)t]}t = 0 и следовательно D(d. C/dr)t – ω2 r. Cs = 0 d ln(C)/d(r 2/2) = 1/r. C d. C/dr ω2 s/D = M(1 – ρ)ω2/RT Тогда распределение молекул от мениска a до точки r будет подчиняться экспоненциальному закону: C(r) =C(a) exp{ω2 M(1 – ΰρ0) (r 2 – a 2)/2 RT}, а зависимость ln [C(r)] от r 2/2 будет иметь вид: 28
Зависимость ln [C(r)] от r 2/2 или x 2 представлена на рисунке для монодисперсного раствора (а) и полидисперсного раствора (b). Средняя молекулярная масса основана усреднении числа или массы разных компонентов в растворе. Так, если складывается число разных компонент ni, то такая молекулярная масса называется среднечисленной, Mn, и определяется как Mn = ∑Nimi/∑Ni== ∑nimi Если складываются веса разных компонент mi, то такая масса называется средневесоваой, Mw, и определяется как, Mw = ∑Nim 2 i/∑Nimi=∑wimi Пример для смеси двух молекул с массами 10, 000 Da and 100, 000 Дa Mn= 55, 000 Дa, тогда как Mw= 91 818 Дa 29
Парциальный удельный объем молекулы есть изменение объема раствора при внесении в него одной молекулы вещества d. V/d. C = Он может быть >0, = 0 или <0 (Mg SO 4) На опыте он может быть определен путем серии измерений плотности растворов, содержащих разную весовую долю молекул w где, ρ and ρ0 - плотности раствора и растворителя, соответственно. 1) Размерность парциального удельного объема см 3/г. 2) Парциальный удельный объем молекулы не зависит от объема, занимаемого ею в растворе. Парциальный удельный 30 объем белка мало меняется при денатурации.
Расчет величин парциальных удельных обьемов биологических макромолекул Парциальные удельные обьемы и молекулярные массы аминокислот М ύ (см 3/г) Glycine 57 0. 64 Alanine 71 0. 74 Serine 87 0. 63 Threonine 101 0. 70 Valine 99 0. 86 Leucine 113 0. 90 Isoleucine 113 0. 90 Proline 97 0. 76 Methionine 131 0. 75 Phenylalanine 147 0. 77 Cystine 103 0. 61 Tryptophan 186 0. 74 Tyrosine 163 0. 71 Histidine 137 0. 67 Arginine 156 0. 70 Lysine 128 0. 82 Aspartic acid 115 0. 60 Glutamic acid 129 0. 66 Glutamine 128 0. 67 Asparagine 115 0. 60 Парциальные удельные обьемы и молекулярные массы сахаров М (см 3/г) Fructose 180 0. 614 Fucose 164 0. 671 Galactose 180 0. 622 Glucose 180 0. 622 Hexose 180 0. 613 Sucrose (0. 05 M) 342 0. 613 Sucrose (0. 15 M) 342 0. 616 Sucrose (1 M) 342 0. 620 Raffinose (25 o. C) 486 0. 608 Средние величины парциальных удельных обьемов четырех типов биологических макромолекул (cm 3/г) Proteins 0. 73 (0. 70 -0. 75) Carbohydrates 0. 61 (0. 59 -0. 65) RNA 0. 54 (0. 47 -0. 55) DNA 0. 57 (0. 55 -0. 59) Рибосома!! ΰ 1. 2 -= ύ1 м 1/(м 1+м 2) + ΰ 1 м 2/(м 1+м 2) 31
Парциальный удельный объем белка может быть рассчитан из парциальных удельных объемов составляющих его аминокислотных остатков по аддитивной формуле (Cohn and Edsall, 1943) ύ = ∑i ύ Wi / ∑i Wi где Wi весовая доля, а ύi парциальный удельный объем ith остатка. Парциальный удельный объем белка в настоящее время вычисляется по его химическому составу с помощью программы SEDNTEP (Harpaz et al. , 1994) 32
Седиментация в градиенте плотности Скоростная седиментация в градиенте плотности сахарозы Равновесная седиментация в градиенте плотности Cs. Cl Опыты Месселсона-Сталя по доказательству полуконсервативного механизма редупликации ДНК 33
Опыты Месселсона-Сталя по механизму редупликации ДНК Рассуждение Эксперимент Клетки E. coli параллельно выращиваются на среде, содержащей легкий и тяжелый изотопы азота 14 N и 15 N. Затем клетки, выращенные на одной из сред, переносятся на другие среды. Выделенная из клеток ДНК анализируется методом равновесной седиментации в градиенте плотности 34


