Аналитическая геометрия1.ppt
- Количество слайдов: 118
Аналитическая геометрия
Аналитическая геометрия Содержание: 1 Историческая справка 2 Разделы 3 Литература Оглавление
Аналитическая геометрия 1. Историческая справка Аналити ческая геоме трия — раздел геометрии, в котором геометрические фигуры и их свойства исследуются средствами алгебры. В основе этого метода лежит так называемый метод координат, впервые применённый Декартом. Каждому геометрическому соотношению этот метод ставит в соответствие некоторое уравнение, связывающее координаты фигуры или тела.
Аналитическая геометрия Рене Дека рт Дата рождения: В Европе первым использовал координатное изображение (для функции, зависящей от времени) Николай Ореземский (XIV век), который называл координаты, по аналогии с географическими, долготой и широтой. К этому времени развитое понятие о координатах уже существовало в астрономии и географии. 31 марта 1596 Место рождения: Лаэ, Эндр и Луара, Франция Дата смерти: 11 февраля 1650 (53 года)
Аналитическая геометрия 2. Прямоугольная декартова система координат на плоскости и в пространстве. Предмет аналитической геометрии изучение геометрических объектов средствами аналитического метода. Геометрические объекты: точка, линия, поверхность, тело. Точка - аналитически задаётся набором чисел (одного для точки на прямой, двух для точки на плоскости, трех – в пространстве). Эти числа называются координатами точки.
Аналитическая геометрия Декартова система координат – совокупность точки О и декартова прямоугольного базиса - координатные оси. Декартовыми координатами точки М - называются декартовы координаты её радиус-вектора
Аналитическая геометрия Полярная система координат. О- полюс, Ор- полярная ось, -единичный вектор того же направления, что и луч Ор
Аналитическая геометрия Пример: Изобразить точку М(3, 600) и точку А(4, 2100) в полярной системе координат.
Аналитическая геометрия Связь полярных координат с декартовыми
Аналитическая геометрия Линии на плоскости Пусть - некоторая плоскость - линия на плоскости Уравнение вида (1) задаёт на плоскости линию L, если уравнение (1) верно; уравнение (1) неверно.
Аналитическая геометрия Пример: Описать множество всех точек плоскости, удаленных на расстояние R от некоторой фиксированной точки О. Оглавление
Аналитическая геометрия Линию на плоскости можно задать при помощи 2 -х уравнений: (2) Где х и y – координаты произвольной точки М(x, y), лежащей на данной линии, а t – переменная величина, называемая параметром. Таким образом t – определяет положение точки М(x, y). Такой способ задания линии называется параметрическим, а уравнения (2) - параметрические уравнения линии.
Аналитическая геометрия В аналитической геометрии на плоскости возникают две основные задачи. Первая: зная геометрические свойства кривой, найти ее уравнение; вторая: зная уравнение кривой, изучить ее форму и свойства.
Аналитическая геометрия Линии второго порядка на плоскости. Рассмотрим линии, определяемые уравнениями второй степени относительно текущих координат (3) Коэффициенты уравнения – действительные числа, но по крайней мере одно из чисел A, B или C отлично от нуля. Такие линии называются линиями второго порядка. Уравнение (3) определяет на плоскости такие линии как гипербола, эллипс или парабола.
Аналитическая геометрия 1. Окружность. Декартова система координат Параметрическое задание t - угол, который составляет радиус-вектор точки М с осью OX. Полярная система координат:
Аналитическая геометрия 2. Эллипс Определение. Эллипсом называется геометрическое место всех точек M(x, y), для которых сумма расстояний до двух заданных точек F 1(+с, 0) и F 2(-с, 0) (называемых фокусами эллипса) постоянна и равна 2 а.
Аналитическая геометрия
Аналитическая геометрия Так как а>c, обозначим a 2 -c 2=b 2 тогда из определения Получить каноническое уравнение эллипса: - каноническое уравнение эллипса
Аналитическая геометрия Характеристики эллипса 1. a – большая полуось; b – малая полуось. 2. Точки 3. Точки - фокусы, где
Аналитическая геометрия 4. Числа 5. Число - фокальные расстояния точки эллипса. - эксцентриситет эллипса. Чем больше значение , тем больше вытянут эллипс.
Аналитическая геометрия Параметрические уравнения эллипса b t ; -параметрические уравнения эллипса, где t-параметр, O a x
Аналитическая геометрия -уравнение эллипса в полярных координатах. - эксцентриситет эллипса
Аналитическая геометрия 3. Гипербола Гиперболой называется геометрическое место всех точек M(x, y), для которых абсолютная величина разности расстояний до двух заданных точек F 1(+c, 0) и F 2(-c, 0) (называемых фокусами гиперболы) постоянна и равна 2 а<2 с.
Аналитическая геометрия По определению где а<с
Аналитическая геометрия Так как c>a, то положим c 2 -a 2=b 2, . -каноническое уравнение гиперболы
Аналитическая геометрия Характеристики гиперболы 1. a – действительная полуось; b – мнимая полуось. 2. Точки - вершины. 3. Точка 4. Точки 5. Число - центр. - фокусы, где - эксцентриситет гиперболы.
Аналитическая геометрия 6. Прямые - директрисы гиперболы. 7. Прямоугольник со сторонами - основной прямоугольник. 8. Прямые – асимптоты гиперболы (диагонали основного прямоугольника).
Аналитическая геометрия 4. Парабола Параболой называется геометрическое место точек M(x, y), равноудалённых от заданной точки F(p/2, O) (называемой фокусом параболы) и от данной прямой (называемой директрисой параболы).
Аналитическая геометрия r = d, кроме того, . - каноническое уравнение параболы
Аналитическая геометрия Характеристики параболы 1. Точка - вершина. - Ось симметрии. 2. 3. Точка 4. Число 5. Прямая - фокус. - фокальный радиус точки параболы. - директриса.
Аналитическая геометрия Уравнение линий в полярной системе координат и их геометрическое изображение 1. Окружность
Аналитическая геометрия 2. Спирали .
Аналитическая геометрия 3. Розы 1. Двухлепестковые розы . 0 (0) 10 20 30 40 0 0, 3 0, 6 0, 86 0, 99 45 1
Аналитическая геометрия
Аналитическая геометрия Четырехлепестковые розы
Аналитическая геометрия Трёхлепестковые розы:
Аналитическая геометрия
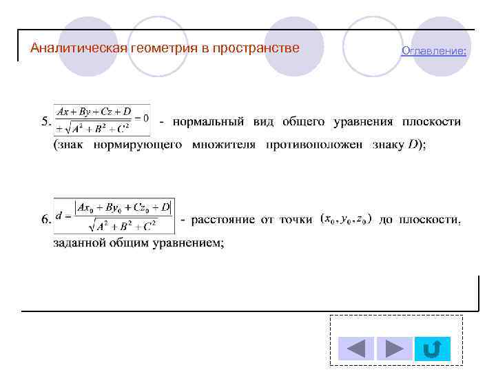
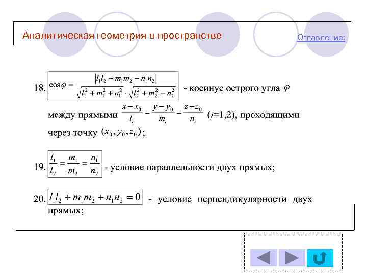
Аналитическая геометрия в пространстве Оглавление: Формулы аналитической геометрии в пространстве: 1. Плоскость в пространстве 2. Прямая в пространстве 3. Прямая и плоскость в пространстве
Аналитическая геометрия в пространстве Задача №: Плоскость 1 11 2 12 3 13 4 14 5 Прямая и плоскость 15 6 16 7 17 8 18 Прямая 9 19 10 20 Оглавление:
Аналитическая геометрия в пространстве Решение задачи №: Оглавление: Плоскость 1 11 2 12 3 13 4 14 5 Прямая и плоскость 15 6 16 7 17 8 18 Прямая 9 19 10 20
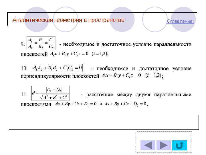
Аналитическая геометрия в пространстве Оглавление:
Аналитическая геометрия в пространстве Оглавление:
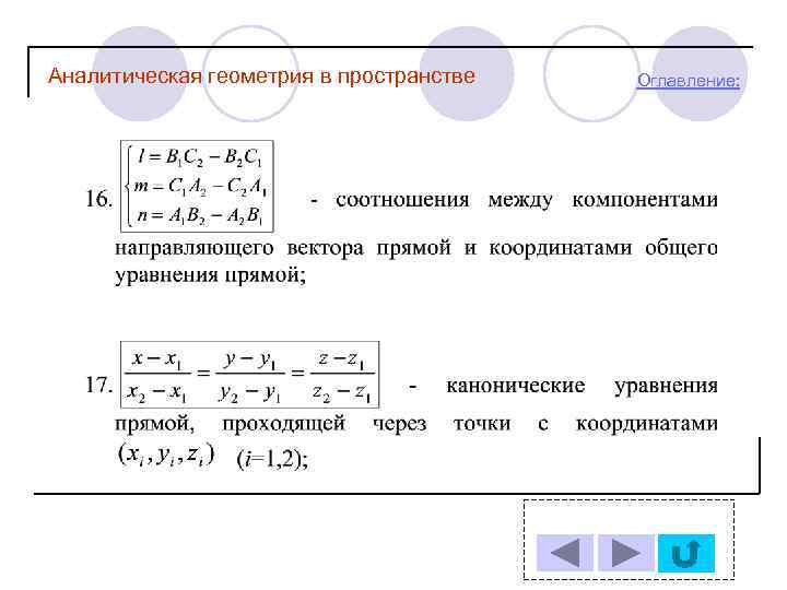
Аналитическая геометрия в пространстве Оглавление:
Аналитическая геометрия в пространстве Оглавление:
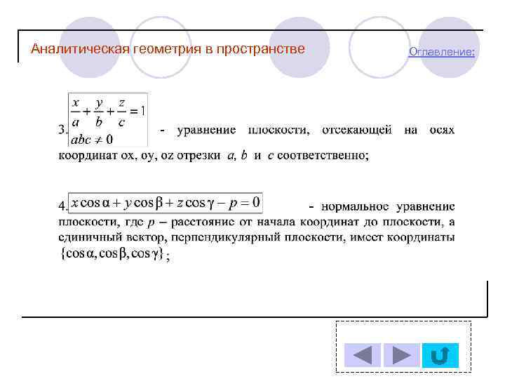
Аналитическая геометрия в пространстве Оглавление:
Аналитическая геометрия в пространстве Оглавление:
Аналитическая геометрия в пространстве Оглавление:
Аналитическая геометрия в пространстве Оглавление:
Аналитическая геометрия в пространстве Оглавление:
Аналитическая геометрия в пространстве Оглавление:
Аналитическая геометрия в пространстве Оглавление:
Аналитическая геометрия в пространстве Оглавление:
Аналитическая геометрия в пространстве (плоскость) Оглавление: Задача 1 Ответ: Решение:
Аналитическая геометрия в пространстве (плоскость) Оглавление: Задача 2 Ответ: Решение:
Аналитическая геометрия в пространстве (плоскость) Оглавление: Задача 3 Ответ: 1) -4, 3, 0, 5 2) 3) Решение:
Аналитическая геометрия в пространстве (плоскость) Оглавление: Задача 4 Ответ: Решение:
Аналитическая геометрия в пространстве (плоскость) Оглавление: Задача 5 Ответ: Решение:
Аналитическая геометрия в пространстве (плоскость) Оглавление: Задача 6 Ответ: Решение:
Аналитическая геометрия в пространстве (плоскость) Оглавление: Задача 7 Ответ: 3 Решение:
Аналитическая геометрия в пространстве (плоскость) Оглавление: Задача 8 Ответ: Решение:
Аналитическая геометрия в пространстве (прямая) Оглавление: Задача 9 Ответ: Решение:
Аналитическая геометрия в пространстве (прямая) Оглавление: Задача 10 Ответ: Решение:
Аналитическая геометрия в пространстве (прямая) Оглавление: Задача 11 Ответ: Решение:
Аналитическая геометрия в пространстве (прямая) Оглавление: Задача 12 Ответ: 1) 2) Решение:
Аналитическая геометрия в пространстве (прямая) Оглавление: Задача 13 Ответ: Решение:
Аналитическая геометрия в пространстве (прямая) Оглавление: Задача 14 Ответ: Решение:
Аналитическая геометрия в пространстве (прямая и плоскость) Оглавление: Задача 15 Ответ: Решение:
Аналитическая геометрия в пространстве (прямая и плоскость) Оглавление: Задача 16 Ответ: Решение:
Аналитическая геометрия в пространстве (прямая и плоскость) Оглавление: Задача 16 Ответ: Решение:
Аналитическая геометрия в пространстве (прямая и плоскость) Оглавление: Задача 16 Ответ: Решение:
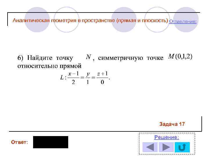
Аналитическая геометрия в пространстве (прямая и плоскость) Оглавление: Задача 17 Ответ: Решение:
Аналитическая геометрия в пространстве (прямая и плоскость) Оглавление: Задача 17 Ответ: Решение:
Аналитическая геометрия в пространстве (прямая и плоскость) Оглавление: Задача 17 Ответ: Решение:
Аналитическая геометрия в пространстве (прямая и плоскость) Оглавление: Задача 17 Ответ: Решение:
Аналитическая геометрия в пространстве (прямая и плоскость) Задача 17 Ответ: Решение: Огл
Аналитическая геометрия в пространстве (прямая и плоскость) Оглавление: Задача 17 Ответ: Решение:
Аналитическая геометрия в пространстве (прямая и плоскость) Оглавление: Задача 18 Ответ: Решение:
Аналитическая геометрия в пространстве (прямая и плоскость) Оглавление: Задача 19 Ответ: 3 Решение:
Аналитическая геометрия в пространстве (прямая и плоскость) Оглавление: Задача 20 Ответ: Решение:
Аналитическая геометрия в пространстве (плоскость) Оглавление: Решение задачи 1 Ответ:
Аналитическая геометрия в пространстве (плоскость) Оглавление: Решение задачи 1 Ответ:
Аналитическая геометрия в пространстве (плоскость) Оглавление: Решение задачи 1 Ответ:
Аналитическая геометрия в пространстве (плоскость) Оглавление: Решение задачи 2 Ответ:
Аналитическая геометрия в пространстве (плоскость) Оглавление: Решение задачи 3 Ответ: -4, 3, 0, 5.
Аналитическая геометрия в пространстве (плоскость) Оглавление: Решение задачи 3 Ответ:
Аналитическая геометрия в пространстве (плоскость) Оглавление: Решение задачи 3 Ответ:
Аналитическая геометрия в пространстве (плоскость) Оглавление: Решение задачи 4 Ответ:
Аналитическая геометрия в пространстве (плоскость) Оглавление: Решение задачи 5 Ответ:
Аналитическая геометрия в пространстве (плоскость) Оглавление: Решение задачи 6 Ответ:
Аналитическая геометрия в пространстве (плоскость) Оглавление: Решение задачи 7 Ответ: 3.
Аналитическая геометрия в пространстве (плоскость) Оглавление: Решение задачи 8 Ответ:
Аналитическая геометрия в пространстве (прямая) Оглавление: Решение задачи 9 Ответ:
Аналитическая геометрия в пространстве (прямая) Оглавление: Решение задачи 9 Ответ:
Аналитическая геометрия в пространстве (прямая) Оглавление: Решение задачи 10 Ответ:
Аналитическая геометрия в пространстве (прямая) Оглавление: Решение задачи 10 Ответ:
Аналитическая геометрия в пространстве (прямая) Оглавление: Решение задачи 11 Ответ:
Аналитическая геометрия в пространстве (прямая) Оглавление: Решение задачи 12 Ответ:
Аналитическая геометрия в пространстве (прямая) Оглавление: Решение задачи 12 Ответ:
Аналитическая геометрия в пространстве (прямая) Оглавление: Решение задачи 13 Ответ:
Аналитическая геометрия в пространстве (прямая) Оглавление: Решение задачи 14 Ответ:
Аналитическая геометрия в пространстве (прямая и плоскость) Оглавление: Решение задачи 15 Ответ:
Аналитическая геометрия в пространстве (прямая и плоскость) Оглавление: Решение задачи 16 Ответ:
Аналитическая геометрия в пространстве (прямая и плоскость) Оглавление: Решение задачи 16 Ответ:
Аналитическая геометрия в пространстве (прямая и плоскость) Оглавление: Решение задачи 16 Ответ:
Аналитическая геометрия в пространстве (прямая и плоскость) Оглавление: Решение задачи 17 Ответ:
Аналитическая геометрия в пространстве (прямая и плоскость) Оглавление: Решение задачи 17 Ответ:
Аналитическая геометрия в пространстве (прямая и плоскость) Оглавление: Решение задачи 17 Ответ:
Аналитическая геометрия в пространстве (прямая и плоскость) Оглавление: Решение задачи 17 Ответ:
Аналитическая геометрия в пространстве (прямая и плоскость) Оглавление: Решение задачи 17 Ответ:
Аналитическая геометрия в пространстве (прямая и плоскость) Оглавление: Решение задачи 17 Ответ:
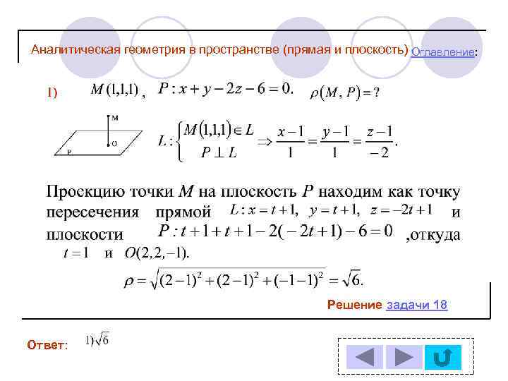
Аналитическая геометрия в пространстве (прямая и плоскость) Оглавление: Решение задачи 18 Ответ:
Аналитическая геометрия в пространстве (прямая и плоскость) Оглавление: Решение задачи 18 Ответ:
Аналитическая геометрия в пространстве (прямая и плоскость) Оглавление: Решение задачи 19 Ответ: 3
Аналитическая геометрия в пространстве (прямая и плоскость) Оглавление: Решение задачи 19 Ответ: 3
Аналитическая геометрия в пространстве (прямая и плоскость) Оглавление: Решение задачи 20 Ответ:
Аналитическая геометрия в пространстве (прямая и плоскость) Оглавление: Решение задачи 20 Ответ:
Аналитическая геометрия в пространстве (прямая и плоскость) Оглавление: Решение задачи 20 Ответ:
Аналитическая геометрия в пространстве (прямая и плоскость) Оглавление: Решение задачи 20 Ответ:


