ЭХ_4.pptx
- Количество слайдов: 49
Амперометрия и амперометрическое титрование Прямая амперометрия. Кислородный датчик Кларка (1953 г. ) Корпус -1, индикаторный (платиновый) электрод – 2, вспомогательный цилиндрический электрод – 3, раствор электролита (KCl) – 4, полимерная проницаемая мембрана – 5, анализируемый раствор – 6. Ток восстановления кислорода на катоднополяризованном платиновом электроде определяется скоростью диффузии кислорода из анализируемого раствора. Измеряемый ток пропорционален концентрации O 2 в широком интервале содержаний: i=n. FACO 2 Pм/l Pм – проницаемость мембраны; A – площадь индикаторного электрода; l – толщина мембраны. 2
Амперометрия и амперометрическое титрование Выбор потенциала индикаторного электрода Потенциал индикаторного электрода (либо анода, либо катода) смещают на 0, 1 – 0, 2 В относительно потенциала полуволны Е½ в область «диффузионного плато» . 3
Конструкция энзимного электрода на глюкозу Глюкозооксидаза Глюкоза + О 2 + Н 2 О → Глюконовая кислота + Н 2 О 2 4
Пример амперометрического сенсора Глюкометр Accu-Check
медиатор H 2 O 2 + 2 H+ 2 Fe[Fe(CN)6]4 - ↔ 2 Fe[Fe(CN)6]3 - + 2 H 2 O Глюкоза, у. е.
Схема амперометрического сенсора глюкозы
Амперометрическое титрование (АТ) – это метод анализа, основанный на измерении предельного диффузионного тока в процессе титрования, который меняется за счет изменения концентрации титруемого вещества. Предельный диффузионный ток зависит от концентрации: id = k. C Первый вариант метода предложен Гейровским (создателем полярографического метода) состоял в последовательном снятии полярограмм определяемого вещества после каждой добавленной порции титранта. Современный вариант метода предложен Майером. Он показал, что при наложении постоянного потенциала на ртутный капающий электрод нет необходимости каждый раз снимать полярограмму. Методы АТ 1. С одним индикаторным поляризованным электродом. По IUPAC метод АТ. 2. С двумя индикаторными поляризованными электродами. По IUPAC метод биамперометрического титрования. Можно титровать как электроактивные, так и неактивные вещества, которые вступают в реакции осаждения, окисления-восстановления, комплексообразования, кислотно-основного взаимодействия и др. 8
Кривые АТ 9
Биамперометрическое титрование (БАТ) При биамперометрическом титровании поддерживается постоянная разность потенциалов между электродами и измеряется сила тока, которая зависит от объема прибавленного титранта или степени оттитрованности ( ) по уравнению Делахея i=(n. F/RT)P(1 - ) Vc где P- коэффициент пропорциональности, зависящий от природы вещества, обусловливающего электродную реакцию, V- приложенное напряжение. 10
Схемы установок для АТ 11
Схемы установок для БАТ 12
Кулонометрия объединяет методы, основанные на измерении количества электричества, израсходованного на электрохимические реакции, приводящие к количественному электроокислению или электровосстановлению определяемого вещества или же к получению промежуточного продукта, который количественно взаимодействует с определяемым веществом. В основе метода лежит обобщенный закон Фарадея: m=MQ/(n. F) где m - масса электрохимически превращенного вещества, M - его молярная масса, Q – количество электричества, затраченного на превращение вещества. Различают прямую кулонометрию и кулонометрическое титрование, которые могут выполняться при контролируемом токе и контролируемом потенциале. Обычно прямую кулонометрию проводят с контролируемым потенциалом, а кулонометрическое титрование - с контролируемым током. Необходимое условие применения реакции в кулонометрии – 100% выход по току, т. е. отсутствие побочных реакций. Достоинства: определение больших и малых концентраций, низкая погрешность (0, 01%), исключение стандартных растворов, экспрессность. 13
Прямая кулонометрия В методе прямой кулонометрии необходимо, чтобы определяемое вещество было электрохимически активно, т. е. восстанавливалось или окислялось на электроде: A + ne → B (электровосстановление) A - ne → B (электроокисление) таким образом, определяя количество электричества, затраченное на превращение, можем определить количество вещества А. 14
Оценка количества электричества: задачи 1 типа. 15
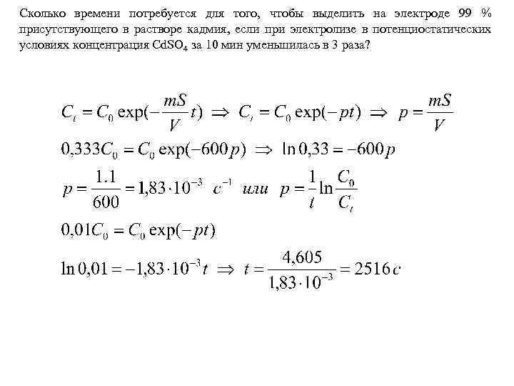
Сколько времени потребуется для того, чтобы выделить на электроде 99 % присутствующего в растворе кадмия, если при электролизе в потенциостатических условиях концентрация Cd. SO 4 за 10 мин уменьшилась в 3 раза?
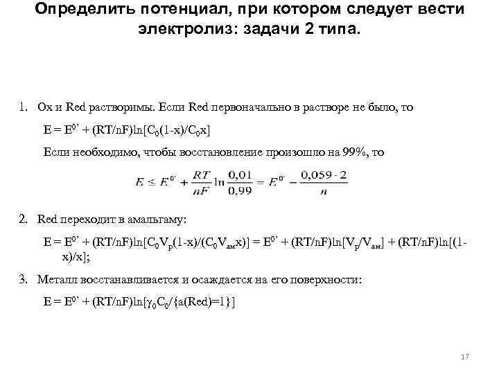
Определить потенциал, при котором следует вести электролиз: задачи 2 типа. 1. Ox и Red растворимы. Если Red первоначально в растворе не было, то Е = Е 0’ + (RT/n. F)ln[C 0(1 -x)/C 0 x] Если необходимо, чтобы восстановление произошло на 99%, то 2. Red переходит в амальгаму: Е = Е 0’ + (RT/n. F)ln[C 0 Vp(1 -x)/(C 0 Vaмх)] = Е 0’ + (RT/n. F)ln[Vp/Vaм] + (RT/n. F)ln[(1 x)/х]; 3. Металл восстанавливается и осаждается на его поверхности: Е = Е 0’ + (RT/n. F)ln[ 0 C 0/{a(Red)=1}] 17
Применение кулонометрии с КП Кулонометрия с контролируемым потенциалом применяется для определения как органических, так и неорганических веществ. Возможно определение практически всех элементов периодической системы, в том числе редкоземельных, трансурановых, платиновых элементов. Метод позволяет изучать механизм электроокисления и электровосстановления различных органических веществ, определять нитро-, нитрозо- и азосоединения, хиноны, фенолы и многие другие. Кулонометрические детекторы применяются для определения экстремально малых количеств электроактивных соединений при их анализе методом ВЭЖХ и проточно-инжекционным методом. 19
Кулонометрическое титрование Этот метод основан на электрогенерации при постоянном токе электролиза титранта, который количественно реагирует с определяемым веществом. Так как при электролизе с постоянным током происходит изменение потенциала рабочего электрода, то для предупреждения затрат электричества на побочные электрохимические реакции в анализируемый раствор вводят электроактивный вспомогательный реагент, который участвует в электродной реакции – электрогенерированный титрант – количественно химически взаимодействует с определяемым веществом. Возможны два случая: 1. Определяемое вещество электронеактивно. На рабочем электроде происходит электропревращение только вспомогательного реагента. Пример. Определение тиосульфата в присутствии вспомогательного реагента KI: На аноде 2 I- - 2 e → I 2; В растворе 2 S 2 O 32 - + I 2 → S 4 O 62 - + 2 I- 2. Определяемое вещество электроактивно. На генераторном электроде происходит превращение как вспомогательного реагента. Так и определяемого вещества. Пример. Определение Ce(IV) в присутствии вспомогательного реагента Fe(II) (железоаммонийных квасцов). 20
Кулонометрическое титрование На рабочем генераторном электроде протекают две реакции: Fe(III) + e → Fe (II); Ce(IV) + e → Ce (III) В растворе идет реакция титрования: Ce(IV) + Fe (II) → Ce (III) + Fe(III) Ток электролиза подбирается таким образом, чтобы не происходили побочные реакции. В данном случае выделения водорода. Для этого 1) берут I(э) I’’пр 2) вводят 1000 кратный избыток вспомогательного вещества. 21
Кривая кулонометрического титрования сернистой кислоты бромом Кривая кулонометрического титрования сернистой кислоты йодом Дифференциальные кривые титрования
Определение воды по Фишеру Ещё одно важное применение кулонометрического титрования – определение воды в органических растворителях по методу Фишера. SO 2(пиридин, метанол) + I 2 (электрогенерированный) + 2 H 2 O → → SO 4 -- + 2 I- + 4 H+ Биамперометрическая индикация конечной точки титрования. Метод позволяет определить воду в органических растворителях в концентрациях от 1 до 1000 мг/л. В новых модификациях реактива Фишера вместо пиридина используются диэтаноламин или имидазол, а вместо метанола – эфиры этиленгликоля, что позволяет повысить чувствительность и точность определения.
Индикация КТТ Для обнаружения конечной точки титрования (КТТ) пригодны практически все методы, используемые в титриметрии, - визуальные и инструментальные. Наибольшее применение нашли потенциометрический и амперометрический методы с двумя индикаторными электродами. В качестве химической реакции между кулонометрическим титрантом и определяемым веществом может быть использована любая реакция, применяемая в титриметрии: кислотно-основного взаимодействия, окисления-восстановления, осаждения, комплексообразования. Кулонометрическое определение можно вести для всех веществ, которые можно оттитровать стандартными растворами титрантов. Наибольшее распространение получило кулонометрическое титрование в ред-окс определениях, что обусловлено легкостью электрогенерирования титрантов-окислителей, таких как: I 2, Br 2, Cl 2, Ce(IV), Mn(III), Ag(II), Pb(IV), IO-, Br. O- и других титрантов-восстановителей: Fe(II), Sn(II), Cu(I), Ti(III), Cr(II), V(III), V(IV). 24
Установка для кулонометрического титрования 25
Ячейка для кулонометрического титрования 26
Электрогравиметрия Электровесовой метод. Один из самых старых физико-химических методов анализа. Раствор соли металла подвергают столь длительному электролизу, что металл практически полностью осаждается на катоде. Количество металла определяют путем взвешивания до и после электролиза. Пример: определение меди. 27
Метод вращающегося дискового электрода. Уравнение Левича
Полярография Ярослав Гейровский (1890 – 1967).
Основы классической полярографии Вольтамперометрия с ртутным капающим электродом или традиционно – полярография. Ртутный капающий электрод – это электрод с конечными размерами. Рассмотрим нестационарную диффузию к сферическому электроду радиуса r 0. В сферической системе координат ур. второго закона Фика будет иметь вид: Сфера радиуса r 30
Соотношение между нестационарным и стационарным токами В расчетах принималось r 0=1 мм, D=10 -9 м 2/с. Отсюда для практических задач, когда период капания составляет 2 -6 с, можно принять приближенно, что ток определяется нестационарной частью, т. е. ур. Коттрела Чтобы определить полный ток, необходимо учесть площадь поверхности капли, при том, что поверхность связана с весом капли Учет движения поверхности навстречу раствору приводит к коэффициенту (7/3)1/2 и уравнению Ильковича 31
Уравнение поляризационной волны I Id Id/2 E 1/2 ─E Идеальная форма полярогрофической волны 32
Полярографический анализ 33
Влияние тока заряжение на полярограмму 34
Полярографические максимумы 35
Полярография с быстрой разверткой потенциала. Осциллографическая полярография. 36
Теория метода На ртутный капающий электрод (РКЭ) в конце жизни капли подается линейная развертка потенциала: Е=Ен-vt 37
Теория метода 38
Нормальная импульсная и дифференциальная импульсная полярография 39
Сравнение разных видов полярограмм 40
Схема импульсной установки 41
ЦВА Виды импульсов 42
Классическая ЦВА кривая 43
Необратимая электрохимическая реакция Ep~ln
ЦВА: влияние константы скорости переноса электрона 45
Инверсионная вольтамперометрия Метод электрохимического анализа, в котором для снижения нижней границы определяемых концентраций используется предварительное концентрирование определяемого компонента на рабочем электроде с помощью различных электрохимических или химических реакций, в том числе за счет адсорбции, с последующей регистрацией вольтамперной кривой растворения концентрата. • Анодная • Катодная • Адсорбционная Реализуется на различных электродах. DME - капающая Hg; SMDE - неподвижная Hg капля; HMDE – подвешенная Hg капля; Ртутнографитовые электроды; Металлические инертные электроды. Развертка потенциала электрода во времени в методе инверсионной вольтамперометрии (ИВА)
В инверсионно-вольтамперометрическом анализе можно выделить 3 основные стадии: • Накопление (концентрирование); • Успокоение; • растворение (единицы секунд). осаждение Men+ + ne- Me 0 растворение
Аналитические сигналы Cu(II), Pb(II), Cd(II) Фоновый электролит 0. 5 M HCl для Cu, Pb и Cd Потенциал накопления − 1, 2 В, время накопления − 60 с, Скорость развертки потенциала при растворении − 0, 5 В/с. Дифференциальные кривые Cd Cu Pb
Катодная инверсионная вольтамперометрия Накопление Ag + Cl-→Ag. Cl + e. Растворение Ag. Cl + e- → Ag + Cl. Cl Br J - - - Вольтамперограмма галогенидов серебра на Ag-электроде. 0, 1 М KNO 3 в 50 % метаноле (осаждение галогенидов при линейной развёртке потенциала)


