7b016b7acd78c7609109d0022655351c.ppt
- Количество слайдов: 184
Алгоритмы для Интернета, ИТМО & СПб. ГУ С. -Петербург, 26 октября 2006 Рук. семинара Ю. М. Лифшиц ВВЕДЕНИЕ В БАЙЕСОВСКИЕ СЕТИ Логико-вероятностная модель баз фрагментов знаний с неопределенностью Александр Львович Тулупьев ведущий научный сотрудник лаборатория прикладной информатики Санкт-Петербургский институт информатики и автоматизации РАН вице-президент Российской ассоциации нечетких систем и мягких вычислений ALT@iias. spb. su Александр Владимирович Сироткин аспирант лаборатория прикладной информатики Санкт-Петербургский институт информатики и автоматизации РАН 1 avs@iias. spb. su
ПЛАН БС — что это ¡ БС — праксис и генезис ¡ Вероятностная логика ¡ Фрагменты знаний (ФЗ) ¡ Алгебраические байесовские сети ¡ Байесовские сети доверия ¡ БС — дидактическое применение ¡ БС — монография ¡ 2
ПЛАН БС — что это ¡ БС — праксис и генезис ¡ Вероятностная логика ¡ Фрагменты знаний (ФЗ) ¡ Алгебраические байесовские сети ¡ Байесовские сети доверия ¡ БС — дидактическое применение ¡ БС — монография ¡ 3
Идеологическое определение ¡ Байесовские сети --- это графические структуры для представления вероятностных отношений между большим количеством переменных и для осуществления вероятностного вывода на основе этих переменных. Learning Bayesian Networks Neapolitan R. E. , 2004 4
Уточнение-1 ¡ Предположение, лежащее в основе любой вероятностной сети, заключается в том, что, в то время как общая проблема чересчур сложна для применения наивных методов вычисления и обновления вероятностей…, отдельные клики… имеют приемлемый, разумный размер… Probabilistic Networks and Expert Systems Cowell R. G. et al. , 2004 5
Уточнение-2 ¡ …В частности, мы предполагаем, что можем производить (пользуясь, например, «грубой силой» , т. е. подходом по определению) любые желаемые операции, такие, как маргинализацию или нормировку, внутри любой клики, но необязательно непосредственно для всей сети сразу… Probabilistic Networks and Expert Systems Cowell R. G. et al. , 2004 6
Уточнение-3 ¡ Наша цель --- использовать структуру сети для того, чтобы распространить такие вычисления на полный набор переменных. Probabilistic Networks and Expert Systems Cowell R. G. et al. , 2004 7
Цель --¡ представить распределение вероятностей (или их семейство) над (большим числом) переменных, в общем виде выглядящее как 8
И допускающее декомпозицию 9
Байесовские сети доверия 10
Алгебраические байесовские сети 11
АБС (графы и деревья смежности) 12
ПЛАН БС — что это ¡ БС — праксис и генезис ¡ Вероятностная логика ¡ Фрагменты знаний (ФЗ) ¡ Алгебраические байесовские сети ¡ Байесовские сети доверия ¡ БС — дидактическое применение ¡ БС — монография ¡ 13
Почему БС востребованы ¡ ¡ ¡ ИИ (МВ): знания с неопределенностью, фрагменты знаний, базы фрагментов знаний Статистика: много переменных, связи всех со всеми неописуемые и неоцениваемые, зато отдельные скопления можно неплохо охарактеризовать Техника: декомпозируемость систем, знание свойств элементов и связей между ними 14
Что предшествовало Анализ родословных для поиска источника и путей передачи генетических аномалий. ¡ Представление результатов статистических наблюдений, когда наблюдаемых переменных очень много, но их удается разбить на условно независимые наборы. ¡ 15
БС применяются в медицине Для быстрой постановки диагноза, чтобы выбрать правильное учреждение для госпитализации ¡ Для дифференциальной диагностики заболеваний, симптоматические проявления которых сходны [но не совпадают полностью] ¡ 16
БС применяются в технологических процессах Для диагностики отказов и дефектов ¡ В драйверах принтеров ¡ Для анализа результатов тестирования ПО ¡ Для оптимизации запросов в БД ¡ Для представления результатов data mining ¡ 17
БС применяются в научных исследованиях Диагностика концентрации уровня кислорода в озере (Ph. D Thesis!) ¡ Геномика и биоинформатика ¡ Все то же представление результатов статистической обработки ¡ 18
Потенциальная применимость БС ¡ Теория надежности структурно сложных систем (ЛВМ --- адм. И. А. Рябинин) 19
БС в учебном процессе Подробнее --- немного позже. ¡ Основное ¡ l l l Комбинирование и актуализация знаний из нескольких дисциплин; Все объекты и предметы исследования «под рукой» ; Полигон для применения программных технологий. 20
Немного об истории l l Логика (от Аристотеля и раньше); Вероятностная логика (от Дж. Буля и позже); в ИИ удачно ввел Н. Нильссон в 1986; различные формализации, мы пользуемся Хальперном, Фагином и Меггиддо; Байесовские сети (БСД – Дж. Пиэрл, АБС – В. И. Городецкий), еще и марковские сети (? ? ? ); история этим не исчерпывается; смежные дисциплины. . . 21
Немного об особенностях ¡ ¡ ¡ Очень большой упор на графическое представление отношений независимости и условной независимости. Стремление избежать обсуждения тех проблем, решения которых они не знают (подмена циклов последовательностью фрагментов знаний, …) А нам бы о представлении данных хотелось бы поговорить побольше, непротиворечивость посмотреть, алгоритмы вывода выписать и сделать понятными, на доступные программные технологии опереться. 22
БСД: литература ¡ ¡ Статьи Pearl J. (1985). How to Do with Probabilities what People Say You Can't. Artificial Intelligence Applications. Ed. Weisbin C. R. , IEEE, North Holland, pp. 6 --12. ¡ Pearl J. (1986). Fusion, Propagation, and Structuring in Belief Networks. Artificial Intelligence, vol. 29. Elsevier Science Publishers B. V. , North Holland, pp. 241 --288. ¡ Pearl J. (1986 a). Constraint-Propagation Approach to Probabilistic Reasoning. Machine Intelligence & Pattern Recognition (Uncertainty in Artificial Intelligence). Eds. Kanal L. N. , Lemmer J. F. Vol. 4, Elsevier Science Publishers B. V. , North Holland, pp. 357 --369. ¡ Pearl J. (1986 b). On Evidentional Reasoning in Hierarchy of Hypotheses. Artificial Intelligence, vol. 28. Elsevier Science Publishers B. V. , North Holland, pp. 9 --15. ¡ Pearl J. (1986 c). Distributed Revision of Composite Beliefs. Artificial Intelligence, vol. 33. Elsevier Science Publishers B. V. , North Holland, pp. 173 --215. ¡ ¡ Монографии Pearl J. (1988). Probabilistic Reasoning in Intelligent Systems. Morgan Kaufmann Publishers, 552 pp. ¡ Pearl J. (2000). Causality: Models, Reasoning, and Inference. Cambridge University Press, 386 pp. Jensen F. V. (2001). Bayesian Networks and Decision Graphs. Springer- Verlag, NY. 268 pp. ¡ ¡ Korb K. B. , Nicholson A. E. (2004). Bayesian Artificial Intelligence. Chapman and Hall/CRC, 364 pp. ¡ Kyburg H. E. Jr. (2001). Uncertain Inference. Cambridge University Press, 298 pp. ¡ ¡ Lauritzen, S. L. (1996). Graphical Models, Oxford University Press, Oxford, 1996. Neapolitan R. E. (2004). Learning Bayesian Networks. Pearson Prentice Hall, 674 pp. ¡ Nilsson N. J. (1998). Artificial Intelligence: A New Synthesis. Morgan Kaufmann Publishers, 514 pp. 23
АБС: литература ¡ Gorodetsky V. I. , Drozdgin V. V. , Jusupov R. M. Application of Attributed Grammar and Algorithmic Sensitivity Model for Knowledge Representation and Estimation // Artificial Intelligence and Information, Control Systems of ROBOTSA. North Holland, Elsevier Science Publ. , 1984. pp. 232 --237. ¡ Городецкий В. И. Байесовский вывод. АН СССР, ЛИИАН, Препринт № 149. Л. , 1991. ¡ Городецкий В. И. Алгебраические байесовские сети --- новая парадигма экспертных систем // Юбилейный сборник трудов институтов Отделения информатики, вычислительной техники и автоматизации Российской Академии наук, т. 2. М. , РАН, 1993. с. 120 --141. ¡ Городецкий В. И. , Тулупьев А. Л. Формирование непротиворечивых баз знаний с неопределенностью // Известия РАН. Серия "Теория и системы управления» . 1997. № 5. ¡ Тулупьев А. Л. Алгебраические байесовские сети. Теоретические основы и непротиворечивость. СПб. : СПИИРАН, 1995. 76 с. ¡ Тулупьев А. Л. Алгебраические байесовские сети. Логико-вероятностный подход к моделированию баз знаний с неопределенностью. СПб. : СПИИРАН, 2000. 292 с. ¡ Тулупьев А. Л. , Николенко С. И. , Сироткин А. В. Байесовские сети: логиковероятностный подход. СПб. : Наука, 2006. 607 с. 24
Веб-сайты БСД: стоит начинать с www. auai. org ¡ АБС: сайт в разработке, можно периодически проверять www. spiiras. nw. ru (а пока пользоваться Зеленой книгой) ¡ 25
ПЛАН БС — что это ¡ БС — праксис и генезис ¡ Вероятностная логика ¡ Фрагменты знаний (ФЗ) ¡ Алгебраические байесовские сети ¡ Байесовские сети доверия ¡ БС — дидактическое применение ¡ БС — монография ¡ 26
БА пропозициональных формул Универсум, множество атомов, множество булевских переменных, Множество атомарных пропозиций… Алгебра пропозициональных формул, построенных над заданным универсумом. Фактор-алгебра классов тождественных пропозициональных формул. Как правило, далее эквивалентные формулы не различаются. В частности, вероятности истинности эквивалентных формул будут совпадать. true или 1 --- тождественная истина, константа false или 0 --- тождественная ложь, константа, (f) --- истинностное означивание пропозициональной формулы f. 27
Аргументное место (литерал) Аргументное место или литерал. Используется как обозначение означивания атомарной формулы x или как скользящий индекс. Внутри одной и той же формулы означивания одного и того же аргументного места совпадают. Возможные несовпадения оговариваются отдельно. 28
Логические операции отрицан ие конъюнк ция дизъюнкция эквивале нтность импликация исключающе е или x y x y 0 0 1 1 0 0 1 1 1 1 0 1 1 0 Знак конъюнкции, как правило, опускают: вместо x y пишут xy. 29
Кванты Пусть нам задан набор атомов . Квантом называется конъюнкция, в которую входят все атомы из набора. Каждый атом входит с одним из означиваний: либо положительным либо отрицательным. Пример записи кванта, краткой и полной. Обозначение множества квантов: Пример: 30
Конъюнкты Пусть нам задан набор атомов . Конъюнктом называется конъюнкция положительно означенных атомов из набора. В эту конъюнкцию атом либо входит, либо вообще не входит. Один положительно означенный атом тоже является конъюнктом. Пустая конъюнкция (пустой конъюнкт) эквивалентен тождественной истине. --- примеры конъюнктов. --- краткая запись конъюнкта. 31
Теорема о СДНФ 32
Идеал конъюнктов Также можно рассматривать идеал с пустым конъюнктом. 33
Особенности идеала Множество всех непустых конъюнктов над заданным набором атомов --- идеал; ¡ Множество всех (все непустые и один пустой) конъюнктов над заданным набором атомов --- идеал; ¡ Непустое пересечение идеалов --- идеал. ¡ 34
Идеал конъюнктов 4 -го порядка 35
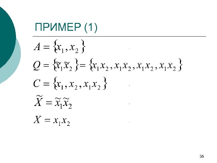
ПРИМЕР (1). , , , . 36
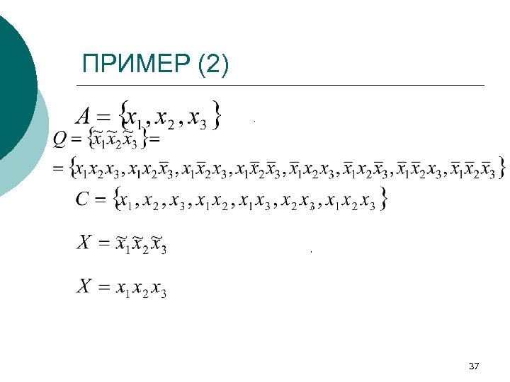
ПРИМЕР (2). , , , 37
Вероятность истинности Подход по Н. Нильссону (1986 г. ) ¡ Более глубокая формализация дана в работах коллектива Фагина, Хальперна, Миггидо (пригодна для рассуждений об оценках сложности) ¡ Другие глубокие формализации ¡ Спор о приоритетах (de Finetti…) ¡ Дж. Буль --- тоже писал о вероятности пропозиции ¡ 38
НАБОР ПРОПОЗИЦИЙ 39
Возможные миры Формула Логическое означивание true true false false true false 40
Допустимые миры Формула Допустимое логическое означивание (допустимый мир) Вероятност ь истинности формулы true false 0, 5 true false 0, 6 true Вероятност ь допустимог о мира true false 0, 2 0, 3 0, 4 0, 1 41
Вероятность пропозиции ¡ В рамках подхода Н. Нильссона мы рассуждаем о вероятности истинности пропозиции; ¡ Для краткости говорят вероятность пропозиции 42
Теорема о СДНФ 43
КВАНТЫ: Множество элементарных событий 44
ВЕРОЯТНОСТЬ ПРОПОЗИЦИИ 45
Индексация конъюнктов (дизъюнктов) и квантов Нумерация A = {x 1} A = {x 1, x 2, x 3} № 10 № 2 [№]1 Q A [№]2 Q A [№]3 Q A 0 02 02 x 1 e 002 x 2 x 1 e 0002 x 3 x 2 x 1 e 1 12 12 x 1 012 x 2 x 1 0012 x 3 x 2 x 1 2 102 x 2 x 1 x 2 0102 x 3 x 2 x 1 x 2 3 112 x 2 x 1 0112 x 3 x 2 x 1 4 1002 x 3 x 2 x 1 x 3 5 1012 x 3 x 2 x 1 x 3 x 1 6 1102 x 3 x 2 x 1 x 3 x 2 7 1112 x 3 x 2 x 1 46
Случайные бинарные последовательности 47
Базовые понятия ТВ на языке СБП 48
Кванты и вероятность истинности 49
Конъюнкты и вероятность истинности 50
Вероятности квантов и конъюнктов Связи между наборами квантов и конъюнктов будет обсуждаться ещё неоднократно, поскольку кванты формируют множество элементарных событий, а конъюнкты --- идеал, образующий одну из моделей фрагмента знаний. 51
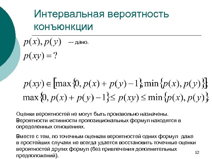
Интервальная вероятность конъюнкции --- дано. Оценки вероятностей не могут быть произвольно назначены. Вероятности истинности пропозициональных формул находятся в определенных отношениях. Вместе с тем, по точечным оценкам вероятностей одних формул даже в простейших случаях не всегда удается восстановить точечные оценки вероятностей других формул (без привлечения дополнительных 52 предположений).
Modus ponens И в этом случае даже из точечных оценок вероятностей в антецеденте будут получаться, как правило, интервальные оценки вероятностей в консеквенте. Кроме того, некоторые сочетания оценок в антецеденте будут противоречить аксиоматике вероятностной логики. 53
ПЛАН БС — что это ¡ БС — праксис и генезис ¡ Вероятностная логика ¡ Фрагменты знаний (ФЗ) ¡ Алгебраические байесовские сети ¡ Байесовские сети доверия ¡ БС — дидактическое применение ¡ БС — монография ¡ 54
Фрагмент знаний (определение) ¡ ¡ ¡ Математическая модель Идеал конъюнктов Оценки вероятностей элементов идеала (точечные и интервальные) 55
ФЗ: Brute Force Calculations Поддержание непротиворечивости ¡ Априорный вывод ¡ Апостериорный вывод ¡ Вывод оценок чувствительности ¡ Объемлющая непротиворечивость ¡ Линейные комбинации ФЗ ¡. . . ¡ 56
«Точечная» непротиворечивость ¡ ¡ p(x)=0. 4 p(x)=0. 6 ¡ непротиворечиво (согласовано, совместно) ¡ ¡ ¡ p(x)=0. 7 p(x)=0. 6 противоречиво (несовместно) 57
«Интервальная» непротиворечивость ¡ ¡ p(x)=[0. 4; 0. 5] p(x)=[0. 5; 0. 6] ¡ ¡ ¡ непротиворечиво (согласовано, совместно) ¡ ¡ ¡ p(x)=[0. 7; 0. 8] p(x)=[0. 5; 0. 6] противоречиво (несовместно) p(x)=[0. 3; 0. 5] p(x)=[0. 4; 0. 6] непротиворечиво (не согласовано, совместно) 58
Непротиворечивость ФЗ (. ) ¡ ¡ Преобразовать вероятности на конъюнктах в вероятности на квантах; Проверить соответствие вероятностной аксиоматике получившихся оценок на квантах 59
Матрицы In и Jn ¡ Матрицы преобразования вектора вероятностей конъюнктов в вектор вероятностей квантов и наоборот строятся как прямое произведение матриц Кронекера. 60
Матрицы I (2, 3, 4, 5) 61
Множество ограничений E(n) ¡ ¡ Обозначим множество ограничений, вытекающих из вероятностной аксиоматики, как E(n). В матрично-векторном виде они записываются как 62
ФЗ с [, ]-ми оценками ¡ Задан набор интервальных оценок, который мы обозначим как D(n). 63
Непротиворечивость ФЗ ([]) ¡ ¡ Пусть задан набор интервальных оценок. Этот набор непротиворечив (согласован), если для произвольного элемента при выборе произвольной точки из интервальной оценки в остальных интервалах можно выбрать точки так, что получившийся набор точечных оценок непротиворечив. 64
Поддержание непротиворечивости ФЗ в [, ]-ом случае 65
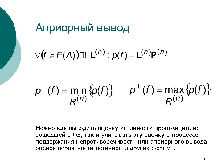
Априорный вывод Можно как выводить оценку истинности пропозиции, не вошедшей в ФЗ, так и учитывать эту оценку в процессе поддержания непротиворечивости или априорного вывода оценок вероятности истинности других формул. 66
Апостериорный вывод в ФЗ АБС ¡ ¡ Мы что-то узнали: поступило свидетельство; Как оно повлияет на наши оценки вероятностей утверждений из нашей базы знаний; [Как распространить влияние свидетельства] Несколько вычислительно разных ситуаций. . . 67
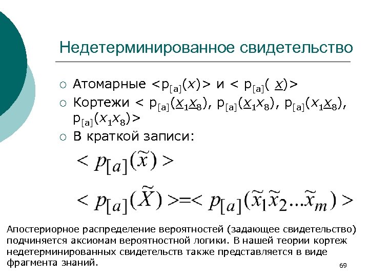
Детерминированное свидетельство ¡ Атомарные <x> или <x> и кортежи <x 1 x 8>, <x 1 x 2 x 3>. . . Кратко 68
Недетерминированное свидетельство ¡ ¡ ¡ Атомарные <p[a](x)> и < p[a]( x)> Кортежи < p[a](x 1 x 8), p[a](x 1 x 8)> В краткой записи: Апостериорное распределение вероятностей (задающее свидетельство) подчиняется аксиомам вероятностной логики. В нашей теории кортеж недетерминированных свидетельств также представляется в виде фрагмента знаний. 69
Свидетельство с неопределенностью Кортеж недетерминированных свидетельств с неопределенностью представляется в виде фрагмента знаний с интервальными оценками истинности. 70
Апостериорный вывод: (. ) и [, ] ¡ Вид оценок в ФЗ, куда поступает свидетельство, также создают особый вычислительный аспект: ¡ точечные оценки --- «прямые» вычисления по определению условной вероятности; интервальные оценки --- задачи гиперболического программирования. ¡ 71
Апостериорный вывод «по определению» условной вероятности ( «+» ) 72
Апостериорный вывод «по определению» условной вероятности ( «-» ) За счет процедуры переозначивания атомов и пересчета вероятностей, можно считать, что поступают лишь свидетельства, означенные положительно 73
Апостериорный вывод, ФЗ с [, ] ¡ Сведение: 74
Апостериорный вывод, ФЗ с [, ] ¡ Сведение: 75
Апостериорный вывод, ФЗ с [, ] ¡ Сведение: 76
Апостериорный вывод, ФЗ с [, ] ¡ Сведение: 77
Апостериорный вывод, ФЗ с [, ] ¡ Сведение: 78
Несовместимость со свидетельством 79
Апостериорный вывод при недетермом свидетельстве 80
Примеры формул для рассчетов 81
ПЛАН БС — что это ¡ БС — праксис и генезис ¡ Вероятностная логика ¡ Фрагменты знаний (ФЗ) ¡ Алгебраические байесовские сети ¡ Байесовские сети доверия ¡ БС — дидактическое применение ¡ БС — монография ¡ 82
Алгебраическая байесовская сеть ¡ Это множество фрагментов знаний, как правило, связанных между собой (имеющих общие конъюнкты), которые рассматриваются как единое целое. 83
Граф и дерево смежности - веса ¡ Узлу графа смежности ставится в соответствие фрагмент знаний; весом же узла является идеал конъюнктов, лежащий в основе этого ФЗ. 84
Граф смежности --- определение ¡ Графом смежности называется ненаправленный граф, в котором l l l между каждой парой узлов, веса которых содержат общие элементы, существует путь; в веса каждого из узлов любого пути (в графе) входят все элементы, общие для начального и конечного узлов этого пути; вес одного узла не входит полностью в вес никакого другого узла. 85
Сепараторы ¡ ¡ ¡ Каждому ребру в графе смежности также удобно приписать вес – пересечение весов, приписанных тем двум узлам, которые соединяются рассматриваемым ребром. Вес на ребре --- сепаратор (или разделитель). Непустое пересечение идеалов конъюнктов --- идеал конъюнктов. 86
Дерево смежности ¡ Деревом смежности называется ациклический граф смежности --– такой граф, что в нем нет ни одного цикла, то есть пути (без повторяющихся узлов), начало и конец которого бы совпали. 87
АБС --- определение ¡ ¡ ¡ Алгебраическая байесовская сеть (АБС) определяется как граф смежности с фрагментами знаний в узлах. АБС, представимая в виде дерева смежности, называется ациклической (ААБС). АБС является одной из логиковероятностных моделей БФЗ с неопределенностью. 88
АБС --- графическое представление 89
Ациклические АБС 90
Степени непротиворечивости АБС Локальная, ¡ Экстернальная, ¡ Интернальная, ¡ Глобальная ¡ 91
Степени непротиворечивости АБС ¡ Локальная: непротиворечив каждый фрагмент знаний по отдельности. 92
Степени непротиворечивости АБС ¡ Экстернальная: совпадают оценки пересекающихся фрагментов. 93
Степени непротиворечивости АБС ¡ Интернальная: распределения вероятностей совпадают на конъюнктах, общих для двух или более ФЗ. 94
Степени непротиворечивости АБС ¡ Глобальная: непротиворечив объемлющий фрагмент знаний. 95
АБС: интернальная и глобальная непротиворечивость 96
ААБС: интернальная и глобальная непротиворечивость ¡ Ациклическая АБС, непротиворечивая интернально, глобально непротиворечива. 97
ААБС: интернальная и экстернальная непротиворечивость Экстернально непротиворечивая ациклическая АБС может быть интернально противоречивой. ¡ Есть класс ациклических сетей, у которых из экстернальной непротиворечивости следует интернальная. ¡ 98
Апостериорный вывод: свидетельства Детерминированное свидетельство (и кортеж ДС); ¡ Недетерминированное свидетельство (и кортеж НДСН). ¡ 99
Апостериорный вывод: два ФЗ 100
Передача виртуального свидетельства между ФЗ 101
Апостериорный вывод в ААБС 102
ПЛАН БС — что это ¡ БС — праксис и генезис ¡ Вероятностная логика ¡ Фрагменты знаний (ФЗ) ¡ Алгебраические байесовские сети ¡ Байесовские сети доверия ¡ БС — дидактическое применение ¡ БС — монография ¡ 103
Байесовские сети доверия Основная цель байесовских сетей доверия, как и в случае АБС, — представление распределения вероятностей над переменными (возможно многозначными) в удобном для обработки и компактном виде. В качестве такого представления выбран ациклический направленный граф с тензорами условных вероятностей. 104
Простейшие БСД 105
БСД односвязная 106
БСД с допустимыми циклами 107
БСД с недопустимым циклом 108
Пример БСД 109
Типы связей в БСД а – последовательная связь; б – расходящаяся связь; в – сходящаяся связь. 110
Понятие d-разделимости ¡ Два узла называются d-разделимыми, если любой путь между ними содержит последовательную или сходящуюся связь, в центральный узел которой поступило свидетельство, или расходящуюся связь, в центральный узел (и его потомки) которой не поступило свидетельство. 111
Основное предположение d-разделенные узлы независимы. ¡ Это предположение позволяет однозначно восстановить распределение вероятностей над всеми переменными. ¡ 112
Несколько условий формально на примере нашей сети p(u|t) × p(v|t) = p(uv|t) ¡ p(t|uv) × p(w|uv) = p(tw|uv) ¡ … ¡ В такой форме эти предположения уже не кажутся столь очевидными ¡ 113
Что нам дают такие предположения ¡ ¡ Независимость d-разделимых [переменных в узлах] позволяет выделить единственное распределение из всех, для которых подходят заданные условные вероятности. Это единственное распределение -- произведение всех вероятностей, заданных в БСД (chain rule). 114
Chain rule для нашего примера 115
Но все же… ¡ Несмотря на указанную выше формализацию, методы работы с БСД позволяют использовать chain rule неявно. 116
Первичная пропагация ¡ Вычисление вероятностей всех переменных (по отдельности), входящих в нашу сеть. 117
Простейший (в лоб) алгоритм первичной пропагации ¡ По определению условной вероятности: ¡ Аналогично хочется поступить с остальными вероятностями. 118
Алгоритм первичной пропагации для ациклических направленных графов ¡ Очевидно, что в описанном выше примере нам в ходе вычисления p(w) потребуются вероятности именно в такой ситуации и требуется chain rule и понятие d-разделимости. В частности получаем, что p(uv|t) = p(u|t) × p(v|t), аналогично для отрицания t и суммируем. 119
Первичная пропагация, обобщенный алгоритм «на пальцах» ¡ ¡ Если мы хотим вычислить вероятность какого либо узла, то мы должны просуммировать совместное распределение по означиванию всех остальных переменных (маргинализовать). Но, так как все наше распределение разбивается на произведение достаточно простых, можно проводить суммирование по очереди по одной (иногда по нескольким) переменным за раз, при этом большая часть сомножителей не будет от них зависеть. 120
Первичная пропагация связь простого и обобщенного алгоритмов ¡ ¡ ¡ Простой алгоритм — это всего лишь удачный порядок суммирования для обобщенного алгоритма. Обобщенный алгоритм понадобится при появлении свидетельств. Для обобщенного алгоритма удобно определить на БСД структуру дерева смежности. 121
Моральный граф ¡ Моральным графом для БСД называется ненаправленный граф, в котором вершины те же, и две вершины соединены ребром, если они либо соседствуют, либо имеют общего сына в исходной БСД. 122
Пример морального графа 123
Если моральный граф триангулярен То его можно разбить на клики, которые затем можно объединить в дерево смежностей (разными вариантами). ¡ Каждая максимальная клика попадает в отдельный [соответствующий ей] узел дерева смежности. ¡ 124
Если не триангулярен То придется его триангулировать. ¡ Это требуется сделать, добавив, по возможности, «минимум» ребер. ¡ 125
Дерево сочленений 126
Пропагация свидетельств Но главная задача БСД — это всетаки пропагация свидетельств (апостериорный вывод). ¡ Иными словами, мы знаем апостериорные означивания нескольких узлов и хотим получить условную вероятность остальных. ¡ 127
Переход к пропагации свидетельств ¡ ¡ Мы умеем вычислять маргинальные вероятности. Давайте в процессе вычисления в нужном месте «заменим» «настоящую» вероятность единицей или нулем в зависимости от свидетельства. Это гарантирует, что мы получим правильные вероятности в тех узлах, что ниже. Как же учесть влияние на предшествующие узлы? 128
Алгоритм пропагации свидетельств, «на пальцах» Мы поступим как в обобщенном алгоритме первичной пропагации ¡ Для переменной, условную вероятность которой мы хотим получить, нам придется придумать хороший порядок маргинализации из совместного распределения. ¡ 129
Дерево сочленений обеспечивает хороший порядок обхода (суммирования) 130
Для нашего примера 131
Выгода считать все сразу Двукратный проход по дереву смежности дает нам все искомые вероятности. ¡ Для вычисления одной вероятности можно пройти один раз (искомая помещается в вершину). ¡ 132
Проблема направленного цикла Наличие направленного цикла в байесовской сети доверия приводит к тому, что chain rule не работает. ¡ Но часто можно построить распределение, удовлетворяющее заданным условным вероятностям. ¡ Такое распределение может быть не единственным: исходным данным может отвечать семейство распределений. ¡ 133
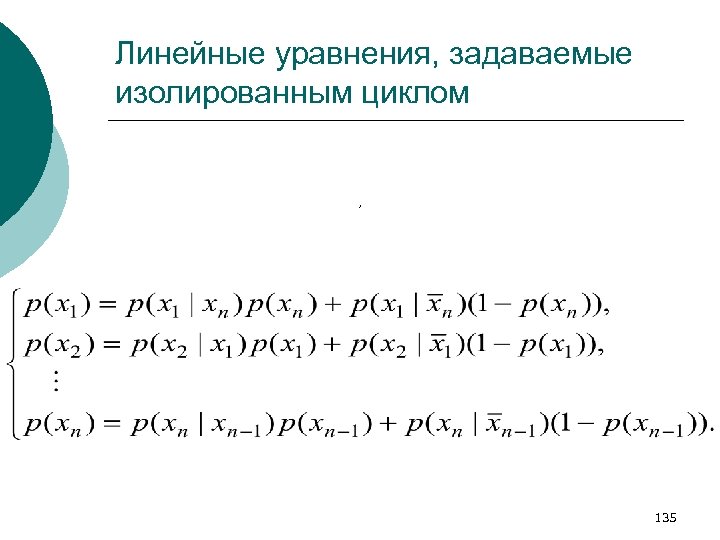
Изолированный цикл с бинарными переременными ¡ ¡ Условные вероятности задают ограничения на маргинальные вероятности. Эти ограничения можно представить в виде системы линейных уравнений. 134
Линейные уравнения, задаваемые изолированным циклом , 135
Линейные уравнения, задаваемые изолированным циклом, в матричном представлении . 136
Погружение во фрагмент знаний алгебраической байесовской сети 137
Результат погружения ¡ ¡ Мы можем получить оценки (возможно интервальные) на всевозможные конъюнкции положительно означенных элементов. Мы можем выяснить, что имеющиеся оценки не соответствуют аксиоматике вероятностной логики. 138
Направленный цикл с потомками ¡ ¡ Потомок имеет одного родителя из цикла; Потомок является сыном двух соседних узлов; Потомок является сыном двух не соседних узлов; Потомок является сыном трех и более узлов. 139
Потомок имеет одного родителя из цикла ¡ ¡ Мы уже получили точечные значения маргинальных вероятностей всех элементов цикла. Маргинальная вероятность родителя, может быть рассмотрена как заданная изначально и обрабатываться традиционным для БСД способом. 140
Потомок является сыном двух соседних узлов ¡ ¡ Для двух соседних узлов нам полностью известно совместное распределение. Данное распределение можно использовать для дальнейшей пропагации традиционным образом. 141
Потомок является сыном двух несоседних узлов ¡ ¡ Распределение над родительскими узлами можно найти с точностью до одного параметра. Если зафиксировать этот параметр, то можно проводить обычную пропагацию. 142
Потомок является сыном трех и более узлов ¡ ¡ Сложности связаны с большим количеством параметров. Параметры связаны друг с другом и не все их сочетания возможны. Пропагация проводится с учетом этих параметров. Может требовать решения ЗЛП. 143
Учет влияния предков Главная проблема – нельзя выписать систему линейных уравнений. ¡ Причина – нельзя зная условную вероятность относительно двух узлов, редуцировать ее до условной вероятности одного из них. ¡ 144
Путь решения Можно зафиксировать все возможные означивания родителей. ¡ Для каждого означивания мы получаем изолированный цикл. ¡ Проводим обработку цикла и производим суммирование с учетом вероятности каждого конкретного означивания родителей. ¡ 145
Проблема ¡ Возможна ситуация, когда при одних означиваниях цикл непротиворечив, а при других противоречив. 146
Возможное решение Исключить «плохие» означивания родителей. ¡ Пересчитать байесовскую сеть доверия с учетом «невозможных» состояний. ¡ 147
Погружение БСД в АБС 148
ПЛАН БС — что это ¡ БС — праксис и генезис ¡ Вероятностная логика ¡ Фрагменты знаний (ФЗ) ¡ Алгебраические байесовские сети ¡ Байесовские сети доверия ¡ БС — дидактическое применение ¡ БС — монография ¡ 149
Базовые дисциплины ¡ Математические l l l ¡ Информатика l l l ¡ Математическая логика Теория вероятностей Экстремальные задачи Теория графов Представление данных Базы данных Искусственный интеллект l l l Представление неопределенности Логико-вероятностный вывод Мягкие вычисления 150
Особенности материала ¡ ¡ Части материала «масштабируются» под нужды конкретного курса и конкретной аудитории; В возникающих экстремальных задачах используются объекты, знакомые математикам (а не насильно заимствованные из экономики); Много задач для программирования, удобно для организации семинаров и практикумов; «Неисчерпаемая тематика» для курсовых и дипломных работ 151
Полезные навыки Для изучения математической статистики (и способов ее применения на практике); ¡ Для дальнейшего овладения теорией надежности (структурно сложных систем в рамках ЛВМ и родственных ему) ¡ Для освоения аппаратов небайесовских мер истинности ¡ 152
ПЛАН БС — что это ¡ БС — праксис и генезис ¡ Вероятностная логика ¡ Фрагменты знаний (ФЗ) ¡ Алгебраические байесовские сети ¡ Байесовские сети доверия ¡ БС — дидактическое применение ¡ БС — монография ¡ 153
Монография Тулупьев А. Л. , Николенко С. И. , Сироткин А. В. ¡ Байесовские сети: логиковероятностный подход ¡ СПб. : Наука, 2006 ¡ 607 стр. ¡ ISBN 5 -02 -025107 -0 ¡ Изд. грант РФФИ 06 -01 -14108 ¡ 154
Обложка 155
Разворот обложки 156
Дополнительный материал 157
Мягкие вычисления (SC) ¡ Консорциум вычислительных методологий, которые коллективно обеспечивают основы для понимания, конструирования и развития интеллектуальных систем Заде Л. А. Роль мягких вычислений в понимании, конструировании и развитии информационных/интеллектуальных систем // Новости искусственного интеллекта. 2001. 2— 3 (44— 45). 158
Мягкие вычисления: отрасли ¡ ¡ ¡ ¡ Нечеткая логика (FL) Нейровычисления (NC) Генетические вычисления (GC) Вероятностные вычисления (PC) Рассуждения на базе свидетельств (ER) [Байесовские сети] (BN) Хаотические системы (Ch. S) Машинное обучение (ML) Заде Л. А. Роль мягких вычислений в понимании, конструировании и развитии информационных/интеллектуальных систем // Новости искусственного интеллекта. 2001. 2— 3 (44— 45). 159
Цель и задачи исследования 160
Декомпозируемость знаний ¡ ¡ Эксперт не мыслит о закономерностях предметной области как о «связи всего со всеми» Выделяются фрагменты знаний (Knowledge patterns), которые содержат достаточно подробные сведения о небольшом числе объектов (или утверждений) о предметной области, а также о связях между ними 161
Модель утверждения Атомарная пропозициональная формула (булевская переменная, пропозициональная переменная, атомарная пропозиция) --- модель «атомарного» утверждения о предметной области ¡ Пропозициональные формулы --- модели утверждений, возможно сложных, о предметной области ¡ 162
Неопределенность ¡ Почему возникает l l l ¡ ¡ Пропущенные наблюдения Неточность средств измерения Экспертные высказывания Неудачные регистрационные формы Частично незаполненное поле (только год в дате рождения) … Как проявляется Нужно ли обрабатывать 163
Виды неопределенности ¡ Существует много видов, например l l l неоднозначность и многозначность слов; возможность двух или более интерпретаций записи даже на формальном языке; недетерминированность; нечёткость (в т. ч. лингвистическая); неточность (интервальные оценки); недоопределённость. . . 164
Неопределенность утверждения ¡ ¡ Истинностное означивание и мера истинности Мера истинности как степень доверия к утверждению Мера истинности как степень тесноты связи между частями составной пропозициональной формулы Возможные значения и оценки меры истинности 165
Объект исследования ¡ ¡ ¡ Высказывания, суждения, утверждения, представимые пропозициональными формулами над булевскими переменными; Мера истинности которых характеризуется количественно с помощью вероятностных и/или небайесовских оценок; Которые могут быть как точечные, так и интервальные [а в перспективе – твинные]. 166
Предмет исследования ¡ ¡ ¡ Базы фрагментов знаний с неопределённостью; Фрагмент знаний – некоторая [математическая] структура, состоящая из небольшого набора «тесно связанных» пропозициональных формул; Мера истинности которых и теснота связи охарактеризована: l l l тензором условных вероятностей – БСД; представлением тензора совместных вероятностей, допускающим точечные и интервальные оценки --- АБС; [обобщение последнего на небайесовские меры истинности: нечёткую, доверия-правдоподобия, необходимости-возможности. . . ] 167
Логико-вероятностный подход (ЛВП) ¡ ¡ ¡ Вероятностная мера как мера истинности Точечные оценки значений вероятностной меры Интервальные оценки значений вероятностной меры (как следствие неопределенности) «Интервальная вероятность» и интервальная оценка вероятности Единственность распределения и семейство распределений вероятности 168
ЛВП --- богатая история ¡ ¡ ¡ G. Boole, “An Investigation of the Laws of Thought, on Which Are Founded the Mathematical Theories of Logic and Probabilities” (1854) N. Nilsson, Probabilistic Logic (AI, 1986) N. Nilsson, Probabilistic Logic Revisited (AI, 1993) De Finetti, Whaley, Ramsay, … Школа логико-вероятностных методов в теории надежности (рук. адм. И. А. Рябинин) --- важнейшие приложения 169 ЛВП.
Непротиворечивость Согласованность, согласуемость, программный код 170
Пример ограничений: 171
Программный код на C++ for (i = 0; i < pow 2(N); i++) { c. add(Ilo. Range(env, 0. 0, Ilo. Infinity )); for(j = 0; j < pow 2(N); j++) if (i & j = i) { //Проверка на четность количества 1 в i xor j. if (parity(i ^ j)) {c[i]. set. Coef(x[j], 1)}; else {c[i]. set. Coef(x[j], -1)}; } } 172
Непротиворечивое распределение Мы будем говорить, что набор оценок непротиворечив, (является распределением вероятностей). если он удовлетворяет условиям типа 173
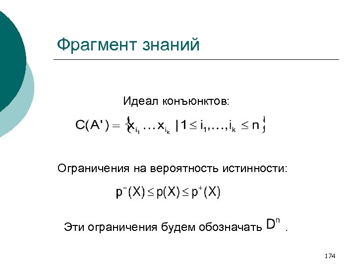
Фрагмент знаний Идеал конъюнктов: Ограничения на вероятность истинности: Эти ограничения будем обозначать . 174
Графическое представление ФЗ 175
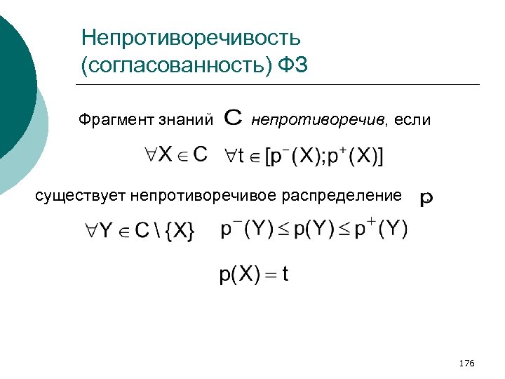
Непротиворечивость (согласованность) ФЗ Фрагмент знаний непротиворечив, если существует непротиворечивое распределение : 176
Согласуемость ФЗ ФЗ называется согласуемым, если существует хотя бы одно непротиворечивое распределение такое, что 177
Поддержание непротиворечивости Для того чтобы получить из согласуемого ФЗ согласованный, требуется решить ряд задач линейного программирования. Для каждого по две: 178
Байесовские сети доверия Дополнительные сведения 179
Фрагменты знаний первого порядка 180
Фрагменты знаний второго порядка 181
Фрагменты знаний третьего порядка 182
Линейная цепь ФЗ (1) 183
Линейная цепь ФЗ (2) 184
7b016b7acd78c7609109d0022655351c.ppt