Скачать презентацию АЛГОРИТМ 19 Корреляция рангов непараметрическая корреляция Если признаки Скачать презентацию АЛГОРИТМ 19 Корреляция рангов непараметрическая корреляция Если признаки

АЛГОРИТМ 19.ppt

  • Количество слайдов: 8

АЛГОРИТМ 19 Корреляция рангов (непараметрическая корреляция) Если признаки, которые нельзя или не требуется измерить, АЛГОРИТМ 19 Корреляция рангов (непараметрическая корреляция) Если признаки, которые нельзя или не требуется измерить, но по которым особи могут быть расположены по возрастающей или убывающей степени выраженности признака. Ряд объектов, расположенных по степени выраженности порядкового признака, называется ранжированием, порядковый номер особи в ранжированном ряду называется рангом этой особи. Если в группе имеются особи, неразличимые между собой по изучаемому порядковому признаку, то каждой паре или тройке и т. д. таких признаков присуждается средний ранг, равный средней арифметической из тех рангов, какие имели бы особи, если бы были различимы. Корреляция двух порядковых признаков есть корреляция их парных рангов. В тех случаях, когда в ранжированных рядах нет неразличимых особей, расчёт порядкового коэффициента корреляции можно рассчитать по формуле Спирмена: где d – разность рангов двух признаков в каждой паре их; n – число пар рангов, или число объектов, из которых у каждого имеются 2 ранга по двум признакам.

Пример 1. Таблица 1. Расчёт порядкового коэффициента корреляции при отсутствии усреднённых рангов Если не Пример 1. Таблица 1. Расчёт порядкового коэффициента корреляции при отсутствии усреднённых рангов Если не требуется большая точность и можно ограничиться вторым десятичным знаком (до одной сотой), то коэффициент корреляции Спирмена может применяться и при наличии усреднённых рангов или в одном, или в обоих ранжированных рядах.

Достоверность порядкового коэффициента корреляции определяется по правилу, показанному ниже в таблице. Достоверность порядкового коэффициента корреляции определяется по правилу, показанному ниже в таблице.

Пример 2. Вычисление показателя корреляции рангов между оценками двух экспертов Пример 2. Вычисление показателя корреляции рангов между оценками двух экспертов

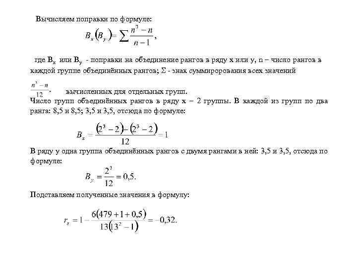
Вычисляем поправки по формуле: где Вх или Ву - поправки на объединение рангов в Вычисляем поправки по формуле: где Вх или Ву - поправки на объединение рангов в ряду х или у, n – число рангов в каждой группе объединённых рангов; S - знак суммирорования всех значений вычисленных для отдельных групп. Число групп объединённых рангов в ряду х – 2 группы. В каждой из групп по два ранга: 8, 5 и 8, 5; 3, 5 и 3, 5, отсюда по формуле: В ряду y одна группа объединённых рангов с двумя рангами в ней: 3, 5 и 3, 5, отсюда по формуле: Подставляем полученные значения в формулу:

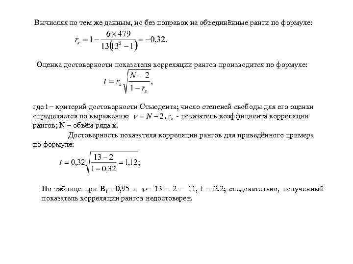
Вычисляя по тем же данным, но без поправок на объединённые ранги по формуле: Оценка Вычисляя по тем же данным, но без поправок на объединённые ранги по формуле: Оценка достоверности показателя корреляции рангов производится по формуле: где t – критерий достоверности Стьюдента; число степеней свободы для его оценки определяется по выражению , rs - показатель коэффициента корреляции рангов; N – объём ряда x. Достоверность показателя корреляции рангов для приведённого примера по формуле: По таблице при В 1= 0, 95 и = 13 – 2 = 11, t = 2. 2; следовательно, полученный показатель корреляции рангов недостоверен.

Количество пар значений, достаточное для достоверности выборочного коэффициента корреляции (N) Количество пар значений, достаточное для достоверности выборочного коэффициента корреляции (N)