Глава 3. Векторная алгебра.pptx
- Количество слайдов: 41
Алгебра и геометрия Глава 3. Векторная алгебра Одияко Наталья Николаевна, доцент кафедры математики и моделирования Ауд. 1602, тел. 240 -40 -65 Natalya. Odiyako@vvsu. ru
Содержание лекции
Ключевые понятия
Основные понятия •
•
• Два вектора называются равными, если они расположены на параллельных или совпадающих прямых, имеют одинаковую длину и одинаково направлены.
• Равные векторы не различаются (т. е. они равны), значит приходим к понятию свободного вектора, который допускает перенос в любую точку пространства при условии сохранения длины и направления. В частности, для свободных векторов можно обеспечить общую начальную точку.
Линейные операции над векторами • Суммой нескольких векторов называется вектор, по величине и направлению равный замыкающей пространственной ломаной линии, построенной на данных векторах.
Правило треугольника: Правило параллелограмма:
Разность векторов:
•
•
Коллинеарные и компланарные векторы •
•
•
•
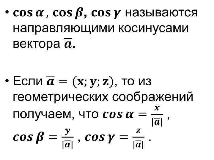
Векторы в координатной форме •
x
•
•
•
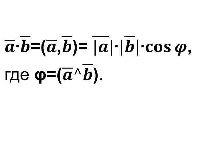
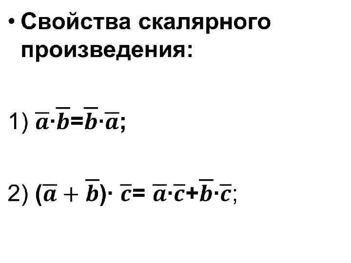
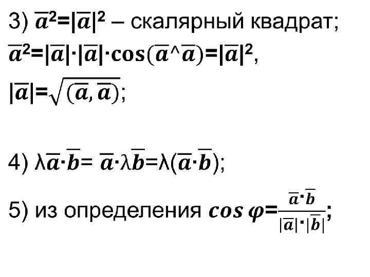
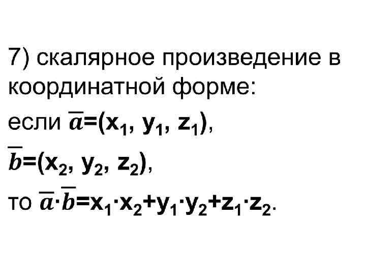
Скалярное произведение 2 -х векторов. •
•
•
•
6) для того чтобы ненулевые векторы были перпендикулярны, необходимо и достаточно, чтобы их скалярное произведение равнялось нулю:
•
Условия коллинеарности векторов в координатной форме •
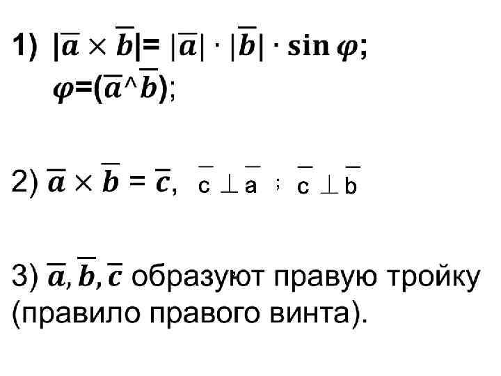
Векторное произведение 2 -х векторов •
• ; ,
•
•
•
• Векторное произведение в координатной форме:
Смешанное произведение 3 -х векторов •
•
•
•
Вопросы и задания для самопроверки
Рекомендуемая литература
Использование материалов презентации Использование данной презентации, может осуществляться только при условии соблюдения требований законов РФ об авторском праве и интеллектуальной собственности, а также с учетом требований настоящего Заявления. Презентация является собственностью авторов. Разрешается распечатывать копию любой части презентации для личного некоммерческого использования, однако не допускается распечатывать какую-либо часть презентации с любой иной целью или по каким-либо причинам вносить изменения в любую часть презентации. Использование любой части презентации в другом произведении, как в печатной, электронной, так и иной форме, а также использование любой части презентации в другой презентации посредством ссылки или иным образом допускается только после получения письменного согласия авторов.
Глава 3. Векторная алгебра.pptx