eabc33da3a7e7b930cd5991ae3c8c8e8.ppt
- Количество слайдов: 48
Альбедо Земли как ключевой фактор внутривековых изменений температуры тропосферы Н. Н. Завалишин Объединённый научный семинар “Региональные аспекты в изучении климатической системы Земли” 28. 11. 2014 ИМКЭС СО РАН 1
Причины изменений радиационного баланса Земли (РБЗ) и общей циркуляции атмосферы (ОЦА) Внеземные: Земные: Смещение Солнца от Центра Масс Галактические Космические Лучи Солнечная Активность: - Межпланетное Магнитное Поле - Корпускулярные Потоки - Северо-Южная Асимметрия - Солнечная Постоянная ……………… 28. 11. 2014 Альбедо Земли Вектор Угловой Скорости Барицентр Земля-Луна Магнитное Поле Земли Вулканизм ……………… Антропогенные ИМКЭС СО РАН 2
Влияние альбедо на температуру приземной атмосферы коэффициент корреляции =0. 8 (значим на 5% уровне) 28. 11. 2014 ИМКЭС СО РАН 3
Радиационный дисбаланс Земли D = TSI/4 – OSR - OLR Ø D - радиационный дисбаланс Земли Ø TSI - интегральный поток солнечной радиации, приходящий на верхнюю границу атмосферы (солнечная постоянная), TSI/4=1366/4=341, 5 Вт/м 2 Ø OSR =A*TSI/4 - отраженный поток коротковолновой радиации, A=107/342=0, 313 – норма альбедо Ø OLR - уходящая длинноволновая радиация. В норме (при D=0) OLR=TSI/4 -OSR=235 Вт/м 2 28. 11. 2014 ИМКЭС СО РАН 4
TSI 28. 11. 2014 ИМКЭС СО РАН 5
28. 11. 2014 ИМКЭС СО РАН 6
Изменение общей облачности 28. 11. 2014 ИМКЭС СО РАН 7
Аномалии уходящей длинноволновой радиации (Реанализ; усреднение с учётом широты узлов; «норма» : 1975 -2012 гг. ; ) 28. 11. 2014 ИМКЭС СО РАН 8
Расчёт среднего с учётом веса площадей широтных поясов Земли • • Данные NCEP/NCAR Reanalysis, получены с сайта NOAA/ESRL Physical Sciences Division, Boulder Colorado http: //www. esrl. noaa. gov/psd. Сеть 2, 5 х2, 5 градуса (10 тыс. узлов) была переведена в сеть 5 х5 градусов и прорежена так, чтобы плотность узлов в каждом широтном поясе была одинакова. Осталось 1654 узла. Сравнение сетей показало, что при работе с аномалиями смещение результатов незначительно. 28. 11. 2014 ИМКЭС СО РАН 9
Средние за год аномалии глобальной температуры на Н 1000 Реанализ; усреднение с учётом широты узлов; «норма» : 1951 -1980 гг. 28. 11. 2014 ИМКЭС СО РАН 10
Ошибка IPCC: не учли изменений альбедо Земли! Модели глобальной температуры при учёте только: TSI IV Доклад IPCC, 2007 г. Рис. 6. 2. Нижний: учет колебаний только TSI 28. 11. 2014 Альбедо Завалишин Н. Н. , 2010. ОАО, № 6. Стр. 480 -484. Линейная регрессия альбедо (А) на температуру T=4, 2 -12, 7 А ИМКЭС СО РАН 11
Другие ошибки и фальсификации данных в статьях и докладах IPCC подробно обсуждаются в работах Z. Jaworowski 28. 11. 2014 ИМКЭС СО РАН 12
Z. Javorowski. The Sun, not Man, still rules our climate. 21 th Century Science&Technology. 2009 (spring) p. 10 -28. (Table 2). 28. 11. 2014 ИМКЭС СО РАН 13
Вектор смещения Солнца от центра масс Солнечной системы Jose P. D. Sun’s motion and sunspots. //The Astronomical Journal. Vol. 70. N 3, 1965. P. 193 -200. 28. 11. 2014 ИМКЭС СО РАН 14
Вычисление кривизны и кручения траектории ( Завалишин Н. Н. О зависимости максимумов чисел Вольфа от кривизны и кручения траектории движения Солнца относительно центра инерции Солнечной системы. //Труды Сиб. НИГМИ. 2011. Вып. 106. С. 208 -218). R(u) = (x(u), y(u), z(u)), R(uk+j) - R(uk) = R[h](uk+j-uk)h / h! = 28. 11. 2014 ИМКЭС СО РАН 15
Сумма годовых кручений траектории Солнца и года максимумов чисел Вольфа 28. 11. 2014 ИМКЭС СО РАН 16
Связь сумм индекса Северо-Южной асимметрии солнечной активности с суммами Z-координаты смещения Солнца (1885 -2010 гг. ) 28. 11. 2014 ИМКЭС СО РАН 17
Солнечно-земные связи: Земля – открытая система? «НЕТ» автоколебательные модели Папа Секст V: «… возбуждать следствия «ДА» гелиогеофизические модели Чижевский: СА и природа, общество против астрологов, математиков и иных, занимающихся предсказательной астрологией с иными целями, кроме земледелия, мореплавания и медицины. » Миланкович: орбита, Земля и TSI Монин: «гелиогеофизический энтузиазм» , Дьяков: СА и долгосрочный прогноз «успешные опыты по самовнушению» IPCC: все внешние факторы свели к TSI Робертс и др. : сектора ММП и ОЦА Дружинин: СА и динамика стока рек Svensmark: космические лучи и климат 28. 11. 2014 ИМКЭС СО РАН 18
Гидродинамические модели Центральная методическая комиссия Росгидромета по гидрометеорологическим и гелиогеофизическим прогнозам в своем решении от 27 октября 2009 г. одобрила работу ФГБУ «Гидрометцентр России» и ФГБУ «ГГО» и констатировала, что… «…успешность прогнозов сезонных аномалий приземной температуры воздуха во внетропических широтах и в среднем по территории России лишь немного выше успешности климатического прогноза, что обеспечивается относительно успешным прогнозом на первый месяц. Успешность прогнозов осадков остается низкой по всем регионам» . 01. 10. 2014 28. 11. 2014 Семинар ИГ СО РАН ИМКЭС СО РАН 19
А. Л. Чижевский «И вновь и вновь взошли на Солнце пятна, И омрачились трезвые умы, И пал престол, и были неотвратны Голодный мор и ужасы чумы. И вал морской вскипел от колебаний, И норд сверкал, и двигались смерчи, И родились на ниве состязаний Фанатики, герои, палачи. И жизни лик подернулся гримасой: Метался компас – буйствовал народ, А над землей и над людскою массой Свершало Солнце свой законный ход. О, ты, узревший солнечные пятна С великолепной дерзостью своей – Не ведал ты, как будут мне понятны И близки твои скорби, Галилей!” 28. 11. 2014 ИМКЭС СО РАН 20
Первые монографии в СССР. 1974 год. Дружинин И. П. , Сазонов Б. И. , Ягодинский В. Н. Космос-Земля. Прогнозы. М. : Мысль, 1974. 288 с. 28. 11. 2014 Войчишин К. С. , Драган Я. П. , Куксенко В. И. , Михайловский В. Н. Информационные связи био-гелиолеофизических явлений и элементы их прогноза. Киев: Наукова думка, 1974. 208 с. ИМКЭС СО РАН 21
Дьяков А. В. Предвидение погоды на длительные сроки на энерго-климатической основе. Темир-Тау – Иркутск, 1953 -2011. 156 с. (к 100 -летию со дня рождения) 28. 11. 2014 ИМКЭС СО РАН 22
Гипотеза А. В. Дьякова • • • Максимумы «пятноразрастания» повторяются в среднем через 18 -22 суток. С таким периодом и происходят колебания энергии солнечной активности, а значит и порывы «солнечного ветра» . Вот где было чему удивляться! Ведь период ранее замеченных самопроизвольных волн давления в земной атмосфере составил 18 -25 суток. Разрастание пятен, словно по контрасту, вызывает увеличение напряженности магнитного поля активных областей Солнца. По закону Фарадея это ведет к увеличению выброса заряженных частиц из короны светила. Через несколько дней избыточные порции солнечных корпускул подлетают к Земле. Магнитные силовые линии планеты захватывают частицы и заставляют их двигаться в районы полюсов. Осколки солнечной материи отдают свою энергию верхним слоям атмосферы и подогревают их. У полярной шапки возникает высотный вихрь антициклон - область повышенного давления. С неё воздух начинает стекать вниз, в тропосферу. Двигаясь с северо-востока, он вторгается в Европу. Над европейской территорией Союза зимой проносятся волны холода. А летом прочно устанавливается жаркая и сухая погода, ибо нисходящие потоки воздуха уменьшают облачность, приток солнечного тепла растёт. В тропических районах картина противоположная. Там возникают компенсационные потоки: тёплый воздух поднимается вверх и движется к северу, отклоняясь на северо-восток к территории Сибири, формируются циклоны. Такой процесс повышает температуру иногда на 10 -15˚ , а в Западной Сибири и Северном Казахстане вызывает летом грозы и ливни, зимой - штормовые ветры и снежные бураны. 28. 11. 2014 ИМКЭС СО РАН 23
Гипотеза Б. И. Сазонова Верх: Млечный Путь (серый), Галактическая плоскость (синий), Эклиптика (красный). Низ: Схема прохождения ГКЛ (синие линии) через Солнечную систему при схождении планет гигантов. Красный – Солнце. Жёлтый – эффект Форбуша. Голубой – Земля. 28. 11. 2014 ИМКЭС СО РАН 24
Гипотеза Коваленко. Пашестюка (диссимметрия на 2 мая 1982 г. ) ГИПОТЕЗА: Фокус орбиты Земли находится в ЦМСС, а не в центре Солнца. Из-за этого изменяется TSI на 1 -2%. Коваленко В. Д. Гелиоэнергетическая теория изменчивости климата и космическое будущее планеты Земля. //Труды Зап. Сиб. НИГМИ, 1990. Вып. 93. С. 33 -58. ПРОВЕРКА: Завалишин Н. Н. , Виноградова Г. М. О связи аномалий месячных температур воздуха с циклом Хейла и динамикой расстояния Солнцке-Земля. //Труды Зап. Сиб. НИГМИ, 1990. Вып. 93. С. 33 -58. ВЫВОД: Есть статистически значимая разность КРИТИКА: Багров Н. А. Где фокус земной орбиты? //Метеорология и гидрология. 1991, № 9. С. 117 -118. ИТОГ: следующие слайды. 28. 11. 2014 ИМКЭС СО РАН 25
Алгоритм проверки гипотезы Коваленко-Пашестюка • Данные по среднемесячной температуре воздуха взяты из архивов ВНИИГМИ-МЦД, Обнинск. • Период: 1881 -1977 гг. • Сеть: 810 ГМС Северного полушария. • Удалялись ГМС с данными менее 30 лет. • Для каждого года и каждого синоптического района вычислялась средняя температура зимних месяцев (XII, I, II). • Каждый ряд синоптического района разделялся на 3 ряда по величине диссимметрии: ряд № 1 – годы с диссимметрией меньше -0, 5 млн. км. ; ряд № 2 – годы с диссимметрией больше 0, 5 млн. км. ; ряд № 3 – остальные годы (удалялся из анализа). Находилась разность средних температур T=T 1 -T 2 и вычислялся критерий Стьюдента этой разности. 28. 11. 2014 ИМКЭС СО РАН 26
Разность T=T 1 -T 2 средних зимних температур приземного воздуха по синоптическим районам в зависимости от диссимметрии Солнца Вывод: эффект есть, но, как оказалось, причина не в TSI, а в OSR! 2. 5 2 1. 5 1 0. 5 0 1 2 3 4 6 7 8 9 10111213151620212223242526272829303132333435363738 -0. 5 -1 -1. 5 28. 11. 2014 ИМКЭС СО РАН 27
Сумма аномалий январской приземной температуры воздуха по югу Западной Сибири и её оценка суммами ординат вектора смещения Солнца *) *) Завалишин Н. Н. // Оптика атмосферы и океана. 2009. Том 22, № 1 28. 11. 2014 ИМКЭС СО РАН 28
Нормированные коэффициенты линейной регрессии смещения Солнца на относительную влажность (Реанализ; декады; Н 300; Северное полушарие; 1949 -2012 гг. ) Вывод: проекция вектора смещения Солнца на линию Солнце-Земля снимает до 20% дисперсии относительной влажности на Н 300 28. 11. 2014 ИМКЭС СО РАН 29
УКР=( AN k) I 0 УДР= (1 -AN) I 0 Dk Атмосфера (1 - AN k) I 0 H 2 O, CO 2, … PL PC PH P 0 PL+PH+PC≡ 1 AC HC Криосфера PH Гидросфер а Литосфера h 0 =(1 - )PH 4. 10. 2011, Томск 28. 11. 2014 ИМКЭС СО РАН IX ССКЭМ Схема энергетического дисбаланса Земли 30
Тепловая инерция Мирового океана: доли передачи тепла из глубинного слоя в верхний слой (3 варианта; L=25 лет) 28. 11. 2014 ИМКЭС СО РАН 31
Модель «альбедо→температура» *) • A- среднегодовое альбедо Земли в k-ом году, • T - среднегодовая температура (Кельвин) приповерхностной атмосферы, • N – «норма» , среднее за 1951 -1980 гг. (см. след. слайд) • K – индекс года, • z 0 – константа, характеризующая теплообмен верхнего и глубинного слоёв. • L – глубина (в годах) тепловой инерции Мирового океана, • ej – положительные коэффициенты, сумма которых равна единице. ________________ *) Завалишин Н. Н. Модель зависимости температуры приземной атмосферы от альбедо Земли и тепловой инерции гидросферы // Оптика атмосферы и океана. 2010. Том 23, № 6. 28. 11. 2014 ИМКЭС СО РАН 32
Выбор периода для расчёта «норм» (минимум СКО SST на скользящем 31 -летнем интервале: 1951 -1980 гг. ) Завалишин Н. Н. Перспективная оценка температуры нижней тропосферы моделью «альбедо-температура» . //Оптика атмосферы и океана. 2011. Т. 24. № 1. С. 47 -51. 28. 11. 2014 ИМКЭС СО РАН 33
*) Прогноз аномалий температуры тропосферы ________________ *) Завалишин Н. Н. Модель зависимости температуры приземной атмосферы от альбедо Земли и тепловой инерции гидросферы // Оптика атмосферы и океана. 2010. Том 23, № 6. 28. 11. 2014 ИМКЭС СО РАН 34
Коваленко В. А. , Жеребцов Г. А. Влияние солнечной активности на изменение климата. // Оптика атмосферы и океана. 2014. Т. 27. № 02. С. 134– 138. Дворецкая И. В. , Крученицкий Г. М. , Матвиенко Г. Г. , Станевич И. И. Астрономические факторы в долговременной эволюции климата Земли. // Оптика атмосферы и океана. 2014. Т. 27. № 02. С. 139– 149. 28. 11. 2014 ИМКЭС СО РАН 35
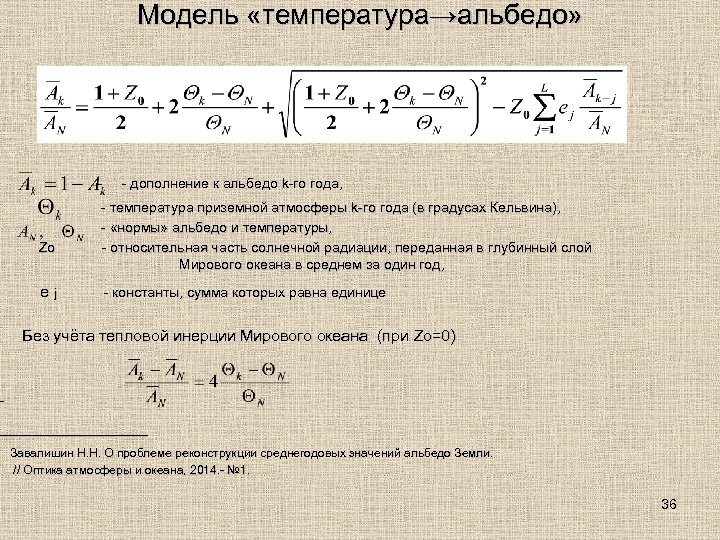
Модель «температура→альбедо» - - дополнение к альбедо k-го года, - температура приземной атмосферы k-го года (в градусах Кельвина), - «нормы» альбедо и температуры, Zo - относительная часть солнечной радиации, переданная в глубинный слой Мирового океана в среднем за один год, e j - константы, сумма которых равна единице Без учёта тепловой инерции Мирового океана (при Zo=0) ------------------ Завалишин Н. Н. О проблеме реконструкции среднегодовых значений альбедо Земли. // Оптика атмосферы и океана, 2014. - № 1. 36
Устойчивость модели реконструкции сферического альбедо Земли к сбою данных на разгонном участке с параметрами: L=80; Z 0=0. 5; AN=0. 31; A*(1)=0. 30; A*(2)=0. 32. 28. 11. 2014 ИМКЭС СО РАН 37
Прогноз альбедо 28. 11. 2014 ИМКЭС СО РАН 38
28. 11. 2014 ИМКЭС СО РАН 39
Z Барицентр Луна L Земля 28. 11. 2014 ИМКЭС СО РАН 40
Средняя длина периодов смены процесса в 2006 -2012 г. г. (в сутках) 6, 65 - LOD факт (стандарт среднего 0, 05 суток) 6, 82 - LOD по прогнозу Сидоренкова Н. С 6, 75 - кручение траектории Земли 5, 01 - естественный синоптический период (по данным Гидрометцентра Зап. Сиб УГМС) 6, 74 - по Вангенгейму Г. Я. (1961 -1973) 28. 11. 2014 ИМКЭС СО РАН 41
Число дней в году с W циркуляцией и годовые аномалии длины суток При увеличении длины дня (замедлении угловой скорости вращения Земли) годовое число дней с W циркуляцией уменьшается. Виноградова Г. М. , Завалишин Н. Н. Метеорология и гидрология. 2011. № 11. 28. 11. 2014 ИМКЭС СО РАН 42
Частота случаев аномального развития Сибирского антициклона (давление в центре не менее 1040 г. Па) по периодам изменения угловой скорости вращения Земли ω ___________________________ Период Изменение ω К-во случаев В среднем за 10 лет ___________________________ 1901 -1932 ускорение 5 1, 6 1933 -1972 замедление 31 10, 0 1973 -2003 ускорение 8 2, 6 2004 -2009 замедление 6 10, 0 ___________________________ Виноградова Г. М. , Завалишин Н. Н. Антициклогенез приземного барического поля в зимний сезон, блокирование и Виноградова Г. М. , Завалишин Н. Н. нестабильность угловой скорости вращения Земли. //Метеорология и гидрология. – 2011, № 11. Стр. 42 -49. 28. 11. 2014 ИМКЭС СО РАН 43
Основной вывод: Тренд на замедление угловой скорости вращения Земли, зафиксированный с начала нашего века, в ближайшие годы приведёт к блокировке западного переноса, усилению интенсивности Сибирского антициклона и, следовательно, к увеличению крупных отрицательных аномалий приземной температуры атмосферы в холодный период года в Сибири. Этот эффект значительно усилится, если альбедо Земли вернётся к значениям до начала 80 -х годов прошлого века. 28. 11. 2014 ИМКЭС СО РАН 44
Перспективы исследований внутривековых изменений температуры тропосферы D = TSI/4 – OSR – OLR - годовой радиационный дисбаланс Земли, TSI - интегральный поток солнечной радиации (солнечная постоянная), OSR =A*TSI - отраженный поток коротковолновой радиации, A – альбедо, OLR - уходящая длинноволновая радиация. Согласны ли Вы с тем, что: ü Причиной современного потепления на 0, 6 о. С является радиационный дисбаланс Земли порядка D~1 -2 Вт/м 2. ü Межгодовые изменения солнечной постоянной имеют прядок ΔTSI ~0, 1 Вт/м 2 и поэтому не могут быть причиной современного потепления. ü В период 1980 -2000 г. г. альбедо уменьшилось на ΔА~0. 01 , что вызвало уменьшение OSR в среднем на ΔOSR ~1, 5 Вт/м 2 ü Уменьшение OSR вызвало потепление тропосферы, увеличение SST и, как следствие, увеличило эмиссию Н 2 О и СО 2 из Мирового океана, что изменило OLR. 28. 11. 2014 ИМКЭС СО РАН 45
Если согласны, то, очевидно, альбедо – ключевой параметр и нам, прежде всего, необходимо иметь многолетний выверенный ряд сферического альбедо Земли. Варианты: а) создание международной комплексной методики инструментальных измерений альбедо; б) реконструкция альбедо на сотни лет в прошлое. Проект установки приборов на Луне для измерения элементов РБЗ: TSI, UV – на солнечной стороне OSR, OLR – на затенённой стороне Завалишин Н. Н. О проблеме реконструкции среднегодовых значений альбедо Земли // Оптика атмосферы и океана, 2014. - № 1. 28. 11. 2014 ИМКЭС СО РАН 46
Сценарий современного потепления: • В 1982 году смещение Солнца из-за схождения в узком секторе тяжёлых планет ( «парад планет» ) достигло необычайно больших значений: 1, 4 млн. км. • Это вызвало изменение альбедо Земли, предположительно, через изменение влажности и через изменение химического состава верхней атмосферы под воздействием космических лучей (галактических и солнечных). • Альбедо уменьшилось на 0, 01 за период 1985 -2000 гг. , что увеличило поступление солнечной радиации, в среднем за год, примерно, на 1. 5 Вт/м 2. • Эта дополнительная энергия: а) подогрела атмосферу на 0, 6 градусов; б) прогрела Мировой океан. • С 2000 -х годов смещение Солнца стало уменьшаться и альбедо Земли стало возвращаться к своей норме, но медленнее, чем уменьшалось. • Излишки тепла, закаченные, в основном, в тропической зоне, возвращаются в верхний слой, выносятся течениями к полюсам, что приводит к уменьшению криосферы и, как следствие, к поднятию уровня Мирового океана. • Возврат альбедо к норме неизбежно вернёт температуру тропосферы к своей норме с задержкой на тепловую инерцию Мирового океана. • Северный ледовитый океан вернётся к обычной ледовитости , предположительно, через 20 -30 лет, если альбедо вернётся к норме. Вывод: моделирование и прогноз альбедо - ключ к пониманию внутривековых изменений климата. 28. 11. 2014 ИМКЭС СО РАН 47
Спасибо за внимание! 28. 11. 2014 ИМКЭС СО РАН 48
eabc33da3a7e7b930cd5991ae3c8c8e8.ppt