Tema_4-4.pptx
- Количество слайдов: 14
а) Составим таблицы истинности каждой из указанных формул: x 1 x 2 x 1|x*2 x 1&x 2 0 0 1 1 1 1 0 1 0 1 0 0 Формулы принимают одинаковые значения на одних и тех же наборах значений.
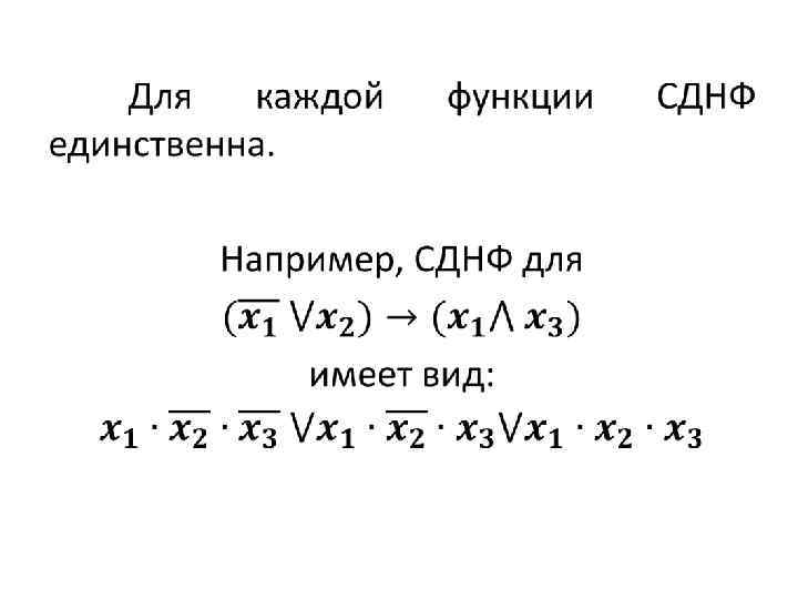
4. Булева алгебра. Совершенная дизъюнктивная нормальная форма (СДНФ) •
•
•
Для каждого набора значений переменных {x 1, …, xn}, на котором функция f(x 1, …, xn) равна 1, выписываются конъюнкции всех переменных; над теми переменными, которые на этом наборе равны 0, ставятся отрицания; все такие конъюнкции соединяются знаками дизъюнкции. Полученная таким образом формула называется совершенной дизъюнктивной нормальной формой (СДНФ) логической функции f(x 1, …, xn).
•
x 1 x 2 x 3 0 0 1 1 0 1 0 1 1 1 0 0 0 0 1 1 1 0 0 0 1 1 1 1 0 0 1 1
5. Эквивалентные преобразования При исследовании логических формул требуются их корректные преобразования, позволяющие получить новые формулы, эквивалентные данным. Корректность преобразования обеспечивается выполнением правил:
•
2. Правило замены подформул. Правило позволяет, используя известные эквивалентные соотношения, получать формулы, эквивалентные данной. В частности, упрощать формулы, облегчая последующий анализ, и т. д. Эквивалентные преобразования - преобразования, использующие эквивалентные соотношения и правило замены. Эквивалентные преобразования являются средством доказательства эквивалентности формул.
Основные эквивалентные соотношения (законы) в булевой алгебре •
•
•
Tema_4-4.pptx